点击蓝字,关注我们

别只埋头苦干了! 你的科研装备库该更新了!✅ 单细胞+转录组:给你的课题装上“显微镜”,看得更细。✅ 孟德尔随机化:给你的结论穿上“防弹衣”,因果更稳。✅ 机器学习:给你的数据配上“最强AI大脑”,预测更准。
担心学不会?不存在的! 我们奉行 “一对一,教到会” 的保姆级服务,从设计到分析,手把手带你通关。
🎁 限时福利社 🎁
拼团价更香:三人成行,直接省下288元!
转发有礼:分享海报到朋友圈,精美礼品等你拿!
课程总价:6980元,掌握三项硬技能,这投资值!
👇 戳下方二维码,直接对话课程顾问,抢占优惠席位!👇

各位做生信的小伙伴,是不是总遇着课题瓶颈?要么分析深度不够被审稿人挑刺,要么纯生信模型太单薄,文章分数卡在三四分,死活冲不上五分?如果正陷在这种困境里,那今天这篇发表在《Research》的10.9分高分佳作,我就来跟大伙好好拆解拆解,掏掏核心思路!
作者在选题上特别聪明,没去扎堆追新概念,而是把单细胞测序、空间转录组、孟德尔随机化(MR)这三大工具玩出了新花样,融合得堪称教科书级别。先用单细胞测序解析免疫微环境的整体特征,摸清核心细胞亚群的底细;再用孟德尔随机化从遗传学角度,精准筛选出真正调控疾病的核心基因,排除假阳性;接着靠空间转录组还原肿瘤转移的空间特征,把分子机制和空间定位结合起来;最后还巧妙结合影像组学,让分子信号和临床病理特征联动,实现了基础到临床的衔接。
这种从单细胞表型,到遗传学验证,再到空间定位,最后落地临床的层层递进式研究思路,直接把文章的科学价值和立意拉满了!更关键的是,这套思路的可复现性超高,就像一套标准化科研模组:单细胞负责发现核心现象,空间转录组负责精准定位,影像组学实现临床转化,孟德尔随机化夯实因果关联。四大模块相互支撑、环环相扣,把研究的深度和完整性拉到极致,照着这套逻辑做,想不发高分都难!
不管你是想复现分析、借鉴思路做国自然预实验,还是想在此基础上拓展自己的研究,这个 “低成本高产出” 的思路都适配度拉满!心动不如行动,看好就赶紧滴滴小编,把这套 “宝藏思路” 直接变成你的科研成果!

定制生信分析
临床科研服务
科室科研培训
各数据库搭建

中文标题:淋巴结转移相关的TFF3相关生态位时空映射:将放射基因组特征与免疫生态系统重塑整合
影响因子:10.7/Q1

研究背景
腋窝淋巴结转移(ALNM)是影响原发性乳腺癌(PBC)患者生存预后与免疫治疗响应的关键因素,但转移与非转移型乳腺癌的肿瘤异质性及分子机制尚未明确,需通过多维度研究挖掘精准治疗靶点与预测工具。

研究思路


研究结果

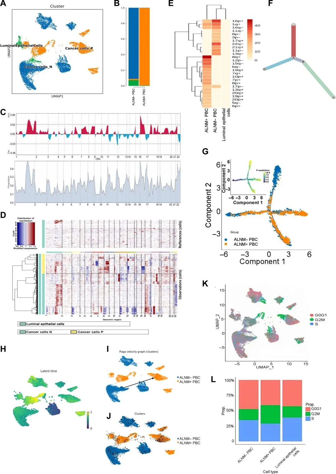
2.ALNM+ 和 ALNM− PBC 中免疫细胞的景观
肿瘤免疫微环境(TME)对癌症发展至关重要。研究发现,高神经信号亚型患者免疫细胞(CD4⁺T、CD8⁺T、DC细胞)及促炎M1巨噬细胞丰度更低,抗炎M2巨噬细胞更多,呈免疫抑制表型;低神经信号亚型免疫检查点基因(CTLA4、PDCD1等)高表达,更易从ICI治疗获益。此外,高神经信号亚型中癌症相关成纤维细胞(CAF,尤其iCAF、mCAF)丰度更高,与神经信号正相关,二者通过POSTN等基因互作形成网络,可能促进肿瘤血管生成、形成屏障阻止免疫浸润,协同推动癌症进展与免疫逃逸。

3.ALNM+ 和 ALNM− PBC 的异质性景观


4.基于放射学特征和TFF3基因表达的机器学习联合预测

5.解码PBC中TFF3、MAPK和EMT评分的单细胞和空间转录组
整合多数据库及空间转录组验证TFF3表达特征与调控关联:泛癌单细胞数据显示TFF3主要表达于恶性上皮细胞,HPA和GTEx数据证实其在乳腺癌中高表达、免疫细胞中几乎无表达;结合单细胞与空间转录组分析,进一步验证TFF3定位于乳腺癌恶性上皮细胞,且其表达与转移程序、MAPK通路激活及EMT评分均呈正相关。

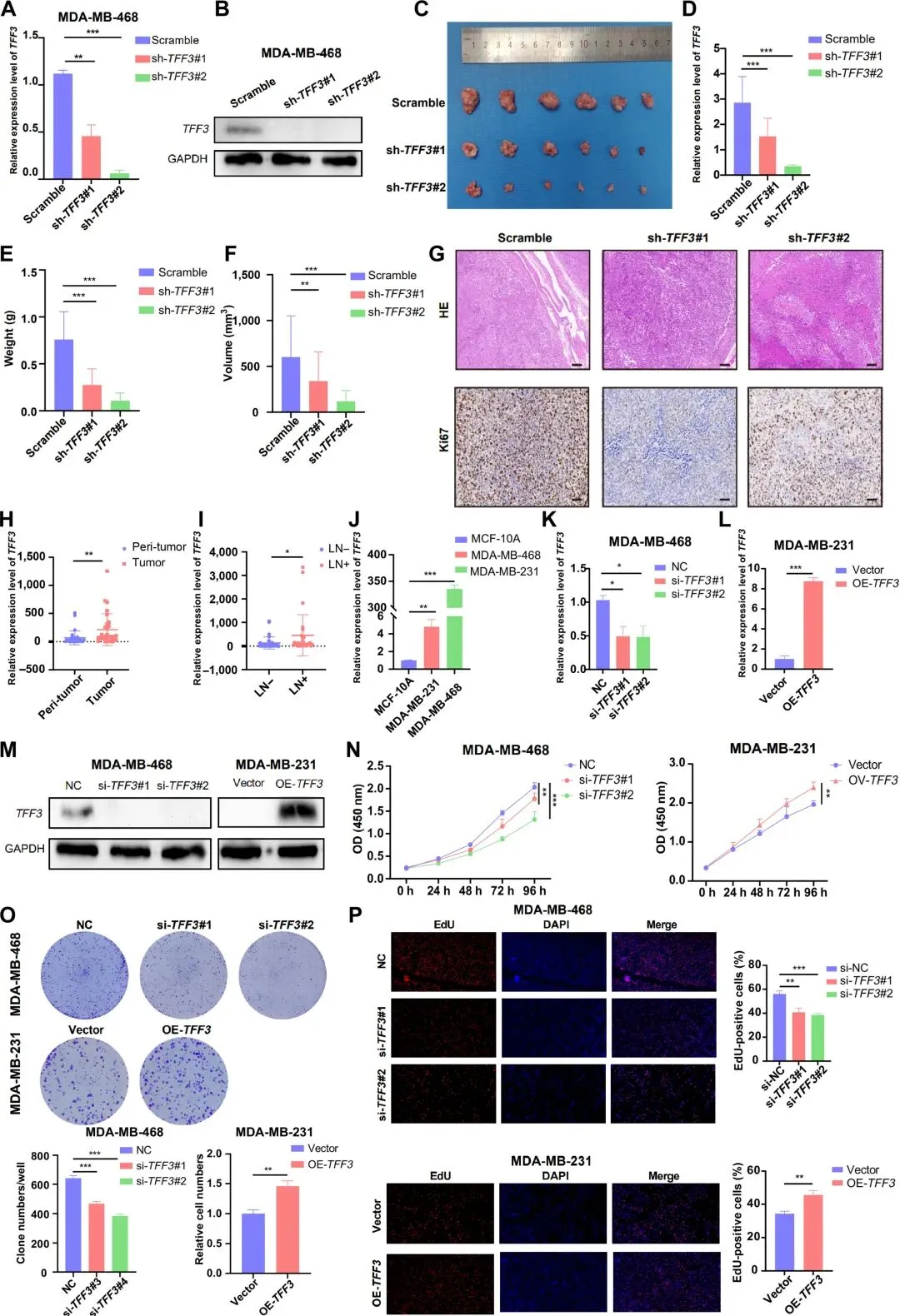
6.TFF3加速了体内和体外BRCA细胞的增殖
以三阴性乳腺癌细胞系为对象,通过体内外实验验证TFF3对乳腺癌细胞增殖的调控作用:体内构建裸鼠异种移植模型,敲低MDA-MB-468细胞的TFF3后,肿瘤的重量、体积显著降低,Ki67表达也下降,证实TFF3促进乳腺癌细胞体内增殖;体外实验发现,TFF3在乳腺癌肿瘤组织、ALNM+患者及乳腺癌细胞系中均高表达,对其进行敲低/过表达后,CCK-8、克隆形成等增殖实验均证实,TFF3能显著促进乳腺癌细胞的体外增殖。

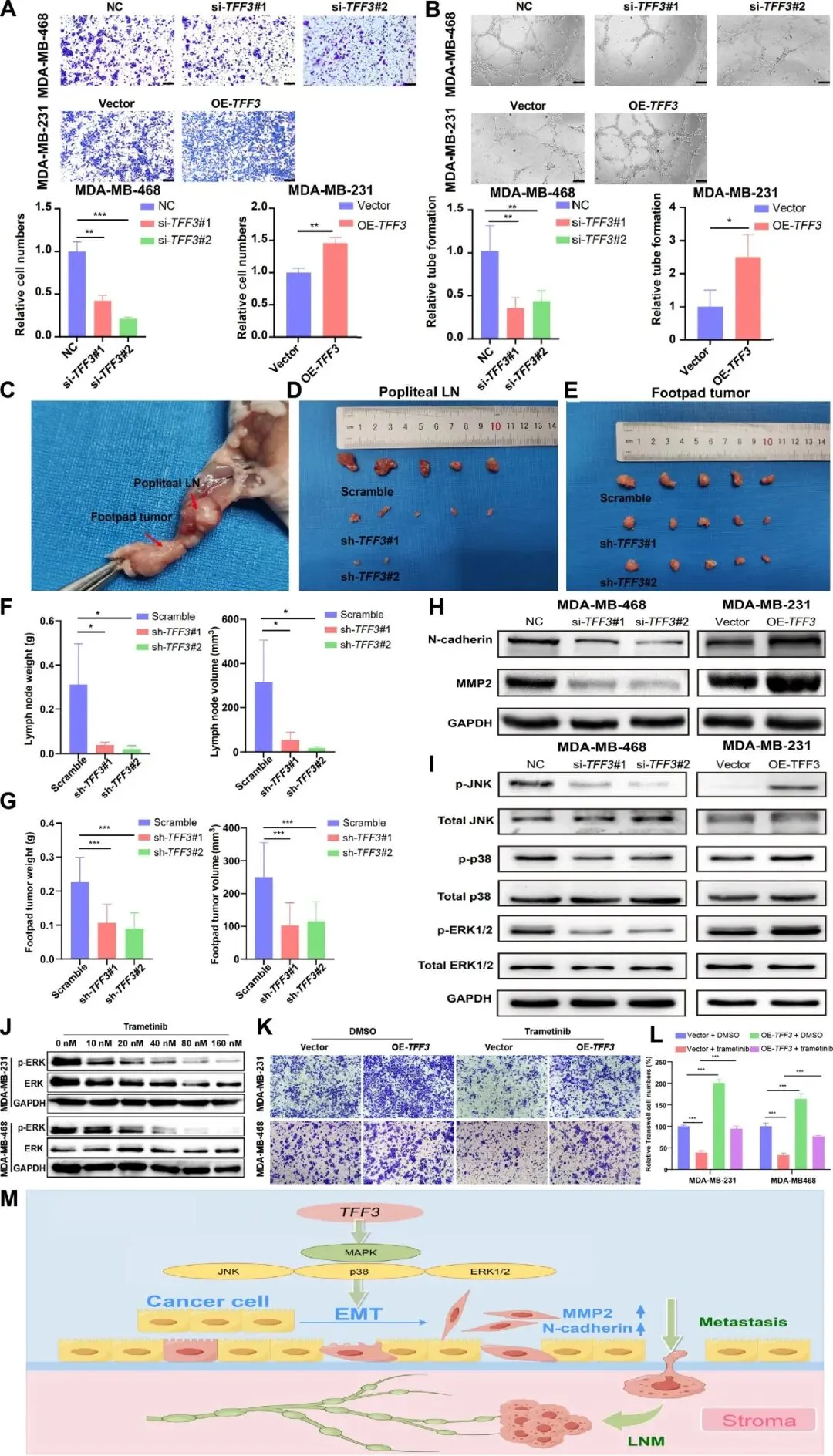
7.TFF3在体外和体内促进了BRCA的LNM
通过体内外实验证实TFF3经MAPK通路调控乳腺癌迁移、淋巴管生成及淋巴结转移:Transwell和淋巴管生成实验显示,TFF3敲低抑制乳腺癌细胞迁移和体外淋巴管生成,过表达则相反;小鼠足垫模型证实,TFF3敲低显著降低体内淋巴结及足垫肿瘤的重量和体积。
蛋白层面发现,TFF3表达与MAPK通路蛋白(JNK2、p38MAPK)、转移相关蛋白(MMP2、N-钙粘蛋白)正相关,其敲低/过表达会相应下调/上调p-ERK1/2、p-p38等MAPK通路磷酸化蛋白水平;曲美替尼救援实验进一步验证,TFF3主要通过激活MAPK信号通路,调控EMT通路,进而促进乳腺癌的增殖与淋巴结转移。

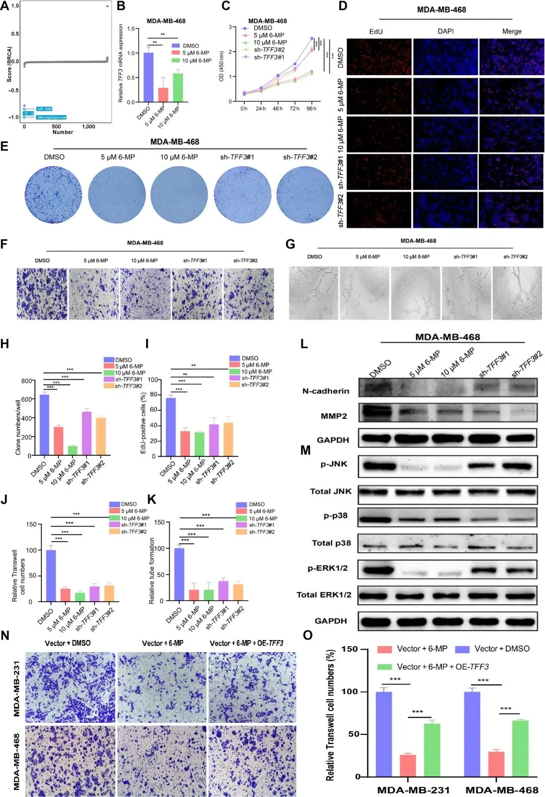
8.6-巯基嘌呤在体外抑制乳腺癌的增殖和淋巴结转移
研究证实TFF3高表达会增强乳腺癌对多种靶向、化疗及免疫治疗的耐药性,还与免疫微环境抑制相关;通过算法筛选出靶向TFF3的6-MP,体外实验表明其可抑制乳腺癌细胞增殖、迁移和淋巴管生成,下调MAPK通路及转移相关蛋白,且TFF3过表达能逆转其作用,证实6-MP可靶向TFF3抑制乳腺癌增殖和淋巴转移。


文章小结
研究通过多维度技术整合,为乳腺癌淋巴转移的机制研究和临床治疗提供了全新范式,TFF3 有望成为转移型乳腺癌的诊断标志物和治疗靶点,而老药 6-MP 的重新定位也为精准医疗提供了经济高效的选择。

往期推荐
7 分 + 文章怎么做?郑大一附院凭公共数据 + 单细胞 + 虚拟筛选,解锁肝癌干性新靶点
点赞
