简介
针对缺血性中风后再灌注损伤引发的星形胶质细胞介导神经炎症缺乏有效干预靶点的问题,本研究以 SIRT3(关键细胞调控因子)和 cGAS-STING 通路(先天免疫核心通路)为核心,通过体内大鼠 MCAO/R 模型、体外星形胶质细胞 OGD/R 模型,结合单细胞测序、转录组分析、分子生物学及药理学方法,探究 SIRT3 对神经炎症的调控机制,结果发现缺血再灌注后 SIRT3 表达显著下调,伴随 cGAS-STING 通路激活及促炎因子释放增加,而 SIRT3 激动剂 2-APQC 干预或 SIRT3 过表达可抑制该通路激活,减少梗死体积、改善神经功能,敲低 cGAS 或 STING 也能缓解炎症反应,最终证实星形胶质细胞 SIRT3 通过抑制 cGAS-STING 通路减轻缺血再灌注后神经炎症,为缺血性中风提供了新的治疗靶点。


研究背景

缺血性中风是全球第二大致死致残病因,溶栓和取栓治疗受时间窗限制且易引发再灌注损伤,神经炎症是其病理进程的关键推手,星形胶质细胞激活后释放促炎因子会加剧脑损伤,SIRT3 作为 NAD⁺依赖的去乙酰化酶具有细胞保护作用,cGAS-STING 通路是先天免疫中 DNA sensing 关键通路,二者均与缺血损伤相关,但 SIRT3 如何调控该通路进而影响星形胶质细胞介导的神经炎症尚未明确,亟需深入探究以挖掘新治疗靶点。

研究方案

以 “SIRT3 是否通过抑制 cGAS-STING 通路减轻缺血再灌注后星形胶质细胞神经炎症” 为核心假设,构建体内 MCAO/R 大鼠模型和体外 OGD/R 星形胶质细胞模型,先通过单细胞测序、Western blot 等验证缺血后 SIRT3 与 cGAS-STING 通路的表达关联,再借助 SIRT3 激动剂 2-APQC、SIRT3 过表达质粒及 cGAS/STING siRNA,结合 TTC 染色、神经行为学评分、免疫荧光、转录组分析等技术,从体内外层面系统验证 SIRT3 对 cGAS-STING 通路及神经炎症的调控作用,明确其分子机制与治疗潜力。

研究结果

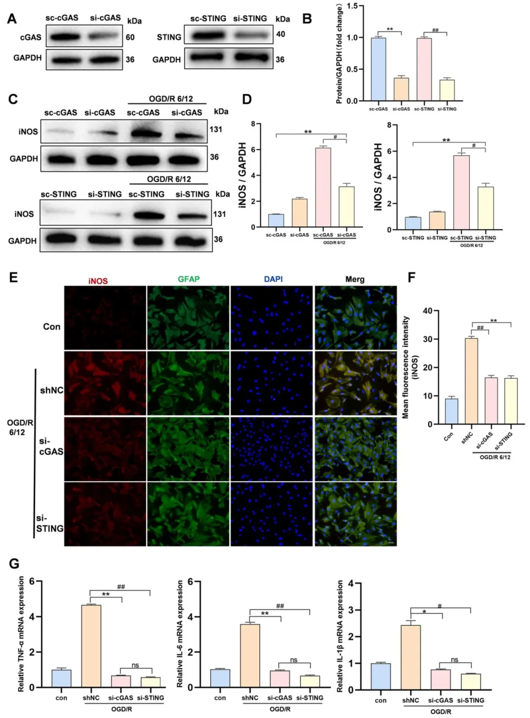
缺血再灌注后(体内 MCAO/R、体外 OGD/R),星形胶质细胞中 SIRT3 表达显著下调,cGAS-STING 通路关键蛋白(cGAS、STING、p-STING 等)激活,促炎因子(TNF-α、IL-1β 等)释放增加,伴随梗死体积扩大、神经功能缺损及线粒体损伤;SIRT3 激动剂 2-APQC(20mg/kg)可减少梗死体积、改善神经功能,抑制 cGAS-STING 通路激活及细胞凋亡;SIRT3 过表达能显著降低 OGD/R 诱导的 cGAS-STING 通路活性、促炎因子释放及 iNOS 表达;敲低 cGAS 或 STING 可有效缓解 OGD/R 介导的星形胶质细胞炎症反应;转录组分析显示 SIRT3 过表达显著富集 “胞质 DNA 感知通路” 等相关差异基因,进一步证实其调控 cGAS-STING 通路的分子机制。

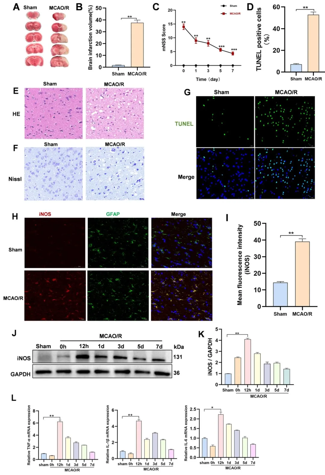
Figure 1:验证 MCAO/R 大鼠模型成功建立,证实缺血再灌注后出现梗死体积增加、神经功能缺损、脑组织损伤及神经炎症激活(iNOS 和促炎因子上调)。
Figure 2:证实 OGD/R 处理后星形胶质细胞出现神经炎症激活,表现为 iNOS 表达升高、ROS 生成增加及促炎因子释放增多,与体内模型结果一致。

Figure 3:通过单细胞测序揭示 MCAO 后星形胶质细胞亚群分布改变,SIRT3 表达显著下调,且星形胶质细胞功能变化与细胞因子信号、ROS 代谢等炎症相关通路密切相关。

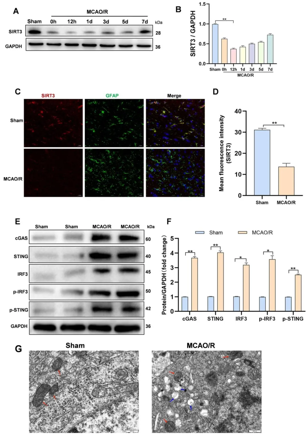
Figure 4:明确 MCAO/R 后大鼠脑内 SIRT3 表达随时间下调,同时 cGAS-STING 通路激活,且脑组织线粒体结构受损,提示二者存在时序关联。

Figure 5:证实 OGD/R 处理后星形胶质细胞中 SIRT3 下调、cGAS-STING 通路激活及线粒体损伤,与体内实验结果相互印证,明确该关联特异性发生于星形胶质细胞。

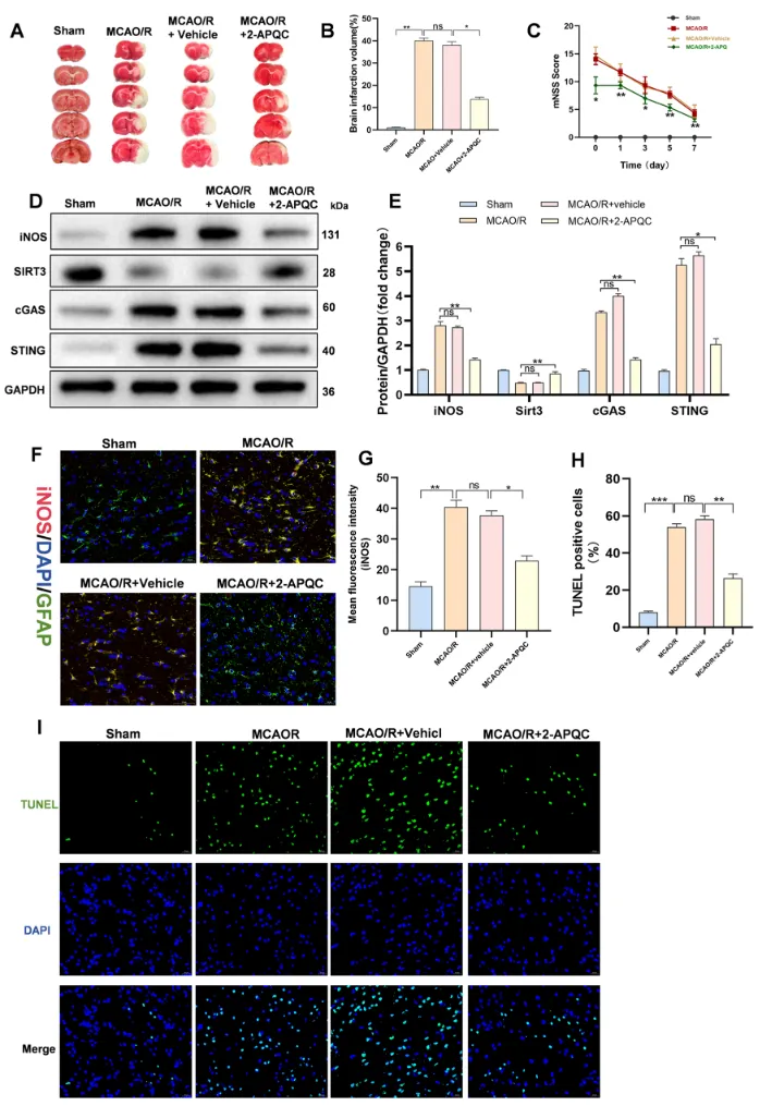
Figure 6:表明 SIRT3 激动剂 2-APQC 可减少 MCAO/R 大鼠梗死体积、改善神经功能,部分恢复 SIRT3 表达并抑制 cGAS-STING 通路及细胞凋亡,验证其体内治疗效果。

Figure 7:证实 SIRT3 过表达能抑制 OGD/R 诱导的星形胶质细胞 cGAS-STING 通路激活,减少 iNOS 表达及促炎因子释放,明确 SIRT3 的直接调控作用。

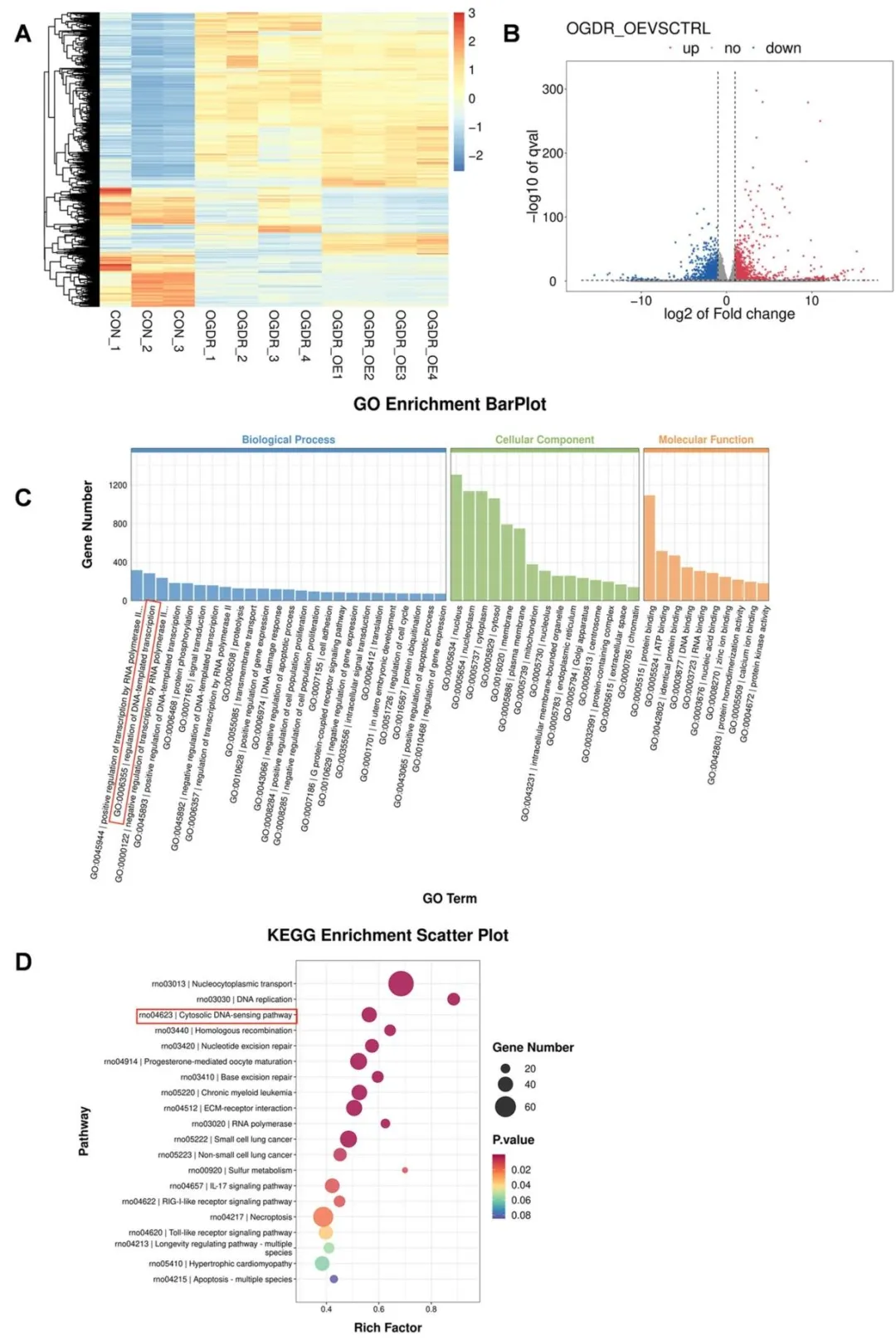
Figure 8:通过转录组分析发现 SIRT3 过表达后存在 2913 个差异基因,显著富集胞质 DNA 感知通路等,从转录层面揭示 SIRT3 调控 cGAS-STING 通路的分子基础。

Figure 9:表明敲低 cGAS 或 STING 可有效下调 OGD/R 处理的星形胶质细胞中 iNOS 表达及促炎因子释放,直接证实 cGAS-STING 通路是星形胶质细胞神经炎症的关键介导者。

研究讨论

本研究首次阐明星形胶质细胞 SIRT3 通过抑制 cGAS-STING 通路减轻缺血再灌注后神经炎症的分子机制,证实 SIRT3 激动剂 2-APQC 或 SIRT3 过表达可通过该机制发挥神经保护作用,为缺血性中风治疗提供了新靶点与策略,同时为神经炎症与代谢调控的交叉研究提供思路;但研究存在局限性:仅使用年轻雄性动物,未考虑年龄和性别对星形胶质细胞功能的影响,缺乏对雌性和老年动物的验证;仅聚焦 SIRT3 对 cGAS-STING 通路的调控,未探究其是否通过其他通路参与神经炎症调控;基于鼠类模型,物种差异可能影响结果的临床转化;SIRT3 激动剂 2-APQC 的特异性和长期安全性仍需进一步评估。
本文中使用的图片来源Pubmed,因客观原因未能与权利人取得联系。本平台出于学术交流目的引用,无意侵犯原作者权益。如权利人认为不妥,请及时联系公众号后台,我们将立即删除或协商解决。
医学国自然,省自然,博士课题设计,医学实验外包,医学SCI,实验方案设计,免费的线上博导一对一沟通,确认实力后再谈合作,科研合作可以加微信:SCI971SCI

国家杰青一对一答疑视频
医学省自然申请答疑,立项的关键条件是哪一些?从哪些方向可以杀出重围
临床型博士如何准备国青标书?没有预实验怎么办?专家一对一解答规划
中医药科研研究
