招10人 || 南京师范大学2026年非教学单位工作人员招聘公告
根据南京师范大学2026年进人计划,现面向社会公开招聘非教学单位工作人员10名,招聘具体事项公告如下:具有中华人民共和国国籍,遵守中华人民共和国宪法和法律
热爱高等教育事业,遵纪守法,品行端正,身体健康,作风正派
本次招聘对象为全日制应届毕业生,须在2026年8月31日前毕业并取得相应学历学位证书。硕士研究生年龄在28周岁以下(1998年1月1日及以后出生),博士研究生年龄在32周岁以下(1994年1月1日及以后出生)
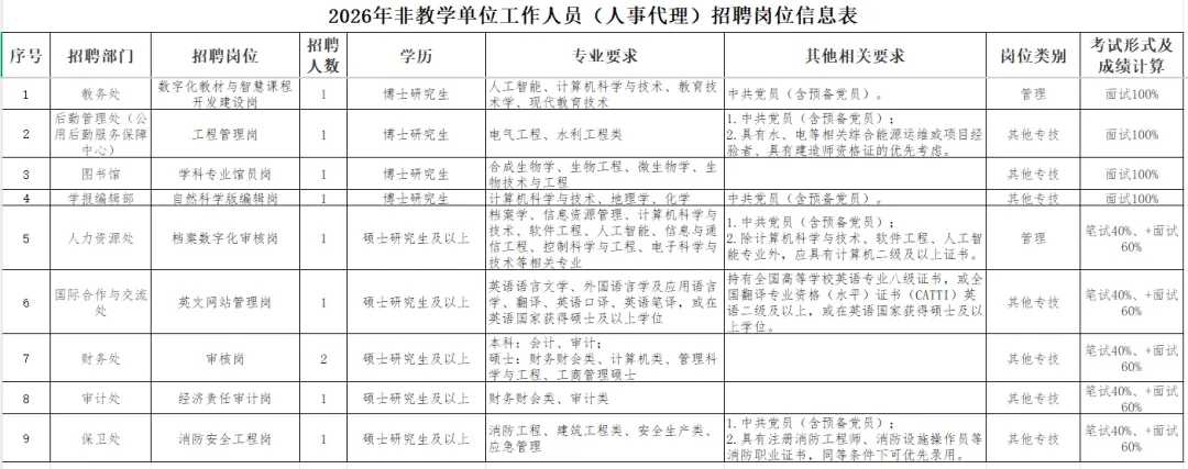
招聘岗位具体情况详见《2026年非教学单位工作人员(人事代理)招聘岗位信息表》应聘人员通过南京师范大学主页“诚聘英才”栏目公开招聘网站(http://zp.ehallapp.nnu.edu.cn/rsfw/sys/zpglxt/login/index.do),登录“校外应聘人员登录系统”。报名起止时间为至。应聘人员只能从岗位表选择一个岗位报名。按照工作计划安排,2026年3月9日17点后系统不再接受新报考人员的报名,2026年3月10日17点后不再接受资格初审退回人员再次提交
应聘人员须使用在有效期内的第二代居民身份证进行报名,报名与资格复审、考核时使用的身份证必须一致
请按要求填写本人个人信息,并在相应栏或其他证明材料栏上传如下材料扫描件:①身份证件、②本科及以上阶段学历学位学位证书(未取得学历学位证书的请上传《毕业生就业推荐表》或学信网学籍验证报告或其他学籍证明材料;取得海外学历者,同时上传教育部留学服务中心出具的学历学位认证)、③未签署的毕业生就业协议书(或未网签证明)、④部分岗位要求的党员证明等其他材料
党员证明材料须为近六个月内由考生所在学校的组织部门或院系党委出具的证明
毕业生就业协议书采用网签的高校毕业生,须由所在高校就业办提供未网签证明
审核时间为2026年2月10日9:00至2026年3月10日17:00按照招聘条件审查应聘人员填写的应聘信息和上传的应聘材料,资格审查结果可登录我校公开招聘系统查看(http://zp.ehallapp.nnu.edu.cn/rsfw/sys/zpglxt/login/index.do)。资格审查贯穿公开招聘全过程。在各环节发现报名人员不符合报考资格条件的,均可取消人员报考资格。本次招聘收取报名费100元,通过初审后的应聘人员进行网上支付,在网上缴纳报名费100元。通过初审且完成缴费人员即报名成功。缴费时间为2026年3月2日10:00至2026年3月11日23:59。缴费方式:微信搜索公众号“南师微服务”微信公众号,在“南师微服务”底部菜单栏,选择“校园支付”-“在线缴费”模块,选择“2026年非教学单位工作人员(人事代理)招聘”进行缴费。未收到缴费通知自行缴费的,如资格初审不通过的,或报名缴费后因个人原因不参加招聘考试的,或重复缴费的,或者在缴费时间结束之后缴费的,报名费不予退还。笔试按南京师范大学的相关规定执行,具体时间、地点在我校公开招聘网站(http://zp.ehallapp.nnu.edu.cn/rsfw/sys/zpglxt/login/index.do)另行通知。根据笔试成绩从高到低的顺序,在1:4的范围内确定参加现场资格复审人员,现场资格复审在面试前进行,考生须携带所有证明材料的原件及复印件。如出现资格复审不合格,则按照笔试成绩从高分到低分递补参加资格复审。复审通过者参加心理测试。面试按照我校制定的面试办法执行,面试事宜另行通知。按招聘人数1:1的比例,根据总成绩从高到低确定参加体检和实习人员(体检标准参照《国家公务员录用体检通用标准(试行)》执行),实习期1个月。公示无异议后,办理聘用手续,签订聘用合同。试用期6个月,试用期满考核合格者,予以定岗定级;试用期满考核不合格者,取消聘用。应聘专业技术岗位的人员,聘用后原则上须在相应专技岗位上工作满8年,如评聘所在岗位专业技术高级职称,学校可根据上级政策并结合其聘期考核、工作表现和学校发展需要等,纳入事业编制管理。联系人:陈老师,常老师联系电话:025-858915352026年非教学单位工作人员(人事代理)招聘岗位信息表.xlsx