为探究葛连启神汤(GQD)改善非酒精性脂肪肝(NAFLD)的潜在机制,研究先构建高脂饮食(HFD)诱导的小鼠 NAFLD 模型,经不同剂量 GQD 干预后检测肝脂、糖代谢等核心指标明确其体内改善效应,再通过 NCI-H716 细胞实验结合抑制剂、siRNA 验证 GQD 对 GLP-1 分泌的调控及 G 蛋白偶联受体(苦味受体、TGR5)的介导作用,利用 UPLC-MS/MS 分析 GQD 化学成分与回肠分布并筛选活性成分,同时通过 16S rDNA 测序、代谢组学解析其对肠道菌群及代谢物的影响,最后经粪菌移植(FMT)验证肠道菌群的介导作用;研究证实 GQD 呈剂量依赖性改善小鼠 NAFLD 相关症状,其可通过生物碱、蒽醌类、三萜类成分激活肠道苦味受体和 TGR5 直接促进 GLP-1 分泌,还能调节肠道菌群增加短链脂肪酸含量、上调结肠 Gcg 表达以持续升高 GLP-1,肠道菌群可部分介导其抗 NAFLD 效应,双重途径升高的 GLP-1 最终缓解 NAFLD。


研究设计

先建立 HFD 诱导的 C57BL/6J 小鼠 NAFLD 模型,予不同剂量 GQD 及二甲双胍干预,检测体质量、糖脂代谢、肝组织病理等指标明确 GQD 对 NAFLD 的体内改善效应;再通过动物急性实验和 NCI-H716 细胞实验,结合抑制剂、siRNA、双荧光素酶报告实验探究 GQD 促 GLP-1 分泌的作用及苦味受体、TGR5 的介导作用;利用 UPLC-MS/MS 分析 GQD 的化学成分及灌胃后小鼠回肠内容物的成分分布,筛选出促 GLP-1 分泌的活性成分;通过 16S rDNA 测序和靶向代谢组学分析 GQD 对小鼠肠道菌群结构及短链脂肪酸、胆汁酸代谢的调控;最后经 FMT 实验验证肠道菌群在 GQD 升高 GLP-1、改善 NAFLD 中的介导作用,多维度解析 GQD 改善 NAFLD 的分子机制。

研究结果

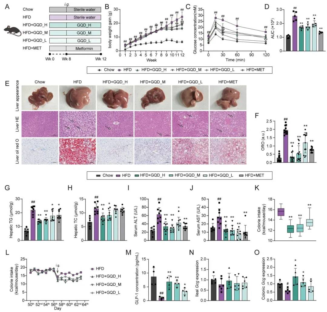
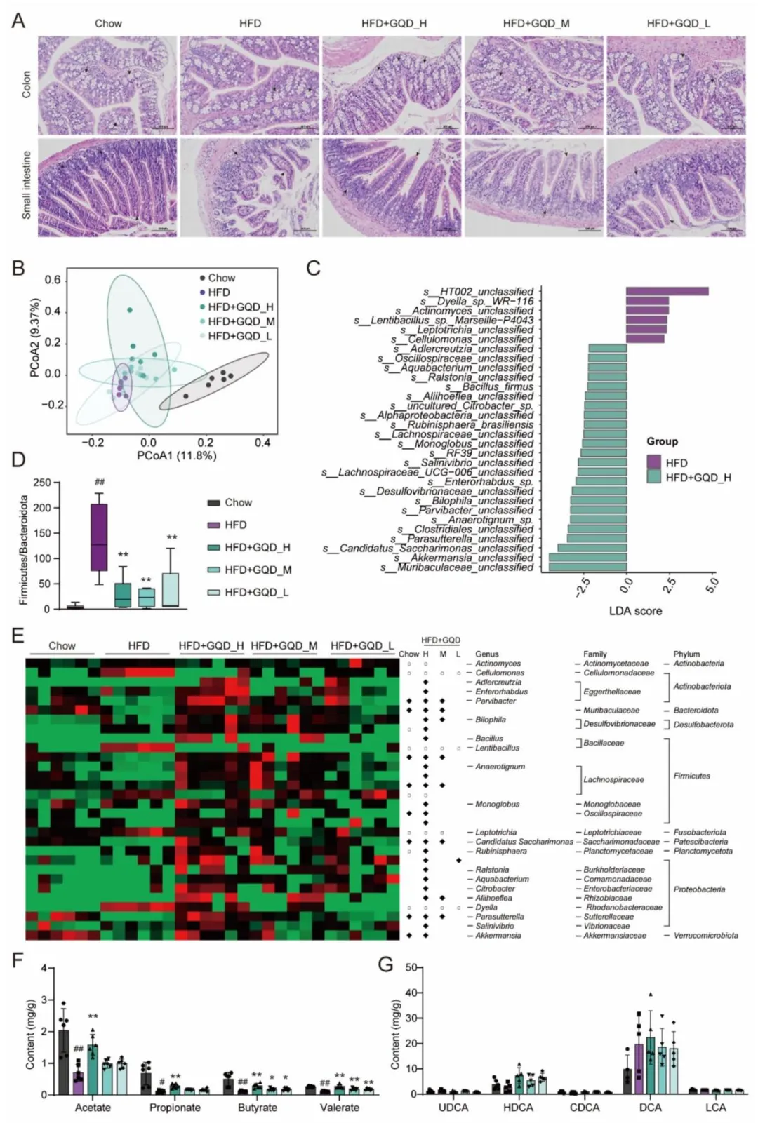
GQD 呈剂量依赖性改善 HFD 诱导小鼠的肝脂肪变性、糖耐量受损和血脂升高,减少小鼠能量摄入,显著升高血清 GLP-1 水平且其改善糖耐量的效应依赖 GLP-1;GQD 可促进 NCI-H716 细胞内钙内流并释放 GLP-1,该效应由苦味受体和 TGR5 介导,GQD 可直接激活 TGR5,且两种受体的抑制剂能显著减弱 GQD 在体内外的促 GLP-1 分泌作用;从 GQD 中筛选出小檗碱等生物碱、橙黄决明素等蒽醌类可激活苦味受体,山楂酸等三萜类可激活 TGR5,均能促 GLP-1 分泌;GQD 可改善 HFD 小鼠肠道病理结构,降低肠菌厚壁菌门 / 拟杆菌门比值,特异性增加 Muribaculaceae 和 Akkermansia 菌丰度,显著升高结肠短链脂肪酸含量并上调结肠 Gcg 基因表达,对胆汁酸含量影响较小;FMT 实验证实 GQD 处理小鼠的肠道菌群可部分介导 GQD 升高 GLP-1、降低小鼠体质量增加、改善胰岛素抵抗、减轻肝脂肪变性和肝损伤的效应。

Fig1:验证不同剂量 GQD 对 HFD 诱导 NAFLD 小鼠的体内改善效应,明确 GQD 能剂量依赖性减轻小鼠肝脂肪变性、改善糖耐量、降低肝损伤,同时减少能量摄入、升高血清 GLP-1 并上调结肠 Gcg 表达。

Fig2:证实 GQD 可急性升高 HFD 小鼠血清 GLP-1 水平,且其急性改善小鼠糖耐量的作用依赖 GLP-1 的介导。

Fig3:明确 GQD 可促进 NCI-H716 细胞钙内流和 GLP-1 分泌,该作用由苦味受体和 TGR5 介导,且 GQD 能直接激活 TGR5,两种受体的抑制剂可显著减弱 GQD 在体内外的促 GLP-1 分泌效应。

Fig4:获得 GQD 的整体化学轮廓,以及 GQD 灌胃后不同时间点小鼠回肠内容物中的成分分布特征,为后续筛选促 GLP-1 分泌的活性成分提供物质基础。

Fig5:筛选出 GQD 中可促进 NCI-H716 细胞钙内流和 GLP-1 分泌的活性成分,证实生物碱、蒽醌类通过激活苦味受体发挥作用,三萜类通过激活 TGR5 发挥作用。

Fig6:证实 GQD 可改善 HFD 小鼠的肠道组织病理,调节肠道菌群结构并特异性增加有益菌丰度,同时显著升高结肠短链脂肪酸含量,对胆汁酸代谢的调控作用较弱。

Fig7:经粪菌移植实验验证,肠道菌群可部分介导 GQD 升高 GLP-1、改善 NAFLD 小鼠糖脂代谢、减轻肝脂肪变性和肠道病理损伤的效应。

Fig8:可视化总结 GQD 改善 NAFLD 的双重作用机制,直观展示 GQD 通过激活肠道 GPCR 直接促 GLP-1 分泌、调控肠道菌群间接持续升高 GLP-1,最终缓解 NAFLD 的全过程。

研究结论

本研究证实 GQD 升高 GLP-1 是其改善 NAFLD 的核心机制,GQD 中的生物碱、蒽醌类可激活肠道苦味受体,三萜类可激活 TGR5,二者均能促进肠道 L 细胞钙内流并分泌 GLP-1,而 GLP-1 可通过抑制食欲、改善胰岛素抵抗减少肝脂肪堆积;同时 GQD 可通过多成分协同作用调节肠道菌群结构,增加短链脂肪酸产生菌的丰度以升高结肠短链脂肪酸含量,进而上调结肠 Gcg 表达实现 GLP-1 的持续升高,短链脂肪酸还可通过激活 GPR41 等受体调控代谢,进一步佐证 GQD 多成分、多靶点的中药复方作用特点。本研究存在一定局限性,仅通过药理学抑制剂验证苦味受体和 TGR5 的介导作用,未采用基因敲除模型,无法完全排除抑制剂的脱靶效应,后续需通过肠道 L 细胞特异性敲除苦味受体和 Gpbar1 基因的模型,进一步精准验证两种受体在 GQD 调控 GLP-1、改善 NAFLD 中的特异性作用。
本文中使用的图片来源于Pubmed,因客观原因未能与权利人取得联系。本平台出于学术交流目的引用,无意侵犯原作者权益。如权利人认为不妥,请及时联系公众号后台,我们将立即删除或协商解决。
医学国自然,省自然,博士课题设计,医学实验外包,医学SCI,实验方案设计,免费的线上博导一对一沟通,确认实力后再谈合作,科研合作可以加微信:SCI971SCI

国家杰青一对一答疑视频
医学省自然申请答疑,立项的关键条件是哪一些?从哪些方向可以杀出重围
科研信息合集
国自然中标信息
国自然思路分享
骨科领域研究分享
医学课题申报通知
心血管领域科研分享
高分文献解析
神经领域科研分享
麻醉领域科研分享
肾脏领域科研分享
