
点击上方蓝字关注我吧!

生信客
Bioinformatics passenger
胶质母细胞瘤里的浆细胞竟是 “帮凶”,专靠分泌免疫球蛋白助力肿瘤干细胞生长!
✅ 胶质母细胞瘤是恶性脑肿瘤,肿瘤干细胞是其恶性发展的关键,而肿瘤微环境里的浆细胞作用此前鲜少被探究。
✅ 南京医科大学基础医学院发现这类浆细胞会异常富集在肿瘤中,还和患者糟糕的预后紧密相关。
✅ 其背后的作用机制和潜在治疗靶点,也成为攻克胶质母细胞瘤的新突破口。
✅ 一起剖析背后的思维框架与内在逻辑吧~
想做数据分析?锁定生信客,每天分享高分文献,手把手教你创新选题,定制思路,全面数据分析!第一时间投稿抢发,锁定领域首发优势!需要的快关注我们后台咨询吧!
01
研究亮点

02
研究创新
● 明确浆细胞的异常富集与预后关联
发现胶质母细胞瘤中浆细胞(PCs)异常富集,低体细胞超突变率为其独有特征,与不良预后相关。
● 揭示促癌分子机制
明确 PCs 分泌的 IgG 结合 GSCs 表面 FcγRIIA,激活 AKT-mTOR 通路,促进 GSCs 增殖与自我更新。
● 阐明浆细胞招募路径
揭示 PCs 源于外周淋巴组织,经 GSCs 分泌的 CCL2 与 PCs 表达的 CCR2 互作,招募至 GSC 生态位。
● 提出免疫治疗新方案
发现 IgG1 型免疫检查点抑制剂可通过 Fc 片段促瘤,提出靶向 FcγRIIA 或联合 PI3K 抑制剂的治疗方案。

近期前沿热点:虚拟细胞、虚拟敲除🌹
聚焦生信分析,专注选题设计方案👍!


如果你也想用”基因敲除+多组学“进行生信分析,快点击上方名片,联系”生信客“后台咨询吧!
专注于数据挖掘,选题分析,方案评估,高分文献思路复刻!


03
研究背景
胶质母细胞瘤恶性程度高、预后差,肿瘤干细胞是其核心推手。但肿瘤微环境中浆细胞的作用一直没被摸清,其与肿瘤干细胞的互动机制,成了亟待破解的难题。

04
研究方法
●收集患者肿瘤样本及健康供体血液样本,分离相关细胞;
● 构建人源化免疫系统小鼠、免疫缺陷小鼠等动物模型,建立 GSC 细胞系及对照体系。
● 运用单细胞 RNA 测序、单细胞 B 细胞受体测序、bulk RNA-seq、染色质免疫沉淀测序,解析细胞特征、免疫球蛋白亚型及表观遗传活性。
● 通过流式细胞术分选细胞,开展共培养、Transwell 迁移等功能验证实验;
● 利用免疫荧光、免疫组化、ELISA 等检测细胞定位、标志物表达及蛋白浓度;
● 通过免疫沉淀、Western blot 验证蛋白互作及信号通路。
● 设计 shRNA 沉默 FCGR2A 基因,构建过表达载体重构其表达,验证对 GSC 功能的影响。
05
研究结果
浆细胞异常富集
● 胶质母细胞瘤 B 系细胞中浆细胞占比显著升高,数据集 A 达 64.7%、B 达 46.0%,平均 47.47%,远高于健康人外周血。

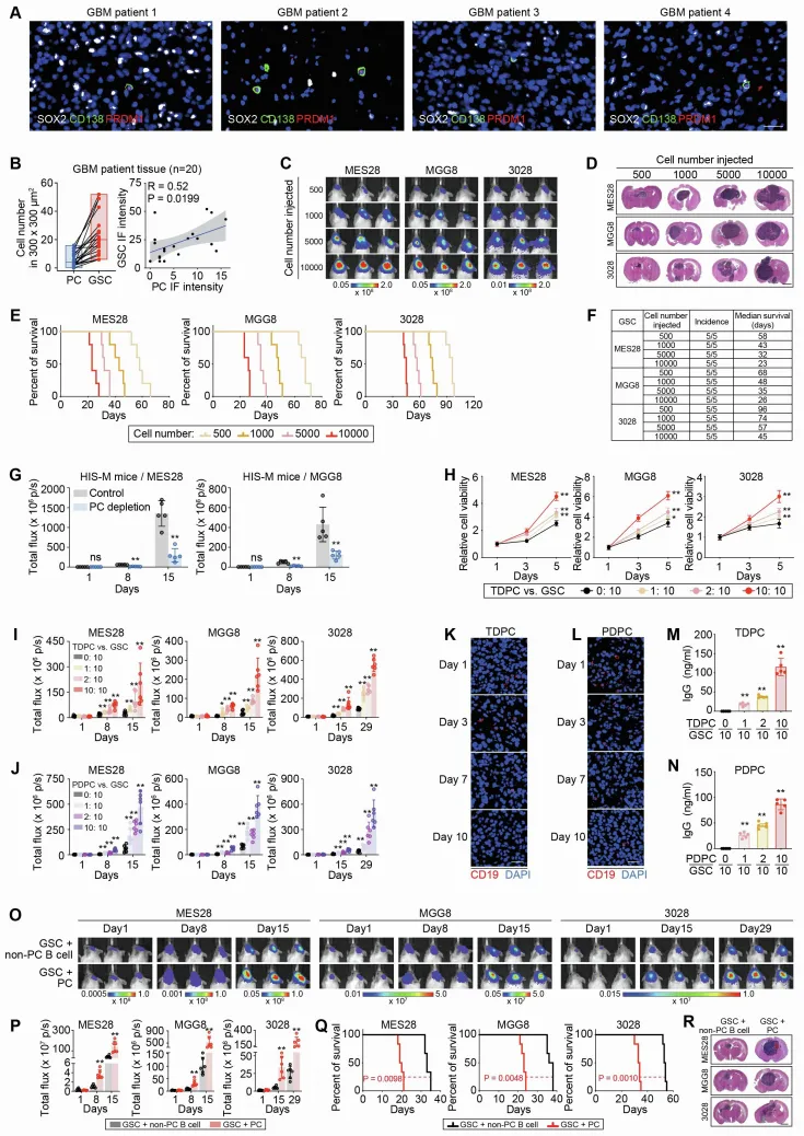
图1 胶质母细胞瘤肿瘤浸润PC的异常富集
● 6 例在体样本中占 7%-29%,CD19、CD138、PRDM1 阳性细胞明确存在,人源化小鼠模型验证该富集现象。

图S1. 与外周血B系细胞相比,胶质母细胞瘤中肿瘤浸润的B系细胞呈现不同的亚型比例,与图1相关
浆细胞关联不良预后
● 40 例患者中,CD138+PRDM1 + 浆细胞占比高者总生存期更短(p=0.0025)。
● TCGA 分析显示,胶质母细胞瘤浆细胞特征评分差异最显著,体细胞超突变率最低,与其他肿瘤预后关联模式相反。

图2 肿瘤浸润性PC预示胶质母细胞瘤预后较差
● 浆细胞与 GSCs 紧密相邻,耗竭浆细胞后小鼠肿瘤生长减缓、生存期延长。

图S3. 肿瘤浸润的浆细胞(PCs)促进胶质母细胞瘤干细胞(GSCs)增殖,与图3相关
● 肿瘤或健康供体来源浆细胞与 GSCs 共移植,均增加肿瘤体积、缩短生存期。

图3 肿瘤浸润型PC促进肿瘤生长并告知胶质母细胞瘤的劣后
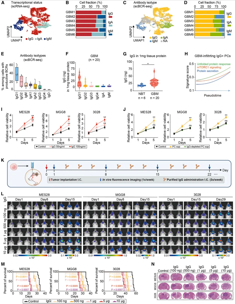
● 浆细胞主要分泌 IgG,肿瘤组织中 IgG 浓度显著高于正常脑组织。
● 仅 IgG 能促进 GSCs 增殖,且仅结合 GSCs,颅内注射可剂量依赖性加速肿瘤生长。

图4 肿瘤浸润的PC分泌的IgG促进胶质母细胞瘤增生
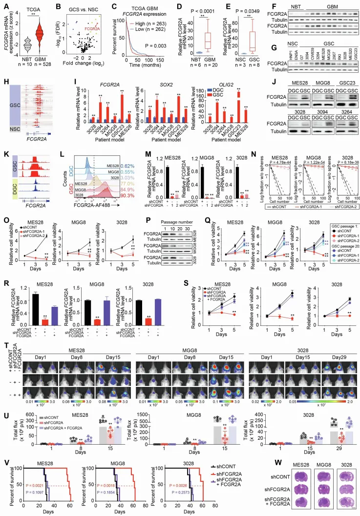
● GSCs 高表达 FcγRIIA,沉默该基因降低 GSCs 活力,过表达可挽救。

图S5。IgG受体 FcγRIIA 在GSCs中优先表达,对GSCs增殖和自我更新至关重要,与图5相关
● IgG 结合 FcγRIIA 后激活 AKT-mTOR 通路,敲低 FcγRIIA 可阻断浆细胞或 IgG 的促瘤作用。

图5 IgG-FcγRIIA-AKT-mTOR轴在肿瘤浸润PC刺激下促进GSC肿瘤生长
● 50 例肿瘤样本仅 2 例存在不成熟三级淋巴结构,浆细胞源于外周。
● GSCs 高表达 CCL2,浆细胞表达 CCR2,抑制剂可阻断浆细胞迁移及促瘤作用。

图6 通过CCL2-CCR2趋化因子项目招募PC到GSC生态位
● IgG1/IgG4 型抑制剂可通过 Fc 片段结合 FcγRIIA,激活通路促进 GSCs 增殖。
● 去除 Fc 片段的 F (ab’)₂片段无促瘤效应。

图S8.免疫检查点IgG抗体药物通过直接结合 FcγRIIA 阳性肿瘤细胞产生促肿瘤效应,与图5相关
● FcgRIIA 阻断剂可抑制 GSCs 增殖及 AKT-mTOR 激活,延长小鼠生存期。
● 联合 PI3K 抑制剂较单一治疗效果更显著,且可逆转免疫检查点抑制剂的促瘤效应。

图7 IgG受体阻断抑制肿瘤浸润的PC-GSC刺激,并在体内抑制GSC肿瘤发生
06
文章小结
综上所述,这项研究揭开了浆细胞促胶质母细胞瘤生长的关键机制,从招募路径到信号轴都给出了明确答案。不仅为理解肿瘤微环境提供新视角,还为靶向治疗指明方向,有望改善患者预后。
专注于数据挖掘,选题分析,方案评估,高分文献思路复刻,联系生信客,我们与您携手开辟生信科研新路径!


往期回顾:
IF9.7!恭喜首医学者零成本发文JAMA子刊!CHARLS神级思路速学!
IF7.4!学会打GBD 2023“擦边球”!中南湘雅二院用“GBD+多重共病”发二区!仅1天接收!
IF26.3!恭喜中山大学一附院博士生斩获双一区TOP!揭示转录因子ZNF750协同LSD1/KDM1A抑制皮肤表面炎症的分子机制!