
前言
本研究基于动脉粥样硬化残留风险与炎症、氧化应激密切相关,且冬凌草甲素具有抗炎抗氧化活性但缺乏其抗动脉粥样硬化证据的背景,以高脂喂养的 ApoE⁻/⁻小鼠为体内模型,以小鼠腹腔巨噬细胞为体外模型,通过腹腔注射不同剂量冬凌草甲素干预,结合油红 O 染色、免疫组化、蛋白印迹等多种实验技术,从斑块病变、炎症反应、氧化应激、巨噬细胞脂质代谢多维度探究其作用及机制;结果发现冬凌草甲素可显著减小小鼠动脉粥样硬化斑块面积、稳定斑块,降低全身和局部炎症水平,减少氧化应激,抑制巨噬细胞泡沫化形成,其作用机制为通过抑制 NLRP3 炎症小体激活发挥抗炎作用,通过阻断 Nrf2 泛素化降解增强其稳定性实现抗氧化,同时调控脂质摄取 / 外排相关蛋白改善巨噬细胞脂质代谢,证实冬凌草甲素对 ApoE⁻/⁻小鼠动脉粥样硬化具有保护作用,或为该病潜在治疗药物。
研究要点解析
研究方法
以 8 周龄 ApoE⁻/⁻小鼠为动脉粥样硬化模型,高脂喂养同时腹腔注射不同剂量冬凌草甲素干预 12 周,设置模型组和两个给药组,检测小鼠动脉斑块病变情况、炎症因子水平、氧化应激相关指标及 NLRP3、Nrf2 通路相关蛋白表达;同时分离小鼠腹腔巨噬细胞,经 ox-LDL 诱导结合冬凌草甲素处理,体外验证其对巨噬细胞炎症、氧化应激及脂质代谢的影响,并探究其调控 Nrf2 的分子机制,综合体内外实验明确冬凌草甲素抗动脉粥样硬化的作用及分子机制。
研究结果
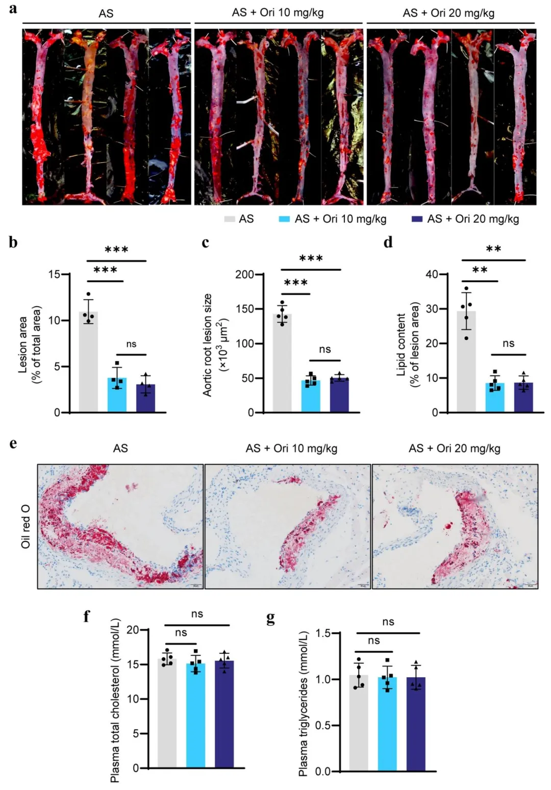
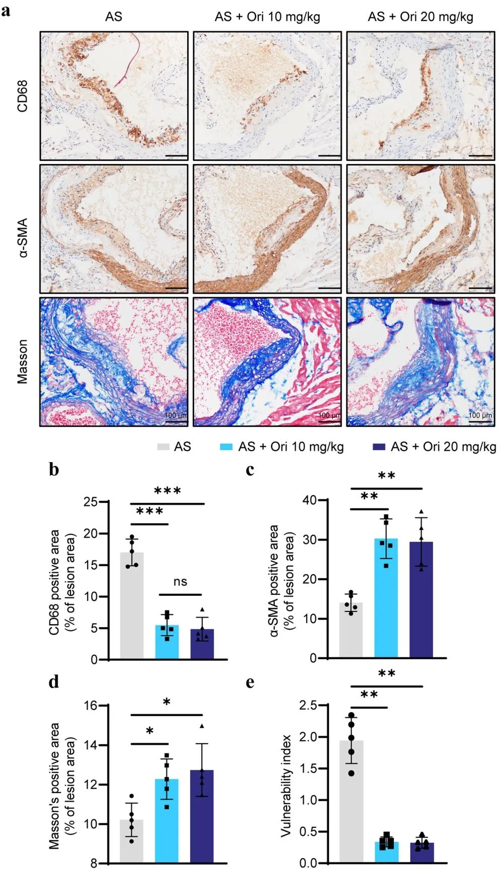
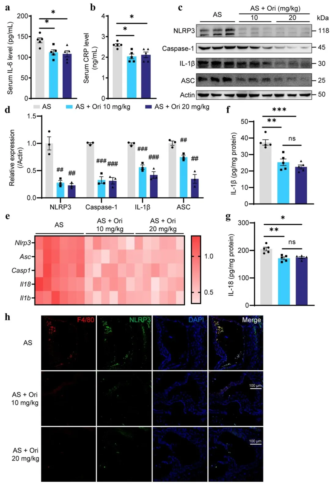
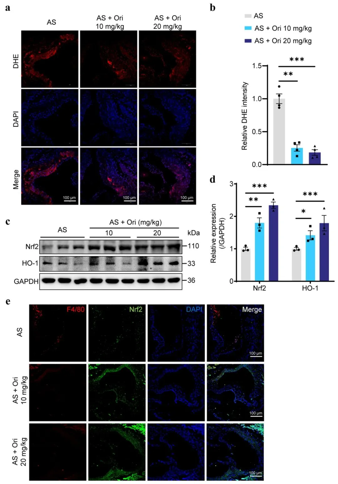
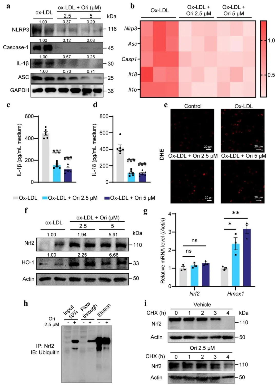
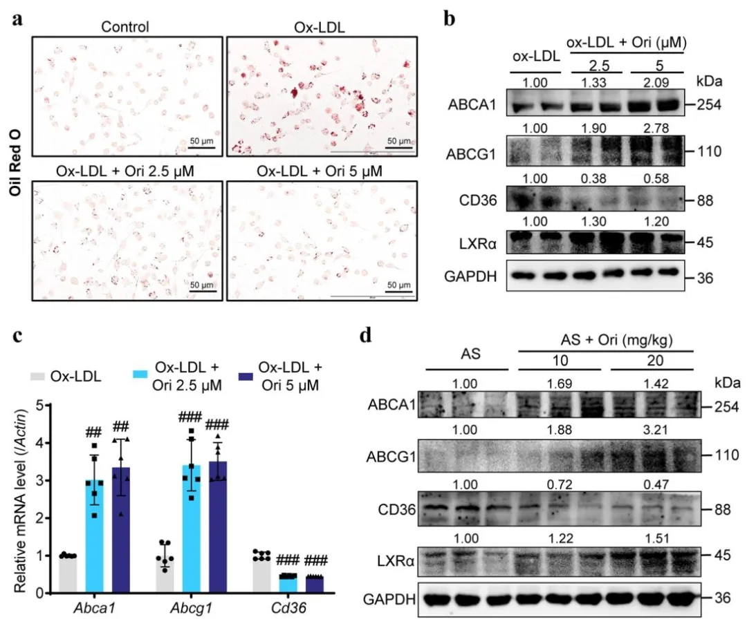
冬凌草甲素可显著减小 ApoE⁻/⁻小鼠主动脉及主动脉窦的动脉粥样硬化斑块面积和脂质含量,减少斑块内巨噬细胞浸润,增加平滑肌细胞和胶原含量以稳定斑块,且不影响小鼠体重、血清总胆固醇和甘油三酯水平;能降低小鼠血清 IL-6、CRP 及动脉组织 IL-1β、IL-18 水平,抑制 NLRP3 炎症小体通路相关蛋白和 mRNA 表达;可减少动脉斑块内 ROS 生成,上调 Nrf2、HO-1 蛋白表达,其通过阻断 Nrf2 泛素化降解延长其蛋白半衰期、增强稳定性来激活 Nrf2 通路;体外可抑制 ox-LDL 诱导的巨噬细胞 NLRP3 激活和炎症因子释放,降低 ROS 水平,同时下调脂质摄取蛋白 CD36、上调脂质外排蛋白 ABCA1/ABCG1 及 LXRα,减少巨噬细胞脂质沉积、抑制泡沫细胞形成。
研究结论
本研究首次证实冬凌草甲素可通过抑制 NLRP3 炎症小体激活和激活 Nrf2 抗氧化通路,缓解 ApoE⁻/⁻小鼠的动脉粥样硬化进展,其能减小斑块面积、稳定斑块,降低全身和局部炎症水平,减少氧化应激,还可通过调控 LXRα-ABCA1/ABCG1 通路和 CD36 改善巨噬细胞脂质代谢、抑制泡沫细胞形成,且冬凌草甲素靶向 NLRP3 的抗炎方式相比传统抗炎药物,能降低致命感染的风险,成为动脉粥样硬化治疗潜在候选药物;同时研究也存在局限性,仅在 ApoE⁻/⁻小鼠模型中验证了冬凌草甲素的作用,后续还需在不同的动脉粥样硬化模型中进一步探究其治疗机制和安全用药剂量,为后续临床转化研究提供更充分的依据。
图文结果解读

Fig1:验证冬凌草甲素在体内可改善 ApoE⁻/⁻小鼠的动脉粥样硬化进展,能显著减少主动脉管腔面和主动脉窦的脂质沉积、减小主动脉根部斑块大小,且对小鼠血清总胆固醇和甘油三酯水平无明显影响。

Fig2:表明冬凌草甲素可减少动脉粥样硬化斑块内的巨噬细胞浸润,增加斑块中平滑肌细胞和胶原的含量,降低斑块易损指数,显著提升动脉粥样硬化斑块的稳定性。

Fig3:证实冬凌草甲素能降低 ApoE⁻/⁻小鼠的全身炎症水平,同时显著抑制动脉组织中 NLRP3 炎症小体的激活,减少其通路相关蛋白、mRNA 的表达及下游炎症因子的产生,且减少斑块内巨噬细胞中 NLRP3 的表达。

Fig4:说明冬凌草甲素可减少 ApoE⁻/⁻小鼠动脉粥样硬化斑块内的 ROS 蓄积,提升动脉组织的抗氧化应激能力,其机制与上调 Nrf2 及下游 HO-1 蛋白表达、增强斑块内 Nrf2 的表达相关。

Fig5:体外验证冬凌草甲素能抑制 ox-LDL 诱导的巨噬细胞中 NLRP3 炎症小体激活和炎症因子释放,同时降低巨噬细胞 ROS 生成,通过阻断 Nrf2 泛素化降解、延长其蛋白半衰期来上调 Nrf2 蛋白水平,激活抗氧化通路。

Fig6:证明冬凌草甲素可在体内外抑制巨噬细胞的脂质沉积、减少泡沫细胞形成,其机制为下调脂质摄取蛋白 CD36,通过上调 LXRα 进而促进脂质外排蛋白 ABCA1/ABCG1 的表达,实现抑制脂质摄取、促进脂质外排的效果。

Fig7:示意图解冬凌草甲素缓解动脉粥样硬化的分子机制,即通过抑制 NLRP3 介导的炎症反应、激活 Nrf2 介导的抗氧化应激,进而调控巨噬细胞脂质摄取和外排相关蛋白,最终发挥抗动脉粥样硬化作用。
参考文献:Wang L, Zhao X, Ding J, Liu Y, Liu H, Zheng L, Zhao H, Sun Z, Li K, Cai J, Qiao T. Oridonin attenuates the progression of atherosclerosis by inhibiting NLRP3 and activating Nrf2 in apolipoprotein E-deficient mice. Inflammopharmacology. 2023 Aug;31(4):1993-2005. doi: 10.1007/s10787-023-01161-9. Epub 2023 May 8. PMID: 37155118; PMCID: PMC10352416.
本文中使用的图片来Pubmed,因客观原因未能与权利人取得联系。本平台出于学术交流目的引用,无意侵犯原作者权益。如权利人认为不妥,请及时联系公众号后台,我们将立即删除或协商解决。
医学国自然,省自然,博士课题设计,医学实验外包,医学SCI,实验方案设计,免费的线上博导一对一沟通,确认实力后再谈合作,科研合作可以加微信:SCI971SCI

生物信息学课题设计及指导实录,目前生信是否还适用于课题及文章?看专家给你解答
临床型博士如何准备国青标书?没有预实验怎么办?专家一对一解答规划
科研信息合集
整形外科方向最新研究分享
国自然课题设计思路
各大学校及医院国自然立项信息
骨科科研最新分享
泌尿外科科研最新分享
消化领域科研最新分享
