当前位置:首页>南京>ACS Nano | 南京邮电大学汪联辉/王婷设计鼻用贴片用于帕金森病中左旋多巴长效递送与活性氧清除

ACS Nano | 南京邮电大学汪联辉/王婷设计鼻用贴片用于帕金森病中左旋多巴长效递送与活性氧清除

  • 2026-04-17 12:52:08
ACS Nano | 南京邮电大学汪联辉/王婷设计鼻用贴片用于帕金森病中左旋多巴长效递送与活性氧清除
点击上方蓝字,关注我们
文献信息
【题目】Intranasal Conformal Patch for Sustained Levodopa Delivery and Reactive Oxygen Species Scavenging in Parkinsons Disease

【期刊】ACS nano

【影响因子】16.1

【doi】10.1021/acsnano.5c20622

随着全球人口老龄化加速,帕金森病(PD)已成为导致老年人致残和生活质量下降的重要神经退行性疾病。其核心病理特征是黑质多巴胺能神经元进行性丢失,而氧化应激被认为是驱动神经元退变和多巴胺合成减少的关键机制。

目前临床一线治疗仍以左旋多巴(LD)口服补充为主,但这一经典方案面临两大难题:其一,肝脏首过代谢及血脑屏障阻碍显著降低药物入脑效率;其二,间歇给药造成血药浓度剧烈波动,进而诱发运动波动和异动症等并发症。鼻腔给药因可绕过血脑屏障、通过嗅神经和三叉神经通路直接递送至脑部,被视为极具潜力的替代路径。然而,现有滴鼻剂、喷雾剂或原位凝胶制剂仍难以维持稳定药物浓度,且易被鼻腔纤毛清除或引起局部不适。此外,左旋多巴在湿润鼻腔环境中易发生氧化降解,进一步限制了其生物利用度。

更为关键的是,单纯依赖多巴胺补充并未触及疾病进展的根本机制。氧化应激是帕金森病持续进展的核心驱动力。随着衰老导致内源性抗氧化能力下降,过量活性氧(ROS)积累使多巴胺能神经元更易受损。因此,理想的治疗策略应在稳定补充左旋多巴的同时,同步清除ROS,以实现症状控制与神经保护的双重目标。

2026年2月23日,南京邮电大学汪联辉王婷团队在ACS Nano(IF:16.1)在线发表题为“Intranasal Conformal Patch for Sustained Levodopa Delivery and Reactive Oxygen Species Scavenging in Parkinson’s Disease”的研究论文。该研究构建了一种创新性的鼻用贴附型递药系统,通过长效缓释左旋多巴并同步清除活性氧,实现对帕金森病的协同干预

该系统为一种可贴附于湿润鼻腔表面的柔性自黏附贴片,由生物可降解丝素蛋白(SF)纳米纤维构成。贴片内部负载双药纳米体系:左旋多巴与抗氧化氧化铜(CuO)纳米粒共同包载于壳聚糖纳米粒中(CuLC)。给药后,贴片通过湿度响应机制牢固贴附于鼻黏膜表面,有效避免纤毛清除。随着丝素蛋白基质逐步降解,纳米药物平稳释放,无明显浓度峰值波动。

释放出的壳聚糖纳米粒可通过鼻上皮渗漏及嗅神经—嗅球和三叉神经通路进入脑组织,实现持续给药。这一设计同时解决了药物滞留不足、浓度波动及左旋多巴氧化不稳定三大难题。更重要的是,CuO纳米粒在脑内发挥ROS清除作用,从而减轻氧化损伤,延缓神经退行性进展。

体内实验结果显示,该贴片每日一次给药即可使血药浓度与脑内药物水平稳定维持24小时以上,且无明显峰值波动;脑组织ROS水平降低超过58%,帕金森病模型动物的运动功能恢复至接近野生型对照水平。稳定递送与抗氧化协同作用显著逆转了疾病相关的病理与行为学异常

总体而言,这项研究提出了一种兼具“持续补充多巴胺”与“清除氧化应激”双功能的鼻用贴附式递药平台。作为一种可穿戴式局部药物储库,该系统在提高脑内递送效率、维持稳定血药浓度以及改善氧化损伤方面展现出明显优势,为帕金森病的长效、安全和机制导向型治疗提供了新的技术路径。

主要研究结果

图1. 基于SF的贴片药物递送途径、贴合附着、药物浓度控制及协同治疗机制示意图。a) 基于SF的贴片用于鼻内给药时,贴片附着于粗糙的鼻黏膜,药物经鼻-脑转运途径包括:(I) 鼻上皮渗漏,(II) 感觉神经通路,(III) 三叉神经通路。b) 双载药SF贴片的贴合附着与药物释放。给药后,鼻腔湿度促使SF微结构从主要 β 片层转变为 β 片层与 α 螺旋的混合结构,贴片模量降低。随着SF纳米纤维在生理环境中的逐渐降解,所载纳米药物得以持续释放。c) 这种持续释放有效避免了常规间歇给药导致的药物浓度峰值。d) 释放的纳米药物在帕金森病(PD)中的治疗机制包括:抑制 α -突触核蛋白(α -syn)聚集及NLRP3炎症小体组装,从而避免神经损伤。

图2. CuLC NPs与CuLC/ SNF 贴片的制备与表征。a) 分别通过离子凝胶法和静电纺丝法制备CuLC NPs及CuLC/ SNF 贴片的示意图。b) 氧化铜与CuLC NPs的形貌表征。c) 氧化铜NPs与CuLC NPs的流体动力学直径分布。d) CuLC NPs的 XPS 光谱。Cu 2p光谱中的主峰对应Cu2+氧化态, LMM 俄歇峰拟合进一步提供了Cu0和Cu+的信息。e) CuLC NPs对•OH、f) 过氧化氢和g) ABTS 自由基的浓度依赖性ROS清除活性。h) 具有柔韧性的弯曲CuLC/ SNF 贴片的数码照片。比例尺:1 cm。i) CuLC NPs负载前后的 SNF 扫描电镜图像。比例尺:500 nm。j) CuLC/ SNF 的透射电镜图像,显示CuLC NPs嵌入SF纳米纤维中。

图3. CuLC/ SNF 贴片的贴合附着与持续有效药物释放性能。a) 数字图像显示CuLC/ SNF 在人体毛发表面的水分诱导贴合附着。比例尺:1 cm。b) SEM图像显示CuLC/ SNF 贴片(着色区域)贴附于毛发皮肤组织(灰色区域)时,在湿润条件下呈现更优的贴合附着效果,间隙更小。比例尺:200 μm 。c) 毛发皮肤表面与贴片间隙宽度的箱线图(中位数、第25和第75百分位数、最小值和最大值,n = 9)。d) 湿度显著降低乙醇修饰 SNF 贴片的杨氏模量。e) 典型共聚焦激光扫描显微镜(CLSM)图像显示湿润状态下贴片与指纹模型的优异表面贴合度,Cy5荧光减弱表明药物释放渐进性。比例尺:500 μm 。f) 商用parafilm与CuLC/ SNF 贴片的 WVTR 对比(n = 3)。乙醇退火对CuLC纳米颗粒药物释放的影响。g) LD与h) Cu的累积释放曲线。乙醇退火有效调控了两种组分的释放曲线。i) 海藻酸钠水凝胶、LD@水凝胶、 SNF 及LD@ SNF 在70%恒定环境湿度下24小时内的灰度值(代表LD氧化状态)。对应照片显示于方框内,由RGB图像转换为8位(水凝胶n = 3, SNF n = 5)。

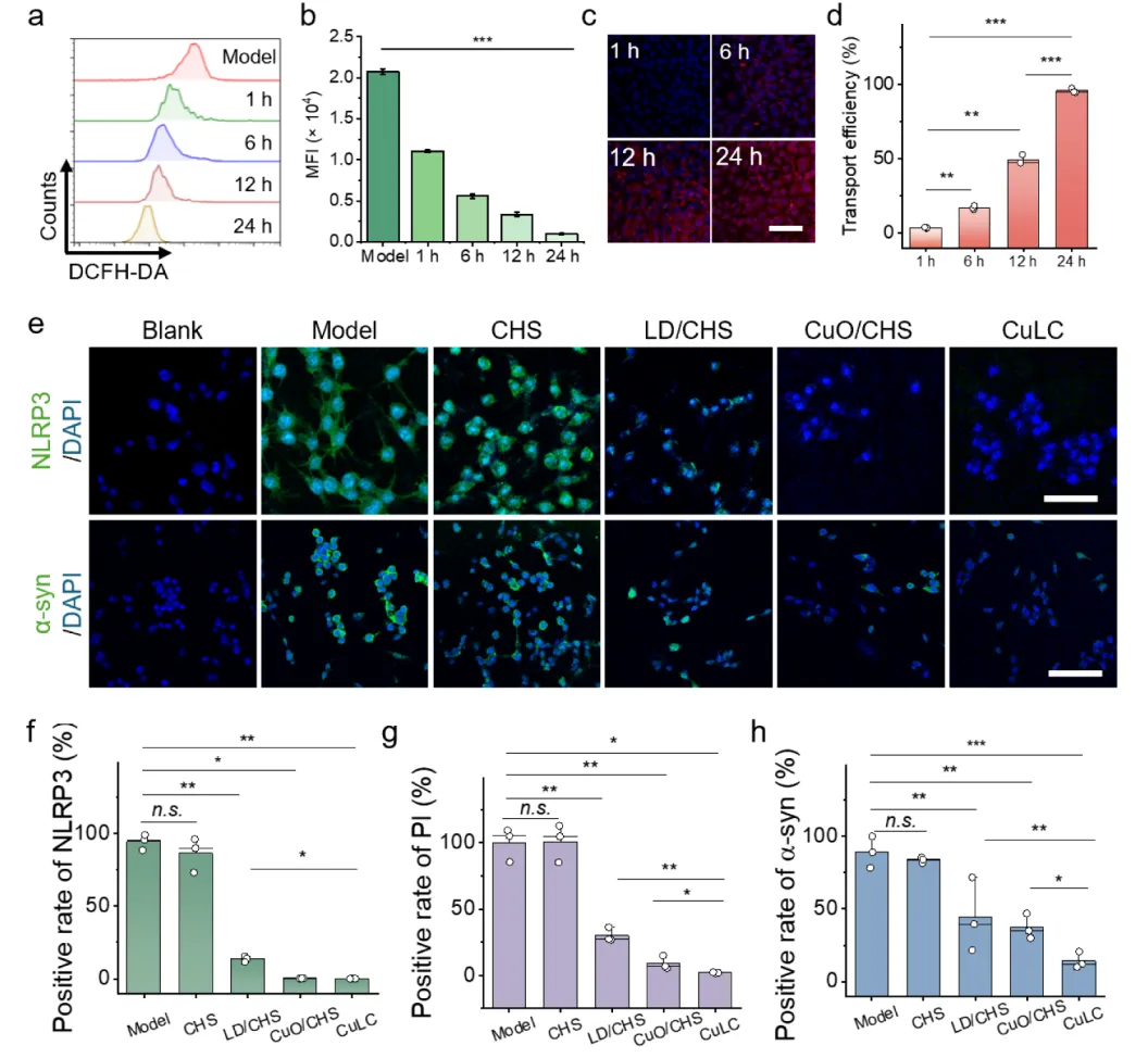
图4. 体外氧化应激损伤减轻及PD治疗效果评估。经不同时间CuLC纳米颗粒处理后,H2O2刺激的SH-SY5Y细胞流式细胞术检测结果。a)代表性流式细胞直方图及b)平均 MFI 定量分析。c)Transwell下室培养的SH-SY5Y细胞 CLSM 图像显示CuLC纳米颗粒通过神经上皮细胞屏障的示意图(红色:Cy5标记CuLC,比例尺:100 μm)。d)Transwell模型中CuLC穿过神经上皮细胞屏障的转运效率。e)通过免疫荧光染色评估不同样本处理后SH-SY5Y细胞中NLRP3(上排,比例尺:50 μm)和不溶性 α -syn(下排,比例尺:100 μm)的体外治疗效果。f)不同样本处理后 MPTP /ATP激活的BV2细胞中NLRP3的半定量结果;g)不同样本处理后H2O2刺激的SH-SY5Y细胞中 α -syn阳性率(n=3)。

图5. 持续给药、治疗效果及体内机制研究。a) 大鼠口服LD或鼻内给予CuLC滴剂及CuLC/ SNF 贴剂24小时内血清LD水平的药代动力学。b) 大鼠鼻内给予CuLC滴剂或CuLC/ SNF 贴剂24小时内血清铜水平。c) 鼠脑、嗅球及主要器官中LD与d) Cu经鼻内给予CuLC滴剂或CuLC/ SNF 贴剂24小时后的定量生物分布。e) 不同制剂治疗帕金森病(PD)小鼠的给药方案,CuLC滴剂剂量及游离LD剂量根据药物载量能力(口服给药:o.a.;鼻内给药:i.a.)由CuLC/ SNF 贴剂计算得出。f) 不同制剂治疗后PD小鼠在开放场(40 cm × 40 cm × 40 cm)中的运动轨迹。轨迹通过Fiji软件内置追踪插件记录,红色框表示数据分析中的中心感兴趣区(ROI,15 cm × 15 cm)。比例尺:5 cm。g) 小鼠在开放场中总距离及h) ROI内距离暗示自发运动活动。i) 不同处理组小鼠的极地测试时间显示运动协调能力(n = 12)。小鼠黑质区相关蛋白表达的定量分析:j) TH水平,k) DCFH -DA探针染色的标准化ROS荧光强度(F.I.),l) NLRP3水平,m) 不同制剂处理后 α -syn水平(n = 6)。

以上内容均来自期刊官网、Pubmed平台,本公众号仅做整理后分享。
本文为原创文章欢迎转发分享及合理引用,引用时请在显要位置标明文章来源;如需转载,或有任何问题请给微信公众号后台留言或发送消息,并注明公众号名称及ID。
原文链接:https://pubmed.ncbi.nlm.nih.gov/41725418/
专业医药科研服务商
如需论文原文请扫码

最新文章

随机文章

基本 文件 流程 错误 SQL 调试
  1. 请求信息 : 2026-04-23 10:05:55 HTTP/2.0 GET : https://b.460.net.cn/a/497126.html
  2. 运行时间 : 0.771266s [ 吞吐率:1.30req/s ] 内存消耗:4,524.77kb 文件加载:140
  3. 缓存信息 : 0 reads,0 writes
  4. 会话信息 : SESSION_ID=46b7c26d39858b9de8ebea5ec24af590
  1. /yingpanguazai/ssd/ssd1/www/b.460.net.cn/public/index.php ( 0.79 KB )
  2. /yingpanguazai/ssd/ssd1/www/b.460.net.cn/vendor/autoload.php ( 0.17 KB )
  3. /yingpanguazai/ssd/ssd1/www/b.460.net.cn/vendor/composer/autoload_real.php ( 2.49 KB )
  4. /yingpanguazai/ssd/ssd1/www/b.460.net.cn/vendor/composer/platform_check.php ( 0.90 KB )
  5. /yingpanguazai/ssd/ssd1/www/b.460.net.cn/vendor/composer/ClassLoader.php ( 14.03 KB )
  6. /yingpanguazai/ssd/ssd1/www/b.460.net.cn/vendor/composer/autoload_static.php ( 4.90 KB )
  7. /yingpanguazai/ssd/ssd1/www/b.460.net.cn/vendor/topthink/think-helper/src/helper.php ( 8.34 KB )
  8. /yingpanguazai/ssd/ssd1/www/b.460.net.cn/vendor/topthink/think-validate/src/helper.php ( 2.19 KB )
  9. /yingpanguazai/ssd/ssd1/www/b.460.net.cn/vendor/topthink/think-orm/src/helper.php ( 1.47 KB )
  10. /yingpanguazai/ssd/ssd1/www/b.460.net.cn/vendor/topthink/think-orm/stubs/load_stubs.php ( 0.16 KB )
  11. /yingpanguazai/ssd/ssd1/www/b.460.net.cn/vendor/topthink/framework/src/think/Exception.php ( 1.69 KB )
  12. /yingpanguazai/ssd/ssd1/www/b.460.net.cn/vendor/topthink/think-container/src/Facade.php ( 2.71 KB )
  13. /yingpanguazai/ssd/ssd1/www/b.460.net.cn/vendor/symfony/deprecation-contracts/function.php ( 0.99 KB )
  14. /yingpanguazai/ssd/ssd1/www/b.460.net.cn/vendor/symfony/polyfill-mbstring/bootstrap.php ( 8.26 KB )
  15. /yingpanguazai/ssd/ssd1/www/b.460.net.cn/vendor/symfony/polyfill-mbstring/bootstrap80.php ( 9.78 KB )
  16. /yingpanguazai/ssd/ssd1/www/b.460.net.cn/vendor/symfony/var-dumper/Resources/functions/dump.php ( 1.49 KB )
  17. /yingpanguazai/ssd/ssd1/www/b.460.net.cn/vendor/topthink/think-dumper/src/helper.php ( 0.18 KB )
  18. /yingpanguazai/ssd/ssd1/www/b.460.net.cn/vendor/symfony/var-dumper/VarDumper.php ( 4.30 KB )
  19. /yingpanguazai/ssd/ssd1/www/b.460.net.cn/vendor/topthink/framework/src/think/App.php ( 15.30 KB )
  20. /yingpanguazai/ssd/ssd1/www/b.460.net.cn/vendor/topthink/think-container/src/Container.php ( 15.76 KB )
  21. /yingpanguazai/ssd/ssd1/www/b.460.net.cn/vendor/psr/container/src/ContainerInterface.php ( 1.02 KB )
  22. /yingpanguazai/ssd/ssd1/www/b.460.net.cn/app/provider.php ( 0.19 KB )
  23. /yingpanguazai/ssd/ssd1/www/b.460.net.cn/vendor/topthink/framework/src/think/Http.php ( 6.04 KB )
  24. /yingpanguazai/ssd/ssd1/www/b.460.net.cn/vendor/topthink/think-helper/src/helper/Str.php ( 7.29 KB )
  25. /yingpanguazai/ssd/ssd1/www/b.460.net.cn/vendor/topthink/framework/src/think/Env.php ( 4.68 KB )
  26. /yingpanguazai/ssd/ssd1/www/b.460.net.cn/app/common.php ( 0.03 KB )
  27. /yingpanguazai/ssd/ssd1/www/b.460.net.cn/vendor/topthink/framework/src/helper.php ( 18.78 KB )
  28. /yingpanguazai/ssd/ssd1/www/b.460.net.cn/vendor/topthink/framework/src/think/Config.php ( 5.54 KB )
  29. /yingpanguazai/ssd/ssd1/www/b.460.net.cn/config/app.php ( 0.95 KB )
  30. /yingpanguazai/ssd/ssd1/www/b.460.net.cn/config/cache.php ( 0.78 KB )
  31. /yingpanguazai/ssd/ssd1/www/b.460.net.cn/config/console.php ( 0.23 KB )
  32. /yingpanguazai/ssd/ssd1/www/b.460.net.cn/config/cookie.php ( 0.56 KB )
  33. /yingpanguazai/ssd/ssd1/www/b.460.net.cn/config/database.php ( 2.47 KB )
  34. /yingpanguazai/ssd/ssd1/www/b.460.net.cn/vendor/topthink/framework/src/think/facade/Env.php ( 1.67 KB )
  35. /yingpanguazai/ssd/ssd1/www/b.460.net.cn/config/filesystem.php ( 0.61 KB )
  36. /yingpanguazai/ssd/ssd1/www/b.460.net.cn/config/lang.php ( 0.91 KB )
  37. /yingpanguazai/ssd/ssd1/www/b.460.net.cn/config/log.php ( 1.35 KB )
  38. /yingpanguazai/ssd/ssd1/www/b.460.net.cn/config/middleware.php ( 0.19 KB )
  39. /yingpanguazai/ssd/ssd1/www/b.460.net.cn/config/route.php ( 1.89 KB )
  40. /yingpanguazai/ssd/ssd1/www/b.460.net.cn/config/session.php ( 0.57 KB )
  41. /yingpanguazai/ssd/ssd1/www/b.460.net.cn/config/trace.php ( 0.34 KB )
  42. /yingpanguazai/ssd/ssd1/www/b.460.net.cn/config/view.php ( 0.82 KB )
  43. /yingpanguazai/ssd/ssd1/www/b.460.net.cn/app/event.php ( 0.25 KB )
  44. /yingpanguazai/ssd/ssd1/www/b.460.net.cn/vendor/topthink/framework/src/think/Event.php ( 7.67 KB )
  45. /yingpanguazai/ssd/ssd1/www/b.460.net.cn/app/service.php ( 0.13 KB )
  46. /yingpanguazai/ssd/ssd1/www/b.460.net.cn/app/AppService.php ( 0.26 KB )
  47. /yingpanguazai/ssd/ssd1/www/b.460.net.cn/vendor/topthink/framework/src/think/Service.php ( 1.64 KB )
  48. /yingpanguazai/ssd/ssd1/www/b.460.net.cn/vendor/topthink/framework/src/think/Lang.php ( 7.35 KB )
  49. /yingpanguazai/ssd/ssd1/www/b.460.net.cn/vendor/topthink/framework/src/lang/zh-cn.php ( 13.70 KB )
  50. /yingpanguazai/ssd/ssd1/www/b.460.net.cn/vendor/topthink/framework/src/think/initializer/Error.php ( 3.31 KB )
  51. /yingpanguazai/ssd/ssd1/www/b.460.net.cn/vendor/topthink/framework/src/think/initializer/RegisterService.php ( 1.33 KB )
  52. /yingpanguazai/ssd/ssd1/www/b.460.net.cn/vendor/services.php ( 0.14 KB )
  53. /yingpanguazai/ssd/ssd1/www/b.460.net.cn/vendor/topthink/framework/src/think/service/PaginatorService.php ( 1.52 KB )
  54. /yingpanguazai/ssd/ssd1/www/b.460.net.cn/vendor/topthink/framework/src/think/service/ValidateService.php ( 0.99 KB )
  55. /yingpanguazai/ssd/ssd1/www/b.460.net.cn/vendor/topthink/framework/src/think/service/ModelService.php ( 2.04 KB )
  56. /yingpanguazai/ssd/ssd1/www/b.460.net.cn/vendor/topthink/think-trace/src/Service.php ( 0.77 KB )
  57. /yingpanguazai/ssd/ssd1/www/b.460.net.cn/vendor/topthink/framework/src/think/Middleware.php ( 6.72 KB )
  58. /yingpanguazai/ssd/ssd1/www/b.460.net.cn/vendor/topthink/framework/src/think/initializer/BootService.php ( 0.77 KB )
  59. /yingpanguazai/ssd/ssd1/www/b.460.net.cn/vendor/topthink/think-orm/src/Paginator.php ( 11.86 KB )
  60. /yingpanguazai/ssd/ssd1/www/b.460.net.cn/vendor/topthink/think-validate/src/Validate.php ( 63.20 KB )
  61. /yingpanguazai/ssd/ssd1/www/b.460.net.cn/vendor/topthink/think-orm/src/Model.php ( 23.55 KB )
  62. /yingpanguazai/ssd/ssd1/www/b.460.net.cn/vendor/topthink/think-orm/src/model/concern/Attribute.php ( 21.05 KB )
  63. /yingpanguazai/ssd/ssd1/www/b.460.net.cn/vendor/topthink/think-orm/src/model/concern/AutoWriteData.php ( 4.21 KB )
  64. /yingpanguazai/ssd/ssd1/www/b.460.net.cn/vendor/topthink/think-orm/src/model/concern/Conversion.php ( 6.44 KB )
  65. /yingpanguazai/ssd/ssd1/www/b.460.net.cn/vendor/topthink/think-orm/src/model/concern/DbConnect.php ( 5.16 KB )
  66. /yingpanguazai/ssd/ssd1/www/b.460.net.cn/vendor/topthink/think-orm/src/model/concern/ModelEvent.php ( 2.33 KB )
  67. /yingpanguazai/ssd/ssd1/www/b.460.net.cn/vendor/topthink/think-orm/src/model/concern/RelationShip.php ( 28.29 KB )
  68. /yingpanguazai/ssd/ssd1/www/b.460.net.cn/vendor/topthink/think-helper/src/contract/Arrayable.php ( 0.09 KB )
  69. /yingpanguazai/ssd/ssd1/www/b.460.net.cn/vendor/topthink/think-helper/src/contract/Jsonable.php ( 0.13 KB )
  70. /yingpanguazai/ssd/ssd1/www/b.460.net.cn/vendor/topthink/think-orm/src/model/contract/Modelable.php ( 0.09 KB )
  71. /yingpanguazai/ssd/ssd1/www/b.460.net.cn/vendor/topthink/framework/src/think/Db.php ( 2.88 KB )
  72. /yingpanguazai/ssd/ssd1/www/b.460.net.cn/vendor/topthink/think-orm/src/DbManager.php ( 8.52 KB )
  73. /yingpanguazai/ssd/ssd1/www/b.460.net.cn/vendor/topthink/framework/src/think/Log.php ( 6.28 KB )
  74. /yingpanguazai/ssd/ssd1/www/b.460.net.cn/vendor/topthink/framework/src/think/Manager.php ( 3.92 KB )
  75. /yingpanguazai/ssd/ssd1/www/b.460.net.cn/vendor/psr/log/src/LoggerTrait.php ( 2.69 KB )
  76. /yingpanguazai/ssd/ssd1/www/b.460.net.cn/vendor/psr/log/src/LoggerInterface.php ( 2.71 KB )
  77. /yingpanguazai/ssd/ssd1/www/b.460.net.cn/vendor/topthink/framework/src/think/Cache.php ( 4.92 KB )
  78. /yingpanguazai/ssd/ssd1/www/b.460.net.cn/vendor/psr/simple-cache/src/CacheInterface.php ( 4.71 KB )
  79. /yingpanguazai/ssd/ssd1/www/b.460.net.cn/vendor/topthink/think-helper/src/helper/Arr.php ( 16.63 KB )
  80. /yingpanguazai/ssd/ssd1/www/b.460.net.cn/vendor/topthink/framework/src/think/cache/driver/File.php ( 7.84 KB )
  81. /yingpanguazai/ssd/ssd1/www/b.460.net.cn/vendor/topthink/framework/src/think/cache/Driver.php ( 9.03 KB )
  82. /yingpanguazai/ssd/ssd1/www/b.460.net.cn/vendor/topthink/framework/src/think/contract/CacheHandlerInterface.php ( 1.99 KB )
  83. /yingpanguazai/ssd/ssd1/www/b.460.net.cn/app/Request.php ( 0.09 KB )
  84. /yingpanguazai/ssd/ssd1/www/b.460.net.cn/vendor/topthink/framework/src/think/Request.php ( 55.78 KB )
  85. /yingpanguazai/ssd/ssd1/www/b.460.net.cn/app/middleware.php ( 0.25 KB )
  86. /yingpanguazai/ssd/ssd1/www/b.460.net.cn/vendor/topthink/framework/src/think/Pipeline.php ( 2.61 KB )
  87. /yingpanguazai/ssd/ssd1/www/b.460.net.cn/vendor/topthink/think-trace/src/TraceDebug.php ( 3.40 KB )
  88. /yingpanguazai/ssd/ssd1/www/b.460.net.cn/vendor/topthink/framework/src/think/middleware/SessionInit.php ( 1.94 KB )
  89. /yingpanguazai/ssd/ssd1/www/b.460.net.cn/vendor/topthink/framework/src/think/Session.php ( 1.80 KB )
  90. /yingpanguazai/ssd/ssd1/www/b.460.net.cn/vendor/topthink/framework/src/think/session/driver/File.php ( 6.27 KB )
  91. /yingpanguazai/ssd/ssd1/www/b.460.net.cn/vendor/topthink/framework/src/think/contract/SessionHandlerInterface.php ( 0.87 KB )
  92. /yingpanguazai/ssd/ssd1/www/b.460.net.cn/vendor/topthink/framework/src/think/session/Store.php ( 7.12 KB )
  93. /yingpanguazai/ssd/ssd1/www/b.460.net.cn/vendor/topthink/framework/src/think/Route.php ( 23.73 KB )
  94. /yingpanguazai/ssd/ssd1/www/b.460.net.cn/vendor/topthink/framework/src/think/route/RuleName.php ( 5.75 KB )
  95. /yingpanguazai/ssd/ssd1/www/b.460.net.cn/vendor/topthink/framework/src/think/route/Domain.php ( 2.53 KB )
  96. /yingpanguazai/ssd/ssd1/www/b.460.net.cn/vendor/topthink/framework/src/think/route/RuleGroup.php ( 22.43 KB )
  97. /yingpanguazai/ssd/ssd1/www/b.460.net.cn/vendor/topthink/framework/src/think/route/Rule.php ( 26.95 KB )
  98. /yingpanguazai/ssd/ssd1/www/b.460.net.cn/vendor/topthink/framework/src/think/route/RuleItem.php ( 9.78 KB )
  99. /yingpanguazai/ssd/ssd1/www/b.460.net.cn/route/app.php ( 1.72 KB )
  100. /yingpanguazai/ssd/ssd1/www/b.460.net.cn/vendor/topthink/framework/src/think/facade/Route.php ( 4.70 KB )
  101. /yingpanguazai/ssd/ssd1/www/b.460.net.cn/vendor/topthink/framework/src/think/route/dispatch/Controller.php ( 4.74 KB )
  102. /yingpanguazai/ssd/ssd1/www/b.460.net.cn/vendor/topthink/framework/src/think/route/Dispatch.php ( 10.44 KB )
  103. /yingpanguazai/ssd/ssd1/www/b.460.net.cn/app/controller/Index.php ( 4.81 KB )
  104. /yingpanguazai/ssd/ssd1/www/b.460.net.cn/app/BaseController.php ( 2.05 KB )
  105. /yingpanguazai/ssd/ssd1/www/b.460.net.cn/vendor/topthink/think-orm/src/facade/Db.php ( 0.93 KB )
  106. /yingpanguazai/ssd/ssd1/www/b.460.net.cn/vendor/topthink/think-orm/src/db/connector/Mysql.php ( 5.44 KB )
  107. /yingpanguazai/ssd/ssd1/www/b.460.net.cn/vendor/topthink/think-orm/src/db/PDOConnection.php ( 52.47 KB )
  108. /yingpanguazai/ssd/ssd1/www/b.460.net.cn/vendor/topthink/think-orm/src/db/Connection.php ( 8.39 KB )
  109. /yingpanguazai/ssd/ssd1/www/b.460.net.cn/vendor/topthink/think-orm/src/db/ConnectionInterface.php ( 4.57 KB )
  110. /yingpanguazai/ssd/ssd1/www/b.460.net.cn/vendor/topthink/think-orm/src/db/builder/Mysql.php ( 16.58 KB )
  111. /yingpanguazai/ssd/ssd1/www/b.460.net.cn/vendor/topthink/think-orm/src/db/Builder.php ( 24.06 KB )
  112. /yingpanguazai/ssd/ssd1/www/b.460.net.cn/vendor/topthink/think-orm/src/db/BaseBuilder.php ( 27.50 KB )
  113. /yingpanguazai/ssd/ssd1/www/b.460.net.cn/vendor/topthink/think-orm/src/db/Query.php ( 15.71 KB )
  114. /yingpanguazai/ssd/ssd1/www/b.460.net.cn/vendor/topthink/think-orm/src/db/BaseQuery.php ( 45.13 KB )
  115. /yingpanguazai/ssd/ssd1/www/b.460.net.cn/vendor/topthink/think-orm/src/db/concern/TimeFieldQuery.php ( 7.43 KB )
  116. /yingpanguazai/ssd/ssd1/www/b.460.net.cn/vendor/topthink/think-orm/src/db/concern/AggregateQuery.php ( 3.26 KB )
  117. /yingpanguazai/ssd/ssd1/www/b.460.net.cn/vendor/topthink/think-orm/src/db/concern/ModelRelationQuery.php ( 20.07 KB )
  118. /yingpanguazai/ssd/ssd1/www/b.460.net.cn/vendor/topthink/think-orm/src/db/concern/ParamsBind.php ( 3.66 KB )
  119. /yingpanguazai/ssd/ssd1/www/b.460.net.cn/vendor/topthink/think-orm/src/db/concern/ResultOperation.php ( 7.01 KB )
  120. /yingpanguazai/ssd/ssd1/www/b.460.net.cn/vendor/topthink/think-orm/src/db/concern/WhereQuery.php ( 19.37 KB )
  121. /yingpanguazai/ssd/ssd1/www/b.460.net.cn/vendor/topthink/think-orm/src/db/concern/JoinAndViewQuery.php ( 7.11 KB )
  122. /yingpanguazai/ssd/ssd1/www/b.460.net.cn/vendor/topthink/think-orm/src/db/concern/TableFieldInfo.php ( 2.63 KB )
  123. /yingpanguazai/ssd/ssd1/www/b.460.net.cn/vendor/topthink/think-orm/src/db/concern/Transaction.php ( 2.77 KB )
  124. /yingpanguazai/ssd/ssd1/www/b.460.net.cn/vendor/topthink/framework/src/think/log/driver/File.php ( 5.96 KB )
  125. /yingpanguazai/ssd/ssd1/www/b.460.net.cn/vendor/topthink/framework/src/think/contract/LogHandlerInterface.php ( 0.86 KB )
  126. /yingpanguazai/ssd/ssd1/www/b.460.net.cn/vendor/topthink/framework/src/think/log/Channel.php ( 3.89 KB )
  127. /yingpanguazai/ssd/ssd1/www/b.460.net.cn/vendor/topthink/framework/src/think/event/LogRecord.php ( 1.02 KB )
  128. /yingpanguazai/ssd/ssd1/www/b.460.net.cn/vendor/topthink/think-helper/src/Collection.php ( 16.47 KB )
  129. /yingpanguazai/ssd/ssd1/www/b.460.net.cn/vendor/topthink/framework/src/think/facade/View.php ( 1.70 KB )
  130. /yingpanguazai/ssd/ssd1/www/b.460.net.cn/vendor/topthink/framework/src/think/View.php ( 4.39 KB )
  131. /yingpanguazai/ssd/ssd1/www/b.460.net.cn/vendor/topthink/framework/src/think/Response.php ( 8.81 KB )
  132. /yingpanguazai/ssd/ssd1/www/b.460.net.cn/vendor/topthink/framework/src/think/response/View.php ( 3.29 KB )
  133. /yingpanguazai/ssd/ssd1/www/b.460.net.cn/vendor/topthink/framework/src/think/Cookie.php ( 6.06 KB )
  134. /yingpanguazai/ssd/ssd1/www/b.460.net.cn/vendor/topthink/think-view/src/Think.php ( 8.38 KB )
  135. /yingpanguazai/ssd/ssd1/www/b.460.net.cn/vendor/topthink/framework/src/think/contract/TemplateHandlerInterface.php ( 1.60 KB )
  136. /yingpanguazai/ssd/ssd1/www/b.460.net.cn/vendor/topthink/think-template/src/Template.php ( 46.61 KB )
  137. /yingpanguazai/ssd/ssd1/www/b.460.net.cn/vendor/topthink/think-template/src/template/driver/File.php ( 2.41 KB )
  138. /yingpanguazai/ssd/ssd1/www/b.460.net.cn/vendor/topthink/think-template/src/template/contract/DriverInterface.php ( 0.86 KB )
  139. /yingpanguazai/ssd/ssd1/www/b.460.net.cn/runtime/temp/b35eef690f41e64ad9e1c098cfc7d3bc.php ( 11.98 KB )
  140. /yingpanguazai/ssd/ssd1/www/b.460.net.cn/vendor/topthink/think-trace/src/Html.php ( 4.42 KB )
  1. CONNECT:[ UseTime:0.009968s ] mysql:host=127.0.0.1;port=3306;dbname=b460;charset=utf8mb4
  2. SHOW FULL COLUMNS FROM `fenlei` [ RunTime:0.001104s ]
  3. SELECT * FROM `fenlei` WHERE `fid` = 0 [ RunTime:0.000532s ]
  4. SELECT * FROM `fenlei` WHERE `fid` = 63 [ RunTime:0.064006s ]
  5. SHOW FULL COLUMNS FROM `set` [ RunTime:0.001281s ]
  6. SELECT * FROM `set` [ RunTime:0.000451s ]
  7. SHOW FULL COLUMNS FROM `article` [ RunTime:0.033537s ]
  8. SELECT * FROM `article` WHERE `id` = 497126 LIMIT 1 [ RunTime:0.000941s ]
  9. UPDATE `article` SET `lasttime` = 1776909956 WHERE `id` = 497126 [ RunTime:0.030073s ]
  10. SELECT * FROM `fenlei` WHERE `id` = 65 LIMIT 1 [ RunTime:0.000551s ]
  11. SELECT * FROM `article` WHERE `id` < 497126 ORDER BY `id` DESC LIMIT 1 [ RunTime:0.001321s ]
  12. SELECT * FROM `article` WHERE `id` > 497126 ORDER BY `id` ASC LIMIT 1 [ RunTime:0.000842s ]
  13. SELECT * FROM `article` WHERE `id` < 497126 ORDER BY `id` DESC LIMIT 10 [ RunTime:0.001530s ]
  14. SELECT * FROM `article` WHERE `id` < 497126 ORDER BY `id` DESC LIMIT 10,10 [ RunTime:0.001664s ]
  15. SELECT * FROM `article` WHERE `id` < 497126 ORDER BY `id` DESC LIMIT 20,10 [ RunTime:0.001621s ]
0.774092s