IF30.9!南京大学鼓楼医院副院长“国自然”拿下《Cell》子刊,开辟肥胖治疗全新路径!
🔬你知道吗?对于数亿减肥者而言,瘦素抵抗是一场无声的“代谢迷航”——明明身体囤积了足够脂肪、血液中瘦素水平居高不下,大脑却对“停下筷子”的指令充耳不闻。
🧐南京大学医学院附属鼓楼医院副院长毕艳主任医师与南京大学李靓教授团队首次发现脂肪细胞释放的一种细胞外囊泡,竟然是调控大脑对瘦素(一种抑制食欲的激素)反应性的核心开关。过去三十年,科学界一直认为瘦素抵抗(肥胖的核心原因)是大脑本身出了问题。但这篇文章提出一个全新的观点:问题可能出在外周脂肪组织与大脑的“通讯故障”上。
《脂肪细胞来源的细胞外囊泡是中枢瘦素敏感性和能量稳态的关键调节因子》
肥胖已成为全球重大健康挑战,其核心机制之一是瘦素抵抗——即中枢神经系统对脂肪组织分泌的瘦素(调节能量平衡的关键激素)敏感性下降。尽管瘦素发现已近30年,但其抵抗机制仍不明确。
本研究从脂肪-脑轴的全新视角,旨在揭示脂肪细胞来源的细胞外囊泡(Ad-EVs)及其携带的microRNA(miRNA)在瘦素敏感性调节中的核心作用。
1.模型构建:
miRNA分析:通过小RNA深度测序,比较健康与肥胖个体/小鼠脂肪组织外泌体中的miRNA表达谱,筛选候选分子。
靶基因预测与验证:利用生物信息学工具预测差异表达miRNA的靶基因,并通过双荧光素酶报告基因实验等进行验证。
功能获得/缺失实验:在脂肪组织或下丘脑神经元中过表达或敲低候选miRNA,观察其对瘦素敏感性和肥胖的影响。
图解摘要
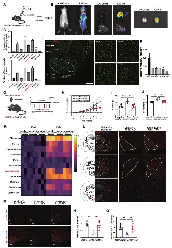
为证明脂肪囊泡(AT-EVs)的重要性,研究者利用基因技术首先构建了脂肪组织特异性敲低囊泡分泌关键蛋白Rab27的小鼠模型。结果发现,这些无法正常分泌EVs的小鼠,即使正常饮食,也会吃得更多、消耗更少、更偏爱用糖供能,最终导致肥胖和胰岛素抵抗【图1B-N】。这强烈提示,脂肪EVs是维持体重稳定的必要因素。

图1.特异性抑制AT-EVs会导致能量平衡受损
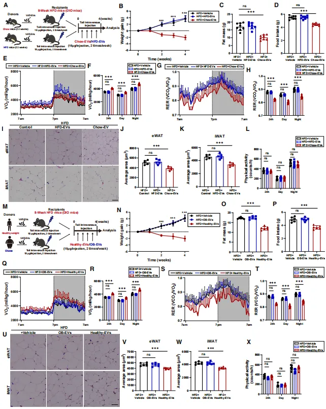
既然阻断囊泡会导致发胖,那给胖小鼠补充健康者的囊泡会怎样?团队从正常饮食小鼠的脂肪中提取了囊泡(chow-EVs),然后通过静脉注射到高脂饮食诱导的肥胖小鼠体内。短短4周,这些胖小鼠的体重和脂肪量显著下降,血糖代谢也改善了【图2B-E】。相比之下,注射肥胖囊泡(HFD-EVs)的小鼠则毫无改善。
更神奇的是,它们吃得少了,能量消耗却增加了【图2H- L】。它们的大脑重新开始对瘦素有反应(pSTAT3信号增强),而下丘脑负责抑制食欲的POMC神经元也被激活了。这表明,补充健康囊泡,能够“重启”肥胖者大脑对瘦素的感知能力。

图2.健康的EVs减轻肥胖
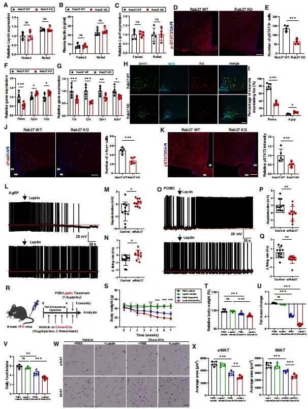
研究发现,敲低Rab27的小鼠,其大脑下丘脑中响应瘦素的关键信号分子pSTAT3水平显著降低,同时促进食欲的AgRP神经元更活跃,而抑制食欲的POMC神经元则被抑制【图3D-I】。
这表明,缺乏脂肪EVs会导致大脑“食欲司令部”对瘦素的反应迟钝。进一步的电生理实验证实,脂肪EVs的缺失确实削弱了瘦素对AgRP和POMC神经元的正常调控【图3L-Q】。

图3.AT-EVs对调节下丘脑瘦素-黑皮质素信号通路至关重要
为了追踪这些囊泡的去向,研究者给脂肪EVs装上了荧光标记进行体内追踪。令人惊讶的是,这些来自外周脂肪的囊泡,竟然能够穿过血脑屏障,并特异性富集在大脑的多个区域,尤其是下丘脑的弓状核(ARC)【图4B-F】。
图4.AT-EVs直接作用于中枢神经系统以调节能量稳态
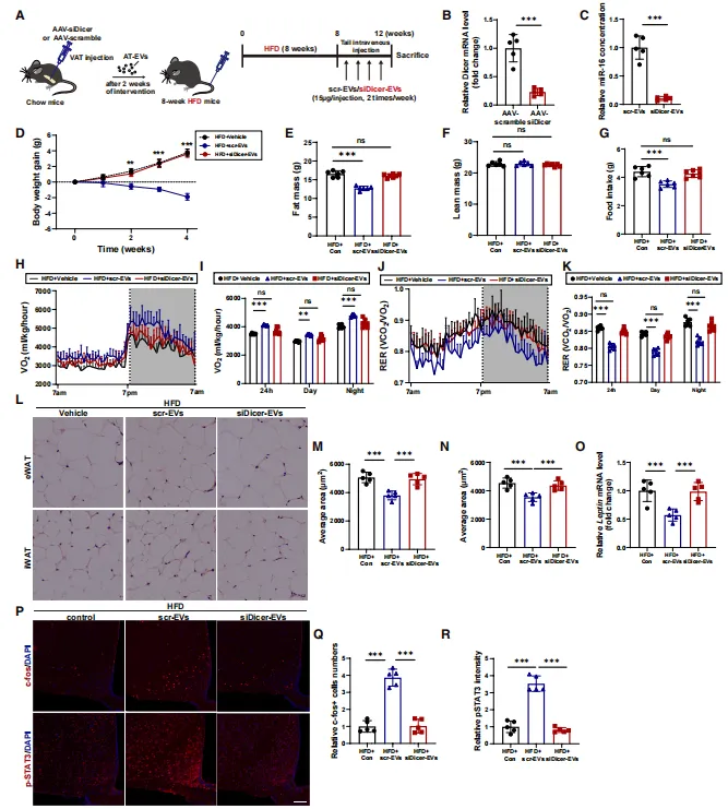
EVs里装了什么有效信息?研究者将目光投向了miRNA。当特异性敲低脂肪细胞中miRNA加工酶Dicer后,其产生的EVs便完全丧失了减肥和增敏瘦素的效果【图5D-R】。这说明,miRNA是脂肪EVs发挥功能的核心有效成分。
图5.miRNAs促进AT-EVs在调节能量稳态中的作用
通过对比健康和肥胖者(或小鼠)脂肪EVs中的miRNA图谱,研究者发现了一组在肥胖状态下显著减少的miRNA【图6A,B】。
生物信息学分析预测,这些miRNA能靶向抑制瘦素信号通路中的多个负反馈抑制因子(如SOCS3, PTEN等),从而起到“增敏”作用【图6C-F】。临床数据也支持这一点:肥胖者血清EVs中这几种miRNA水平更低,且与BMI负相关;减肥手术后,它们的水平则会回升【图6G-Q】。
为了验证上述发现,研究者直接将两种关键的“瘦素增敏”miRNA(miR-148a-3p和miR-30a-3p)递送到肥胖小鼠的下丘脑。结果显示,这足以降低小鼠体重、减少进食,并增强大脑对瘦素的反应【图6T-Z】。这确定了这些miRNA的功能性角色。
图6.miRNA文件在健康-EV功能中富集,作为瘦素增敏剂
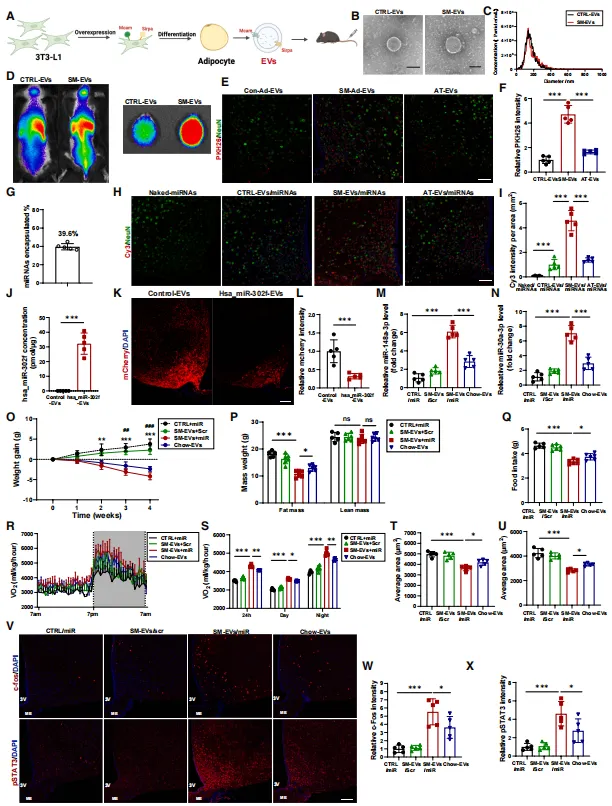
研究的最终目标是转化应用。团队发现,脂肪EVs膜上的SIRPα和MCAM蛋白是帮助其靶向大脑的关键“邮政编码”。于是,他们改造了细胞,使其分泌的EVs过量表达这两种蛋白,从而制造出“强化版”的工程化EVs(SM-EVs)。这些SM-EVs向大脑递送标记物的效率显著提升【图7D-F】。
研究者将“瘦素增敏”miRNA装载到SM-EVs中,注射给肥胖小鼠。相比游离的miRNA,这套“特快专递”系统能更有效地将miRNA送入大脑,并显著改善小鼠的代谢指标:体重下降、进食减少、能耗增加,大脑瘦素敏感性也恢复了【图7O-X】。这为开发治疗肥胖和瘦素抵抗的新疗法提供了全新思路。

图7.利用工程化外泌体靶向递送瘦素敏化miRNA缓解肥胖
Significance and Innovations 研究阐明了Ad-EVs-miRNA-下丘脑通路在瘦素抵抗中的核心作用,为理解能量代谢平衡提供了全新视角,并为肥胖的精准治疗提供了潜在策略。未来可进一步探索miRNA调控网络及工程化EV的临床转化潜力。
如果你也想进行“国自然热点+多组学”的研究,复现高分思路,欢迎联系,生信云分析,科研好助力!