
刚开学一周,南京某知名大型连锁培训机构就暴雷了...

这件事刚在网上有苗头的时候,小编就已经注意到了,但一直犹豫要不要写,因为之前写过一些机构暴雷的文章,后续都被这些机构的人找过来,要求删除。
但随着网上消息越来越多,周围也有不少家长反馈维权无果,小编还是决定写下这篇文章...希望文章末尾的办法对正在维权退费的家长有帮助。
据悉卡巴机器人(萤蒲成长中心)
顶峰时南京30多家校区
后面通过双减,疫情,不断地缩店
现在还是倒闭了
雨花吾悦广场店
有家长反映,该店此前告知过完年放假后恢复营业,其放假通知明确标注初八(农历)上班,但如今门店仍处于关闭状态。

该门店由于拖欠薪资,老师正准备仲裁维权。

据吾悦广场客服表示,他们也是昨日才接收到商户停办的消息,目前正积极配合公安部门开展信息登记工作。
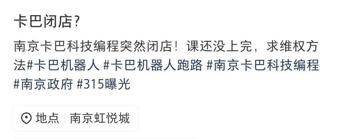
虹悦城店


江宁龙湖店


浦口白马广场店

商场甚至已经贴出了告示,引导前来咨询的家长去指定地点进行信息登记。

有在校区报名某比赛的学生和家长
在平台紧急求助
交了5000元
参加江苏某科技比赛
因机构跑路
比赛成绩和余下课时全没了
不少家长表示
孩子前一天还在正常上课
第二天就接到老师通知
机构因经营问题无法继续运营
这让他们措手不及。

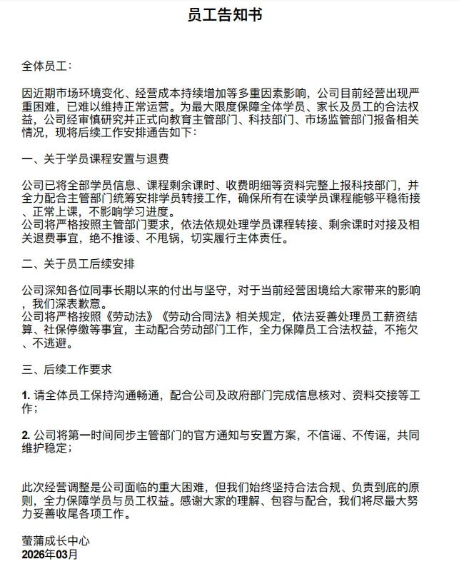
一份据称是发给内部员工的《员工告知书》在社交媒体流传。
告知书里,署名为萤蒲成长中心的运营方承认公司经营出现困难,关于学员课程安置与退费,该公司已将全部学员信息、课程剩余课时、收费明细等资料完整上报科技部门。


今天,又有外地的教培老师在网上发帖,说该机构2月还给她发面试邀请,暴雷前两天,还说面试正常进行,但现在,了无音讯了...

机票钱和酒店钱也都打了水漂...
那么,遇到机构暴雷,闭店跑路,我们该如何挽回损失呢?
首先,联系机构其他连锁门店,确认是否可以基于已预交费用同等享受剩余课程资源;
其次,联系机构所属物业、场地所有人确认机构跑路后是否已确立善后措施;
再次,收集和整理证据,向辖区市场监督管理机构、教育主管机构投诉举报,要求确认机构运营状态,必要时可报警要求调查跟进;
第四,向人民法院提起诉讼;
最后,向辖区政府部门进行投诉举报,要求介入处理群体民生事件。依据是《中华人民共和国消费者权益保护法(2013修正)》第三十九条、《陕西省校外培训机构预收费监管暂行办法》第十四条。
南京初升高·多元升学择校展
参与人群:初一-初三年级学生、家长
讲座内容:
升学政策推陈出新太频繁各类信息全平台轰炸 到底该信谁?普高扩招=机会更多=轻轻松松上“四星”?国际升学“性价比”“含金量”双双暴跌是真的吗?躺平上普高本科随便升直接坐等好工作送上门现实吗?坐等一模成绩,再定升学方向已经够早了?
活动时间:3月15日 14:00
活动地点:新街口金陵饭店
扫码报名

▼▼▼
2026南京小升初群:737477967
2025新初一家长交流群:828232982
2025新初二家长交流群:235957752
2026中考家长交流群:107258639
幼升小&小升初
南京中考
南京高考
▍来源:南京家长说、南京升学择校、小红书、南京校园通讯、南京择校、南京小学生、常法漫谈
▍学校对接·商务合作微信:quxiaomu2008
