随着2025-26学年第二学期的开学,南京各名校也相继开启了2026中招通道。
想要进入名校,除了中考外,特长生是也一条不容错过的路径。
今天就和大家来详细的梳理下2026南京中考特长生的具体事项,方便大家全面了解,提前规划!
特长生可以大致分成两大类:
「学科科技类」,包含:学科特长生、科技特长生、数理人才贯通项目,主要目的是为了提前选拔成绩好的学生。
「艺术体育类」,包含:体育特长生、艺术特长生,在艺术、体育方向有专项的比赛名次、证书,有过硬的专业技能的学生可以报名。
① 学科、科技特长生的录取方式为:提前加试,零志愿录取。
② 考生加试合格后需要和报考学校签订相关协议,获得预录取资格。
③ 加试合格后依旧需要参加中考,中考分数达到规定控制线以上(达到中考总分的80%),学科、科技特长生将直接被相关学校录取,不再参加中考志愿填报,即中考录取第①阶段的"零志愿录取"。
① 降分录取,升学门槛降低
学科科技类特长生:中考成绩达到总分80%(满分700分,560分)即可录取。
体育特长生:中考成绩达到总分65%(455分)即可录取。
艺术特长生:中考成绩达到总分70%(490分)即可录取。
② 多一次机会
特长生在中考前可参加由高中组织的专业加试。加试成绩优异者,即使中考发挥欠佳,只要达到上述最低分数要求,仍有机会被心仪的四星级高中录取。
③ 升学优势
特长生入学后,通常有机会参与学校组织的各类竞赛项目。这不仅能够提升专业技能,还能在高考升学中获得更多信息渠道和选择空间,升学途径更多元。
④ 优质资源,助力未来发展
高中阶段,学校会为特长生提供丰富的学习资源和展示平台,例如:编班优惠政策。部分学校会将优秀特长生编入实验班或特色班级,享受更优质的教育资源。例如,南师附中承诺将特长生前60名直接编入国科大班。除此之外,还有竞赛辅导以及升学指导,帮助特长生在考试当中取得优势。
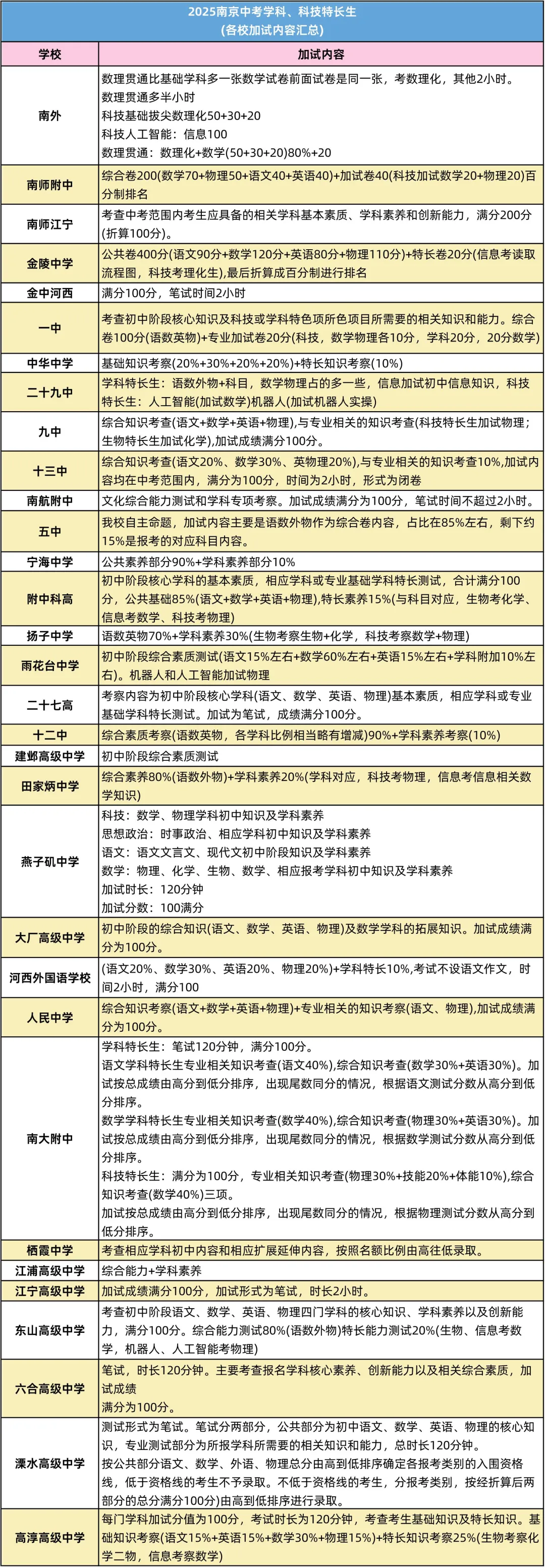
以今年的十三中和九中特长生招生优惠为例:
「十三中」
被特长生录取,中考达台城校区、红山新城校区统招线,按志愿所报校区分别编入台城校区“志远班”和红山新城校区“志远班”。“志远班”作为学校明星班级,每年高考全员达“211”及以上院校录取线。
「九中」
进入东大英才班型有三种方式:中考成绩位居南京市中考前5000名的考生;达到九中统招分数线的学科特长生和科技特长生;如有剩余名额,入学后通过分班考试择优录入。
「学科特长生」没有硬性的资料或证书要求,初中阶段在学科方面有一定特长或浓厚兴趣即可报名。
「科技特长生」大多数也不需要奖项,初中阶段在科技创新实践活动方面有一定特长,即可报考:部分学校要求考生在市级及以上相关项目竞赛中获三级及以上证书。
特长生报名分为两步:预报名→正式报名
① 预报名:每年的三月中旬开始启动,2026年的特长生可能会启动的更早,春季开学就会开启,届时各学校官网或者是微信公众号会开通报名通道。
② 正式报名:在南京教育官网进行填报,在正式报名时只能报一所学校一个赛道,只有一中可以在报数理贯通人才计划的同时兼报科技。
我们整理了2025年特长生招考时间轴,供大家参考:综合卷(语文+英语+数学+物理)+ 加试科目(例如报考数学特长生,加试科目就是数学)
综合卷在特长生考试中占90%分值,加试科目在考试中占10%。
每个学校的情况不一,一般600分以下的学校考察学生数理化三科比较多,头部的学校相对比较细化。
特长生考试范围绝大多数学校命题范围都是以初中所学内容作为考察,报考科技特长生或者学科特长生的“信息”科目,特长部分的加试内容一般是数理知识。但是各所学校的侧重点会存在较大差异。
例如:南师附中及数理贯通人才计划所考范围较为广泛。附中特长生考试涉及初奥内容,高一必修一内容,其次才是初中校内压轴体系内容,一中和南外丘班同样如此,这三所学校的这些赛道通常都是在筛选高中走竞赛的选手,所以这类学生在很早就已经开启规划,对孩子的习惯以及抗压能力要求都比较高。
中华中学的信息科目,特长知识考查的是物理,附中科高的信息科目,特长知识考查的是数学;而中华的科技特长生考查的特长知识是数学,附中科高的科技创新项目考查的特长知识是物理。
但也有少数学校信息学科会考查相关知识,比如金中今年的信息特长生考了读取流程图,29中信息特长生考了初中的信息知识。
另外,科技类特长生可能还会考核相应的科技项目知识或实操。
比如,南外的科技人工智能项目全部考查信息学知识;29中的机器人特长生项目涉及机器人现场操作任务的考核。
每个学校所考特点都不一样,例如:金中每年题量大,难度系数不大,很多选手最后都完卷不了,答题速度上就有了一定的要求,实际上是变相的在考察孩子的思维能力;二十九、中华每年考的就都比较难,但是题量相对就较少。
南京部分学校对特长生有一定的编班优惠,我们整理了热门高中班型及分班方式,供大家参考:2025年学科&科技特长生总计招生人数为2302人,与去年完全持平;艺术特长生招生人数总计815人,比去年增加91人;体育特长生招生人数总计446人,比去年增加73人!以上就是2026南京中考特长生考试的相信内容,希望能对大家有所帮助。方便各位家长全面了解,提前规划!
新学期,魔块教育「春季班」已于3月14日-15日如期开班,课程安排和教学大纲也已经全部推送,欢迎有意向的家长扫码咨询。关注我们,第一时间get名校真题解析!
