IF38.7!南京医科大拿下顶刊高分!“RNA测序+分子对接 ” 纯生信解锁动脉粥样硬化 “表观遗传密码 ”

动脉粥样硬化作为高发心血管病,传统降脂、手术治疗后遗症缠身,线粒体表观遗传调控机制更是迷雾重重🚨!南京医科大学团队在顶刊《 Circulation 》解锁全新密码 ——✅METTL4 介导的 mtDNA 6mA 修饰竟是 “幕后黑手”!从机制解析到首个拮抗剂 + 靶向 PROTAC 开发,“双管齐下” 直击病灶~
不管是心血管研究者、生信达人,还是冲高分 SCI 的新手,这篇 “抄作业” 价值拉满!RNA-seq + 分子对接 + 基因操作的万能框架,可直接迁移到各类疾病研究~ 下文将拆解核心机制、生信技巧、复刻要点,一起解锁表观遗传治疗新赛道吧👇!
📘文献标题:《mettl4介导的线粒体DNA n6 -甲基脱氧腺苷促进巨噬细胞炎症和动脉粥样硬化》
📘发表期刊:《Circulation》
📘发表时间: 2025 年 4 月 1 日
📘影响因子: IF38.7 /中科院一区
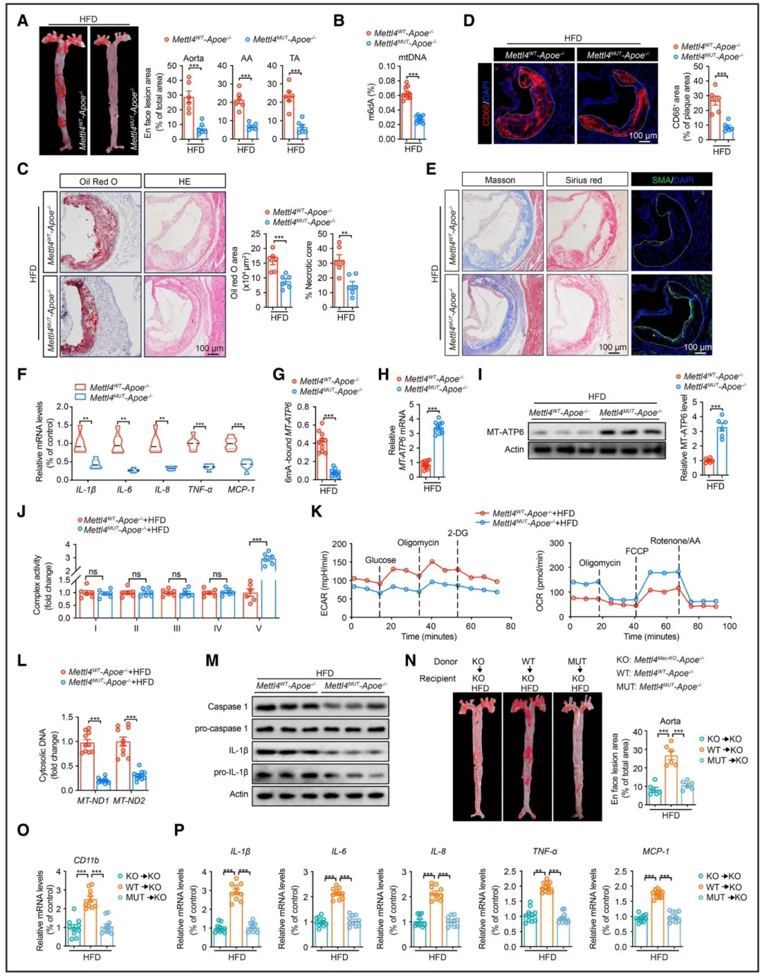
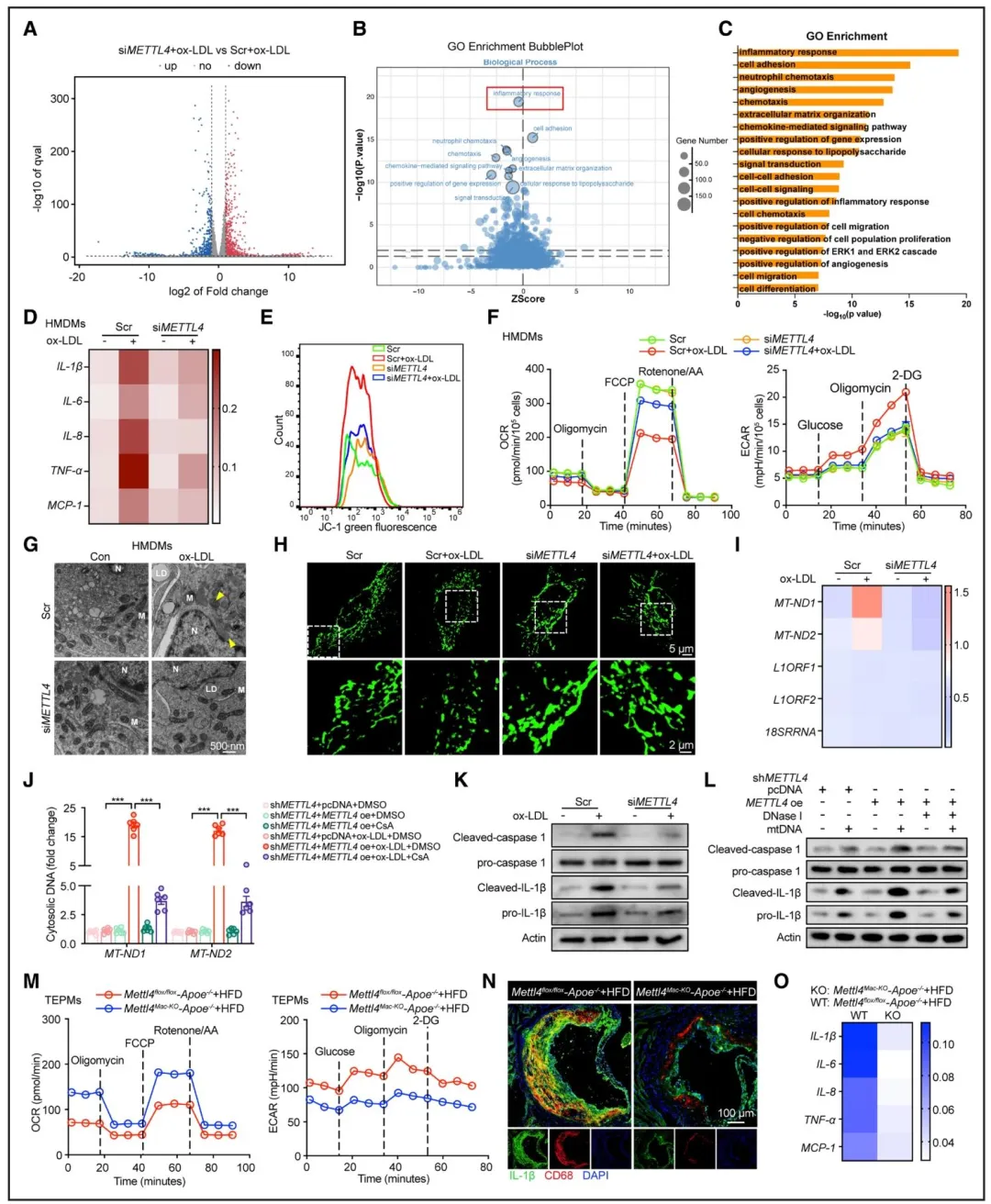
- 斑块巨噬细胞中 METTL4 和 mtDNA 6mA 表达显著升高,是动脉粥样硬化的独立风险因子;
- METTL4 通过催化 MT-ATP6 的 6mA 修饰抑制其转录,导致线粒体复合物 V 功能受损、质子堆积和 ROS 爆发,最终引发 mtDNA 释放和炎症小体激活;
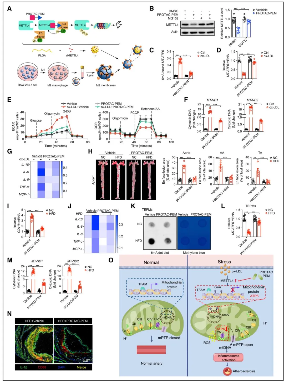
- 培美曲塞是首个 METTL4 拮抗剂,基于其构建的巨噬细胞靶向 PROTAC-PEM 可高效降解 METTL4,显著缓解动脉粥样硬化进展;
- 髓系特异性敲除 / 突变 METTL4 可通过改善线粒体功能抑制动脉粥样硬化,证实 mtDNA 6mA 是潜在治疗靶点。
研究背景
- 线粒体功能障碍是动脉粥样硬化的关键驱动因素,mtDNA 的表观遗传修饰(线粒体表观遗传)是新兴研究方向,而 METTL4 作为哺乳动物 mtDNA 6mA 的唯一催化酶,其在动脉粥样硬化中的作用未知。现有降脂和手术治疗存在后遗症,亟需新型靶向治疗策略。
价值意义
- 首次阐明 mtDNA 6mA 调控动脉粥样硬化的分子机制,填补了线粒体表观遗传在心血管疾病中的研究空白;
- 发现首个 METTL4 拮抗剂并开发靶向 PROTAC 药物,为动脉粥样硬化提供了全新的表观遗传治疗方案;
- 证实巨噬细胞 METTL4 是独立风险因子,为临床诊断和预后提供新标志物。
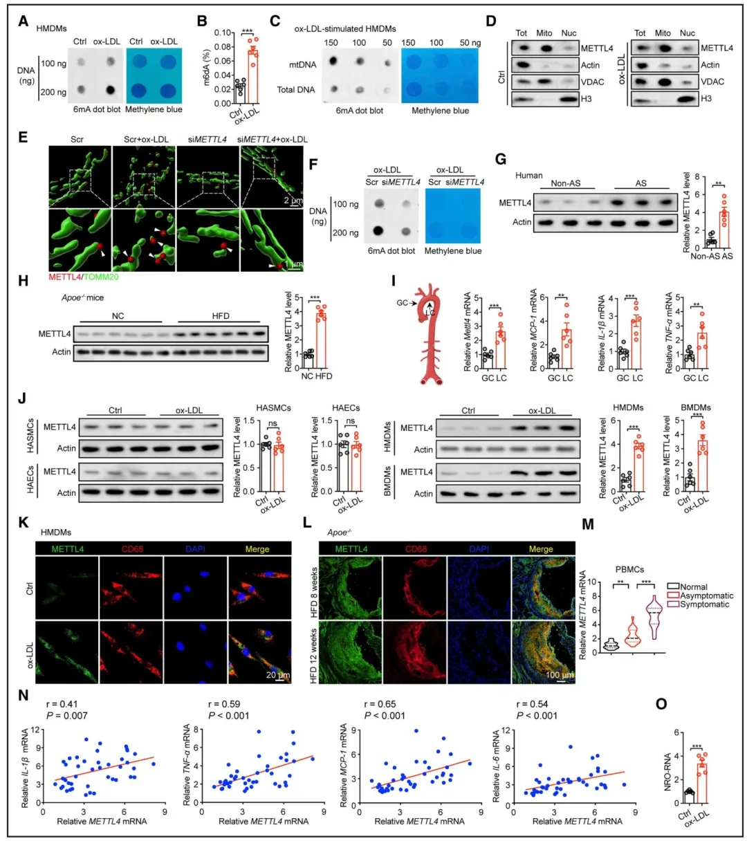
- 检测动脉粥样硬化患者 / 小鼠斑块中 METTL4 和 mtDNA 6mA 表达,构建 ox-LDL 诱导的巨噬细胞模型,验证 METTL4 的表达特异性;
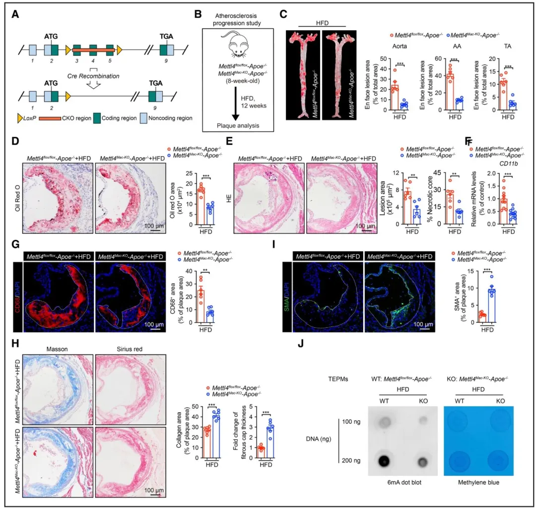
- 基因操作与机制探究构建髓系特异性敲除(Mettl4^Mac-KO)和催化位点突变(Mettl4^MUT)的 Apoe^-/- 小鼠,结合骨髓移植、RNA-seq、线粒体功能检测,解析 METTL4 调控动脉粥样硬化的分子机制;
- 药物筛选与靶向改造通过同源建模和分子对接筛选 METTL4 拮抗剂,验证培美曲塞的体内外疗效,基于其构建 M2 巨噬细胞膜包被的 PLGA 纳米 PROTAC-PEM,实现斑块巨噬细胞的靶向治疗。
- ox-LDL 仅诱导巨噬细胞 mtDNA 6mA 升高,METTL4 主要定位于巨噬细胞线粒体,其表达在动脉粥样硬化患者 / 小鼠斑块、颈动脉粥样硬化患者 PBMC 中显著升高,且与炎症因子呈正相关。
- Mettl4^Mac-KO-Apoe^-/- 小鼠主动脉斑块面积、脂质沉积和坏死核心显著减少,斑块胶原含量和纤维帽厚度增加,巨噬细胞 mtDNA 6mA 水平降低,骨髓移植恢复 METTL4 可逆转该表型。
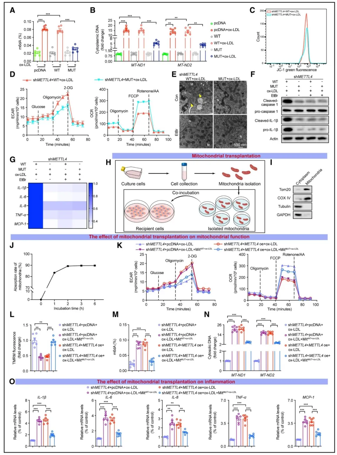
- METTL4 通过 mtDNA 释放激活巨噬细胞炎症小体
- 敲低 METTL4 可恢复 ox-LDL 诱导的巨噬细胞线粒体功能,抑制 mPTP 开放和 mtDNA 胞质释放,进而抑制 caspase-1 和 IL-1β 激活,线粒体 ROS 清除剂可阻断该过程。
METTL4 通过线粒体通透性转换孔开放释放的胞质 mtDNA 激活巨噬细胞炎症小体 - METTL4 催化位点突变(DPPW→APPA)可抑制 mtDNA 6mA 修饰,恢复线粒体功能并抑制炎症小体激活,线粒体移植实验证实突变型线粒体可逆转 METTL4 过表达的损伤效应。
mtDNA 6mA 是 METTL4 调控 ox-LDL 刺激巨噬细胞线粒体功能障碍的关键因素 METTL4 介导的 MT-ATP6 6mA 修饰导致线粒体内膜间隙质子过量堆积
- Mettl4^MUT-Apoe^-/- 小鼠斑块负荷显著降低,MT-ATP6 的 6mA 修饰减少、表达升高,线粒体功能改善,炎症小体激活被抑制。
髓系特异性突变 METTL4 甲基转移酶活性位点减轻动脉粥样硬化 - 通过虚拟筛选发现培美曲塞可特异性抑制 METTL4 活性,降低 mtDNA 6mA 水平,恢复 MT-ATP6 表达,体内外均可显著缓解动脉粥样硬化。
培美曲塞作为首个 METTL4 拮抗剂可有效缓解动脉粥样硬化进展 - PROTAC-PEM 靶向降解巨噬细胞 METTL4
- 基于培美曲塞构建的 M2 巨噬细胞膜包被 PROTAC-PEM 可特异性降解斑块巨噬细胞 METTL4,其疗效优于培美曲塞,且无明显代谢副作用。
- 对 siMETTL4 和对照巨噬细胞进行 RNA-seq,用 DESeq2 筛选差异基因,通过 DAVID/Metascape 做 GO 富集分析,聚焦炎症和线粒体功能相关通路;
- 表观遗传与基因关联分析利用甲基化试剂盒检测 mtDNA 6mA 水平,结合 ChIP-qPCR 验证 METTL4 与 MT-ATP6 的结合,用双荧光素酶报告基因验证 6mA 修饰对 MT-ATP6 转录的抑制;
- 临床数据关联分析收集动脉粥样硬化患者 PBMC 的基因表达数据,用 SPSS 做线性回归分析,验证 METTL4 与炎症因子的相关性,用 Kaplan-Meier 分析其与预后的关系。
线粒体表观遗传 + 靶向治疗 “双管齐下”!METTL4-mtDNA 6mA 通路为动脉粥样硬化提供全新靶点,培美曲塞 + PROTAC-PEM 的药物组合疗效亮眼💡!你在研究中关注过表观遗传靶点吗?💬 欢迎分享相关经验!不管是生信挖掘还是临床科研,RNA-seq + 分子对接 + 基因操作的框架可直接复刻冲顶刊!需要定制思路、数据挖掘或图表绘制,👉 联系助手(备注 “METTL4 复刻”),获取一对一指导哦~
📊【生信领航员】定制思路,全面数据分析,下一篇高分SCI就是你!