当前位置:首页>南京>IF 7.4!恭喜南京医科大学院长“国自然”最新研究拿下一区TOP !

IF 7.4!恭喜南京医科大学院长“国自然”最新研究拿下一区TOP !

  • 2026-05-20 22:17:46
IF 7.4!恭喜南京医科大学院长“国自然”最新研究拿下一区TOP !

主动脉夹层还在“破”了再开刀🤔?

📍南京医科大学这项研究,把治疗窗口往前推了一大步。

👉常规诊疗现状:胸主动脉夹层TAD)发病凶险,目前临床只能依靠急诊手术救治,长期以来是药物研发的“无人区”。

✨两大转化突破路径:

✅ biomarker潜力:TAD患者血浆ELA↓AUC=0.77),ELISA可测低成本早筛。

✅ 机制新发现:ELA通过抑制NETosisNLRP3通路,调控细胞互作网络。

不是“又多一个分子”,是填补TAD无药可治的临床空白👏!

如果你也想进行生信分析,快联系发发生信,你的下一篇顶刊论文,或许就从这里开始!

分析框架

📌三大维度的研究分析框架已整理,点击图片查看。(10分钟获取核心要点)

 1.研究构思 I 2. 主要疗效 3. 国自然热点关联

你还在观望什么?【发发生信】定制思路,全面数据分析,下一篇高分SCI就是你!

文献解读

标题:ELABELA通过维持血管平滑肌细胞稳态和调节NETosis来预防胸主动脉夹层

发表期刊:Arteriosclerosis Thrombosis And Vascular Biology

影响因子:7.4/Q1

科学验证因果,方法决定高度。完整生信方案,助力您的研究登上更高学术舞台。

研究背景

主动脉夹层TAD)是一种缺乏有效药物治疗的致命性心血管疾病。血管平滑肌细胞VSMC稳态失衡是其关键致病机制,而新型内源性多肽ELAELABELA)的心血管保护作用尚待阐明。

研究方法

采用两种TAD小鼠模型结合ELA输注,通过转录组测序、细胞共培养、分子 docking 及临床样本验证,系统探究ELA调控VSMC稳态及中性粒细胞NETosis的分子机制。

研究结果

01

ELA抑制TAD进展:

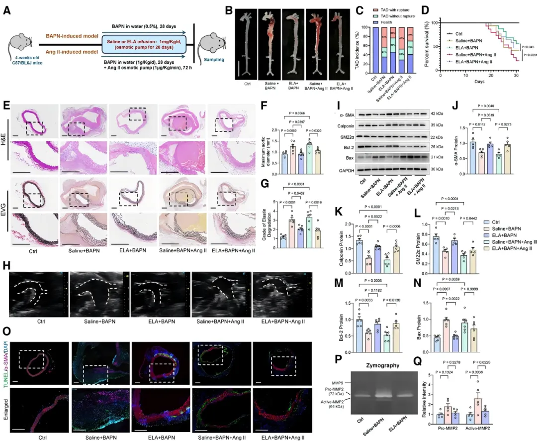
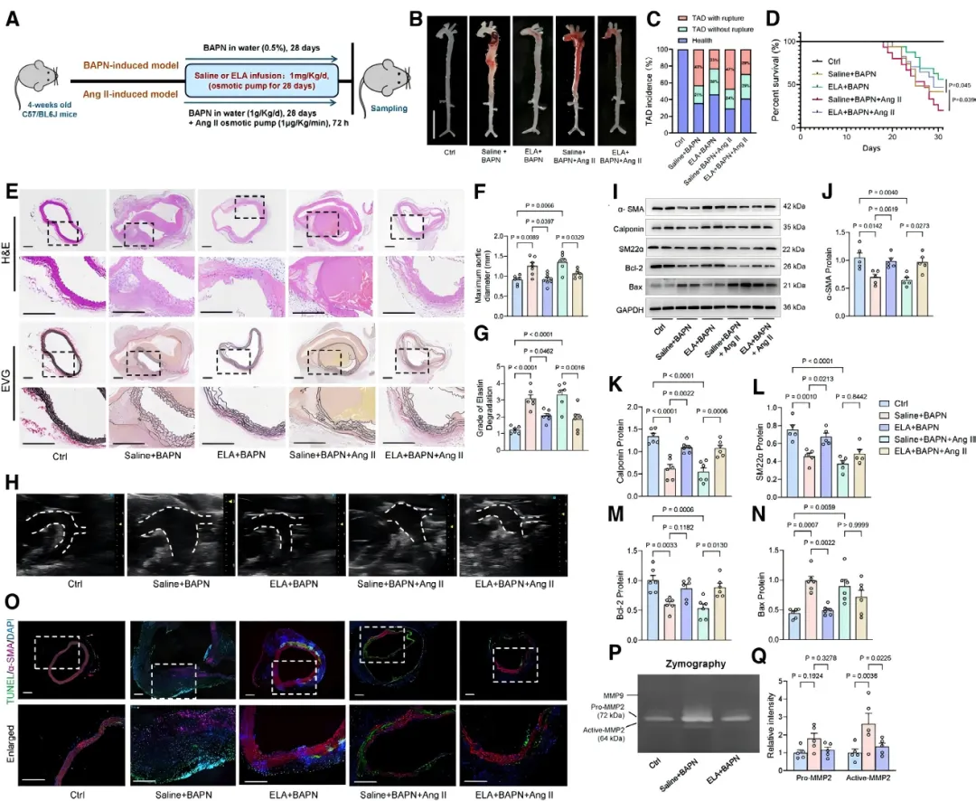
本研究首次揭示了ELA在胸主动脉夹层(TAD)中的保护作用。在两种经典的TAD小鼠模型中,持续输注ELA肽均可显著降低小鼠的死亡率【图1D】。

1.输注ELA(ELABELA)

可减轻小鼠胸主动脉夹层(TAD)的形成,

并维持血管平滑肌细胞(VSMC)稳态

通过主动脉大体标本【图1B】、超声及组织学染色【图1E, 1H】观察发现,ELA治疗有效抑制了主动脉扩张,并减轻了血管中膜弹性纤维降解【图1F, 1G】,证实ELA能有效延缓TAD病理进程。

02

ELA维持VSMC稳态:

TAD的关键病理特征是血管平滑肌细胞(VSMC稳态失衡。研究发现,ELA输注显著提升了TAD小鼠主动脉中收缩型VSMC标志蛋白的表达【图1I-1L】,同时减少了细胞凋亡【图1M-1O】。

1.输注ELA(ELABELA)

可减轻小鼠胸主动脉夹层(TAD)的形成,

并维持血管平滑肌细胞(VSMC)稳态

此外,ELA还抑制了基质金属蛋白酶活性【图1P, 1Q】,防止细胞外基质降解,从而保护主动脉壁结构完整。

03

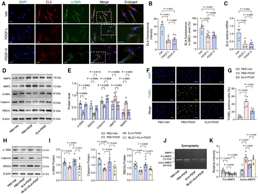
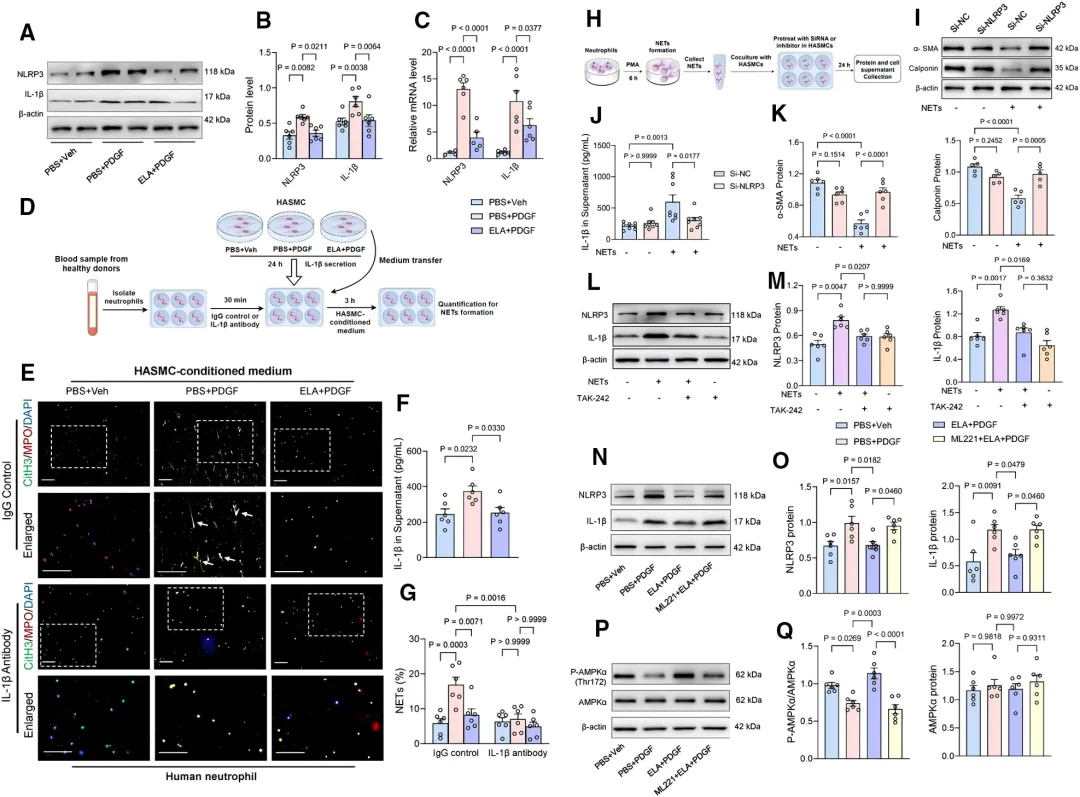
ELA逆转VSMC损伤:

为验证ELA的直接作用,研究者用血小板衍生生长因子(PDGF)处理人主动脉VSMC。PDGF刺激后,细胞内源性ELA表达显著下降【图2A-2C】。

图2.外源性ELABELA(ELABELA)

给药通过APJ

(血管紧张素受体AT1相关受体蛋白)途径,

防止血管平滑肌细胞(VSMC)

稳态紊乱和细胞外基质(ECM)降解

补充外源性ELA则有效逆转了VSMC由收缩向合成表型的转换【图2D】,并抑制了高浓度PDGF引发的细胞凋亡【图2F, 2G】。这些保护作用可被APJ拮抗剂ML221阻断【图2H-2K】,证实ELA通过其受体APJ发挥对VSMC的保护功能。

04

ELA保护依赖APJ:

为进一步在体内验证APJ的关键作用,研究者给TAD小鼠输注ELA的同时加入APJ拮抗剂ML221。

图3.艾拉蛋白(ELABELA)

通过APJ(血管紧张素受体AT1相关受体蛋白)

发挥作用,减轻小鼠胸主动脉夹层(TAD)的病情发展

结果显示,ML221几乎完全逆转了ELA带来的生存获益【图3D】和抑制主动脉扩张的效果【图3E, 3F】。各组小鼠血压和心率无显著差异【图3I-3L】,表明ELA直接作用于血管壁,而非通过影响血流动力学。

05

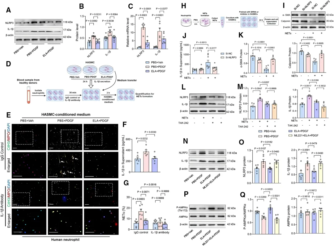
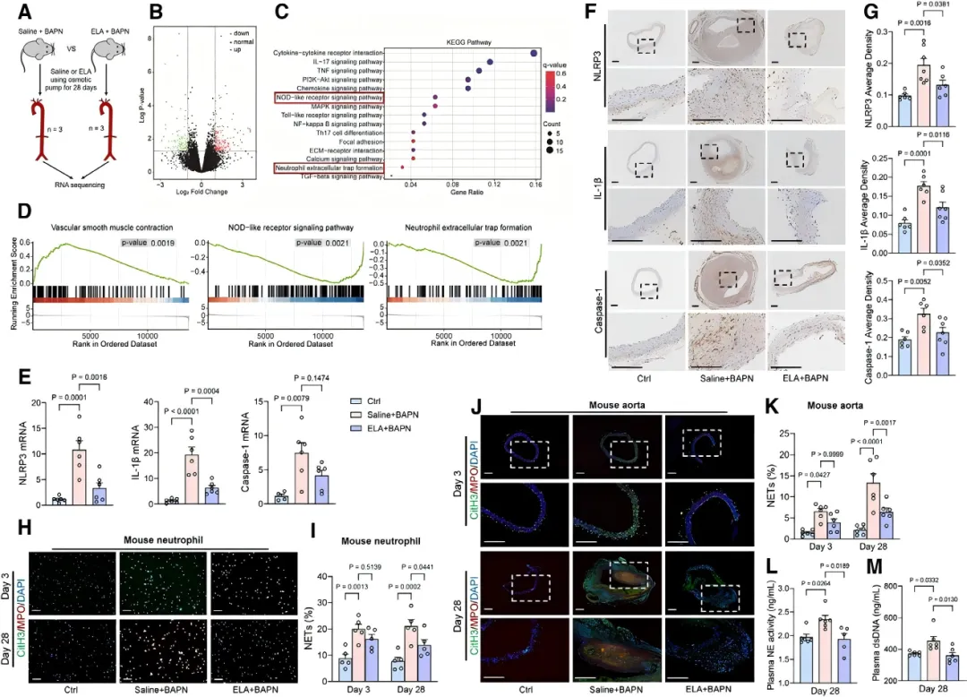
ELA调控炎症NETs:

通过主动脉转录组测序分析,研究者发现ELA输注显著抑制了NOD样受体信号通路NETs形成相关基因的表达【图4C, 4D】。

图4.NLRP3(NLR家族含pyrin结构域蛋白3)

和NET(中性粒细胞胞外诱捕网)

的形成可能在ELABELA(ELA)

对胸主动脉夹层(TAD)的作用机制中发挥作用

进一步验证显示,ELA抑制了主动脉组织中NLRP3炎症小体及IL-1β的激活【图4E-4G】,并减少了循环中NETs标志物水平【图4H-4M】,提示ELA通过抗炎和调控NETs发挥作用。

06

ELA双重抑制NETs:

机制上,研究者发现了一个双向调控环路。首先,ELA直接作用于中性粒细胞,通过抑制NOX2介导的活性氧产生阻断NETs形成【图5C-5G】。

图5. ELA直接抑制中性粒细胞NETosis

其次,在VSMC中,ELA通过APJ激活AMPK通路,抑制PDGF诱导的NLRP3/IL-1β分泌【图6A-6C, 6P, 6Q】,从而减少由VSMC源性IL-1β触发的NETosis(【图6E, 6G】。

图6.ELA(ELABELA)

通过抑制NLRP3(NLR家族pyrin结构域包含蛋白3)

相关的IL(白细胞介素)-1β产生来

抑制NET(中性粒细胞胞外诱捕网)形成

07

NETs反噬VSMC:

有趣的是,NETs形成后又会反过来作用于VSMC。

图6.ELA(ELABELA)通过抑制NLRP3

(NLR家族pyrin结构域包含蛋白3)

相关的IL(白细胞介素)-1β产生

来抑制NET(中性粒细胞胞外诱捕网)形成

研究发现,NETs可激活VSMC上的TLR4,触发NLRP3炎症小体活化【图6L, 6M】,导致VSMC自身发生表型转换【图6I-6K】,形成正反馈恶性循环。而ELA能同时作用于循环两端,有效遏制TAD发展。

08

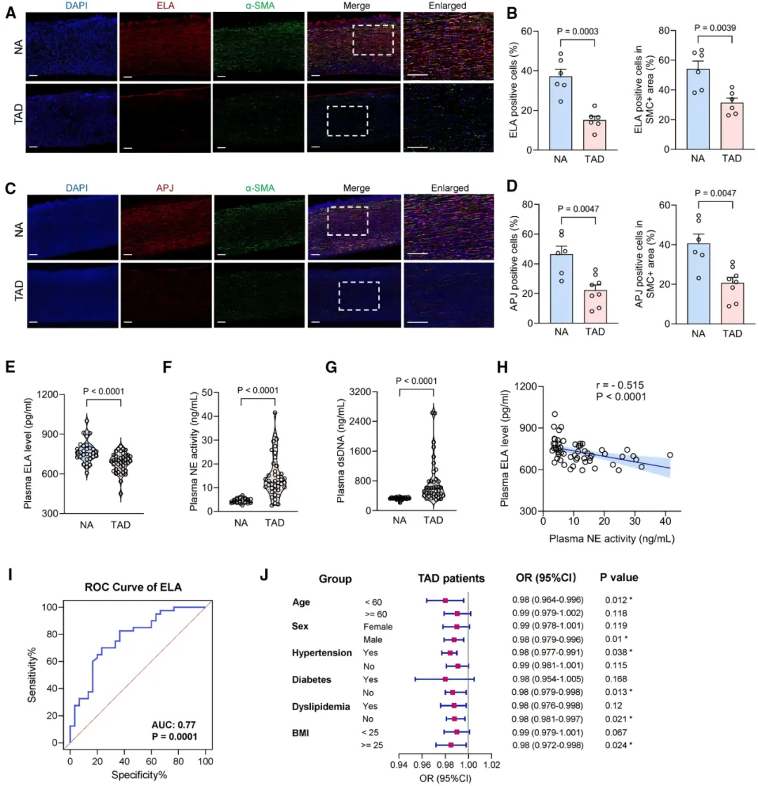
临床验证:

最后,研究者在临床样本中验证了发现的临床意义。与健康对照相比,TAD患者主动脉组织中ELA及APJ受体表达均显著降低【图7A-7D】,血浆ELA水平明显下降而NETs标志物显著升高【图7E-7G】。

图7.ELA(ELABELA)基因表达

在人类胸主动脉夹层(TAD)中呈现下调趋势

相关性分析显示血浆ELA与NETs水平呈负相关【图7H】。低血浆ELA对TAD具有潜在诊断价值【图7I】,且与更高患病风险相关【图7J】,提示ELA有望成为TAD诊断和管理的新型生物标志物

本研究发现ELA蛋白能够保护血管平滑肌细胞,减轻主动脉损伤,从而延缓主动脉夹层的进展。同时发现主动脉夹层患者体内ELA水平降低,提示ELA有望成为该疾病的新型治疗靶点。

想学习如何复刻这类高分研究的同学,欢迎联系发发生信!

End

发发生信

选题设计丨数据分析丨思路建议

从零突破到SCI发表

往期推荐

1

IF 38.7!恭喜浙江大学附属第二医院团队博士生拿下双一区TOP!逻辑严谨且创新性强!

2

IF 48.5!打破院史! 恭喜85后副教授“国自然”  拿下 南通市第一人民医院首篇《Nature》!

3

IF 33.0!恭喜安徽医大 院长孙倍成教授团队拿下双一区TOP!1天Accept!肝病治疗新曙光!

求点赞

求分享

求喜欢

最新文章

随机文章

基本 文件 流程 错误 SQL 调试
  1. 请求信息 : 2026-05-23 16:46:34 HTTP/2.0 GET : https://b.460.net.cn/a/506120.html
  2. 运行时间 : 0.085745s [ 吞吐率:11.66req/s ] 内存消耗:4,332.16kb 文件加载:140
  3. 缓存信息 : 0 reads,0 writes
  4. 会话信息 : SESSION_ID=d514c2e876b5e11c4705c6a6161524a8
  1. /yingpanguazai/ssd/ssd1/www/b.460.net.cn/public/index.php ( 0.79 KB )
  2. /yingpanguazai/ssd/ssd1/www/b.460.net.cn/vendor/autoload.php ( 0.17 KB )
  3. /yingpanguazai/ssd/ssd1/www/b.460.net.cn/vendor/composer/autoload_real.php ( 2.49 KB )
  4. /yingpanguazai/ssd/ssd1/www/b.460.net.cn/vendor/composer/platform_check.php ( 0.90 KB )
  5. /yingpanguazai/ssd/ssd1/www/b.460.net.cn/vendor/composer/ClassLoader.php ( 14.03 KB )
  6. /yingpanguazai/ssd/ssd1/www/b.460.net.cn/vendor/composer/autoload_static.php ( 4.90 KB )
  7. /yingpanguazai/ssd/ssd1/www/b.460.net.cn/vendor/topthink/think-helper/src/helper.php ( 8.34 KB )
  8. /yingpanguazai/ssd/ssd1/www/b.460.net.cn/vendor/topthink/think-validate/src/helper.php ( 2.19 KB )
  9. /yingpanguazai/ssd/ssd1/www/b.460.net.cn/vendor/topthink/think-orm/src/helper.php ( 1.47 KB )
  10. /yingpanguazai/ssd/ssd1/www/b.460.net.cn/vendor/topthink/think-orm/stubs/load_stubs.php ( 0.16 KB )
  11. /yingpanguazai/ssd/ssd1/www/b.460.net.cn/vendor/topthink/framework/src/think/Exception.php ( 1.69 KB )
  12. /yingpanguazai/ssd/ssd1/www/b.460.net.cn/vendor/topthink/think-container/src/Facade.php ( 2.71 KB )
  13. /yingpanguazai/ssd/ssd1/www/b.460.net.cn/vendor/symfony/deprecation-contracts/function.php ( 0.99 KB )
  14. /yingpanguazai/ssd/ssd1/www/b.460.net.cn/vendor/symfony/polyfill-mbstring/bootstrap.php ( 8.26 KB )
  15. /yingpanguazai/ssd/ssd1/www/b.460.net.cn/vendor/symfony/polyfill-mbstring/bootstrap80.php ( 9.78 KB )
  16. /yingpanguazai/ssd/ssd1/www/b.460.net.cn/vendor/symfony/var-dumper/Resources/functions/dump.php ( 1.49 KB )
  17. /yingpanguazai/ssd/ssd1/www/b.460.net.cn/vendor/topthink/think-dumper/src/helper.php ( 0.18 KB )
  18. /yingpanguazai/ssd/ssd1/www/b.460.net.cn/vendor/symfony/var-dumper/VarDumper.php ( 4.30 KB )
  19. /yingpanguazai/ssd/ssd1/www/b.460.net.cn/vendor/topthink/framework/src/think/App.php ( 15.30 KB )
  20. /yingpanguazai/ssd/ssd1/www/b.460.net.cn/vendor/topthink/think-container/src/Container.php ( 15.76 KB )
  21. /yingpanguazai/ssd/ssd1/www/b.460.net.cn/vendor/psr/container/src/ContainerInterface.php ( 1.02 KB )
  22. /yingpanguazai/ssd/ssd1/www/b.460.net.cn/app/provider.php ( 0.19 KB )
  23. /yingpanguazai/ssd/ssd1/www/b.460.net.cn/vendor/topthink/framework/src/think/Http.php ( 6.04 KB )
  24. /yingpanguazai/ssd/ssd1/www/b.460.net.cn/vendor/topthink/think-helper/src/helper/Str.php ( 7.29 KB )
  25. /yingpanguazai/ssd/ssd1/www/b.460.net.cn/vendor/topthink/framework/src/think/Env.php ( 4.68 KB )
  26. /yingpanguazai/ssd/ssd1/www/b.460.net.cn/app/common.php ( 0.03 KB )
  27. /yingpanguazai/ssd/ssd1/www/b.460.net.cn/vendor/topthink/framework/src/helper.php ( 18.78 KB )
  28. /yingpanguazai/ssd/ssd1/www/b.460.net.cn/vendor/topthink/framework/src/think/Config.php ( 5.54 KB )
  29. /yingpanguazai/ssd/ssd1/www/b.460.net.cn/config/app.php ( 0.95 KB )
  30. /yingpanguazai/ssd/ssd1/www/b.460.net.cn/config/cache.php ( 0.78 KB )
  31. /yingpanguazai/ssd/ssd1/www/b.460.net.cn/config/console.php ( 0.23 KB )
  32. /yingpanguazai/ssd/ssd1/www/b.460.net.cn/config/cookie.php ( 0.56 KB )
  33. /yingpanguazai/ssd/ssd1/www/b.460.net.cn/config/database.php ( 2.47 KB )
  34. /yingpanguazai/ssd/ssd1/www/b.460.net.cn/vendor/topthink/framework/src/think/facade/Env.php ( 1.67 KB )
  35. /yingpanguazai/ssd/ssd1/www/b.460.net.cn/config/filesystem.php ( 0.61 KB )
  36. /yingpanguazai/ssd/ssd1/www/b.460.net.cn/config/lang.php ( 0.91 KB )
  37. /yingpanguazai/ssd/ssd1/www/b.460.net.cn/config/log.php ( 1.35 KB )
  38. /yingpanguazai/ssd/ssd1/www/b.460.net.cn/config/middleware.php ( 0.19 KB )
  39. /yingpanguazai/ssd/ssd1/www/b.460.net.cn/config/route.php ( 1.89 KB )
  40. /yingpanguazai/ssd/ssd1/www/b.460.net.cn/config/session.php ( 0.57 KB )
  41. /yingpanguazai/ssd/ssd1/www/b.460.net.cn/config/trace.php ( 0.34 KB )
  42. /yingpanguazai/ssd/ssd1/www/b.460.net.cn/config/view.php ( 0.82 KB )
  43. /yingpanguazai/ssd/ssd1/www/b.460.net.cn/app/event.php ( 0.25 KB )
  44. /yingpanguazai/ssd/ssd1/www/b.460.net.cn/vendor/topthink/framework/src/think/Event.php ( 7.67 KB )
  45. /yingpanguazai/ssd/ssd1/www/b.460.net.cn/app/service.php ( 0.13 KB )
  46. /yingpanguazai/ssd/ssd1/www/b.460.net.cn/app/AppService.php ( 0.26 KB )
  47. /yingpanguazai/ssd/ssd1/www/b.460.net.cn/vendor/topthink/framework/src/think/Service.php ( 1.64 KB )
  48. /yingpanguazai/ssd/ssd1/www/b.460.net.cn/vendor/topthink/framework/src/think/Lang.php ( 7.35 KB )
  49. /yingpanguazai/ssd/ssd1/www/b.460.net.cn/vendor/topthink/framework/src/lang/zh-cn.php ( 13.70 KB )
  50. /yingpanguazai/ssd/ssd1/www/b.460.net.cn/vendor/topthink/framework/src/think/initializer/Error.php ( 3.31 KB )
  51. /yingpanguazai/ssd/ssd1/www/b.460.net.cn/vendor/topthink/framework/src/think/initializer/RegisterService.php ( 1.33 KB )
  52. /yingpanguazai/ssd/ssd1/www/b.460.net.cn/vendor/services.php ( 0.14 KB )
  53. /yingpanguazai/ssd/ssd1/www/b.460.net.cn/vendor/topthink/framework/src/think/service/PaginatorService.php ( 1.52 KB )
  54. /yingpanguazai/ssd/ssd1/www/b.460.net.cn/vendor/topthink/framework/src/think/service/ValidateService.php ( 0.99 KB )
  55. /yingpanguazai/ssd/ssd1/www/b.460.net.cn/vendor/topthink/framework/src/think/service/ModelService.php ( 2.04 KB )
  56. /yingpanguazai/ssd/ssd1/www/b.460.net.cn/vendor/topthink/think-trace/src/Service.php ( 0.77 KB )
  57. /yingpanguazai/ssd/ssd1/www/b.460.net.cn/vendor/topthink/framework/src/think/Middleware.php ( 6.72 KB )
  58. /yingpanguazai/ssd/ssd1/www/b.460.net.cn/vendor/topthink/framework/src/think/initializer/BootService.php ( 0.77 KB )
  59. /yingpanguazai/ssd/ssd1/www/b.460.net.cn/vendor/topthink/think-orm/src/Paginator.php ( 11.86 KB )
  60. /yingpanguazai/ssd/ssd1/www/b.460.net.cn/vendor/topthink/think-validate/src/Validate.php ( 63.20 KB )
  61. /yingpanguazai/ssd/ssd1/www/b.460.net.cn/vendor/topthink/think-orm/src/Model.php ( 23.55 KB )
  62. /yingpanguazai/ssd/ssd1/www/b.460.net.cn/vendor/topthink/think-orm/src/model/concern/Attribute.php ( 21.05 KB )
  63. /yingpanguazai/ssd/ssd1/www/b.460.net.cn/vendor/topthink/think-orm/src/model/concern/AutoWriteData.php ( 4.21 KB )
  64. /yingpanguazai/ssd/ssd1/www/b.460.net.cn/vendor/topthink/think-orm/src/model/concern/Conversion.php ( 6.44 KB )
  65. /yingpanguazai/ssd/ssd1/www/b.460.net.cn/vendor/topthink/think-orm/src/model/concern/DbConnect.php ( 5.16 KB )
  66. /yingpanguazai/ssd/ssd1/www/b.460.net.cn/vendor/topthink/think-orm/src/model/concern/ModelEvent.php ( 2.33 KB )
  67. /yingpanguazai/ssd/ssd1/www/b.460.net.cn/vendor/topthink/think-orm/src/model/concern/RelationShip.php ( 28.29 KB )
  68. /yingpanguazai/ssd/ssd1/www/b.460.net.cn/vendor/topthink/think-helper/src/contract/Arrayable.php ( 0.09 KB )
  69. /yingpanguazai/ssd/ssd1/www/b.460.net.cn/vendor/topthink/think-helper/src/contract/Jsonable.php ( 0.13 KB )
  70. /yingpanguazai/ssd/ssd1/www/b.460.net.cn/vendor/topthink/think-orm/src/model/contract/Modelable.php ( 0.09 KB )
  71. /yingpanguazai/ssd/ssd1/www/b.460.net.cn/vendor/topthink/framework/src/think/Db.php ( 2.88 KB )
  72. /yingpanguazai/ssd/ssd1/www/b.460.net.cn/vendor/topthink/think-orm/src/DbManager.php ( 8.52 KB )
  73. /yingpanguazai/ssd/ssd1/www/b.460.net.cn/vendor/topthink/framework/src/think/Log.php ( 6.28 KB )
  74. /yingpanguazai/ssd/ssd1/www/b.460.net.cn/vendor/topthink/framework/src/think/Manager.php ( 3.92 KB )
  75. /yingpanguazai/ssd/ssd1/www/b.460.net.cn/vendor/psr/log/src/LoggerTrait.php ( 2.69 KB )
  76. /yingpanguazai/ssd/ssd1/www/b.460.net.cn/vendor/psr/log/src/LoggerInterface.php ( 2.71 KB )
  77. /yingpanguazai/ssd/ssd1/www/b.460.net.cn/vendor/topthink/framework/src/think/Cache.php ( 4.92 KB )
  78. /yingpanguazai/ssd/ssd1/www/b.460.net.cn/vendor/psr/simple-cache/src/CacheInterface.php ( 4.71 KB )
  79. /yingpanguazai/ssd/ssd1/www/b.460.net.cn/vendor/topthink/think-helper/src/helper/Arr.php ( 16.63 KB )
  80. /yingpanguazai/ssd/ssd1/www/b.460.net.cn/vendor/topthink/framework/src/think/cache/driver/File.php ( 7.84 KB )
  81. /yingpanguazai/ssd/ssd1/www/b.460.net.cn/vendor/topthink/framework/src/think/cache/Driver.php ( 9.03 KB )
  82. /yingpanguazai/ssd/ssd1/www/b.460.net.cn/vendor/topthink/framework/src/think/contract/CacheHandlerInterface.php ( 1.99 KB )
  83. /yingpanguazai/ssd/ssd1/www/b.460.net.cn/app/Request.php ( 0.09 KB )
  84. /yingpanguazai/ssd/ssd1/www/b.460.net.cn/vendor/topthink/framework/src/think/Request.php ( 55.78 KB )
  85. /yingpanguazai/ssd/ssd1/www/b.460.net.cn/app/middleware.php ( 0.25 KB )
  86. /yingpanguazai/ssd/ssd1/www/b.460.net.cn/vendor/topthink/framework/src/think/Pipeline.php ( 2.61 KB )
  87. /yingpanguazai/ssd/ssd1/www/b.460.net.cn/vendor/topthink/think-trace/src/TraceDebug.php ( 3.40 KB )
  88. /yingpanguazai/ssd/ssd1/www/b.460.net.cn/vendor/topthink/framework/src/think/middleware/SessionInit.php ( 1.94 KB )
  89. /yingpanguazai/ssd/ssd1/www/b.460.net.cn/vendor/topthink/framework/src/think/Session.php ( 1.80 KB )
  90. /yingpanguazai/ssd/ssd1/www/b.460.net.cn/vendor/topthink/framework/src/think/session/driver/File.php ( 6.27 KB )
  91. /yingpanguazai/ssd/ssd1/www/b.460.net.cn/vendor/topthink/framework/src/think/contract/SessionHandlerInterface.php ( 0.87 KB )
  92. /yingpanguazai/ssd/ssd1/www/b.460.net.cn/vendor/topthink/framework/src/think/session/Store.php ( 7.12 KB )
  93. /yingpanguazai/ssd/ssd1/www/b.460.net.cn/vendor/topthink/framework/src/think/Route.php ( 23.73 KB )
  94. /yingpanguazai/ssd/ssd1/www/b.460.net.cn/vendor/topthink/framework/src/think/route/RuleName.php ( 5.75 KB )
  95. /yingpanguazai/ssd/ssd1/www/b.460.net.cn/vendor/topthink/framework/src/think/route/Domain.php ( 2.53 KB )
  96. /yingpanguazai/ssd/ssd1/www/b.460.net.cn/vendor/topthink/framework/src/think/route/RuleGroup.php ( 22.43 KB )
  97. /yingpanguazai/ssd/ssd1/www/b.460.net.cn/vendor/topthink/framework/src/think/route/Rule.php ( 26.95 KB )
  98. /yingpanguazai/ssd/ssd1/www/b.460.net.cn/vendor/topthink/framework/src/think/route/RuleItem.php ( 9.78 KB )
  99. /yingpanguazai/ssd/ssd1/www/b.460.net.cn/route/app.php ( 1.72 KB )
  100. /yingpanguazai/ssd/ssd1/www/b.460.net.cn/vendor/topthink/framework/src/think/facade/Route.php ( 4.70 KB )
  101. /yingpanguazai/ssd/ssd1/www/b.460.net.cn/vendor/topthink/framework/src/think/route/dispatch/Controller.php ( 4.74 KB )
  102. /yingpanguazai/ssd/ssd1/www/b.460.net.cn/vendor/topthink/framework/src/think/route/Dispatch.php ( 10.44 KB )
  103. /yingpanguazai/ssd/ssd1/www/b.460.net.cn/app/controller/Index.php ( 4.81 KB )
  104. /yingpanguazai/ssd/ssd1/www/b.460.net.cn/app/BaseController.php ( 2.05 KB )
  105. /yingpanguazai/ssd/ssd1/www/b.460.net.cn/vendor/topthink/think-orm/src/facade/Db.php ( 0.93 KB )
  106. /yingpanguazai/ssd/ssd1/www/b.460.net.cn/vendor/topthink/think-orm/src/db/connector/Mysql.php ( 5.44 KB )
  107. /yingpanguazai/ssd/ssd1/www/b.460.net.cn/vendor/topthink/think-orm/src/db/PDOConnection.php ( 52.47 KB )
  108. /yingpanguazai/ssd/ssd1/www/b.460.net.cn/vendor/topthink/think-orm/src/db/Connection.php ( 8.39 KB )
  109. /yingpanguazai/ssd/ssd1/www/b.460.net.cn/vendor/topthink/think-orm/src/db/ConnectionInterface.php ( 4.57 KB )
  110. /yingpanguazai/ssd/ssd1/www/b.460.net.cn/vendor/topthink/think-orm/src/db/builder/Mysql.php ( 16.58 KB )
  111. /yingpanguazai/ssd/ssd1/www/b.460.net.cn/vendor/topthink/think-orm/src/db/Builder.php ( 24.06 KB )
  112. /yingpanguazai/ssd/ssd1/www/b.460.net.cn/vendor/topthink/think-orm/src/db/BaseBuilder.php ( 27.50 KB )
  113. /yingpanguazai/ssd/ssd1/www/b.460.net.cn/vendor/topthink/think-orm/src/db/Query.php ( 15.71 KB )
  114. /yingpanguazai/ssd/ssd1/www/b.460.net.cn/vendor/topthink/think-orm/src/db/BaseQuery.php ( 45.13 KB )
  115. /yingpanguazai/ssd/ssd1/www/b.460.net.cn/vendor/topthink/think-orm/src/db/concern/TimeFieldQuery.php ( 7.43 KB )
  116. /yingpanguazai/ssd/ssd1/www/b.460.net.cn/vendor/topthink/think-orm/src/db/concern/AggregateQuery.php ( 3.26 KB )
  117. /yingpanguazai/ssd/ssd1/www/b.460.net.cn/vendor/topthink/think-orm/src/db/concern/ModelRelationQuery.php ( 20.07 KB )
  118. /yingpanguazai/ssd/ssd1/www/b.460.net.cn/vendor/topthink/think-orm/src/db/concern/ParamsBind.php ( 3.66 KB )
  119. /yingpanguazai/ssd/ssd1/www/b.460.net.cn/vendor/topthink/think-orm/src/db/concern/ResultOperation.php ( 7.01 KB )
  120. /yingpanguazai/ssd/ssd1/www/b.460.net.cn/vendor/topthink/think-orm/src/db/concern/WhereQuery.php ( 19.37 KB )
  121. /yingpanguazai/ssd/ssd1/www/b.460.net.cn/vendor/topthink/think-orm/src/db/concern/JoinAndViewQuery.php ( 7.11 KB )
  122. /yingpanguazai/ssd/ssd1/www/b.460.net.cn/vendor/topthink/think-orm/src/db/concern/TableFieldInfo.php ( 2.63 KB )
  123. /yingpanguazai/ssd/ssd1/www/b.460.net.cn/vendor/topthink/think-orm/src/db/concern/Transaction.php ( 2.77 KB )
  124. /yingpanguazai/ssd/ssd1/www/b.460.net.cn/vendor/topthink/framework/src/think/log/driver/File.php ( 5.96 KB )
  125. /yingpanguazai/ssd/ssd1/www/b.460.net.cn/vendor/topthink/framework/src/think/contract/LogHandlerInterface.php ( 0.86 KB )
  126. /yingpanguazai/ssd/ssd1/www/b.460.net.cn/vendor/topthink/framework/src/think/log/Channel.php ( 3.89 KB )
  127. /yingpanguazai/ssd/ssd1/www/b.460.net.cn/vendor/topthink/framework/src/think/event/LogRecord.php ( 1.02 KB )
  128. /yingpanguazai/ssd/ssd1/www/b.460.net.cn/vendor/topthink/think-helper/src/Collection.php ( 16.47 KB )
  129. /yingpanguazai/ssd/ssd1/www/b.460.net.cn/vendor/topthink/framework/src/think/facade/View.php ( 1.70 KB )
  130. /yingpanguazai/ssd/ssd1/www/b.460.net.cn/vendor/topthink/framework/src/think/View.php ( 4.39 KB )
  131. /yingpanguazai/ssd/ssd1/www/b.460.net.cn/vendor/topthink/framework/src/think/Response.php ( 8.81 KB )
  132. /yingpanguazai/ssd/ssd1/www/b.460.net.cn/vendor/topthink/framework/src/think/response/View.php ( 3.29 KB )
  133. /yingpanguazai/ssd/ssd1/www/b.460.net.cn/vendor/topthink/framework/src/think/Cookie.php ( 6.06 KB )
  134. /yingpanguazai/ssd/ssd1/www/b.460.net.cn/vendor/topthink/think-view/src/Think.php ( 8.38 KB )
  135. /yingpanguazai/ssd/ssd1/www/b.460.net.cn/vendor/topthink/framework/src/think/contract/TemplateHandlerInterface.php ( 1.60 KB )
  136. /yingpanguazai/ssd/ssd1/www/b.460.net.cn/vendor/topthink/think-template/src/Template.php ( 46.61 KB )
  137. /yingpanguazai/ssd/ssd1/www/b.460.net.cn/vendor/topthink/think-template/src/template/driver/File.php ( 2.41 KB )
  138. /yingpanguazai/ssd/ssd1/www/b.460.net.cn/vendor/topthink/think-template/src/template/contract/DriverInterface.php ( 0.86 KB )
  139. /yingpanguazai/ssd/ssd1/www/b.460.net.cn/runtime/temp/b35eef690f41e64ad9e1c098cfc7d3bc.php ( 11.98 KB )
  140. /yingpanguazai/ssd/ssd1/www/b.460.net.cn/vendor/topthink/think-trace/src/Html.php ( 4.42 KB )
  1. CONNECT:[ UseTime:0.000703s ] mysql:host=127.0.0.1;port=3306;dbname=b460;charset=utf8mb4
  2. SHOW FULL COLUMNS FROM `fenlei` [ RunTime:0.000773s ]
  3. SELECT * FROM `fenlei` WHERE `fid` = 0 [ RunTime:0.000325s ]
  4. SELECT * FROM `fenlei` WHERE `fid` = 63 [ RunTime:0.000258s ]
  5. SHOW FULL COLUMNS FROM `set` [ RunTime:0.000507s ]
  6. SELECT * FROM `set` [ RunTime:0.000198s ]
  7. SHOW FULL COLUMNS FROM `article` [ RunTime:0.000638s ]
  8. SELECT * FROM `article` WHERE `id` = 506120 LIMIT 1 [ RunTime:0.000557s ]
  9. UPDATE `article` SET `lasttime` = 1779525994 WHERE `id` = 506120 [ RunTime:0.000673s ]
  10. SELECT * FROM `fenlei` WHERE `id` = 65 LIMIT 1 [ RunTime:0.000242s ]
  11. SELECT * FROM `article` WHERE `id` < 506120 ORDER BY `id` DESC LIMIT 1 [ RunTime:0.000469s ]
  12. SELECT * FROM `article` WHERE `id` > 506120 ORDER BY `id` ASC LIMIT 1 [ RunTime:0.001537s ]
  13. SELECT * FROM `article` WHERE `id` < 506120 ORDER BY `id` DESC LIMIT 10 [ RunTime:0.003096s ]
  14. SELECT * FROM `article` WHERE `id` < 506120 ORDER BY `id` DESC LIMIT 10,10 [ RunTime:0.004473s ]
  15. SELECT * FROM `article` WHERE `id` < 506120 ORDER BY `id` DESC LIMIT 20,10 [ RunTime:0.002310s ]
0.087486s