
糖尿病足、外周动脉疾病等引起的组织缺血,是临床致残、致死的重要原因。当肢体供血严重不足,患者不仅面临溃疡、坏疽的痛苦,更时刻面临截肢的威胁。据统计,严重肢体缺血患者术后1年死亡率高达37%,2年死亡率达49%。尽管血管搭桥、介入治疗等手段不断发展,但微循环功能障碍难以修复、慢性创面无法愈合,仍是临床难以攻克的痛点。促血管生成策略虽被视为突破口,但传统生长因子(如VEGF)递送存在半衰期短、易失活、无法持续作用等局限,难以支撑功能性血管网络的稳定构建。
鹿茸作为哺乳动物中唯一能周期性完全再生的器官,其日均生长速度可达2.75厘米,背后是极其旺盛的血管新生能力。受此启发,南京中医药大学王裔惟教授、段金廒教授、刘培副教授团队在化工领域国际期刊《Chemical Engineering Journal》上发表题为“Targeted and sustained release of pilose antler peptide from a thermosensitive injectable hydrogel for ischemic tissue repair”的研究论文。

该团队将鹿茸中具有促血管生成活性的多肽(PAP)与温敏水凝胶PNPHO通过共价键结合,构建了一种可注射的长效缓释系统PAP-co-PNPHO。该策略通过精准、持续、可控的递送方式,突破了传统给药局限,为缺血性疾病的治疗提供了新思路。论文第一作者为南京中医药大学赵文健博士、薛楠楠博士后;南京中医药大学刘培副教授、段金廒教授、王裔惟教授为该论文的共同通讯作者。

图一、PAP-co-PNPHO温敏水凝胶的构建及其促血管再生示意图
本文要点:
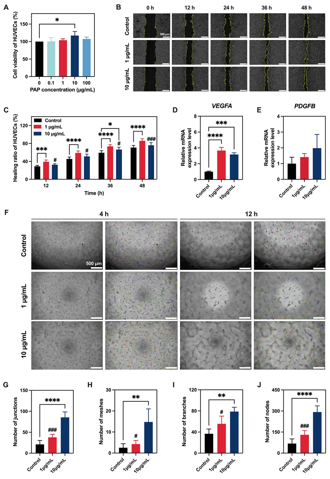
(1)体外实验证实,鹿茸多肽(PAP)能显著促进内皮细胞增殖、迁移和管状结构形成,并上调VEGFA、PDGFB等血管生成相关基因的表达。
(2)通过将PAP与温敏水凝胶PNPHO共价结合,构建了PAP-co-PNPHO长效缓释系统。该水凝胶具备优秀的机械强度和自愈合能力,可实现40天以上的持续释放。
(3)在小鼠后肢缺血模型中,PAP-co-PNPHO显著恢复血流灌注。术后第7天血流灌注比即显著优于对照组,术后21天肢体保留率达80%。
(4)PAP-co-PNPHO通过上调PDGF-B/PDGFR-β信号通路,促进周细胞募集和血管稳定,实现功能性血管新生。
核心数据展示:

图二、PAP的体外促血管生成活性验证。(A)CCK-8法检测细胞增殖;(B-C)划痕实验检测细胞迁移;(D-E)qRT-PCR检测VEGFA和PDGFB基因表达;(F-J)管状结构形成实验及定量分析。

图三、PAP-co-PNPHO水凝胶的性能表征。(A-B)PNPHO水凝胶温敏性和可注射性;(C)PAP与PNPHO最佳耦合浓度的确定;(D-G)流变学分析;(H)SEM微观结构;(I)红外光谱;(J)体外释放曲线。

图四、PAP-co-PNPHO在小鼠后肢缺血模型中的疗效。(A)实验设计示意图;(B)术后21天宏观观察;(C-D)激光散斑成像及定量分析。

图五、PAP-co-PNPHO促进后肢血管新生与成熟。(A-B)Micro-CT血管重建;(C-D)活体荧光成像;(E-F)PDGF-B/PDGFR-β基因表达。
总结与展望
该研究成功地将传统中药的智慧与现代生物材料技术相结合,构建了一种集“靶向递送、长效释放、生物活性”于一体的新型水凝胶系统PAP-co-PNPHO。它不仅验证了鹿茸多肽作为促血管生成新分子的潜力,更提供了一种具备临床转化潜力的治疗策略,有望为缺血性疾病的治疗提供一种兼具安全性、有效性和便利性的创新方案。
参考文献:
Zhao W, Xue N, Ge Z, Wu Y, Fathi A, Maleknia S, Oveissi F, Liu P, Duan J, Wang Y. Targeted and sustained release of pilose antler peptide from a thermosensitive injectable hydrogel for ischemic tissue repair. Chem Eng J. 2026;534:175160.
原文链接:
https://doi.org/10.1016/j.cej.2026.175160
相关进展
北化万鹏博/张立群团队 Matter:新型温敏生物粘附导电水凝胶 - 用于智能脑机交互传感
中北大学杜文浩、四川大学张熙 Mater. Horiz.:聚两性离子电解质水凝胶实现UCST-LCST温敏行为的精准调控与转换

高分子科技原创文章。欢迎个人转发和分享,刊物或媒体如需转载,请联系邮箱:info@polymer.cn


诚邀投稿
欢迎专家学者提供稿件(论文、项目介绍、新技术、学术交流、单位新闻、参会信息、招聘招生等)至info@polymer.cn,并请注明详细联系信息。高分子科技®会及时推送,并同时发布在中国聚合物网上。
欢迎加入微信群 为满足高分子产学研各界同仁的要求,陆续开通了包括高分子专家学者群在内的几十个专项交流群,也包括高分子产业技术、企业家、博士、研究生、媒体期刊会展协会等群,全覆盖高分子产业或领域。目前汇聚了国内外高校科研院所及企业研发中心的上万名顶尖的专家学者、技术人员及企业家。
申请入群,请先加审核微信号PolymerChina(或长按下方二维码),并请一定注明:高分子+姓名+单位+职称(或学位)+领域(或行业),否则不予受理,资格经过审核后入相关专业群。

点
这里“阅读原文”,查看更多