


植物在盐胁迫等逆境条件下,需要在生长与抗逆之间进行精细平衡。近年来研究表明,除了转录调控外,转录后调控尤其是mRNA降解过程,在植物逆境响应中同样发挥关键作用。然而,mRNA降解相关因子如何参与盐胁迫调控,仍缺乏系统性的认识。
近期,南京农业大学杨杨志敏、孙迪团队在 Plant Physiology 在线发表题为 “DDX6-like RNA helicases compromise salt-stress tolerance by facilitating mRNA decapping activity in Arabidopsis” 的研究论文。研究系统揭示了DDX6类RNA解旋酶在拟南芥盐胁迫响应中的负调控作用,并阐明其通过促进mRNA去帽降解调控抗逆基因表达的新机制。

研究首先从表达水平入手,发现DDX6-like RNA helicases(RH6、RH8、RH12)在盐胁迫条件下显著下调。这提示这些基因可能参与盐胁迫响应调控。进一步的遗传学分析显示,这些基因的功能缺失突变体(如rh6、rh6;rh12等)表现出更强的耐盐性,包括更高的萌发率、更快的生长速度以及更低的氧化损伤和Na⁺积累;相反,RH6过表达植株则对盐胁迫更加敏感。这些结果明确表明DDX6类RNA解旋酶在盐胁迫中发挥负调控作用。
在生理层面,突变体在盐处理后表现出更高的叶绿素含量、更低的膜损伤(电解质渗漏)和脂质过氧化水平(MDA),并维持更高的K⁺/Na⁺比例,说明其整体抗逆能力显著增强。
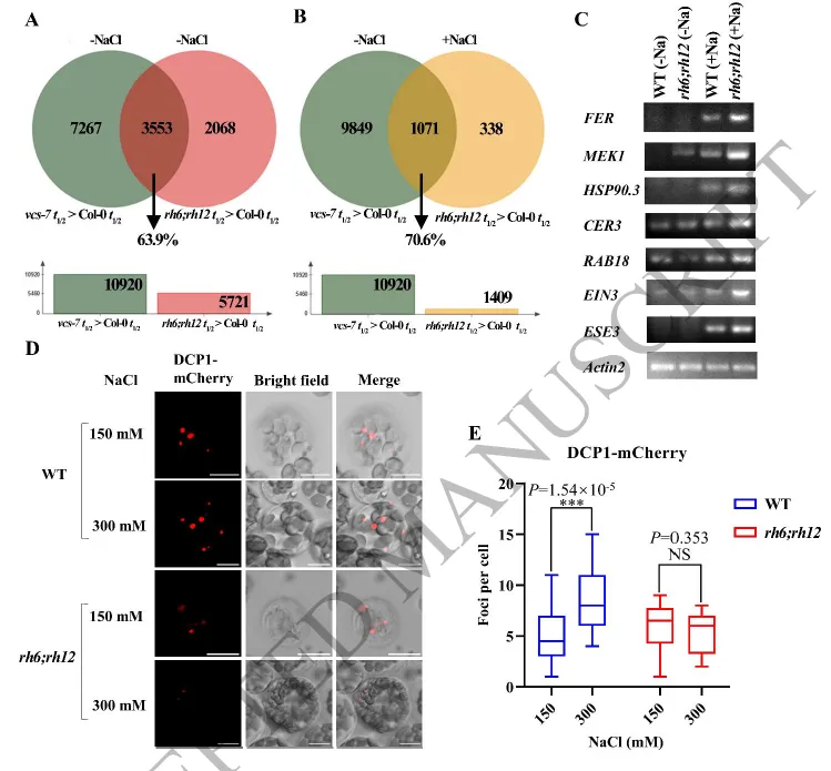
在机制研究方面,作者结合转录组测序与mRNA半衰期分析,发现DDX6类RNA解旋酶通过促进mRNA降解来调控盐响应基因表达。特别是在rh6;rh12双突变体中,大量盐胁迫响应基因的mRNA半衰期显著延长,其中约389个关键基因在盐胁迫下被稳定积累,从而增强植物耐盐能力。
进一步实验表明,这一过程依赖于mRNA去帽(decapping)机制。DDX6类RNA解旋酶通过促进去帽复合体活性,加速目标mRNA降解;而在突变体中,这一过程受阻,导致帽结构保留、mRNA稳定性提高。此外,研究还发现突变体中P-body(mRNA降解场所)形成受到抑制,进一步支持其在mRNA降解调控中的作用。
值得注意的是,该研究还揭示了DDX6类RNA解旋酶在生长与抗逆之间的“权衡调控(trade-off)”作用:在正常条件下,这些蛋白稳定生长相关基因的mRNA,而在盐胁迫条件下,则促进抗逆基因的mRNA降解,从而抑制耐盐能力。这种动态调控机制体现了植物在资源分配上的精细调节策略。

rh6;rh12 affects decapping activity of mRNAs of salt-stress responsive genes
综上,该研究首次系统揭示了DDX6-like RNA helicases通过调控mRNA去帽降解,负向调控拟南芥盐胁迫响应的分子机制。这一发现不仅拓展了对RNA代谢在植物逆境响应中作用的认识,也为通过调控RNA稳定性提升作物抗盐能力提供了新的潜在靶点。
论文原文链接:https://doi.org/10.1093/plphys/kiag134
本公众号免费发布招聘信息和宣传科研成果
已推送文献可提供PDF,如有需要,文章后留言即可
欢迎联系微信:506911145 或邮箱506911145@qq.com
