
公安大学

刑警学院

警察大学



江苏警院


浙江警院


四川警院

云南警院

南京警院



公安学组 | 张老师
重磅!
警研君又给大家带来全网独家一手消息了!
南京警察学院,拟增设公安技术硕士点、电子信息硕士点!
江苏警官学院,拟增设国家安全学硕士点、电子信息硕士点!
赶紧看下,具体情况!

一、南京警察学院 公安技术
南警拟增设公安技术一级学科硕士点,下设3个二级学科,也就是咱们常说的专业,分别是:
刑事科学技术,网络安全执法技术,生态警务技术。
前两个咱们还是比较熟悉的,但是南警的研究领域还是极具特色的。刑技,是无人机智勘技术、警犬物证溯源技术、物证多模态检验技术。网安,是电子数据取证技术、 网络攻防技术、大数据与AI 安全应用技术。
让人耳目一新的绝对是生态警务技术了。在今年首年招生的南警警务硕士中,开设了生态环境犯罪侦查技术,此番公安技术硕士点,是将南警的专业特色凝练至新高度。
关键一点,家人们,南京公安技术代码0838,符合身份认证!能参加公安联考!

南京警察学院
考研微信群

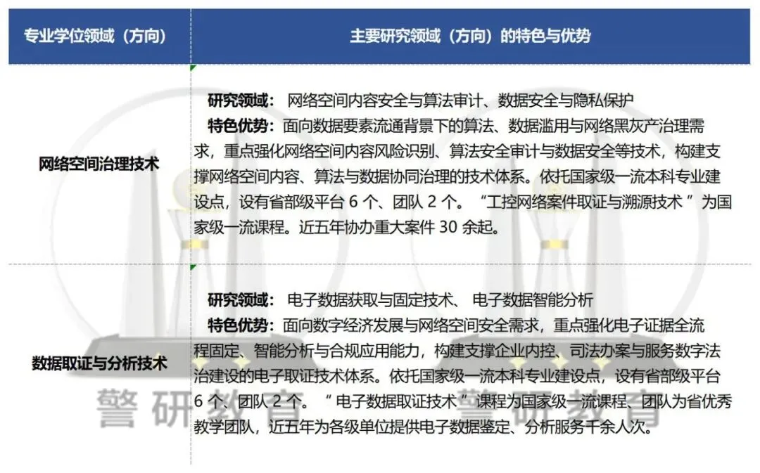
二、南京警察学院 电子信息
南警电子信息代码0854,计划下设网络空间治理技术、数据取证与分析技术。
目前电子信息硕士点在公安院校中还是比较常见的,比如公安大学、云南警院、四川警院都有。但是电子信息是非公安类哈。

三、江苏警官学院 国家安全学
苏警的国安硕士点,警研君之前就给大家透露过,错过的家人们猛戳链接:官宣!江苏警官学院增设国家安全学硕士点!
从硕士学位授权申办情况来看,苏警的国安硕士点是又向前推进了一步,并且给了我们明确的二级学科,分别是:
国家安全战略,国家安全治理,国家安全技术。
刑警学院的国安硕士,包含国安治理和国安技术两个二级学科,苏警比刑警学院多了个国安战略。
苏警的学科建设整体情况,咱们悄悄说,确实跟刑警学院相似哈,从今年首年招生公安学专业课考查内容来看就是。
警研君也不止一次地给大家提到过,国家安全学,是民族复兴的基石。而国安学科建设,也是战略层级的大事,大家看清风向。

四、江苏警官学院 电子信息

江苏警官学院
考研微信群

苏警院的电子信息硕士点,目前计划3个二级学科,包括085412网络与信息安全、085411大数据技术与工程、085410人工智能。
电子信息硕士点在公安院校的情况,上面也给大家简单提及了,这里不多说了。具体情况参考上表。
五、看准风向 先行一步
公安改革,人才先行;科技兴警,人才先行;数智警务,人才先行...高层次综合型人才,在提升公安机关新质战斗力方面,至关重要。
公安院校端,也在不断提升高层次人才的输出和势能。大家近些年看到的专科升本、强本申硕、推进申博,是新时代公安队伍建设需要的必然。
学历,是向上攀登的基石;学历提升过程中习得的智慧,更是我们始终不可被替代的核心源泉。
书到用时方恨少,学历提升要趁早,不多说了哈。


沈阳 赫老师

济南 王老师

北京 祁老师
更多资讯,关注公众号
警
北京校区

研
弯道超车

警
沈阳校区

研
全科飞升

警
济南校区

研
学有所成


我们:专注警研,没有联考,所以绝对专业!
我们:只搞成绩,不搞套路,拒绝高开低走!
我们:自有校区,不是酒店,校区安全肃静!





联我们
——北京校区——
电话:19520188883(祁老师)
微信:jy19520188883
地址:北京市大兴区西红门镇北兴路东段2号新媒体大厦
——沈阳校区——
电话:18940191106(赫老师)
微信:18940191106
地址:辽宁省沈阳市于洪区向工街宏达家园106号
——济南校区——
电话:16601299233(王老师)
13082755443(颜老师)
微信:JYJY-Wang 或 jy13082755443
地址:山东省济南市章丘区双山街道槐香北巷8号
微信顾问:jyjynjxq(警研大表姐)
企鹅顾问:3269614328
新浪官V:警研教育
视频号1:警研君
视频号2:警研
官网:www.jingyanedu.cn
