

撰文︱郑志伟
审阅︱卢应梅,韩峰
责编︱王思珍
焦虑症(anxiety disorders)是一类以过度且持续的焦虑、恐惧及情绪调节异常为主要特征的精神疾病。焦虑症患者通常需要长期甚至按需服药,但现有的药物——基于GABA受体激动机制的苯二氮䓬类药物,存在临床局限性。这类药物虽然起效快,但因其作用靶点广泛分布于全脑,导致其在发挥抗焦虑作用的同时,不可避免地激活运动控制区与认知相关脑区的受体,从而引发共济失调、嗜睡和记忆力下降等剂量依赖性副作用。更为严峻的是,长期使用会诱发受体下调,导致患者产生耐受性和药物依赖,停药后出现强烈的戒断反应。由此,阐明焦虑障碍发生的新病理机制,鉴定并验证具有高成药性的新靶点,开发具备“疗效与副作用解偶联”特征的新型先导化合物,是满足临床需求的当务之急。
一、意外发现神经元亚群放电模式的转换
研究人员首先通过动物实验模拟了一种特定情境下的焦虑状态,并利用c-Fos染色与光纤钙信号记录技术,实时监测内侧缰核腹侧区域一群特殊的乙酰胆碱能神经元(vMHbChAT)的活动。结果发现,当焦虑状态出现时,这群神经元被显著激活,提示它们与焦虑情绪的产生密切相关。
那么,这些神经元究竟是如何“编码”焦虑的?研究团队运用在体电生理与离体膜片钳技术,对神经元的放电模式进行了精细解析。结果发现,在生理状态下,vMHbChAT神经元呈现出一种稳定、规律的“强直放电”模式。然而,在焦虑状态下,这些神经元的放电模式发生了根本性的转变:原本规律的放电突然变得高频、爆发,形成了“簇状放电”。这种放电模式的变化,就像是舒缓的乐曲突然变成了激昂的鼓点,瞬间改变了整个系统的运作状态。vMHbChAT的特异性激活以及放电模式的转变提示该神经群体可能是编码焦虑情绪的关键神经电生理基础(图1)。图1. 焦虑状态诱导vMHbChAT神经元簇状放电增加
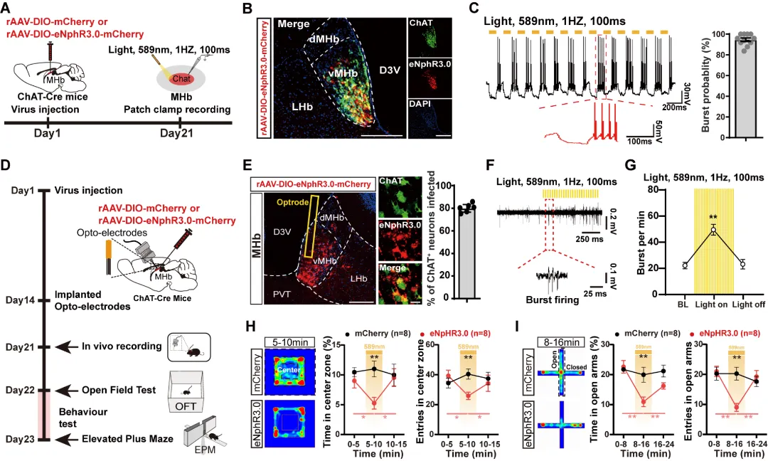
二、解析簇状放电直接驱动焦虑产生的新规律
为验证放电模式转变是否直接驱动焦虑行为,研究人员采用光遗传学技术对vMHbChAT神经元活动进行精确调控。膜片钳全细胞记录结果显示,特定光刺激参数(589 nm,1Hz,100 ms脉冲)可稳定诱导vMHbChAT神经元产生簇状放电。在此基础上,结合在体电生理记录与行为学分析,研究人员利用该刺激模式对小鼠进行实时干预与监测。结果表明,仅通过人为诱导vMHbChAT神经元由强直放电向簇状放电的转变,就足以让原本平静的动物表现出明显的焦虑状态。这一结果直接证明,vMHbChAT神经元的放电模式的转变,就是焦虑情绪产生的直接驱动力(图2)。图2. 光遗传诱导vMHbChAT神经元burst放电引发焦虑样行为
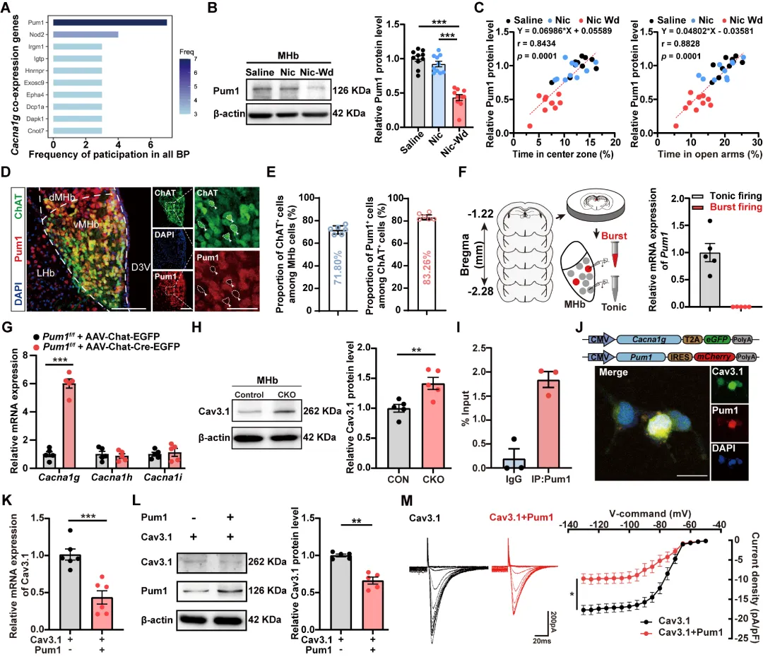
三、电生理层面阐明T型钙通道Cav3.1的重要功能
那么,是什么原因导致神经元的放电模式从“强直”转向“簇状”?研究团队进一步深入分子层面,结合转录组测序等技术,鉴定出簇状放电的关键的“调音”分子:T型钙通道Cav3.1。Cav3.1是一种位于神经元膜上的低电压门控钙通道,在节律性放电、反跳去极化以及爆发性放电的形成过程中发挥关键作用,因此被认为是调控神经元放电模式转换的重要离子通道基础。研究发现,在焦虑状态下,内侧缰核Cav3.1的蛋白表达显著上调;同时通过膜片钳记录T型钙电流发现vMHbChAT神经元T型钙电流增强,从而使神经元更容易进入“簇状放电”模式。上述结果表明,Cav3.1的异常上调可能是导致簇状放电增加的关键机制之一(图3)。图3. 焦虑状态下vMHbChAT神经元中Cav3.1表达增加
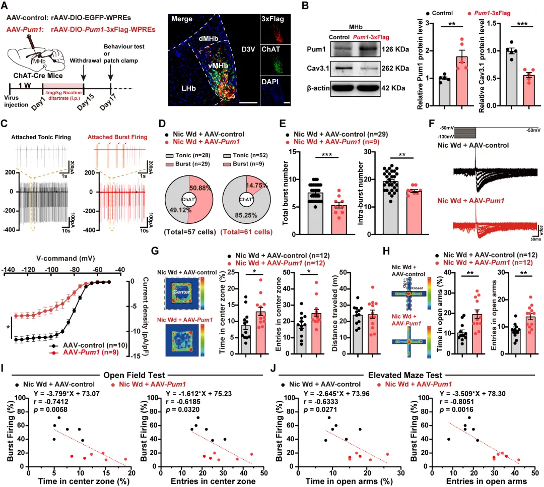
四、分子层面发现RNA结合蛋白Pum1为潜在调控靶标
进一步的转录组学分析提示,另一个关键“调音”分子Pum1可能参与调控Cav3.1介导的焦虑相关过程。Pum1是一种RNA结合蛋白,可通过结合靶mRNA并促进其降解,从而在基因表达层面发挥“刹车”样调控作用。研究发现,内侧缰核中Pum1的表达水平与焦虑状态呈显著负相关;同时,单细胞RT-qPCR结果进一步显示,在表现为簇状放电的神经元中,Pum1表达显著降低。机制研究进一步表明,Pum1可直接结合Cav3.1的mRNA并促进其降解,从而抑制Cav3.1蛋白的表达及功能。上述结果共同提示,在焦虑状态下,Pum1表达下降可能解除其对Cav3.1通路的抑制作用,进而导致Cav3.1功能增强,从而推动神经元放电模式向簇状放电转变(图4)。图4. Pum1通过结合并促进Cav3.1 mRNA降解,从而抑制其表达
五、Pum1分子“救援”可挽救焦虑状态
进一步为验证其行为学效应,研究人员在vMHbChAT神经元中过表达Pum1,发现Cav3.1的表达水平被成功降低并抑制了焦虑状态下异常升高的T型钙通道电流。膜片钳记录发现神经元簇状放电比例显著降低至生理水平,同时焦虑行为也得到了显著缓解。这一系列实验清晰地勾勒出一条从分子-离子通道-神经元放电模式-行为表型的纵向调控逻辑链条:Pum1 → Cav3.1 →神经元放电模式→ 焦虑行为,为理解焦虑障碍的分子基础提供了完整机制框架(图5)。图5. vMHbChAT神经元特异性过表达Pum1挽救焦虑样行为

图6. 文章总结图
本研究将焦虑的病理机制锚定于“神经元放电模式”这一更基础的神经动力学层面,并首次揭示了Pum1–Cav3.1分子轴在其中的核心调控作用。这一原创发现不仅突破了传统“神经递质失衡”理论的局限,更为抗焦虑创新药物的研发开辟了全新的靶标体系——从“化学信号调节”走向“电生理节律修复”。未来,以Cav3.1通道和Pum1蛋白为代表的新型靶点,有望催生具备“高效、低毒、非依赖”特征的新一代抗焦虑药物,为临床患者提供更安全有效的治疗选择,同时为我国在精神神经类药物领域的“First-in-class”原始创新提供重要的靶标储备。
原文链接:https://www.cell.com/neuron/fulltext/S0896-6273(26)00126-1
本研究的通讯作者为南京医科大学基础医学院卢应梅教授、药学院韩峰教授和美国芝加哥大学徐宇君教授;南京医科大学基础医学院博士研究生郑志伟、博士后闵鹏翔和博士研究生罗艺灵为该研究的共同第一作者。该项目得到国家自然科学基金重点项目、国家自然科学基金国际(地区)合作研究项目和国家重点研发计划“科技创新2030—重大项目”等项目资助。
转载须知:“逻辑神经科学”特邀稿件,且作者授权发布;本内容著作权归作者和“逻辑神经科学”共同所有;欢迎个人转发分享,未经授权禁止转载,违者必究。

“逻辑神经科学”微信群:文献学习
扫码添加微信,并备注:逻辑-文献-姓名-单位-研究领域-学位/职称