
在脱氧核糖核酸作为分子信息载体不断发展的背景下,信息安全已经从单纯的存储问题,转变为写入、读取、传输与保密并重的核心议题。早期加密多依赖微点、日常材料或聚合酶链式反应放大后的序列分析来隐藏消息,但随着测序技术持续进步,信息泄露风险也随之上升。与此同时,这些加密策略通常需要额外的非编码链、链置换过程或复杂纳米结构折叠来实现加密与解密,导致样品处理繁琐、读取时间延长,并显著牺牲存储密度。
光响应基团为 DNA 信息加密提供了新的调控维度。可逆光致异构化分子能够在外界光照刺激下改变构象,而不必依赖额外的覆盖链或一次性合成的大量新分子,因此有望同时改善安全性、读出效率与信息密度。在此基础上,生物纳米孔能够在单分子尺度分辨细微结构差异,将分子的构象变化直接转化为电流信号变化,从而为非天然修饰 DNA 的快速读出提供高灵敏平台。若将光照条件本身设计为密钥,便有可能把消息隐藏在不同照射条件下呈现差异的纳米孔读数之中,使解密不再只依赖分子组成,而是依赖分子状态、读出条件与分析规则共同构成的复合安全机制。
就在2026年4月1日,来自南京大学的龙亿涛团队在 National Science Review [IF 17.1] 提出了一种基于纳米孔的光响应 DNA 信息隐写系统,文章题为:“Photoresponsive DNA steganography for secure information transmission by nanopore”。
DOI: 0.1093/nsr/nwag196作者使用 5 条带有偶氮苯修饰的短链编码 DNA 对 26 个英文字母进行编码,并结合聚脱氧腺苷三聚体 poly(dA)3 作为地址码,实现文本字符在分子层面的定位、隐藏与恢复。
结果显示,NAPDISS 仅依赖 5 条可重复使用的光响应编码链,即可完成 26 个英文字母的写入与加密;不同光照条件分别对应两把密钥,只有将照前与照后纳米孔读数联合分析并求交集,才能恢复正确字符。该体系实现了约0.2 到 1.0 bits/nt 的逻辑存储密度,较既有 DNA 结构型加密方法提高约一个数量级,同时通过简化样品处理将一次写读循环压缩到数分钟量级,信息读出在优化条件下可控制在 10 分钟以内,显示出面向安全即时通信的应用潜力。
主要内容
作者首先围绕分子信息加密中冗余高、读出慢与安全性不足等问题,构建了纳米孔光响应 DNA 信息隐写系统 NAPDISS。研究将 5 位 Baudot 编码与 5 条偶氮苯修饰短链 DNA 对应起来,以编码链的有无表示二进制位值,并把暗态与紫外照射后两种读出条件设置为双重密钥。这样一来,同一字母在不同光照条件下会被解析为不同候选结果,只有联合两组信息并取交集,才能恢复真实字符,从而在不引入额外非编码链的前提下实现加密、隐写与恢复的统一。
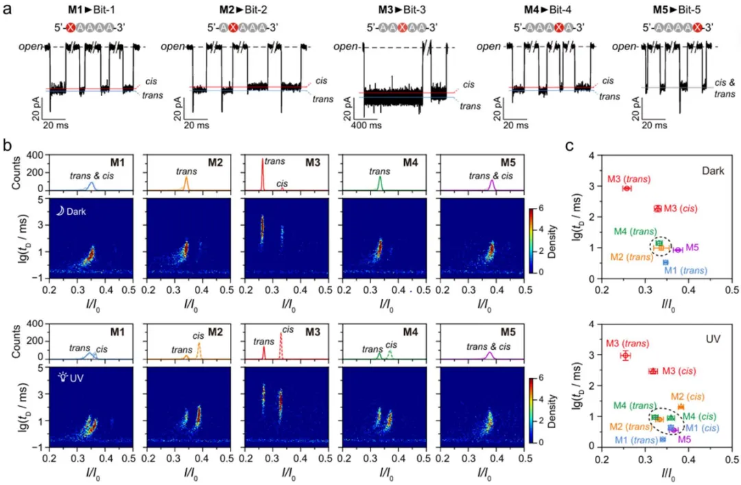
图 1:基于纳米孔的光响应 DNA 信息隐写系统工作流程。图 a 展示从文本到 5 位编码的数字化映射;图中部给出字母 L 对应的写入示意,Bit-1 和 Bit-4 置为 1,因此由 M1 与 M4 共同表示;右侧示意气溶素纳米孔对光响应 DNA 混合物的单分子读取,暗态与紫外照射后形成不同电流谱;下方分别展示两种密钥条件下的混淆输出集合,暗态可得到 G、L、O,紫外条件可得到 A、L、W,最终通过取交集恢复真实字符 L。整个流程涵盖编码、写入、读取、解码与恢复 5 个阶段,强调无需额外非编码链,而是通过光照开关实现信息隐写。随后,研究进一步设计了 5 条修饰位点不同的光响应 DNA,并利用气溶素纳米孔解析其单分子电流特征。结果显示,不同分子在暗态和紫外照射后会表现出互补性的可分辨规律,其中 M3 在两种条件下都最易识别,而 M2、M4 或 M1、M5 则分别在不同条件下形成混淆。正是这种照前与照后识别能力的差异,使单次读出只能得到带有歧义的候选集合,而双条件联合分析才能完成唯一判定,也由此奠定了体系的加密基础。
图 2:数字化光响应 DNA 的设计与检测。图 a 给出 5 条编码 DNA 的序列设计及代表性单分子电流事件,蓝线表示 trans-tAzo,红线表示 cis-tAzo,灰线表示不可区分异构体;图 b 显示 M1 到 M5 在紫外照射前后对应的电流直方图和 I/I0 对 lg(tD) 的二维密度散点图,直观反映不同分子的群体变化;图 c 对照前与照后的各异构体 I/I0 和 lg(tD) 进行汇总比较,圆点代表 trans 异构体,三角代表 cis 异构体,虚线圈标示出阻断与停留时间相近、容易混淆的分子群。数据采集条件为 +120 mV、1 M KCl、10 mM Tris、1 mM EDTA、pH 8.0,各 DNA 终浓度均为 1.0 μM。在此基础上,研究把字符定位问题纳入体系设计,引入 poly(dA)3 作为地址码,通过其有效频率随浓度线性变化的特征表示字符顺序,实现地址信息与字母信息的同步存储。以 HELLO 中的字母 L 为例,作者将对应的编码链与特定浓度的 A3 混合写入样品,纳米孔读出后既能恢复地址 2,又会在暗态和紫外条件下分别得到不同候选字母集合。只有把两组候选结果取交集,才能最终锁定正确输出 2L,说明整个字母表都可以按同一逻辑实现安全编码与解密。
图 3:利用光响应 DNA 实现纳米孔辅助信息存储与加密。图 a 给出 5 种纯 DNA 信号在紫外照射前后预混后的二维密度散点图,并以虚线标出持续时间与残余电流阻断阈值,用于划分 M1 到 M5 的识别区域;图 b 展示 A3 在不同浓度下的有效频率 fe 与地址码 0 到 9 的对应关系,说明地址信息可通过事件频率定量读出;图 c 以地址化字符 2L 为例,示意从 Address 2 与 Letter 10010 的联合写入,到暗态和紫外态分别解码,再通过求交集实现恢复的全过程;图 d 则汇总展示 26 个英文字母在照前与照后条件下的二维密度散点特征图,说明整个字母表均可纳入该隐写系统。最后,研究以 HELLO WORLD 的传输作为概念验证,检验该体系在真实通信情境中的可行性。结果表明,只掌握暗态密钥或紫外密钥的拦截者都无法唯一恢复消息,因为不同位置会出现多重分子归属和大量伪解组合;而同时掌握两把密钥并采用联合恢复策略的接收者,则能够准确提取每个位置的共同输出并还原完整文本。与此同时,这一体系还表现出较高逻辑存储密度和较快读出效率,显示出面向安全即时通信的实际应用潜力。
图 4:利用 NAPDISS 实现秘密消息传输。图 a 展示 10 字母消息在两种密钥条件下的解密结果与最终恢复结果,Information I 对应暗态 key I,Information II 对应紫外 key II,Information III 则表示双钥联合后的真实输出;上方表格按地址 0 到 9 排列各位置字符,下方分别给出各 DNA 混合物在两种条件下对应的二维密度散点图。多个位置在单钥条件下只能得到 Error 或多候选结果,而在双钥联合后恢复出 HELLOWORLD,直观体现出系统对拦截者的混淆能力与对合法接收者的可恢复性。总结
总的来说,NAPDISS 的关键创新在于把偶氮苯修饰 DNA 的光致异构化,转化为可用于信息加密的单分子信号差异,并以气溶素纳米孔作为高分辨率解码界面。
除了 DNA,非生物信息聚合物如非天然肽、聚磷酸二酯、寡聚酰胺氨基甲酸酯等,也已被用于数字信息存储,但现有检测主要依赖质谱。相比之下,NAPDISS 所代表的纳米孔平台具备在单分子水平同时检测生物与非生物信息聚合物的潜力。这意味着该体系不仅是一次 DNA 隐写的技术推进,也可能成为下一代分子信息技术的重要雏形。
声明:
本文仅用于介绍与学习分享,如涉及版权问题,请及时与纳米孔测序圈子编辑联系改正或删除。