当前位置:首页>南京>PP(Q1/6.9)|南京农业大学郭娜团队揭示脱落酸信号如何通过抑制木质素合成削弱大豆免疫?

PP(Q1/6.9)|南京农业大学郭娜团队揭示脱落酸信号如何通过抑制木质素合成削弱大豆免疫?

  • 2026-04-18 12:25:49
PP(Q1/6.9)|南京农业大学郭娜团队揭示脱落酸信号如何通过抑制木质素合成削弱大豆免疫?
点击上方蓝字"译景小筑",关注我们

文献标题:The ABA–GmABI5–GmCDK8 regulatory axis compromises soybean resistance to Phytophthora sojae

文献译名:ABA–GmABI5–GmCDK8 调控轴降低大豆对大豆疫霉菌的抗性期刊名称:Plant Physiology发表时间:2026 年 4 月 8 日

影响因子:6.9

一作单位:南京农业大学农学院 / 农业部大豆生物学与遗传育种重点实验室 / 作物遗传与种质创新国家重点实验室

通讯作者:郭娜 副教授、邢邯 副教授、赵晋铭 副教授

通讯邮箱:guona@njau.edu.cn;hanx@njau.edu.cn;jmz3000@126.com

项目基金:作者谨此感谢南京农业大学王源超教授提供大豆疫霉菌株,吉林农业科技大学高夕全教授提供 pTF101.1 载体,南京农业大学窦道龙教授提供 pBINGFP4 载体;本研究由国家重点研发计划项目(2024YFD1201400)、生物育种国家科技重大专项 2030(2023ZD04037)、江苏省重点研发计划(BE2023348)、江苏省自然科学基金(BK20242062)、山东省重点研发计划(2023CXPT082、2023LZGCQY014)、中央高校基本科研业务费(CXCYL2025001)、江苏省种业振兴核心技术攻关项目(JBGS (2021) 059、JBGS (2021) 014)、江苏省农业科技创新基金(CX (22) 5004)、中山生物育种实验室项目(ZSBBL-KY2023-03)、国家大豆产业技术体系(CARS-04)、江苏省现代作物生产协同创新中心资助。

01

研究背景

大豆是全球重要的粮油作物,其生产正面临毁灭性土传病原卵菌大豆疫霉 (Phytophthora sojae) 的严重威胁。植物激素在响应各类胁迫中起着关键的调节作用,其中脱落酸 (ABA) 在非生物胁迫中的核心功能已被广泛认可,但其在生物胁迫中的具体作用机制尚不完全清楚。本研究以大豆为研究对象,聚焦于ABA信号通路核心转录因子脱落酸不敏感蛋白5 (GmABI5) 以及中介体复合物激酶亚基细胞周期蛋白依赖性激酶8 (GmCDK8),深入探讨它们在大豆应对大豆疫霉感染过程中的免疫调控功能与分子网络。

在植物免疫研究领域,水杨酸和茉莉酸通常被认为能促进抗病性,而ABA在生物胁迫中的作用却充满争议。已有研究表明,外源ABA会降低大豆对大豆疫霉的抗性并抑制核心植保素的合成。作为ABA信号通路的核心组件,ABI5在不同病原体感染中表现出特异性的调节模式;同时,中介体复合物的CDK8亚基也被认为是协调多种胁迫反应的关键节点。然而,关于ABA信号通路如何通过具体的遗传调控网络(尤其是ABI5与CDK8等关键转录调控因子的互作机制)来调节植物的生物胁迫反应,目前仍存在显著的认知空白,其精确的分子机制亟待解析。

当前大豆抗病育种面临的核心挑战在于已鉴定的抗性基因十分有限,且难以精确解析激素信号与转录调控复合物在免疫响应中错综复杂的交织网络。本研究成功揭示了ABA及其核心组件GmABI5作为大豆免疫负调控因子的新机制,并首次阐明了GmABI5与GmCDK8之间通过蛋白稳定与转录激活形成的放大免疫抑制的正反馈回路。该模块通过协同抑制下游木质素生物合成通路,导致植物细胞壁等物理防御减弱,从而促进病原体侵染。这一发现不仅填补了ABA信号通路调控生物胁迫响应的理论空白,也为通过精准干预植物激素信号网络来培育高抗病大豆新品种提供了重要的理论依据和潜在的基因靶点。

本研究发现ABA–GmABI5–GmCDK8调控轴通过形成正反馈环路、抑制木质素合成,负向调控大豆对疫霉菌的抗性,阐明了大豆感病的关键分子通路。

02

研究方法

2.1 试验材料与病原体接种处理

为探究大豆对大豆疫霉 (Phytophthora sojae) 的免疫响应机制,研究选用大豆品种 Williams 82 和本氏烟草 (Nicotiana benthamiana) 作为主要植物材料,并使用亲和与不亲和的大豆疫霉菌株进行侵染研究。在处理方面,对大豆植株施加了外源脱落酸 (ABA) 及其抑制剂氟啶酮,并利用液相色谱-串联质谱 (LC-MS/MS) 技术内源ABA含量进行了精准定量。此外,通过发根农杆菌根癌农杆菌介导的遗传转化技术,成功构建了 GmABI5 和 GmCDK8 的过表达RNAi敲低以及CRISPR-Cas9敲除的大豆毛状根及转基因株系。接种试验则通过菌丝块贴接或游动孢子悬浮液浸染的方式,系统评估了不同基因型材料对病原体的抗性表型。

2.2 基因功能与蛋白互作机制解析

为深入解析 GmABI5 与 GmCDK8 在免疫响应中的分子功能及互作网络,研究设计并实施了一系列生化与分子生物学试验。首先,借助激光共聚焦显微镜观察荧光融合蛋白,明确了目标蛋白的亚细胞定位。随后,综合运用母双杂交 (Y2H)体外Pull-down体内免疫共沉淀 (Co-IP)荧光素酶互补成像 (LCI) 以及双分子荧光互补 (BiFC) 等多种技术手段,多维度证实了GmABI5与GmCDK8蛋白之间的直接物理相互作用。此外,通过双荧光素酶报告系统验证了转录调控关系,并利用无细胞蛋白降解试验和含Phos-tag的体外磷酸化试验(反应体系含Mg²⁺和Mn²⁺等金属离子辅助),深入探究了GmCDK8对GmABI5蛋白稳定性及翻译后修饰的调控机制。

2.3 转录组测序与统计学分析

为揭示受调控的下游基因网络,试验提取了受大豆疫霉侵染的转基因毛状根及突变体叶片的总RNA,构建文库后基于Illumina Novaseq 6000平台进行高通量转录组测序 (RNA-seq)。测序数据经fastp质控和HISAT2比对后,利用DESeq2软件进行差异表达基因 (DEGs) 分析,并结合RT-qPCR技术对关键基因的表达模式进行了严密验证。所有试验均包含至少三个独立的生物学重复,数据结果以平均值±标准差 (SD) 表示,并采用Student's t检验进行显著性差异评估(统计显著性阈值设定为 P < 0.05)。本研究所涉及的核心基因组学数据均已存储于Phytozome数据库中,其序列登录号分别为 GmABI5 (Glyma.19G194500)、GmCDK8 (Glyma.08g002900) 和 GmActin11 (Glyma.18G290800)。

03

研究结果

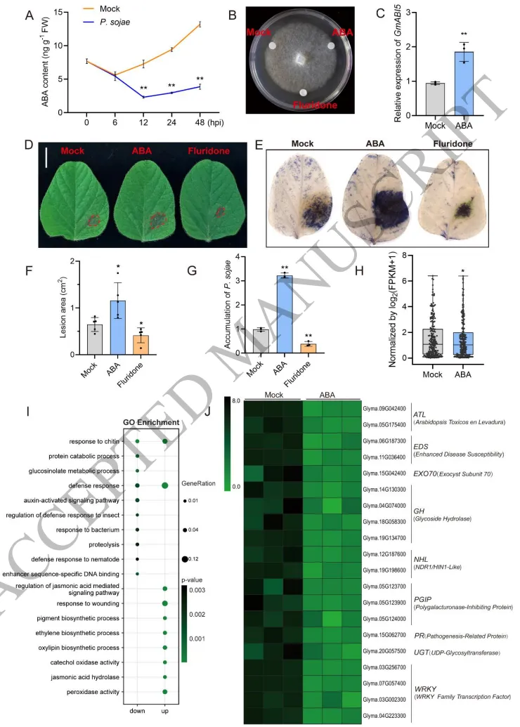
3.1 ABA负向调节大豆对大豆疫霉的免疫反应

  • ABA含量降:疫霉菌侵染后大豆内源ABA含量显著下降,合成基因 GmNCED3 表达下调而代谢基因 GmCYP707 表达上调,信号通路基因转录水平发生显著变化。

  • 促病害加重:外源施加ABA或其抑制剂氟啶酮对病原菌体外生长无直接影响,但在植物体内ABA显著扩大了病斑面积并增加了病原菌生物量,而氟啶酮则减轻了发病症状。

  • 抑抗病基因:转录组测序分析表明,ABA处理导致几丁质响应、防御反应等相关基因显著下调,特别是NBS-LRR、WRKY和PR等抗病基因家族的表达受到显著抑制。

大豆在受到大豆疫霉 (P. sojae) 侵染后,其体内内源脱落酸 (ABA) 含量显著下降,且伴随着ABA合成基因的下调与代谢基因的上调。体外试验表明ABA及其抑制剂氟啶酮并不直接影响病原菌的生长,但在大豆植株上,外源ABA处理显著加重了病害症状并增加了病原菌生物量,而氟啶酮则减轻了病害。转录组分析进一步揭示,ABA处理广泛抑制了植物的防御反应路径,导致大量抗病相关基因家族(如NBS-LRR、WRKY和PR)的表达显著下调,从而削弱了宿主的免疫防御能力 (Fig. 1)。

图1. 脱落酸负向调节大豆免疫。 A) 接种大豆疫霉 (P. sojae) 的大豆叶片中内源脱落酸 (ABA) 含量。B) P. sojae 在添加ABA或氟啶酮的V8培养基上的菌丝生长情况。C) P. sojae 侵染下 GmABI5 的相对表达水平。GmActin11 用作内参。D) 接种 P. sojae 的大豆叶片表型。比例尺 = 1 cm。E) 接种 P. sojae 的叶片的台盼蓝染色。F) 图 (D) 中所示病斑面积的定量分析。G) 受侵染大豆叶片中 P. sojae 的相对生物量。计算 P. sojae cDNA (PsActin) 与大豆cDNA (GmActin11) 的比值,并以Mock对照(设为1)进行归一化。H) NBS-LRR(核苷酸结合位点富含亮氨酸重复序列)基因家族的转录水平,通过 log₂(FPKM+1) 进行归一化。箱线图元素:中线,中位数;箱体边界,上下四分位数;须线,1.5 × 四分位距;点,异常值。I) 差异表达基因 (DEGs) 的基因本体论 (GO) 分析。J) 展示抗病相关基因家族转录水平的热图。彩色方块表示所选基因的转录值,从0(绿色)到8(黑色),通过 log₂(FPKM+1) 进行归一化。转录组数据来源于“P. sojae 侵染下经ABA处理的大豆叶片(来自10日龄幼苗)” (H, I, J)。柱状图数值代表平均值 ± SD (A, C 和 G: n = 3; F: n = 5; H: n = 210)。B、D 和 E 中的试验独立重复三次,结果相似。星号表示与Mock相比具有统计学显著差异 (Student's t检验):*, P < 0.05; **, P < 0.01。

3.2 GmABI5抑制大豆免疫反应从而降低对大豆疫霉的抗性

  • 正调控感病:疫霉菌侵染诱导了 GmABI5 的转录,过表达 GmABI5 的大豆毛状根中病原菌积累显著增加且菌丝扩展加快,而敲低该基因则显著降低了病原菌的积累与扩展速率。

  • 抑防御网络:对过表达转基因植株的转录组分析显示,无论在正常生长还是病原菌侵染条件下,大量与防御反应、过氧化物酶活性及细胞壁合成相关的基因均被显著下调。

  • 抗性基因降:进一步分析表明,GmABI5 的过表达导致NBS-LRR等核心抗病基因家族的表达水平显著降低,全面抑制了植物的免疫反应。

大豆疫霉 (P. sojae) 侵染能够诱导依赖于ABA的 GmABI5 转录表达。通过构建转基因大豆毛状根发现,过表达 GmABI5 会显著促进病原菌的积累和菌丝扩展,加重病害症状;相反,敲低该基因则能有效减缓病菌侵染,提升植物抗性。转录组学研究进一步阐明,GmABI5 的过表达无论在正常条件还是侵染状态下,均广泛抑制了与几丁质响应、活性氧清除以及纤维素合成相关的防御通路,并显著下调了NBS-LRR等核心抗病基因家族的表达,从而在转录水平上削弱了大豆的免疫防御网络 (Fig. 2)。

图2. GmABI5负向调节大豆对大豆疫霉的抗性。 A) 毛状根中 GmABI5 的相对表达水平。GmActin11 基因用作内参。B) 接种RFP标记的大豆疫霉 (P. sojae) 的大豆毛状根的代表性表型。图像在接种后24小时 (hpi) 使用荧光体视显微镜拍摄。比例尺 = 2 mm。C) 图 (B) 中所示病斑长度的定量分析。D) P. sojae 的相对生物量。PsActin 用作 P. sojae 的内参。GmActin11 用作大豆的内参。相对病原菌生物量计算为 P. sojae cDNA 与大豆cDNA的比值,对照 (CK) 组的比值设为1。E) GmPR1(发病相关蛋白1)、GmPR5(发病相关蛋白5)和 GmRPM1(抗病蛋白1)的相对表达水平。GmActin11 用作内参。F) NBS-LRR(核苷酸结合位点富含亮氨酸重复序列)基因家族的转录水平,通过 log₂(FPKM+1) 进行归一化。G) 与对照 (CK) 相比,GmABI5-OX毛状根中上调和下调的DEGs数量。H) 下调的差异表达基因 (DEGs) 的基因本体论 (GO) 分析。转录组数据来源于“P. sojae 侵染下的 GmABI5-OX 和 CK 毛状根” (F, G, H)。柱状图数值代表平均值 ± SD (A, D 和 E: n = 3; C: n = 6; F: n = 230)。B 中的试验独立重复三次,结果相似。星号表示与对照 (CK) 相比具有统计学显著差异 (Student's t检验):*, P < 0.05; **, P < 0.01。

3.3 GmABI5与GmCDK8发生物理相互作用

  • 核内共定位:亚细胞定位分析表明GmABI5蛋白定位于细胞核中,为探究其调控机制,通过核系统酵母双杂交筛选鉴定出互作蛋白GmCDK8。

  • 体外互作证:体外Pull-down试验证实,带有GST标签的GmCDK8能够成功拉下带有MBP标签的GmABI5,表明两者在体外具有直接结合能力。

  • 体内互作证:荧光素酶互补成像、双分子荧光互补以及免疫共沉淀试验进一步证实了GmABI5与GmCDK8在植物细胞核内存在真实的物理相互作用。

亚细胞定位显示GmABI5定位于细胞核内。为了揭示其免疫调控机制,通过酵母双杂交筛选发现GmCDK8是其潜在的互作蛋白,且体外Pull-down试验证实了两者之间的直接结合。随后,在植物体内进行的荧光素酶互补成像 (LCI) 和双分子荧光互补 (BiFC) 试验均检测到了特异性的核内互作信号。此外,免疫共沉淀 (Co-IP) 试验也成功验证了这一结合关系。这些体内外试验结果充分证明了GmABI5与GmCDK8之间存在直接的物理相互作用 (Fig. 3)。

图3. GmABI5与GmCDK8发生物理相互作用。 A) 酵母双杂交 (Y2H) 试验显示GmABI5与GmCDK8之间的相互作用。B) 荧光素酶互补成像 (LCI) 试验确认了在本氏烟草 (N. benthamiana) 叶片中的相互作用。C) 双分子荧光互补 (BiFC) 试验显示在本氏烟草叶表皮细胞中的相互作用。比例尺 = 100 μm。D) Pull-down试验显示带有GST标签的GmCDK8在体外结合带有MBP标签的GmABI5。E) 免疫共沉淀 (Co-IP) 试验显示GmABI5与GmCDK8之间的相互作用。带有FLAG标签的GmABI5与固定在GFP磁珠上的带有GFP标签的GmCDK8蛋白共同孵育。

3.4 GmCDK8负向调节大豆对大豆疫霉的抗性

  • 受多信号诱导:GmCDK8定位于细胞核和细胞膜,其转录水平受到flg22、水杨酸、茉莉酸和脱落酸等多种免疫和激素信号的显著诱导。

  • 负调控抗性:接种试验表明,gmcdk8 突变体表现出病斑减小和菌丝扩展受抑的抗病表型,而过表达 GmCDK8 的植株则表现出更为严重的感病症状。

  • 抑抗病基因:分子水平分析显示,在 gmcdk8 突变体中,多种疾病抗性基因的表达水平得到显著上调,进一步印证了其在防御反应中的负调控角色。

亚细胞定位显示GmCDK8同时存在于细胞核和细胞膜中,且其转录表达可被flg22、水杨酸 (SA)、茉莉酸 (JA) 和脱落酸 (ABA) 等多种信号显著诱导,暗示其参与了免疫调节过程。通过对突变体和过表达植株的表型分析发现,gmcdk8 突变体在接种大豆疫霉后病斑面积减小、菌丝扩展受阻,表现出增强的抗病性;而 GmCDK8 过表达植株则表现出更高的病原菌生物量积累和更严重的坏死病斑。此外,抗病相关基因在 gmcdk8 突变体中显著上调。这些结果一致表明,GmCDK8在大豆抵抗大豆疫霉的过程中发挥着负向调节作用 (Fig. 4)。

图4. GmCDK8负向调节大豆对大豆疫霉的抗性。 A, B, D) 接种大豆疫霉 (P. sojae) 游动孢子后,野生型 (WT)、GmCDK8 过表达株系 (GmCDK8-OX) 和突变体 (gmcdk8) 的病斑表型及病斑面积定量分析。C, E) 接种RFP标记的 P. sojae 的大豆根部菌丝扩展表型及红色荧光菌丝长度的定量分析。F, G) gmcdk8 突变体中疾病抗性相关基因的相对表达水平。

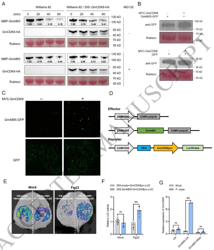
3.5 GmCDK8与GmABI5相互促进形成正反馈回路

  • 促蛋白稳定:无细胞蛋白降解和共表达试验表明,GmCDK8能够通过部分抑制泛素-蛋白酶体途径,延缓GmABI5的降解,显著提高其蛋白丰度。

  • 非直接磷酸化:尽管GmCDK8具有激酶活性,但体外磷酸化试验未能观察到其对GmABI5的直接磷酸化修饰,暗示可能存在其他辅助因子或间接机制。

  • 转录正反馈:基因沉默和双荧光素酶报告试验证实,病原菌侵染或flg22处理能触发GmABI5对 GmCDK8 启动子的转录激活,形成相互促进的正反馈回路。

为了探究GmCDK8对GmABI5的调控机制,无细胞蛋白降解和植物体内共表达试验揭示,GmCDK8能够通过部分阻断依赖于26S蛋白酶体的降解途径,有效延缓GmABI5蛋白的降解并提升其积累量。尽管体外试验未能直接检测到GmCDK8对GmABI5的磷酸化作用,但进一步的转录调控分析发现,GmABI5 的沉默会降低 GmCDK8 的表达。更为重要的是,病原菌侵染或flg22处理能够特异性地触发GmABI5对 GmCDK8 启动子的转录激活。这种GmCDK8稳定GmABI5蛋白与GmABI5促进 GmCDK8 转录的相互作用,在植物免疫响应中构建了一个放大信号的正反馈回路 (Fig. 5)。

图5. GmCDK8与GmABI5相互促进形成正反馈回路。 A) 无细胞蛋白降解试验检测GmABI5蛋白的稳定性。在添加或不添加蛋白酶体抑制剂MG132的情况下,将重组GmABI5蛋白与WT或 GmCDK8-OX 的总蛋白提取物孵育。B, C) 在本氏烟草 (N. benthamiana) 中共表达GmABI5-GFP和GmCDK8时的荧光强度和蛋白丰度分析。D-F) 双荧光素酶报告基因试验检测flg22处理下GmABI5对 GmCDK8 启动子的转录激活作用。G) 病原菌侵染诱导的依赖于GmABI5的 GmCDK8 转录激活。

3.6 GmABI5-GmCDK8模块抑制木质素生物合成途径

  • 靶标高度重合:联合转录组学分析揭示,受GmABI5和GmCDK8调控的差异表达基因中有88%表现出一致的表达趋势,表明两者汇聚于相似的下游网络。

  • 调控修饰通路:共同上调的基因主要富集于蛋白质复合物寡聚化、泛素-蛋白转移酶活性以及蛋白激酶活性等途径,暗示该模块广泛参与翻译后修饰。

  • 抑木质素合成:共同下调的基因显著富集于次生细胞壁生物发生和苯丙素生物合成途径,特别是24个关键的木质素合成基因被协同抑制。

为了阐明GmABI5-GmCDK8模块在病原菌侵染期间激活的下游调控网络,联合转录组分析显示两者调控的差异表达基因中高达88%具有一致的表达趋势,证实它们协同作用于相似的靶标网络。功能富集分析表明,共同上调的基因多与泛素化和磷酸化等翻译后修饰过程相关;而共同下调的基因则高度集中在次生细胞壁形成和苯丙素生物合成途径。特别是包括 HCTCOMT4CLCAD 和 POD 等在内的24个木质素合成核心基因的表达受到了显著抑制,这一结果也得到了RT-qPCR的验证。这些数据充分表明,GmABI5-GmCDK8模块通过负向调控木质素生物合成途径,破坏了植物界面的物理防御,从而促进了大豆疫霉的侵染 (Fig. 6)。

图6. GmABI5-GmCDK8模块抑制木质素生物合成途径。 A) 维恩图显示受GmABI5和GmCDK8共同调控的差异表达基因 (DEGs) 的重叠情况及一致的表达趋势。B) 共同下调的DEGs的基因本体论 (GO) 富集分析,主要富集于次生细胞壁生物发生和木质素生物合成过程。C) 参与木质素生物合成途径的24个关键调控基因(包括 HCTCOMT4CLCADPOD 和 UGT72E)的表达模式热图。D) RT-qPCR验证木质素生物合成相关核心基因的表达模式。

04

研究创新性

  • 发现新型植物免疫负调控模块:本研究首次在大豆中鉴定出由脱落酸(ABA)信号通路核心转录因子GmABI5与细胞周期蛋白依赖性激酶GmCDK8组成的免疫负调控模块。该发现明确了ABA信号在抑制大豆对大豆疫霉(Phytophthora sojae)抗性中的具体执行者,拓宽了对植物激素信号如何精细调控宿主免疫防御网络的科学认知。

  • 揭示转录与翻译后修饰层面的正反馈调控机制:研究不仅证实了GmABI5与GmCDK8在细胞核内的直接物理互作,还创新性地阐明了两者之间存在一个跨越不同分子层面的正反馈放大回路。即GmCDK8通过部分阻断26S蛋白酶体降解途径,在翻译后水平上稳定GmABI5蛋白;同时,病原菌侵染触发GmABI5在转录水平上直接激活GmCDK8的表达。这种双重相互促进机制在植物病原体互作研究中具有高度的新颖性。

  • 阐明激素信号与植物物理防御屏障的分子联系:研究成功将ABA介导的内源激素信号传导与植物表面的物理防御机制直接联系起来。通过联合转录组学分析,明确指出GmABI5-GmCDK8模块的靶标高度汇聚于次生细胞壁生物发生途径,通过协同且广泛地抑制HCTCOMT4CL等核心木质素合成基因的表达,阻碍木质素的积累,从而在分子水平上解释了ABA如何削弱植物物理防御屏障并促进病原菌侵染。

  • 为大豆抗病分子育种提供精准基因靶标:研究通过CRISPR-Cas9基因编辑和RNAi技术证实,敲除或敲低GmABI5GmCDK8基因能够显著减轻病害症状并抑制病原菌的扩展,有效提升大豆对大豆疫霉的抗性。这不仅在理论上完善了大豆疫霉根腐病的致病机理,更在实践应用上为利用基因编辑技术培育高抗病大豆新品种提供了极具潜力的优良基因靶点。

阅读科研文献,荟萃前沿进展

欢迎关注、转发、投稿、点赞

最新文章

随机文章

基本 文件 流程 错误 SQL 调试
  1. 请求信息 : 2026-04-26 18:15:36 HTTP/2.0 GET : https://b.460.net.cn/a/527444.html
  2. 运行时间 : 0.271519s [ 吞吐率:3.68req/s ] 内存消耗:4,676.43kb 文件加载:140
  3. 缓存信息 : 0 reads,0 writes
  4. 会话信息 : SESSION_ID=0aa9333cccfe3f3a366e78a0d5b4ebc6
  1. /yingpanguazai/ssd/ssd1/www/b.460.net.cn/public/index.php ( 0.79 KB )
  2. /yingpanguazai/ssd/ssd1/www/b.460.net.cn/vendor/autoload.php ( 0.17 KB )
  3. /yingpanguazai/ssd/ssd1/www/b.460.net.cn/vendor/composer/autoload_real.php ( 2.49 KB )
  4. /yingpanguazai/ssd/ssd1/www/b.460.net.cn/vendor/composer/platform_check.php ( 0.90 KB )
  5. /yingpanguazai/ssd/ssd1/www/b.460.net.cn/vendor/composer/ClassLoader.php ( 14.03 KB )
  6. /yingpanguazai/ssd/ssd1/www/b.460.net.cn/vendor/composer/autoload_static.php ( 4.90 KB )
  7. /yingpanguazai/ssd/ssd1/www/b.460.net.cn/vendor/topthink/think-helper/src/helper.php ( 8.34 KB )
  8. /yingpanguazai/ssd/ssd1/www/b.460.net.cn/vendor/topthink/think-validate/src/helper.php ( 2.19 KB )
  9. /yingpanguazai/ssd/ssd1/www/b.460.net.cn/vendor/topthink/think-orm/src/helper.php ( 1.47 KB )
  10. /yingpanguazai/ssd/ssd1/www/b.460.net.cn/vendor/topthink/think-orm/stubs/load_stubs.php ( 0.16 KB )
  11. /yingpanguazai/ssd/ssd1/www/b.460.net.cn/vendor/topthink/framework/src/think/Exception.php ( 1.69 KB )
  12. /yingpanguazai/ssd/ssd1/www/b.460.net.cn/vendor/topthink/think-container/src/Facade.php ( 2.71 KB )
  13. /yingpanguazai/ssd/ssd1/www/b.460.net.cn/vendor/symfony/deprecation-contracts/function.php ( 0.99 KB )
  14. /yingpanguazai/ssd/ssd1/www/b.460.net.cn/vendor/symfony/polyfill-mbstring/bootstrap.php ( 8.26 KB )
  15. /yingpanguazai/ssd/ssd1/www/b.460.net.cn/vendor/symfony/polyfill-mbstring/bootstrap80.php ( 9.78 KB )
  16. /yingpanguazai/ssd/ssd1/www/b.460.net.cn/vendor/symfony/var-dumper/Resources/functions/dump.php ( 1.49 KB )
  17. /yingpanguazai/ssd/ssd1/www/b.460.net.cn/vendor/topthink/think-dumper/src/helper.php ( 0.18 KB )
  18. /yingpanguazai/ssd/ssd1/www/b.460.net.cn/vendor/symfony/var-dumper/VarDumper.php ( 4.30 KB )
  19. /yingpanguazai/ssd/ssd1/www/b.460.net.cn/vendor/topthink/framework/src/think/App.php ( 15.30 KB )
  20. /yingpanguazai/ssd/ssd1/www/b.460.net.cn/vendor/topthink/think-container/src/Container.php ( 15.76 KB )
  21. /yingpanguazai/ssd/ssd1/www/b.460.net.cn/vendor/psr/container/src/ContainerInterface.php ( 1.02 KB )
  22. /yingpanguazai/ssd/ssd1/www/b.460.net.cn/app/provider.php ( 0.19 KB )
  23. /yingpanguazai/ssd/ssd1/www/b.460.net.cn/vendor/topthink/framework/src/think/Http.php ( 6.04 KB )
  24. /yingpanguazai/ssd/ssd1/www/b.460.net.cn/vendor/topthink/think-helper/src/helper/Str.php ( 7.29 KB )
  25. /yingpanguazai/ssd/ssd1/www/b.460.net.cn/vendor/topthink/framework/src/think/Env.php ( 4.68 KB )
  26. /yingpanguazai/ssd/ssd1/www/b.460.net.cn/app/common.php ( 0.03 KB )
  27. /yingpanguazai/ssd/ssd1/www/b.460.net.cn/vendor/topthink/framework/src/helper.php ( 18.78 KB )
  28. /yingpanguazai/ssd/ssd1/www/b.460.net.cn/vendor/topthink/framework/src/think/Config.php ( 5.54 KB )
  29. /yingpanguazai/ssd/ssd1/www/b.460.net.cn/config/app.php ( 0.95 KB )
  30. /yingpanguazai/ssd/ssd1/www/b.460.net.cn/config/cache.php ( 0.78 KB )
  31. /yingpanguazai/ssd/ssd1/www/b.460.net.cn/config/console.php ( 0.23 KB )
  32. /yingpanguazai/ssd/ssd1/www/b.460.net.cn/config/cookie.php ( 0.56 KB )
  33. /yingpanguazai/ssd/ssd1/www/b.460.net.cn/config/database.php ( 2.47 KB )
  34. /yingpanguazai/ssd/ssd1/www/b.460.net.cn/vendor/topthink/framework/src/think/facade/Env.php ( 1.67 KB )
  35. /yingpanguazai/ssd/ssd1/www/b.460.net.cn/config/filesystem.php ( 0.61 KB )
  36. /yingpanguazai/ssd/ssd1/www/b.460.net.cn/config/lang.php ( 0.91 KB )
  37. /yingpanguazai/ssd/ssd1/www/b.460.net.cn/config/log.php ( 1.35 KB )
  38. /yingpanguazai/ssd/ssd1/www/b.460.net.cn/config/middleware.php ( 0.19 KB )
  39. /yingpanguazai/ssd/ssd1/www/b.460.net.cn/config/route.php ( 1.89 KB )
  40. /yingpanguazai/ssd/ssd1/www/b.460.net.cn/config/session.php ( 0.57 KB )
  41. /yingpanguazai/ssd/ssd1/www/b.460.net.cn/config/trace.php ( 0.34 KB )
  42. /yingpanguazai/ssd/ssd1/www/b.460.net.cn/config/view.php ( 0.82 KB )
  43. /yingpanguazai/ssd/ssd1/www/b.460.net.cn/app/event.php ( 0.25 KB )
  44. /yingpanguazai/ssd/ssd1/www/b.460.net.cn/vendor/topthink/framework/src/think/Event.php ( 7.67 KB )
  45. /yingpanguazai/ssd/ssd1/www/b.460.net.cn/app/service.php ( 0.13 KB )
  46. /yingpanguazai/ssd/ssd1/www/b.460.net.cn/app/AppService.php ( 0.26 KB )
  47. /yingpanguazai/ssd/ssd1/www/b.460.net.cn/vendor/topthink/framework/src/think/Service.php ( 1.64 KB )
  48. /yingpanguazai/ssd/ssd1/www/b.460.net.cn/vendor/topthink/framework/src/think/Lang.php ( 7.35 KB )
  49. /yingpanguazai/ssd/ssd1/www/b.460.net.cn/vendor/topthink/framework/src/lang/zh-cn.php ( 13.70 KB )
  50. /yingpanguazai/ssd/ssd1/www/b.460.net.cn/vendor/topthink/framework/src/think/initializer/Error.php ( 3.31 KB )
  51. /yingpanguazai/ssd/ssd1/www/b.460.net.cn/vendor/topthink/framework/src/think/initializer/RegisterService.php ( 1.33 KB )
  52. /yingpanguazai/ssd/ssd1/www/b.460.net.cn/vendor/services.php ( 0.14 KB )
  53. /yingpanguazai/ssd/ssd1/www/b.460.net.cn/vendor/topthink/framework/src/think/service/PaginatorService.php ( 1.52 KB )
  54. /yingpanguazai/ssd/ssd1/www/b.460.net.cn/vendor/topthink/framework/src/think/service/ValidateService.php ( 0.99 KB )
  55. /yingpanguazai/ssd/ssd1/www/b.460.net.cn/vendor/topthink/framework/src/think/service/ModelService.php ( 2.04 KB )
  56. /yingpanguazai/ssd/ssd1/www/b.460.net.cn/vendor/topthink/think-trace/src/Service.php ( 0.77 KB )
  57. /yingpanguazai/ssd/ssd1/www/b.460.net.cn/vendor/topthink/framework/src/think/Middleware.php ( 6.72 KB )
  58. /yingpanguazai/ssd/ssd1/www/b.460.net.cn/vendor/topthink/framework/src/think/initializer/BootService.php ( 0.77 KB )
  59. /yingpanguazai/ssd/ssd1/www/b.460.net.cn/vendor/topthink/think-orm/src/Paginator.php ( 11.86 KB )
  60. /yingpanguazai/ssd/ssd1/www/b.460.net.cn/vendor/topthink/think-validate/src/Validate.php ( 63.20 KB )
  61. /yingpanguazai/ssd/ssd1/www/b.460.net.cn/vendor/topthink/think-orm/src/Model.php ( 23.55 KB )
  62. /yingpanguazai/ssd/ssd1/www/b.460.net.cn/vendor/topthink/think-orm/src/model/concern/Attribute.php ( 21.05 KB )
  63. /yingpanguazai/ssd/ssd1/www/b.460.net.cn/vendor/topthink/think-orm/src/model/concern/AutoWriteData.php ( 4.21 KB )
  64. /yingpanguazai/ssd/ssd1/www/b.460.net.cn/vendor/topthink/think-orm/src/model/concern/Conversion.php ( 6.44 KB )
  65. /yingpanguazai/ssd/ssd1/www/b.460.net.cn/vendor/topthink/think-orm/src/model/concern/DbConnect.php ( 5.16 KB )
  66. /yingpanguazai/ssd/ssd1/www/b.460.net.cn/vendor/topthink/think-orm/src/model/concern/ModelEvent.php ( 2.33 KB )
  67. /yingpanguazai/ssd/ssd1/www/b.460.net.cn/vendor/topthink/think-orm/src/model/concern/RelationShip.php ( 28.29 KB )
  68. /yingpanguazai/ssd/ssd1/www/b.460.net.cn/vendor/topthink/think-helper/src/contract/Arrayable.php ( 0.09 KB )
  69. /yingpanguazai/ssd/ssd1/www/b.460.net.cn/vendor/topthink/think-helper/src/contract/Jsonable.php ( 0.13 KB )
  70. /yingpanguazai/ssd/ssd1/www/b.460.net.cn/vendor/topthink/think-orm/src/model/contract/Modelable.php ( 0.09 KB )
  71. /yingpanguazai/ssd/ssd1/www/b.460.net.cn/vendor/topthink/framework/src/think/Db.php ( 2.88 KB )
  72. /yingpanguazai/ssd/ssd1/www/b.460.net.cn/vendor/topthink/think-orm/src/DbManager.php ( 8.52 KB )
  73. /yingpanguazai/ssd/ssd1/www/b.460.net.cn/vendor/topthink/framework/src/think/Log.php ( 6.28 KB )
  74. /yingpanguazai/ssd/ssd1/www/b.460.net.cn/vendor/topthink/framework/src/think/Manager.php ( 3.92 KB )
  75. /yingpanguazai/ssd/ssd1/www/b.460.net.cn/vendor/psr/log/src/LoggerTrait.php ( 2.69 KB )
  76. /yingpanguazai/ssd/ssd1/www/b.460.net.cn/vendor/psr/log/src/LoggerInterface.php ( 2.71 KB )
  77. /yingpanguazai/ssd/ssd1/www/b.460.net.cn/vendor/topthink/framework/src/think/Cache.php ( 4.92 KB )
  78. /yingpanguazai/ssd/ssd1/www/b.460.net.cn/vendor/psr/simple-cache/src/CacheInterface.php ( 4.71 KB )
  79. /yingpanguazai/ssd/ssd1/www/b.460.net.cn/vendor/topthink/think-helper/src/helper/Arr.php ( 16.63 KB )
  80. /yingpanguazai/ssd/ssd1/www/b.460.net.cn/vendor/topthink/framework/src/think/cache/driver/File.php ( 7.84 KB )
  81. /yingpanguazai/ssd/ssd1/www/b.460.net.cn/vendor/topthink/framework/src/think/cache/Driver.php ( 9.03 KB )
  82. /yingpanguazai/ssd/ssd1/www/b.460.net.cn/vendor/topthink/framework/src/think/contract/CacheHandlerInterface.php ( 1.99 KB )
  83. /yingpanguazai/ssd/ssd1/www/b.460.net.cn/app/Request.php ( 0.09 KB )
  84. /yingpanguazai/ssd/ssd1/www/b.460.net.cn/vendor/topthink/framework/src/think/Request.php ( 55.78 KB )
  85. /yingpanguazai/ssd/ssd1/www/b.460.net.cn/app/middleware.php ( 0.25 KB )
  86. /yingpanguazai/ssd/ssd1/www/b.460.net.cn/vendor/topthink/framework/src/think/Pipeline.php ( 2.61 KB )
  87. /yingpanguazai/ssd/ssd1/www/b.460.net.cn/vendor/topthink/think-trace/src/TraceDebug.php ( 3.40 KB )
  88. /yingpanguazai/ssd/ssd1/www/b.460.net.cn/vendor/topthink/framework/src/think/middleware/SessionInit.php ( 1.94 KB )
  89. /yingpanguazai/ssd/ssd1/www/b.460.net.cn/vendor/topthink/framework/src/think/Session.php ( 1.80 KB )
  90. /yingpanguazai/ssd/ssd1/www/b.460.net.cn/vendor/topthink/framework/src/think/session/driver/File.php ( 6.27 KB )
  91. /yingpanguazai/ssd/ssd1/www/b.460.net.cn/vendor/topthink/framework/src/think/contract/SessionHandlerInterface.php ( 0.87 KB )
  92. /yingpanguazai/ssd/ssd1/www/b.460.net.cn/vendor/topthink/framework/src/think/session/Store.php ( 7.12 KB )
  93. /yingpanguazai/ssd/ssd1/www/b.460.net.cn/vendor/topthink/framework/src/think/Route.php ( 23.73 KB )
  94. /yingpanguazai/ssd/ssd1/www/b.460.net.cn/vendor/topthink/framework/src/think/route/RuleName.php ( 5.75 KB )
  95. /yingpanguazai/ssd/ssd1/www/b.460.net.cn/vendor/topthink/framework/src/think/route/Domain.php ( 2.53 KB )
  96. /yingpanguazai/ssd/ssd1/www/b.460.net.cn/vendor/topthink/framework/src/think/route/RuleGroup.php ( 22.43 KB )
  97. /yingpanguazai/ssd/ssd1/www/b.460.net.cn/vendor/topthink/framework/src/think/route/Rule.php ( 26.95 KB )
  98. /yingpanguazai/ssd/ssd1/www/b.460.net.cn/vendor/topthink/framework/src/think/route/RuleItem.php ( 9.78 KB )
  99. /yingpanguazai/ssd/ssd1/www/b.460.net.cn/route/app.php ( 1.72 KB )
  100. /yingpanguazai/ssd/ssd1/www/b.460.net.cn/vendor/topthink/framework/src/think/facade/Route.php ( 4.70 KB )
  101. /yingpanguazai/ssd/ssd1/www/b.460.net.cn/vendor/topthink/framework/src/think/route/dispatch/Controller.php ( 4.74 KB )
  102. /yingpanguazai/ssd/ssd1/www/b.460.net.cn/vendor/topthink/framework/src/think/route/Dispatch.php ( 10.44 KB )
  103. /yingpanguazai/ssd/ssd1/www/b.460.net.cn/app/controller/Index.php ( 4.81 KB )
  104. /yingpanguazai/ssd/ssd1/www/b.460.net.cn/app/BaseController.php ( 2.05 KB )
  105. /yingpanguazai/ssd/ssd1/www/b.460.net.cn/vendor/topthink/think-orm/src/facade/Db.php ( 0.93 KB )
  106. /yingpanguazai/ssd/ssd1/www/b.460.net.cn/vendor/topthink/think-orm/src/db/connector/Mysql.php ( 5.44 KB )
  107. /yingpanguazai/ssd/ssd1/www/b.460.net.cn/vendor/topthink/think-orm/src/db/PDOConnection.php ( 52.47 KB )
  108. /yingpanguazai/ssd/ssd1/www/b.460.net.cn/vendor/topthink/think-orm/src/db/Connection.php ( 8.39 KB )
  109. /yingpanguazai/ssd/ssd1/www/b.460.net.cn/vendor/topthink/think-orm/src/db/ConnectionInterface.php ( 4.57 KB )
  110. /yingpanguazai/ssd/ssd1/www/b.460.net.cn/vendor/topthink/think-orm/src/db/builder/Mysql.php ( 16.58 KB )
  111. /yingpanguazai/ssd/ssd1/www/b.460.net.cn/vendor/topthink/think-orm/src/db/Builder.php ( 24.06 KB )
  112. /yingpanguazai/ssd/ssd1/www/b.460.net.cn/vendor/topthink/think-orm/src/db/BaseBuilder.php ( 27.50 KB )
  113. /yingpanguazai/ssd/ssd1/www/b.460.net.cn/vendor/topthink/think-orm/src/db/Query.php ( 15.71 KB )
  114. /yingpanguazai/ssd/ssd1/www/b.460.net.cn/vendor/topthink/think-orm/src/db/BaseQuery.php ( 45.13 KB )
  115. /yingpanguazai/ssd/ssd1/www/b.460.net.cn/vendor/topthink/think-orm/src/db/concern/TimeFieldQuery.php ( 7.43 KB )
  116. /yingpanguazai/ssd/ssd1/www/b.460.net.cn/vendor/topthink/think-orm/src/db/concern/AggregateQuery.php ( 3.26 KB )
  117. /yingpanguazai/ssd/ssd1/www/b.460.net.cn/vendor/topthink/think-orm/src/db/concern/ModelRelationQuery.php ( 20.07 KB )
  118. /yingpanguazai/ssd/ssd1/www/b.460.net.cn/vendor/topthink/think-orm/src/db/concern/ParamsBind.php ( 3.66 KB )
  119. /yingpanguazai/ssd/ssd1/www/b.460.net.cn/vendor/topthink/think-orm/src/db/concern/ResultOperation.php ( 7.01 KB )
  120. /yingpanguazai/ssd/ssd1/www/b.460.net.cn/vendor/topthink/think-orm/src/db/concern/WhereQuery.php ( 19.37 KB )
  121. /yingpanguazai/ssd/ssd1/www/b.460.net.cn/vendor/topthink/think-orm/src/db/concern/JoinAndViewQuery.php ( 7.11 KB )
  122. /yingpanguazai/ssd/ssd1/www/b.460.net.cn/vendor/topthink/think-orm/src/db/concern/TableFieldInfo.php ( 2.63 KB )
  123. /yingpanguazai/ssd/ssd1/www/b.460.net.cn/vendor/topthink/think-orm/src/db/concern/Transaction.php ( 2.77 KB )
  124. /yingpanguazai/ssd/ssd1/www/b.460.net.cn/vendor/topthink/framework/src/think/log/driver/File.php ( 5.96 KB )
  125. /yingpanguazai/ssd/ssd1/www/b.460.net.cn/vendor/topthink/framework/src/think/contract/LogHandlerInterface.php ( 0.86 KB )
  126. /yingpanguazai/ssd/ssd1/www/b.460.net.cn/vendor/topthink/framework/src/think/log/Channel.php ( 3.89 KB )
  127. /yingpanguazai/ssd/ssd1/www/b.460.net.cn/vendor/topthink/framework/src/think/event/LogRecord.php ( 1.02 KB )
  128. /yingpanguazai/ssd/ssd1/www/b.460.net.cn/vendor/topthink/think-helper/src/Collection.php ( 16.47 KB )
  129. /yingpanguazai/ssd/ssd1/www/b.460.net.cn/vendor/topthink/framework/src/think/facade/View.php ( 1.70 KB )
  130. /yingpanguazai/ssd/ssd1/www/b.460.net.cn/vendor/topthink/framework/src/think/View.php ( 4.39 KB )
  131. /yingpanguazai/ssd/ssd1/www/b.460.net.cn/vendor/topthink/framework/src/think/Response.php ( 8.81 KB )
  132. /yingpanguazai/ssd/ssd1/www/b.460.net.cn/vendor/topthink/framework/src/think/response/View.php ( 3.29 KB )
  133. /yingpanguazai/ssd/ssd1/www/b.460.net.cn/vendor/topthink/framework/src/think/Cookie.php ( 6.06 KB )
  134. /yingpanguazai/ssd/ssd1/www/b.460.net.cn/vendor/topthink/think-view/src/Think.php ( 8.38 KB )
  135. /yingpanguazai/ssd/ssd1/www/b.460.net.cn/vendor/topthink/framework/src/think/contract/TemplateHandlerInterface.php ( 1.60 KB )
  136. /yingpanguazai/ssd/ssd1/www/b.460.net.cn/vendor/topthink/think-template/src/Template.php ( 46.61 KB )
  137. /yingpanguazai/ssd/ssd1/www/b.460.net.cn/vendor/topthink/think-template/src/template/driver/File.php ( 2.41 KB )
  138. /yingpanguazai/ssd/ssd1/www/b.460.net.cn/vendor/topthink/think-template/src/template/contract/DriverInterface.php ( 0.86 KB )
  139. /yingpanguazai/ssd/ssd1/www/b.460.net.cn/runtime/temp/b35eef690f41e64ad9e1c098cfc7d3bc.php ( 11.98 KB )
  140. /yingpanguazai/ssd/ssd1/www/b.460.net.cn/vendor/topthink/think-trace/src/Html.php ( 4.42 KB )
  1. CONNECT:[ UseTime:0.000826s ] mysql:host=127.0.0.1;port=3306;dbname=b460;charset=utf8mb4
  2. SHOW FULL COLUMNS FROM `fenlei` [ RunTime:0.001441s ]
  3. SELECT * FROM `fenlei` WHERE `fid` = 0 [ RunTime:0.000775s ]
  4. SELECT * FROM `fenlei` WHERE `fid` = 63 [ RunTime:0.000654s ]
  5. SHOW FULL COLUMNS FROM `set` [ RunTime:0.001308s ]
  6. SELECT * FROM `set` [ RunTime:0.001816s ]
  7. SHOW FULL COLUMNS FROM `article` [ RunTime:0.001478s ]
  8. SELECT * FROM `article` WHERE `id` = 527444 LIMIT 1 [ RunTime:0.017128s ]
  9. UPDATE `article` SET `lasttime` = 1777198536 WHERE `id` = 527444 [ RunTime:0.001614s ]
  10. SELECT * FROM `fenlei` WHERE `id` = 65 LIMIT 1 [ RunTime:0.007920s ]
  11. SELECT * FROM `article` WHERE `id` < 527444 ORDER BY `id` DESC LIMIT 1 [ RunTime:0.002660s ]
  12. SELECT * FROM `article` WHERE `id` > 527444 ORDER BY `id` ASC LIMIT 1 [ RunTime:0.002499s ]
  13. SELECT * FROM `article` WHERE `id` < 527444 ORDER BY `id` DESC LIMIT 10 [ RunTime:0.019992s ]
  14. SELECT * FROM `article` WHERE `id` < 527444 ORDER BY `id` DESC LIMIT 10,10 [ RunTime:0.017862s ]
  15. SELECT * FROM `article` WHERE `id` < 527444 ORDER BY `id` DESC LIMIT 20,10 [ RunTime:0.024474s ]
0.274998s