导语
环境科学与生态学期刊Journal of Hazardous Materials(影响因子=11.3,中科院1区TOP期刊)近日刊发题为“Effects of plastispheres and pristine microplastics on sediment microbial communities and nitrogen cycling under global warming”的论文,该研究揭示生物膜包裹的微塑料(plastispheres)与原始微塑料对沉积物微生物群落及氮循环的相反影响,且全球变暖会削弱这种差异、推动效应趋同。

微塑料在淡水环境中会形成“生物膜球”(plastispheres),但此前研究多关注原始微塑料,且忽略变暖的调节作用。
该研究以南京九乡河为对象,先原位培养30天获得plastispheres,再通过实验室微宇宙实验(设25°C、29°C、35°C三组温度),结合高通量测序、15N同位素配对等技术,分析两者对沉积物微生物群落与氮循环的影响。结果发现:plastispheres比原始微塑料更显著改变微生物多样性(提升但网络稳定性下降),因引入外源微生物加剧竞争;两者对氮循环影响相反——plastispheres降低反硝化率(21.75%)和N2O排放(39.45%),原始微塑料则增加(反硝化+31.42%、N2O+23.81%),源于反硝化菌群落(nirS/nirK型)的变化;变暖(35°C)会削弱差异,因高温选热耐受菌、促进群落趋同,温度成主导因子。
该研究为变暖下微塑料(尤其plastispheres)的生态风险评估提供新视角。


图1:展示九乡河原位培养采样点,及plastispheres与沉积物微生物多样性(PPLA多样性更低)、群落结构(PCoA显示明显差异)的对比。

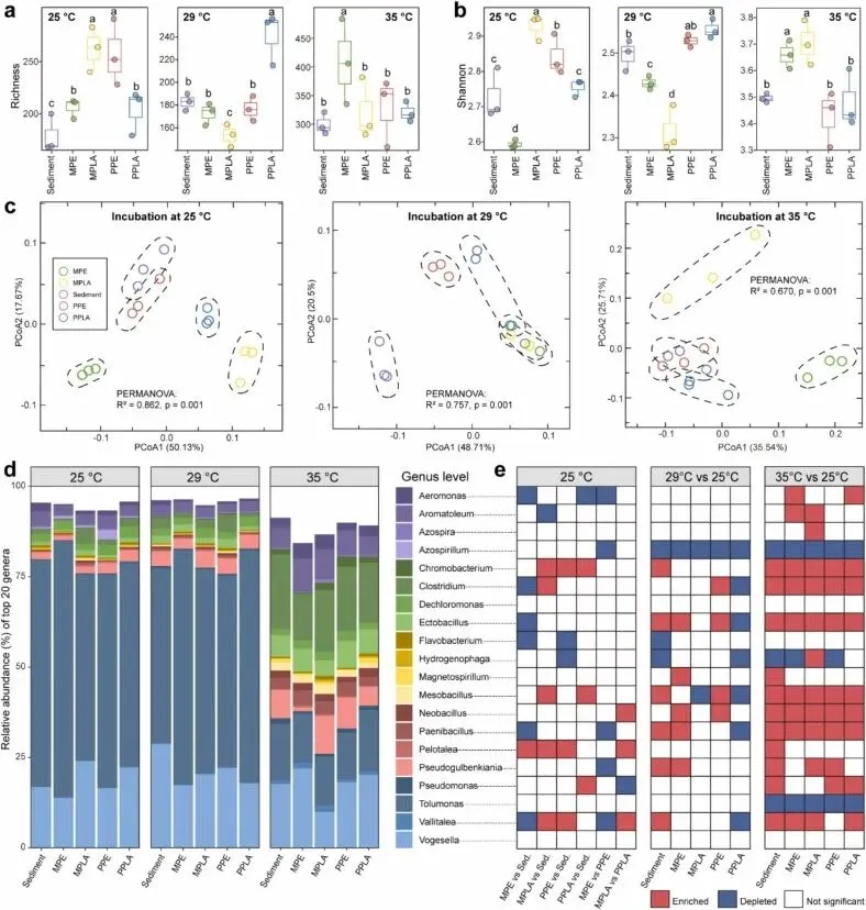
图2:呈现不同处理(plastispheres/原始微塑料、温度)对微生物α多样性(丰富度、香农指数)、β多样性(PCoA聚类)及优势属(如Chromobacterium在MPLA组增加)的影响。

图3:说明plastispheres与原始微塑料对微生物共现网络(节点/边增多、模块化降低)的改变,及群落组装(确定性过程主导,升温后随机过程占比增加)。

图4:展示25°C、29°C、35°C下,plastispheres(抑制)与原始微塑料(促进)对反硝化率及N2O排放的反向影响,及高温下差异缩小。

图5:呈现反硝化功能基因(narG、nirS等)丰度随温度升高的变化,及反硝化菌群落(nirS/nirK型细菌、真菌nirK型)的组成差异。

图6:用偏最小二乘路径模型(PLS-PM)揭示材料类型(通过微生物群落+沉积物性质)与温度(主要通过微生物群落)对氮循环的调控路径。
该研究通过原位培养与多温度微宇宙实验,对比plastispheres与原始微塑料对沉积物微生物及氮循环的影响,创新结合高通量测序、同位素技术与可解释模型,揭示两者相反效应及变暖的趋同作用。亮点是量化了生物膜包裹塑料的独特影响,为微塑料生态风险提供更现实视角。
第一作者:Mengjie Chang,南京大学环境学院。
通讯作者:陈玲,南京大学环境学院助理教授。

声 明
年度阅读热点推文TOP10(2025年)
1.江南大学任聪团队顶刊!Water Research || 突破性进展!简化菌群实现酿酒废水高效产己酸,破解环境治理难题
2.宁波大学吴乃成团队顶刊(Water Research) || 风暴事件引爆淡水磷循环巨变!土地利用成关键开关
3.仲恺农业工程学院梁嘉林团队一区top!JHM || PFAS与污泥EPS的稳定结合——环境风险激增的隐形引擎
4.中科院博士生顶刊!Water Research||生物炭驱动酚类污染物溶解氧聚合转化:水处理领域颠覆性突破
5.哈工大博士生顶刊(WR),精美Figs! || 真实环境微塑料老化引爆抗生素耐药性社区传播危机!
6.CELL正刊!水稻分蘖调控革命:根际细菌产“伪激素”,直接操控作物株型!
7.中科院刘再华团队 Water Research || 土地利用与气候变化协同提升喀斯特水生系统碳汇功能,揭示隐藏的生态引擎
8.曲阜师范大学王庆贵团队NC子刊 || 高纬度森林碳汇奇迹——外生菌根树如何“解锁”地下碳库密码
9.河海大学倪利晓团队博士生一区top(JHM) || 突破性发现!吲哚以群体感应抑制双机制实现蓝藻水华绿色防控
10.安徽建筑大学李卫华团队 JECE || 厌氧共发酵颠覆性突破:剩余污泥与餐厨垃圾协同回收磷与甲烷
近期阅读热点推文TOP10(2026年,每月更新...)
1.西安建筑科技大学-卢金锁团队-Water Research||利用机器学习预测中国主要城市饮用水分配系统中的重金属浓度及由此引发的健康风险
2.哈工大-李昂团队研究生-高水平综述Water Research||群体感应引爆废水厌氧处理革命!信号分子类似物成精准调控
3.北京工业大学-彭永臻(院士)团队-Bioresour. Technol.||城市污水处理中利用甲酸盐调节亚硝酸盐氧化菌代谢实现快速亚硝化
4.Nature子刊 南京师大(雷沛)&南京大学[任洪强(院士)&钟寰(杰青)]团队||CO2升高竟能降低淡水湖甲基汞含量?
5.中国地质大学[武汉,王焰新(院士)团队]-Water Research||抽水加速软土压实引爆沿海平原咸水地下水碘富集危机!
6.南京大学[关小红(杰青)团队]-Water Research||铁酸氧化混合痕量酚类奥秘破解——QSAR模型揭示交叉聚合主导反应路径
7.天津城建大学-邱春生团队-TOP期刊论文BT||热碱水解与生物炭协同引爆污泥厌氧消化革命!ARGs去除率暴增74.67%,甲烷产量提升258%
8.北京大学-籍国东团队-Water Research||微生物-DOM互作引爆水调系统生物可利用性革命!
9.西安理工大学-潘保柱(优青)团队-顶刊Water Research||功能性状革新河流浮游植物群落稳定性评估,揭示气候变化过滤效应