点击蓝字

关注我们
近期不少学校已开始电话联系进行了预报名的家长,沟通孩子情况或通知特长生预审结果。
没有接到电话的家长也不要焦虑,前段时间响应教育局安排,各高中招生工作放缓,大规模招生、开放日活动可能会安排在4月20日后以及五一期间,各校在正式发布招生简章后还会进行筛选及通知。
南京中考特长生最新情况
金中、一中:已开始电话沟通,不少家长收到了金中、一中的电话。
南师附中:近期也有动作,从上周开始一一打电话了解孩子的情况。

二十九中:预计在20号左右开始电话联系,两个校区均可能招收特长生。


根据往年安排,今年各校大概会在4月25日左右发布特长生招生简章,包括招生人数、报名条件等重要内容。


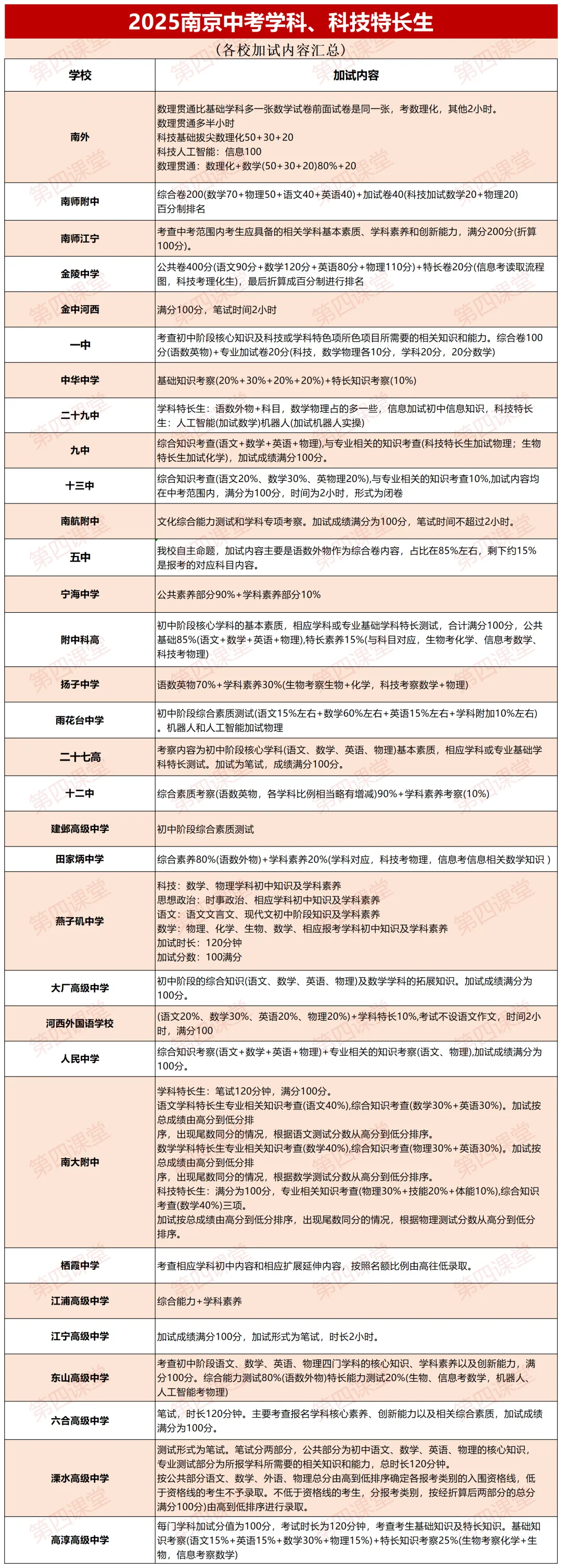
南京中考特长生考什么?
试卷由各学校自主命题,命题老师和试卷均严格保密,难度系数分于中考和竟赛之间,考案学科基础、逻得思维、学科潜力以及综合素养。考察学生的学习能力、知识广度和思维深度;
除南师附中,大部分学校特长生命题不会考到高中知识,不要做把时间精力花在难题怪题上;
考试科目只要是语教外+相关报考学科,内容分基础知识考案和特长生知识考案;
部分学校的学科或科技特长生会对数学,物理等学科有重点考案,按往年经验,信息学科加试内容为数学,科技特长生加试内容为物理;
无论报考哪一项特长生,综合部分考试的内容是一样的,折算成百分制的时候标准一样,今年五科的加试部分,难度前两科肯定是数学和物理;竞争最激烈,难度最大的是数学;
文科早积累,早准备。文科涉及的知识点广,会考一些课外内容;
综合能力好的同学,可以早点布局化学,学一些高中的内容。

欢迎转发给身边有需要的家长和同学,收藏本篇,关注我们~
新版中考特长生真题集已上线!
第四课堂独家研发
南京师范大学出版社出版
曾中考命题教师龚春来主编
特聘中考专家命题
含历年各校特长生真题与详解+五套模拟题
点击下方链接查看
南京第四课堂,2018年由名校名师工作室发展而来,以“育人,悦人”为立校宗旨,深耕中小学学科类培训领域,是一家以学生为本、以教书育人为先的证照齐全非盈利性机构。
创立以来,第四课堂连续多年压中中考命题方向,平均每年帮助3000人次学员在快乐学习中获得成长与进步,历年学员中培养出多届南外、南师附中树人、29中、金陵汇文、育英二外等名校年级第一。
有需要咨询课程的欢迎扫码添加老师微信,备注【年级+学校】,将有老师和您联系解答~

其他文章推荐
【南京特长生备考指南】第四课堂独家首发《2026特长生丛书》已上线!!
【初三南京鼓楼|玄武|建邺|秦淮|联合体】2025年一模真题卷
