
2026年4月13日,Nature Plants杂志在线发表了来自南京农业大学张正光教授团队题为“A fungal nuclease effector subverts the chloroplast genome and triggers cell death to promote infection”的研究论文。该研究揭示了稻瘟病菌通过分泌一种新型坏死性效应子MoNee6,作为核酸酶直接降解水稻叶绿体DNA,从而诱导宿主细胞死亡并推动病菌从活体营养向死体营养转换的关键分子机制。这一发现首次阐明了病原菌效应子直接攻击叶绿体基因组以操控宿主细胞命运的全新策略。
稻瘟病菌引起的稻瘟病是全球水稻生产上最具破坏性的病害之一。作为一种半活体营养真菌,稻瘟病菌在侵染初期依赖活体营养策略在宿主活细胞中生长,随后转变为死体营养策略,主动诱导宿主细胞死亡以获取养分并完成产孢和传播。这种营养方式的转换是病害发生与流行的核心环节,但其背后的分子调控机制长期未被阐明。以往研究表明,坏死性病原菌常分泌坏死性效应子(NEEs)来操控宿主免疫,但在稻瘟病菌中此类效应子一直未被鉴定。此外,叶绿体作为植物光合作用和免疫信号的中心,常成为病原菌攻击的目标,然而效应子如何破坏叶绿体功能以促进死体营养转换仍有待深入探究。
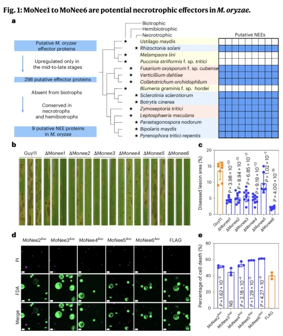
该研究首先通过转录组测序结合跨物种效应子保守性分析,从298个在侵染中后期上调表达的候选效应子中,系统筛选并鉴定出6个坏死性效应子(MoNee1–MoNee6),其中MoNee6对稻瘟病菌致病力的贡献最为显著;
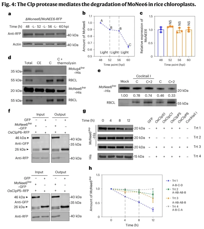
进一步通过共定位分析、免疫金标记和亚细胞分离实验发现,MoNee6能够被分泌进入水稻叶绿体,并特异性地定位于叶绿体基质中;然后通过核酸酶活性测定、叶绿体DNA染色及转录水平检测等实验证实,MoNee6具有核酸酶功能,可直接降解叶绿体DNA,并显著抑制叶绿体编码基因(如OsATPB、OsPSBB等)的转录,从而诱导不可逆的叶绿体功能障碍和宿主细胞死亡;
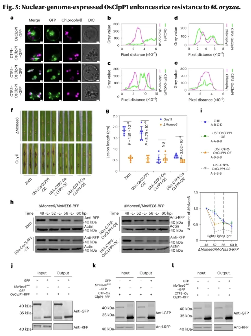
与此同时,研究发现水稻叶绿体中的酪蛋白裂解酶(Clp)蛋白酶复合物可部分降解MoNee6以减轻其毒性,但MoNee6介导的叶绿体DNA损伤会抑制叶绿体编码的OsCLPP1亚基表达,从而削弱Clp蛋白酶活性,使病菌得以成功侵染;
最终,该研究通过将核基因编码的OsClpP1与叶绿体转运肽(CTP)融合,实现了OsClpP1在叶绿体中的异位表达,恢复了Clp蛋白酶复合物的活性,加速了MoNee6的降解,从而显著增强了水稻对稻瘟病的抗性。

本研究不仅首次揭示了稻瘟病菌利用核酸酶效应子直接攻击叶绿体基因组、诱导宿主细胞死亡以促进死体营养转换的全新致病机制,还发现了叶绿体Clp蛋白酶系统作为植物主动免疫防线对抗效应子破坏的重要作用。更重要的是,该研究成功开发了一种通过工程化改造叶绿体靶向蛋白酶组分来增强作物抗病性的有效策略。在不影响水稻农艺性状和产量的前提下,该方法显著提升了水稻对稻瘟病的抗性,且由于MoNee6同源蛋白在多种半活体及死体营养型真菌中广泛存在,该策略有望推广应用于其他作物,为抗病分子育种提供了宝贵的基因资源和可操作的新思路。
论文链接:https://www.nature.com/articles/s41477-026-02276-x

防止我们一不小心失散
快把“iPlants”设置为星标吧★
只需三步↓↓
文章顶部点击「iPlants」名称进入公众号主页,点击右上角「三个小点」,点击「设为星标」,iPlants名称旁边出现一个黄色的五角星,就设置成功啦~
iPlants专注于全球植物科学前沿研究报道,已有四十万多学者关注。现已组建了50个500人/群的植物科学研究的研究生/教授的实名认证交流群,全都来自全球各大高校和研究所的同学和老师。欢迎从事植物科学相关研究的同学和老师加入我们,一起讨论学术和梦想。温馨提示:长按下面二维码进群,请备注一下学校+专业+学生/老师,以便我们能拉你进相应的交流群,否则不予通过)投稿、商务合作、转载开白名单等事宜请联系微信ID:18321328797 或邮箱:703131029@qq.com