当前位置:首页>苏州>IF 10.6,苏州市立医院 4 样本空转 + 6 个公共数据,斩获 10.6 分 KRAS 突变 CRC 研究

IF 10.6,苏州市立医院 4 样本空转 + 6 个公共数据,斩获 10.6 分 KRAS 突变 CRC 研究

  • 2026-04-10 04:05:59
IF 10.6,苏州市立医院 4 样本空转 + 6 个公共数据,斩获 10.6 分 KRAS 突变 CRC 研究

点击蓝字

关注我们

单细胞联合空间转录组,堪称顶刊“黄金组合”!不过随着技术普及,单纯依赖公共数据挖掘想冲击顶刊难度渐增(6分+期刊用公共数据依然稳妥)。这时,“公共数据+小样本自测序”的混搭模式就成了最优解——既保证创新高度,又能节省测序成本,性价比拉满!  

之前给大家分享过不少“单细胞自测序+空间转录组公共数据”的案例,近期发现“单细胞公共数据+空间转录组自测序”的思路越来越火:样本量要求更低,创新点更突出,特别适合想冲刺顶刊的朋友~  
今天科信服给大家举个实操案例:一篇发表在1区顶刊《Journal for ImmunoTherapy of Cancer》(IF=10.6)的研究,聚焦KRAS突变结直肠癌的内部异质性,就用了这个混搭思路!  
选题是单细胞领域经典的异质性分析,为了提升顶刊竞争力,设计了“单细胞公共数据整合+空间转录组自测序+小鼠模型单细胞验证”的闭环方案:整合6个公共数据库的单细胞数据,搭配4个结直肠癌样本的空间转录组自测序数据,再用小鼠模型的单细胞自测序做功能验证。
这样的设计,既靠多源数据撑起了顶刊所需的研究体量,自测序样本量又可控,性价比超高!而且文中的单细胞和空间转录组分析做得全面扎实~  最后通过小鼠模型测序和免疫组化验证,形成“数据分析-功能验证”的完整逻辑链,干湿结合的模式,直接给顶刊冲刺再加一层buff!
如果您在方案设计或生信分析上遇到难题,不妨联系科信服!咱们团队拥有十余年技术沉淀,能提供从个性化思路设计到完整生信分析的一站式服务,助力您高效产出高分成果!

中文题目:单细胞和空间转录组分析识别了KRAS突变结直肠癌中的免疫抑制空间生态位

发表期刊:J Immunother Cancer

发表时间:2026年12月

研究背景

KRAS是结直肠癌(CRC)中最常突变的基因之一,在肿瘤发生、进展、免疫逃避和治疗耐药性中起着关键作用。KRAS突变CRC中显著的异质性凸显了对更精准和个性化治疗方法的紧迫需求。

研究思路

1. 样本与数据来源

  • 临床样本:收集 4 例结直肠癌患者手术切除组织(2 例 KRAS 突变、2 例野生型),整合 6 个公共数据库(GSE132465 等)的 27 例突变型、27 例野生型结直肠癌 scRNA-seq 数据。
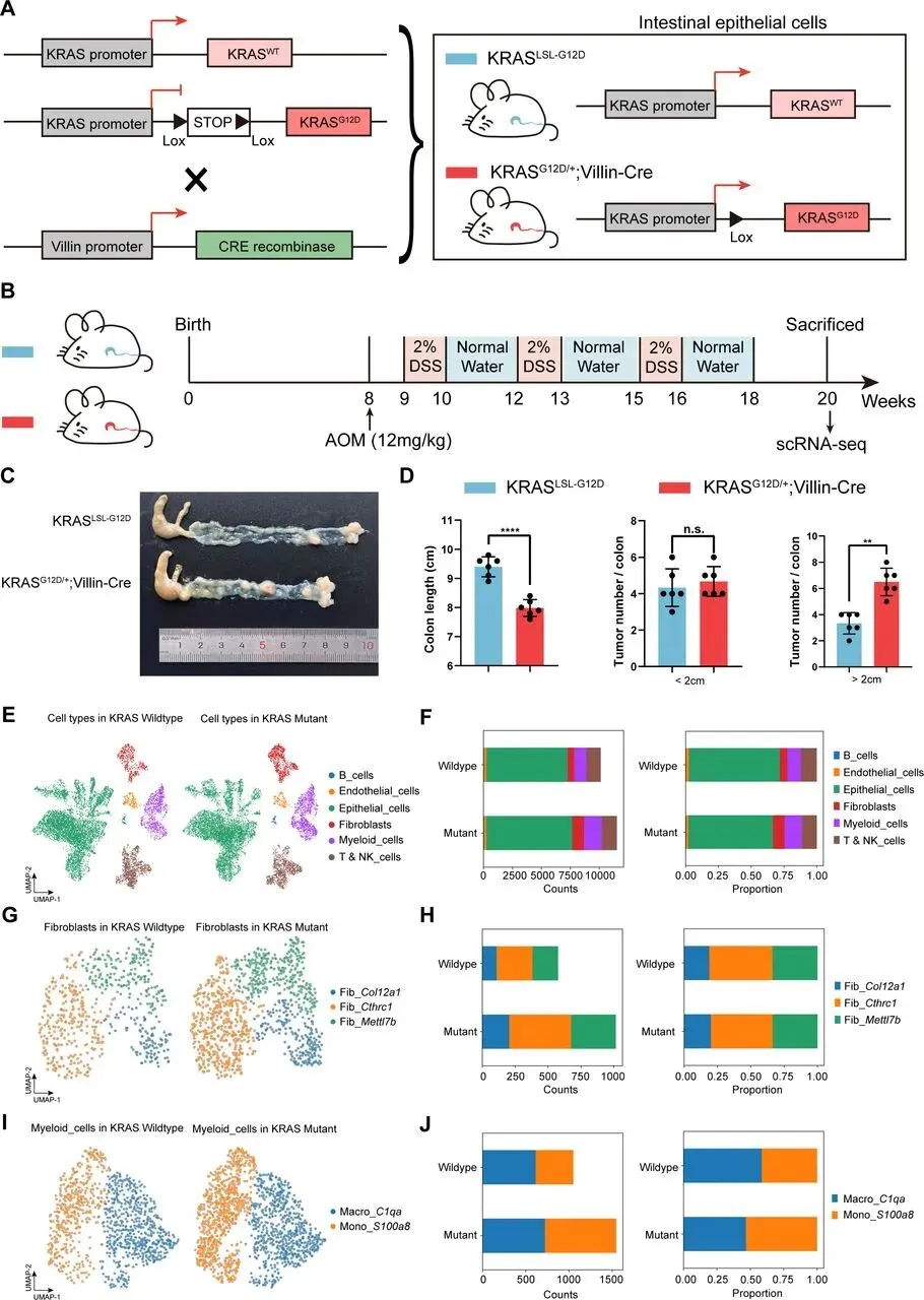
  • 动物模型:构建 KRASG12D/+; Villin-Cre 条件性敲除小鼠,经 AOM/DSS 诱导建立结直肠癌模型,获取肿瘤组织进行 scRNA-seq。

2. 测序与实验技术

  • 空间转录组:采用 10x Genomics Visium 平台对冷冻组织切片测序,结合 H&E 染色评估组织形态。
  • 单细胞测序:对临床样本和小鼠肿瘤组织进行 scRNA-seq,捕获单细胞基因表达特征。
  • 多重免疫组化(mIHC):针对 CEACAM1、CTHRC1、S100A8 等标志物进行 TSA 荧光染色,验证细胞共定位。

3. 数据分析工具与流程

  • 数据预处理:使用 Scanpy、Seurat 进行质控、归一化和批次效应校正(Harmony),Scrublet 去除双细胞。
  • 细胞聚类与注释:通过 Leiden 算法聚类,依据经典标志物注释 34 个细胞亚群,UMAP 可视化。
  • 空间与细胞互作分析:用 Cell2location 进行细胞类型解卷积,CellChat、stLearn 分析配体 - 受体互作,MISTy、ISCHIA 解析空间依赖关系与细胞生态型。
  • 功能与临床关联分析:通过 ssGSEA、InferCNV 分析基因富集与拷贝数变异,结合 TCGA-COADREAD 队列分析临床预后与化疗敏感性。

    研究结果

    1

    ScRNA-seq识别KRAS突变相关上皮细胞

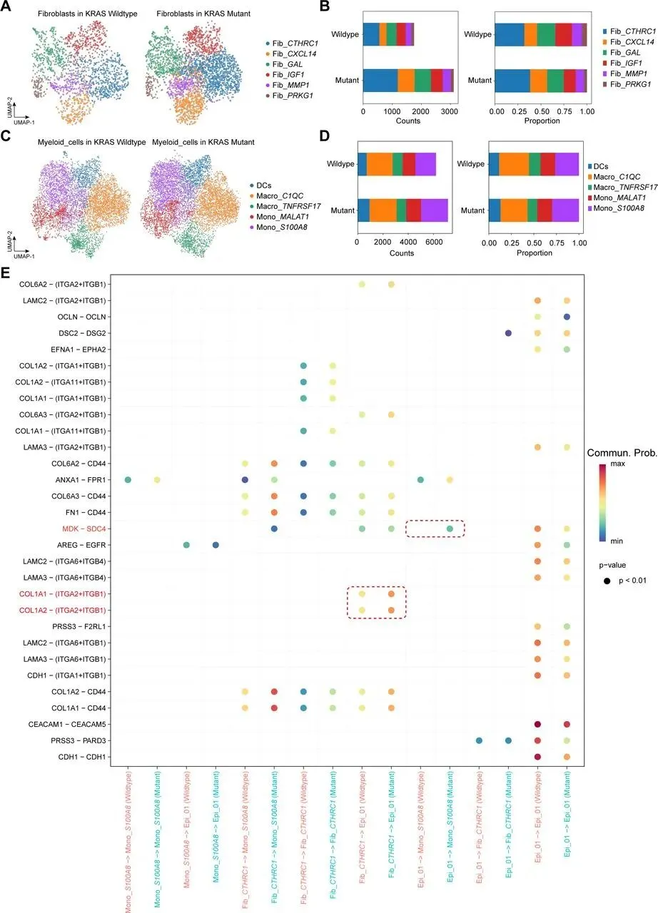
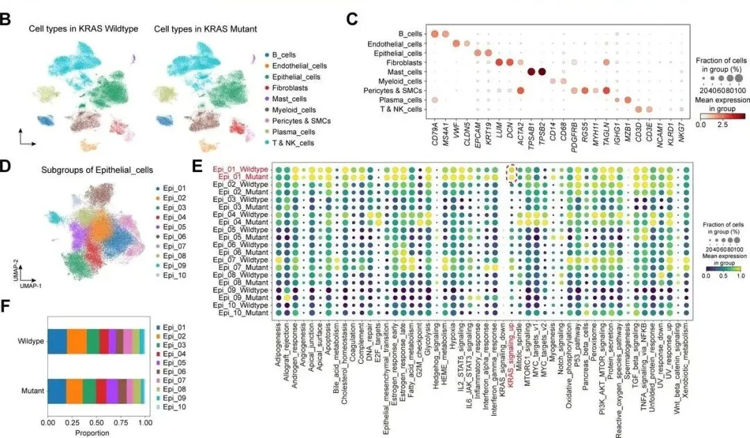
      整合 27 例 KRAS 野生型与 27 例突变型 CRC 公开 scRNA-seq 数据,经质控(去双细胞、筛低质量细胞)获 136,890 个高质量细胞,聚类注释出 8 类主要细胞类型;上皮细胞细分 10 亚群,Epi_01 的 KRAS 信号评分最高(突变型 > 野生型),为 KRAS 突变相关上皮细胞(标志物 CEACAM1),其在两组中比例相近,提示 KRAS 突变可能通过重塑 TME 发挥作用。

      2

      Fib_CTHRC1和Mono_S100A8KRAS突变CRC中发挥关键作用

      分析 KRAS 野生型与突变型 CRC 的 TME 差异,发现突变组成纤维细胞和髓系细胞比例显著更高,对二者进一步亚聚类:成纤维细胞分为 6 个亚群,其中 Fib_CTHRC1 比例差异最大且最丰富;髓系细胞分为 5 个亚群,Mono_S100A8 比例差异最显著,二者均为突变型 TME 关键细胞。
      通过 CellChat 分析,突变组中 Epi_01 释放 MDK 配体结合 Mono_S100A8 的 SDC4 受体,Fib_CTHRC1 分泌 COL1A1/COL1A2 结合 Epi_01 的 ITGA2/ITGB1 受体。
      临床关联显示,Epi_01、Fib_CTHRC1、Mono_S100A8 高表达均与患者不良预后相关,且在化疗不敏感肿瘤中丰度显著升高;Epi_01 和 Fib_CTHRC1 还与肿瘤晚期分期、淋巴结转移相关,Mono_S100A8 主要通过构建免疫抑制微环境促进治疗耐药和转移。

      3

      空间分析显示KRAS突变CRC的异质性更高

      为分析肿瘤异质性与治疗耐药的关联,本研究以高表达免疫标志物的位点为参考,通过 inferCNV 方法评估各位点 CNV 状态。Leiden 聚类显示,KRAS 突变组肿瘤有 5 个 CNV 状态亚组,多于野生型的 4 个,提示其异质性更高;空间转录组分析中,高 CNV 评分区域对应肿瘤区、低评分对应基质区,且突变型各微环境的平均 CNV 水平有特征差异,表明 KRAS 突变肿瘤恶性程度和治疗抵抗性更强。

      4

      细胞类型反卷积和多模态交叉分析

      利用含 34 种细胞亚型的 scRNA-seq 数据集,通过 Cell2location 算法对 ST 数据去卷积,获得各位点细胞丰度评分,发现 KRAS 突变组 Epi_01、Fib_CTHRC1、Mono_S100A8 丰度高于野生型,印证微环境差异。提取两类数据的差异表达基因进行多模态交集分析(p<0.01,超几何检验),以热图展示 34 种细胞在不同微环境的富集水平,为后续细胞共定位及网络互作分析奠定基础。

      5

      KRAS突变型结直肠癌的空间结构

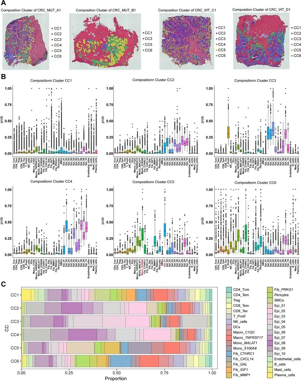
      采用 MISTy 机器学习框架分析 KRAS 突变型 CRC 的细胞空间分布与互作,发现肿瘤区域内细胞共现类型可预测近景空间尺度的肿瘤相关区室。KRAS 突变组中 Epi_01 与 Mono_S100A8 共定位显著,野生型组较弱;Fib_CTHRC1 未与二者直接共定位,但同型细胞网络与二者部分重叠,推测其形成纤维屏障。野生型肿瘤缺乏该三类细胞构成的网络。
      使用 ISCHIA 方法基于细胞共现特征聚类,识别出 CRC 的 6 种空间生态型。其中 KRAS 突变组特有 CC5 和 CC6:CC5 集中在肿瘤核心区,高丰度共定位 Epi_01 与 Mono_S100A8,为突变型特征生态型;CC6 分布于 CC5 外周,富含 Fib_CTHRC1 和淋巴细胞,形成排斥淋巴细胞的纤维屏障。Mono_S100A8 通过招募抑制性细胞、Fib_CTHRC1 通过形成纤维屏障,共同构建 KRAS 突变型 CRC 的免疫抑制微环境,野生型肿瘤无此结构。

      6

      KRAS突变型结直肠癌中的空间异型细胞网络

      对各位点 34 种细胞类型归一化后,通过 Squidpy 计算邻接矩阵、弦图可视化,发现 KRAS 突变组中 Epi_01、Fib_CTHRC1、Mono_S100A8 相邻关系更频繁,还与 Fib_MMP1 形成紧密网络;野生型组无此网络,主要由其他上皮细胞组成。这进一步验证了 Fib_CTHRC1 通过环绕肿瘤细胞形成保护,支撑 KRAS 突变型 CRC 的免疫抑制微环境。

      7

      Fib_CTHRC1和Mono_S100A8在KRASG12D/+;Villin-Cre小鼠中发挥关键作用

      构建 KRASG12D/+; Villin-Cre 小鼠模型并建立 AOM/DSS 诱导结直肠癌模型,发现该模型小鼠肿瘤负荷更高、结肠更短、大肿瘤更多,肠上皮细胞中 KRASG12D 激活可促进癌症进展。
      对小鼠肿瘤组织 scRNA-seq 分析显示,其 TME 中成纤维细胞和髓系细胞比例显著升高,与人类 KRAS 突变 CRC 特征一致;成纤维细胞亚聚类后,KRAS 突变模型小鼠 Fib_CTHRC1 更丰富,髓系细胞亚聚类后 Mono_S100A8 比例和数量均增加。
      CellChat 分析证实,模型小鼠中 Fib_CTHRC1、Mono_S100A8 与 KRAS 突变上皮细胞间配体 - 受体信号显著增强,且存在与人类一致的 MDK-SDC4、COL1A1/COL1A2-ITGA2/ITGB1 信号轴,表明二者是促肿瘤生态位的关键功能成分,并非仅为生物标志物。

      8

      KRAS突变型结直肠癌中的细胞共定位

      对 3 例 KRAS 野生型和 3 例突变型 CRC 组织进行 mIHC 检测,以 CEACAM1(Epi_01 特异标志物)、EPCAM、CTHRC1、S100A8 为靶点,发现突变型肿瘤中三者荧光强度更高且存在空间共定位(CEACAM1 与 S100A8 共分布,CTHRC1 部分共存或分布于边缘),ST 数据与 mIHC 结果一致。
      研究证实,KRAS 突变上皮细胞通过 MDK_SDC4 信号招募 Mono_S100A8,Fib_CTHRC1 分泌胶原蛋白既促进肿瘤侵袭,又形成物理屏障,三者协同构建突变型 CRC 特有的免疫抑制微环境。

      文章小结

      本研究通过单细胞与空间转录组的跨技术整合,首次揭开了 KRAS 突变结直肠癌免疫抑制微环境的空间架构和分子机制,定义了全新的 “细胞三联体” 生态位模式。这一发现不仅深化了我们对 KRAS 突变驱动肿瘤进展的理解,更提供了可转化的生物标志物和治疗靶点,为突破 KRAS 突变结直肠癌的治疗瓶颈开辟了新路径。

      别让繁琐的数据分析拖慢科研进度!西安科信服生物的专业团队,懂你所需、解你所难:转录组、单细胞、肠道菌群…… 无论哪个领域,机器学习、孟德尔随机化等工具信手拈来。从数据到结论,从思路到成果,一站式服务让你专注科学本身。现在就联系我们,让你的科研之路少走弯路,快速产出高质量成果,离顶刊更近一步!

      END

      往期推荐

      IF 10.1,眼前一亮!西湖大学新算法 + 公开数据,MOFA 多组学模型 + 单细胞 / 空转,解锁 CRC 预后新维度

      Cell子刊!突破食管癌免疫治疗耐药!复旦大学团队 “单细胞+公共数据验证+实验验证” 发现:清除衰老 EGR1⁺ B 细胞可提升疗效

      Cancer Cell(IF 44.5)!全球首绘胰腺癌神经浸润细胞全景图!陈敏敏/张泽民:单细胞 + 空间多组学揭示胰腺癌神经浸润核心调控细胞

      数据到手就发愁?别让分析拖垮你的课题进度!

      单细胞、孟德尔、机器学习…技术更新太快学不动?自己摸索耗时易错?🔥 我们为你铺好最后一公里路!从方案设计、数据清洗到结果解析,核心技能一站配齐。不止教技术,更教你如何用在课题上👉 专属福利:现在报名,享一对一导师全程答疑,真正“学会为止”⏰ 限时叠加:三人拼团立减288元,转发海报再领神秘科研好礼!扫码咨询,让你的科研效率翻倍!

      最新文章

      随机文章

      基本 文件 流程 错误 SQL 调试
      1. 请求信息 : 2026-04-25 22:39:03 HTTP/2.0 GET : https://b.460.net.cn/a/460081.html
      2. 运行时间 : 0.226499s [ 吞吐率:4.42req/s ] 内存消耗:4,402.37kb 文件加载:140
      3. 缓存信息 : 0 reads,0 writes
      4. 会话信息 : SESSION_ID=a2a7c06ebf44540d65257e220e48d20c
      1. /yingpanguazai/ssd/ssd1/www/b.460.net.cn/public/index.php ( 0.79 KB )
      2. /yingpanguazai/ssd/ssd1/www/b.460.net.cn/vendor/autoload.php ( 0.17 KB )
      3. /yingpanguazai/ssd/ssd1/www/b.460.net.cn/vendor/composer/autoload_real.php ( 2.49 KB )
      4. /yingpanguazai/ssd/ssd1/www/b.460.net.cn/vendor/composer/platform_check.php ( 0.90 KB )
      5. /yingpanguazai/ssd/ssd1/www/b.460.net.cn/vendor/composer/ClassLoader.php ( 14.03 KB )
      6. /yingpanguazai/ssd/ssd1/www/b.460.net.cn/vendor/composer/autoload_static.php ( 4.90 KB )
      7. /yingpanguazai/ssd/ssd1/www/b.460.net.cn/vendor/topthink/think-helper/src/helper.php ( 8.34 KB )
      8. /yingpanguazai/ssd/ssd1/www/b.460.net.cn/vendor/topthink/think-validate/src/helper.php ( 2.19 KB )
      9. /yingpanguazai/ssd/ssd1/www/b.460.net.cn/vendor/topthink/think-orm/src/helper.php ( 1.47 KB )
      10. /yingpanguazai/ssd/ssd1/www/b.460.net.cn/vendor/topthink/think-orm/stubs/load_stubs.php ( 0.16 KB )
      11. /yingpanguazai/ssd/ssd1/www/b.460.net.cn/vendor/topthink/framework/src/think/Exception.php ( 1.69 KB )
      12. /yingpanguazai/ssd/ssd1/www/b.460.net.cn/vendor/topthink/think-container/src/Facade.php ( 2.71 KB )
      13. /yingpanguazai/ssd/ssd1/www/b.460.net.cn/vendor/symfony/deprecation-contracts/function.php ( 0.99 KB )
      14. /yingpanguazai/ssd/ssd1/www/b.460.net.cn/vendor/symfony/polyfill-mbstring/bootstrap.php ( 8.26 KB )
      15. /yingpanguazai/ssd/ssd1/www/b.460.net.cn/vendor/symfony/polyfill-mbstring/bootstrap80.php ( 9.78 KB )
      16. /yingpanguazai/ssd/ssd1/www/b.460.net.cn/vendor/symfony/var-dumper/Resources/functions/dump.php ( 1.49 KB )
      17. /yingpanguazai/ssd/ssd1/www/b.460.net.cn/vendor/topthink/think-dumper/src/helper.php ( 0.18 KB )
      18. /yingpanguazai/ssd/ssd1/www/b.460.net.cn/vendor/symfony/var-dumper/VarDumper.php ( 4.30 KB )
      19. /yingpanguazai/ssd/ssd1/www/b.460.net.cn/vendor/topthink/framework/src/think/App.php ( 15.30 KB )
      20. /yingpanguazai/ssd/ssd1/www/b.460.net.cn/vendor/topthink/think-container/src/Container.php ( 15.76 KB )
      21. /yingpanguazai/ssd/ssd1/www/b.460.net.cn/vendor/psr/container/src/ContainerInterface.php ( 1.02 KB )
      22. /yingpanguazai/ssd/ssd1/www/b.460.net.cn/app/provider.php ( 0.19 KB )
      23. /yingpanguazai/ssd/ssd1/www/b.460.net.cn/vendor/topthink/framework/src/think/Http.php ( 6.04 KB )
      24. /yingpanguazai/ssd/ssd1/www/b.460.net.cn/vendor/topthink/think-helper/src/helper/Str.php ( 7.29 KB )
      25. /yingpanguazai/ssd/ssd1/www/b.460.net.cn/vendor/topthink/framework/src/think/Env.php ( 4.68 KB )
      26. /yingpanguazai/ssd/ssd1/www/b.460.net.cn/app/common.php ( 0.03 KB )
      27. /yingpanguazai/ssd/ssd1/www/b.460.net.cn/vendor/topthink/framework/src/helper.php ( 18.78 KB )
      28. /yingpanguazai/ssd/ssd1/www/b.460.net.cn/vendor/topthink/framework/src/think/Config.php ( 5.54 KB )
      29. /yingpanguazai/ssd/ssd1/www/b.460.net.cn/config/app.php ( 0.95 KB )
      30. /yingpanguazai/ssd/ssd1/www/b.460.net.cn/config/cache.php ( 0.78 KB )
      31. /yingpanguazai/ssd/ssd1/www/b.460.net.cn/config/console.php ( 0.23 KB )
      32. /yingpanguazai/ssd/ssd1/www/b.460.net.cn/config/cookie.php ( 0.56 KB )
      33. /yingpanguazai/ssd/ssd1/www/b.460.net.cn/config/database.php ( 2.47 KB )
      34. /yingpanguazai/ssd/ssd1/www/b.460.net.cn/vendor/topthink/framework/src/think/facade/Env.php ( 1.67 KB )
      35. /yingpanguazai/ssd/ssd1/www/b.460.net.cn/config/filesystem.php ( 0.61 KB )
      36. /yingpanguazai/ssd/ssd1/www/b.460.net.cn/config/lang.php ( 0.91 KB )
      37. /yingpanguazai/ssd/ssd1/www/b.460.net.cn/config/log.php ( 1.35 KB )
      38. /yingpanguazai/ssd/ssd1/www/b.460.net.cn/config/middleware.php ( 0.19 KB )
      39. /yingpanguazai/ssd/ssd1/www/b.460.net.cn/config/route.php ( 1.89 KB )
      40. /yingpanguazai/ssd/ssd1/www/b.460.net.cn/config/session.php ( 0.57 KB )
      41. /yingpanguazai/ssd/ssd1/www/b.460.net.cn/config/trace.php ( 0.34 KB )
      42. /yingpanguazai/ssd/ssd1/www/b.460.net.cn/config/view.php ( 0.82 KB )
      43. /yingpanguazai/ssd/ssd1/www/b.460.net.cn/app/event.php ( 0.25 KB )
      44. /yingpanguazai/ssd/ssd1/www/b.460.net.cn/vendor/topthink/framework/src/think/Event.php ( 7.67 KB )
      45. /yingpanguazai/ssd/ssd1/www/b.460.net.cn/app/service.php ( 0.13 KB )
      46. /yingpanguazai/ssd/ssd1/www/b.460.net.cn/app/AppService.php ( 0.26 KB )
      47. /yingpanguazai/ssd/ssd1/www/b.460.net.cn/vendor/topthink/framework/src/think/Service.php ( 1.64 KB )
      48. /yingpanguazai/ssd/ssd1/www/b.460.net.cn/vendor/topthink/framework/src/think/Lang.php ( 7.35 KB )
      49. /yingpanguazai/ssd/ssd1/www/b.460.net.cn/vendor/topthink/framework/src/lang/zh-cn.php ( 13.70 KB )
      50. /yingpanguazai/ssd/ssd1/www/b.460.net.cn/vendor/topthink/framework/src/think/initializer/Error.php ( 3.31 KB )
      51. /yingpanguazai/ssd/ssd1/www/b.460.net.cn/vendor/topthink/framework/src/think/initializer/RegisterService.php ( 1.33 KB )
      52. /yingpanguazai/ssd/ssd1/www/b.460.net.cn/vendor/services.php ( 0.14 KB )
      53. /yingpanguazai/ssd/ssd1/www/b.460.net.cn/vendor/topthink/framework/src/think/service/PaginatorService.php ( 1.52 KB )
      54. /yingpanguazai/ssd/ssd1/www/b.460.net.cn/vendor/topthink/framework/src/think/service/ValidateService.php ( 0.99 KB )
      55. /yingpanguazai/ssd/ssd1/www/b.460.net.cn/vendor/topthink/framework/src/think/service/ModelService.php ( 2.04 KB )
      56. /yingpanguazai/ssd/ssd1/www/b.460.net.cn/vendor/topthink/think-trace/src/Service.php ( 0.77 KB )
      57. /yingpanguazai/ssd/ssd1/www/b.460.net.cn/vendor/topthink/framework/src/think/Middleware.php ( 6.72 KB )
      58. /yingpanguazai/ssd/ssd1/www/b.460.net.cn/vendor/topthink/framework/src/think/initializer/BootService.php ( 0.77 KB )
      59. /yingpanguazai/ssd/ssd1/www/b.460.net.cn/vendor/topthink/think-orm/src/Paginator.php ( 11.86 KB )
      60. /yingpanguazai/ssd/ssd1/www/b.460.net.cn/vendor/topthink/think-validate/src/Validate.php ( 63.20 KB )
      61. /yingpanguazai/ssd/ssd1/www/b.460.net.cn/vendor/topthink/think-orm/src/Model.php ( 23.55 KB )
      62. /yingpanguazai/ssd/ssd1/www/b.460.net.cn/vendor/topthink/think-orm/src/model/concern/Attribute.php ( 21.05 KB )
      63. /yingpanguazai/ssd/ssd1/www/b.460.net.cn/vendor/topthink/think-orm/src/model/concern/AutoWriteData.php ( 4.21 KB )
      64. /yingpanguazai/ssd/ssd1/www/b.460.net.cn/vendor/topthink/think-orm/src/model/concern/Conversion.php ( 6.44 KB )
      65. /yingpanguazai/ssd/ssd1/www/b.460.net.cn/vendor/topthink/think-orm/src/model/concern/DbConnect.php ( 5.16 KB )
      66. /yingpanguazai/ssd/ssd1/www/b.460.net.cn/vendor/topthink/think-orm/src/model/concern/ModelEvent.php ( 2.33 KB )
      67. /yingpanguazai/ssd/ssd1/www/b.460.net.cn/vendor/topthink/think-orm/src/model/concern/RelationShip.php ( 28.29 KB )
      68. /yingpanguazai/ssd/ssd1/www/b.460.net.cn/vendor/topthink/think-helper/src/contract/Arrayable.php ( 0.09 KB )
      69. /yingpanguazai/ssd/ssd1/www/b.460.net.cn/vendor/topthink/think-helper/src/contract/Jsonable.php ( 0.13 KB )
      70. /yingpanguazai/ssd/ssd1/www/b.460.net.cn/vendor/topthink/think-orm/src/model/contract/Modelable.php ( 0.09 KB )
      71. /yingpanguazai/ssd/ssd1/www/b.460.net.cn/vendor/topthink/framework/src/think/Db.php ( 2.88 KB )
      72. /yingpanguazai/ssd/ssd1/www/b.460.net.cn/vendor/topthink/think-orm/src/DbManager.php ( 8.52 KB )
      73. /yingpanguazai/ssd/ssd1/www/b.460.net.cn/vendor/topthink/framework/src/think/Log.php ( 6.28 KB )
      74. /yingpanguazai/ssd/ssd1/www/b.460.net.cn/vendor/topthink/framework/src/think/Manager.php ( 3.92 KB )
      75. /yingpanguazai/ssd/ssd1/www/b.460.net.cn/vendor/psr/log/src/LoggerTrait.php ( 2.69 KB )
      76. /yingpanguazai/ssd/ssd1/www/b.460.net.cn/vendor/psr/log/src/LoggerInterface.php ( 2.71 KB )
      77. /yingpanguazai/ssd/ssd1/www/b.460.net.cn/vendor/topthink/framework/src/think/Cache.php ( 4.92 KB )
      78. /yingpanguazai/ssd/ssd1/www/b.460.net.cn/vendor/psr/simple-cache/src/CacheInterface.php ( 4.71 KB )
      79. /yingpanguazai/ssd/ssd1/www/b.460.net.cn/vendor/topthink/think-helper/src/helper/Arr.php ( 16.63 KB )
      80. /yingpanguazai/ssd/ssd1/www/b.460.net.cn/vendor/topthink/framework/src/think/cache/driver/File.php ( 7.84 KB )
      81. /yingpanguazai/ssd/ssd1/www/b.460.net.cn/vendor/topthink/framework/src/think/cache/Driver.php ( 9.03 KB )
      82. /yingpanguazai/ssd/ssd1/www/b.460.net.cn/vendor/topthink/framework/src/think/contract/CacheHandlerInterface.php ( 1.99 KB )
      83. /yingpanguazai/ssd/ssd1/www/b.460.net.cn/app/Request.php ( 0.09 KB )
      84. /yingpanguazai/ssd/ssd1/www/b.460.net.cn/vendor/topthink/framework/src/think/Request.php ( 55.78 KB )
      85. /yingpanguazai/ssd/ssd1/www/b.460.net.cn/app/middleware.php ( 0.25 KB )
      86. /yingpanguazai/ssd/ssd1/www/b.460.net.cn/vendor/topthink/framework/src/think/Pipeline.php ( 2.61 KB )
      87. /yingpanguazai/ssd/ssd1/www/b.460.net.cn/vendor/topthink/think-trace/src/TraceDebug.php ( 3.40 KB )
      88. /yingpanguazai/ssd/ssd1/www/b.460.net.cn/vendor/topthink/framework/src/think/middleware/SessionInit.php ( 1.94 KB )
      89. /yingpanguazai/ssd/ssd1/www/b.460.net.cn/vendor/topthink/framework/src/think/Session.php ( 1.80 KB )
      90. /yingpanguazai/ssd/ssd1/www/b.460.net.cn/vendor/topthink/framework/src/think/session/driver/File.php ( 6.27 KB )
      91. /yingpanguazai/ssd/ssd1/www/b.460.net.cn/vendor/topthink/framework/src/think/contract/SessionHandlerInterface.php ( 0.87 KB )
      92. /yingpanguazai/ssd/ssd1/www/b.460.net.cn/vendor/topthink/framework/src/think/session/Store.php ( 7.12 KB )
      93. /yingpanguazai/ssd/ssd1/www/b.460.net.cn/vendor/topthink/framework/src/think/Route.php ( 23.73 KB )
      94. /yingpanguazai/ssd/ssd1/www/b.460.net.cn/vendor/topthink/framework/src/think/route/RuleName.php ( 5.75 KB )
      95. /yingpanguazai/ssd/ssd1/www/b.460.net.cn/vendor/topthink/framework/src/think/route/Domain.php ( 2.53 KB )
      96. /yingpanguazai/ssd/ssd1/www/b.460.net.cn/vendor/topthink/framework/src/think/route/RuleGroup.php ( 22.43 KB )
      97. /yingpanguazai/ssd/ssd1/www/b.460.net.cn/vendor/topthink/framework/src/think/route/Rule.php ( 26.95 KB )
      98. /yingpanguazai/ssd/ssd1/www/b.460.net.cn/vendor/topthink/framework/src/think/route/RuleItem.php ( 9.78 KB )
      99. /yingpanguazai/ssd/ssd1/www/b.460.net.cn/route/app.php ( 1.72 KB )
      100. /yingpanguazai/ssd/ssd1/www/b.460.net.cn/vendor/topthink/framework/src/think/facade/Route.php ( 4.70 KB )
      101. /yingpanguazai/ssd/ssd1/www/b.460.net.cn/vendor/topthink/framework/src/think/route/dispatch/Controller.php ( 4.74 KB )
      102. /yingpanguazai/ssd/ssd1/www/b.460.net.cn/vendor/topthink/framework/src/think/route/Dispatch.php ( 10.44 KB )
      103. /yingpanguazai/ssd/ssd1/www/b.460.net.cn/app/controller/Index.php ( 4.81 KB )
      104. /yingpanguazai/ssd/ssd1/www/b.460.net.cn/app/BaseController.php ( 2.05 KB )
      105. /yingpanguazai/ssd/ssd1/www/b.460.net.cn/vendor/topthink/think-orm/src/facade/Db.php ( 0.93 KB )
      106. /yingpanguazai/ssd/ssd1/www/b.460.net.cn/vendor/topthink/think-orm/src/db/connector/Mysql.php ( 5.44 KB )
      107. /yingpanguazai/ssd/ssd1/www/b.460.net.cn/vendor/topthink/think-orm/src/db/PDOConnection.php ( 52.47 KB )
      108. /yingpanguazai/ssd/ssd1/www/b.460.net.cn/vendor/topthink/think-orm/src/db/Connection.php ( 8.39 KB )
      109. /yingpanguazai/ssd/ssd1/www/b.460.net.cn/vendor/topthink/think-orm/src/db/ConnectionInterface.php ( 4.57 KB )
      110. /yingpanguazai/ssd/ssd1/www/b.460.net.cn/vendor/topthink/think-orm/src/db/builder/Mysql.php ( 16.58 KB )
      111. /yingpanguazai/ssd/ssd1/www/b.460.net.cn/vendor/topthink/think-orm/src/db/Builder.php ( 24.06 KB )
      112. /yingpanguazai/ssd/ssd1/www/b.460.net.cn/vendor/topthink/think-orm/src/db/BaseBuilder.php ( 27.50 KB )
      113. /yingpanguazai/ssd/ssd1/www/b.460.net.cn/vendor/topthink/think-orm/src/db/Query.php ( 15.71 KB )
      114. /yingpanguazai/ssd/ssd1/www/b.460.net.cn/vendor/topthink/think-orm/src/db/BaseQuery.php ( 45.13 KB )
      115. /yingpanguazai/ssd/ssd1/www/b.460.net.cn/vendor/topthink/think-orm/src/db/concern/TimeFieldQuery.php ( 7.43 KB )
      116. /yingpanguazai/ssd/ssd1/www/b.460.net.cn/vendor/topthink/think-orm/src/db/concern/AggregateQuery.php ( 3.26 KB )
      117. /yingpanguazai/ssd/ssd1/www/b.460.net.cn/vendor/topthink/think-orm/src/db/concern/ModelRelationQuery.php ( 20.07 KB )
      118. /yingpanguazai/ssd/ssd1/www/b.460.net.cn/vendor/topthink/think-orm/src/db/concern/ParamsBind.php ( 3.66 KB )
      119. /yingpanguazai/ssd/ssd1/www/b.460.net.cn/vendor/topthink/think-orm/src/db/concern/ResultOperation.php ( 7.01 KB )
      120. /yingpanguazai/ssd/ssd1/www/b.460.net.cn/vendor/topthink/think-orm/src/db/concern/WhereQuery.php ( 19.37 KB )
      121. /yingpanguazai/ssd/ssd1/www/b.460.net.cn/vendor/topthink/think-orm/src/db/concern/JoinAndViewQuery.php ( 7.11 KB )
      122. /yingpanguazai/ssd/ssd1/www/b.460.net.cn/vendor/topthink/think-orm/src/db/concern/TableFieldInfo.php ( 2.63 KB )
      123. /yingpanguazai/ssd/ssd1/www/b.460.net.cn/vendor/topthink/think-orm/src/db/concern/Transaction.php ( 2.77 KB )
      124. /yingpanguazai/ssd/ssd1/www/b.460.net.cn/vendor/topthink/framework/src/think/log/driver/File.php ( 5.96 KB )
      125. /yingpanguazai/ssd/ssd1/www/b.460.net.cn/vendor/topthink/framework/src/think/contract/LogHandlerInterface.php ( 0.86 KB )
      126. /yingpanguazai/ssd/ssd1/www/b.460.net.cn/vendor/topthink/framework/src/think/log/Channel.php ( 3.89 KB )
      127. /yingpanguazai/ssd/ssd1/www/b.460.net.cn/vendor/topthink/framework/src/think/event/LogRecord.php ( 1.02 KB )
      128. /yingpanguazai/ssd/ssd1/www/b.460.net.cn/vendor/topthink/think-helper/src/Collection.php ( 16.47 KB )
      129. /yingpanguazai/ssd/ssd1/www/b.460.net.cn/vendor/topthink/framework/src/think/facade/View.php ( 1.70 KB )
      130. /yingpanguazai/ssd/ssd1/www/b.460.net.cn/vendor/topthink/framework/src/think/View.php ( 4.39 KB )
      131. /yingpanguazai/ssd/ssd1/www/b.460.net.cn/vendor/topthink/framework/src/think/Response.php ( 8.81 KB )
      132. /yingpanguazai/ssd/ssd1/www/b.460.net.cn/vendor/topthink/framework/src/think/response/View.php ( 3.29 KB )
      133. /yingpanguazai/ssd/ssd1/www/b.460.net.cn/vendor/topthink/framework/src/think/Cookie.php ( 6.06 KB )
      134. /yingpanguazai/ssd/ssd1/www/b.460.net.cn/vendor/topthink/think-view/src/Think.php ( 8.38 KB )
      135. /yingpanguazai/ssd/ssd1/www/b.460.net.cn/vendor/topthink/framework/src/think/contract/TemplateHandlerInterface.php ( 1.60 KB )
      136. /yingpanguazai/ssd/ssd1/www/b.460.net.cn/vendor/topthink/think-template/src/Template.php ( 46.61 KB )
      137. /yingpanguazai/ssd/ssd1/www/b.460.net.cn/vendor/topthink/think-template/src/template/driver/File.php ( 2.41 KB )
      138. /yingpanguazai/ssd/ssd1/www/b.460.net.cn/vendor/topthink/think-template/src/template/contract/DriverInterface.php ( 0.86 KB )
      139. /yingpanguazai/ssd/ssd1/www/b.460.net.cn/runtime/temp/b35eef690f41e64ad9e1c098cfc7d3bc.php ( 11.98 KB )
      140. /yingpanguazai/ssd/ssd1/www/b.460.net.cn/vendor/topthink/think-trace/src/Html.php ( 4.42 KB )
      1. CONNECT:[ UseTime:0.001140s ] mysql:host=127.0.0.1;port=3306;dbname=b460;charset=utf8mb4
      2. SHOW FULL COLUMNS FROM `fenlei` [ RunTime:0.001521s ]
      3. SELECT * FROM `fenlei` WHERE `fid` = 0 [ RunTime:0.004138s ]
      4. SELECT * FROM `fenlei` WHERE `fid` = 63 [ RunTime:0.000728s ]
      5. SHOW FULL COLUMNS FROM `set` [ RunTime:0.001409s ]
      6. SELECT * FROM `set` [ RunTime:0.000641s ]
      7. SHOW FULL COLUMNS FROM `article` [ RunTime:0.001437s ]
      8. SELECT * FROM `article` WHERE `id` = 460081 LIMIT 1 [ RunTime:0.001227s ]
      9. UPDATE `article` SET `lasttime` = 1777127943 WHERE `id` = 460081 [ RunTime:0.006996s ]
      10. SELECT * FROM `fenlei` WHERE `id` = 64 LIMIT 1 [ RunTime:0.000384s ]
      11. SELECT * FROM `article` WHERE `id` < 460081 ORDER BY `id` DESC LIMIT 1 [ RunTime:0.000448s ]
      12. SELECT * FROM `article` WHERE `id` > 460081 ORDER BY `id` ASC LIMIT 1 [ RunTime:0.000863s ]
      13. SELECT * FROM `article` WHERE `id` < 460081 ORDER BY `id` DESC LIMIT 10 [ RunTime:0.000779s ]
      14. SELECT * FROM `article` WHERE `id` < 460081 ORDER BY `id` DESC LIMIT 10,10 [ RunTime:0.008950s ]
      15. SELECT * FROM `article` WHERE `id` < 460081 ORDER BY `id` DESC LIMIT 20,10 [ RunTime:0.024275s ]
      0.228114s