南京林业大学教授第一作者在Nature Communications发表研究成果,35%的调控关键藏在“微小”之中,被子植物外显子演化研究取得突破
近日,南京林业大学生命科学学院张太奎教授以第一作者身份在国际权威学术期刊《Nature Communications》上发表了一项重要研究成果,题为“Phylogenomic profile of exon–intron organization across angiosperms, their relationships with protein domains, and functional implications”。
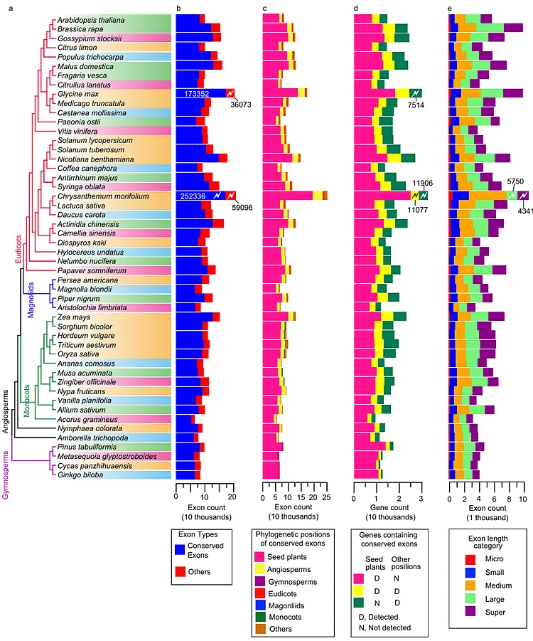
基因的外显子–内含子结构是真核生物实现精确基因表达调控和构建功能性蛋白质的重要基础。被子植物作为陆生植物中种类最丰富、演化最为成功的类群,其外显子长度分布特征及其在物种间的保守性长期以来缺乏系统性解析,这在一定程度上限制了人们对基因结构演化与功能适应机制的深入理解。为回应这一关键科学问题,研究团队整合了涵盖被子植物29个重要目、46个高质量基因组以及178份转录组数据,并辅以4种裸子植物的基因组信息,自主研发了一款名为ExonEvo的生物信息学新工具,首次在全基因组尺度上系统描绘了被子植物外显子长度的分类格局与演化保守性规律。
研究提出将外显子划分为五类:微外显子、小外显子、中外显子、长外显子和超长外显子,其中中外显子在各类植物中数量占比最高。分析进一步显示,约35%的外显子属于微外显子或小外显子,这类短外显子广泛参与基因调控过程;同时,大量外显子在被子植物主要类群的同源基因中高度共享,更有近47%的外显子在被子植物与裸子植物之间表现出显著的保守性,尤其在花器官高表达的基因中富集明显。
此外,该研究还深入揭示了外显子结构与蛋白质功能域之间的对应关系,发现同一功能域往往由多个保守的外显子家族共同编码,而外显子的可变剪接则成为维持蛋白质结构保守性的重要调控机制。这项工作首次构建出被子植物外显子结构演化的系统发育图谱,不仅深化了对基因转录后调控机制的认识,也为理解植物在长期演化过程中如何通过基因结构创新实现环境适应提供了全新的视角。
该研究由南京林业大学作为第一完成单位,联合美国宾夕法尼亚州立大学马红教授与复旦大学王君青年研究员共同担任通讯作者,西南大学张琳青年教师亦参与了相关工作。
