期末火热开考,真题试卷陆续流出,难度如何?具体一起来看。
联合体(栖霞、江宁、雨花、江北、浦口)、秦淮区、鼓楼区、玄武区、建邺区等各区;南外、玄外、求真、29初、科利华等头部初中最新真题出炉,持续更新中......
关注上方公众号,回复“期末”,
获取各年级最新考试真题。














































更多真题试卷,持续更新中......
关注上方公众号,回复“期末”,
获取去年各年级期末考试真题。

应多数家长询问,现正式开启2026年寒假班的报名通道。
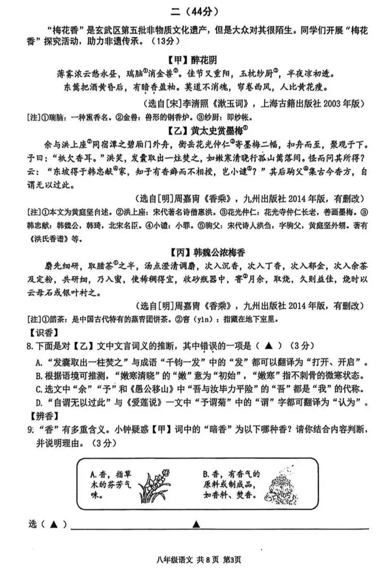
寒假时间虽短,却是不少学生实现“弯道追赶”的关键期。寒假班的价值,在于提供一个集中、连贯的学习节奏,帮助学生完成知识巩固与适度前置,为春季学习减轻压力。
建议有需求的家长尽早锁定名额,为孩子的学习及早规划。同时,我们为公众号的粉丝提供了额外的福利,可以免费领取1小时的1对1名师辅导,可扫描下方二维码添加老师微信预约时间。



