
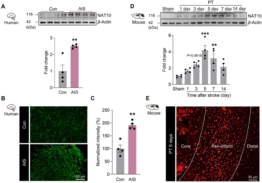
NAT10 作为RNA乙酰化酶的作用

NAT10 作为蛋白乙酰化酶的作用


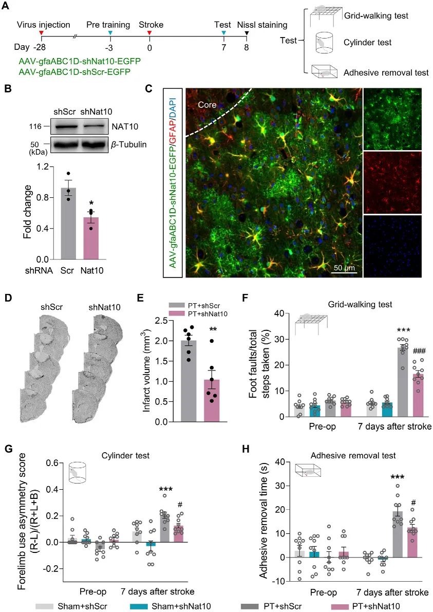
方案设计&流程

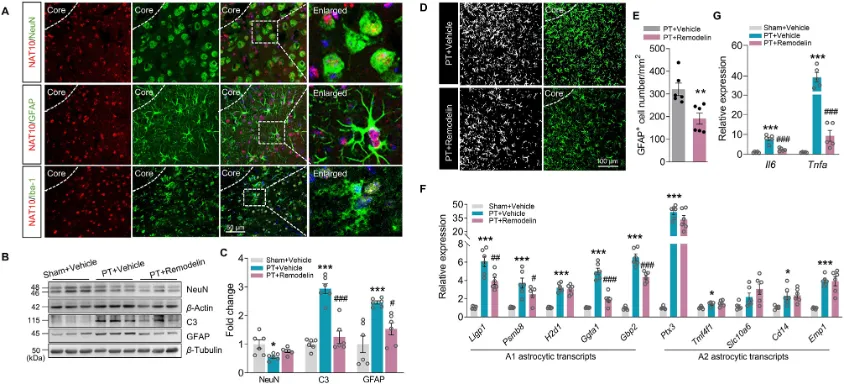
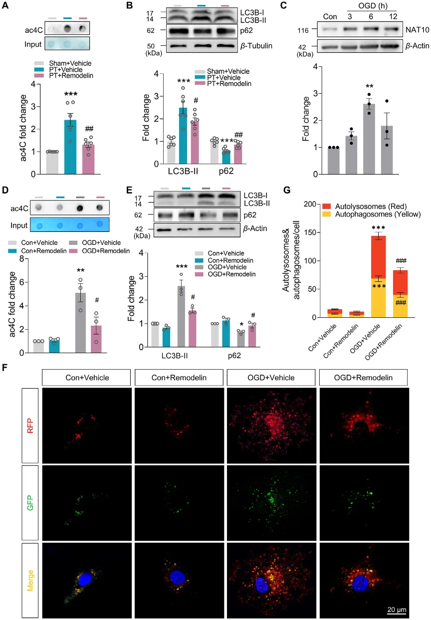
主要内容&结果





ac4C 修饰可提高mRNA 翻译效率,对Remodelin 处理的PT 小鼠梗死周围皮层进行核糖体新生肽链复合物测序(图6A)。通过超速离心将结合在核糖体新生肽链复合物上的mRNA(RNC-mRNA)与总mRNA(input-mRNA)分离,并以“input FPKM / RNC FPKM”计算翻译效率。与假手术组相比,PT 后共有1 535 条转录本翻译效率显著升高(fold change ≥ 2,P < 0.05);其中75 条在Remodelin 处理后翻译效率显著回落(fold change ≤ 0.5,P < 0.05,图6B)。将上述75 条转录本与自噬相关基因集进行比对,筛选出3 个候选靶点:Timp1、Thpo 和Pkd1(图6B)。RNC-Timp1 的FPKM 富集度最高,选定Timp1 作为核心靶标。qPCR 显示,PT 后Timp1 mRNA 水平显著升高,Remodelin 抑制NAT10 未能逆转该升高(图6C);然而Western blot 却发现TIMP1 蛋白表达可被Remodelin 明显下调(图6D),提示NAT10 通过提升Timp1 mRNA 翻译效率而非改变其转录水平来调控TIMP1 表达。采用多聚核糖体分馏实验:OGD 使原代小鼠星形胶质细胞中Timp1 mRNA 大量进入多聚核糖体峰(翻译活跃);而NAT10 抑制后,Timp1 mRNA 主要滞留于单核糖体或轻多聚核糖体峰(翻译受抑)(图6E)。

综上,NAT10 通过ac4C 修饰增强Timp1 mRNA 的核糖体结合与翻译效率,进而提高TIMP1 蛋白水平。
为确定Timp1 mRNA 上具体的ac4C 乙酰化位点,依据“CXXCXXCXX”基序规律,在其编码区(CDS)预测到3 段潜在序列,分别命名为a(+16–+35)、b(+213–+232)和c(+536–+555)位点(图6F)。以ac4C 抗体做免疫沉淀后,仅CDS 中含c 基序的片段能被PCR 成功扩增(图6G),提示该段为实际修饰区域。随后检测NAT10 与c 基序的结合:Lenti-Nat10 过表达显著增强NAT10 与c 基序的关联及ac4C 水平(图6H);而Lenti-shRNA-Nat10 则可逆转这一结合增强(图6I)。
综上,NAT10 作为“写入酶”直接催化Timp1 mRNA c 位点ac4C 修饰,从而调控其翻译。

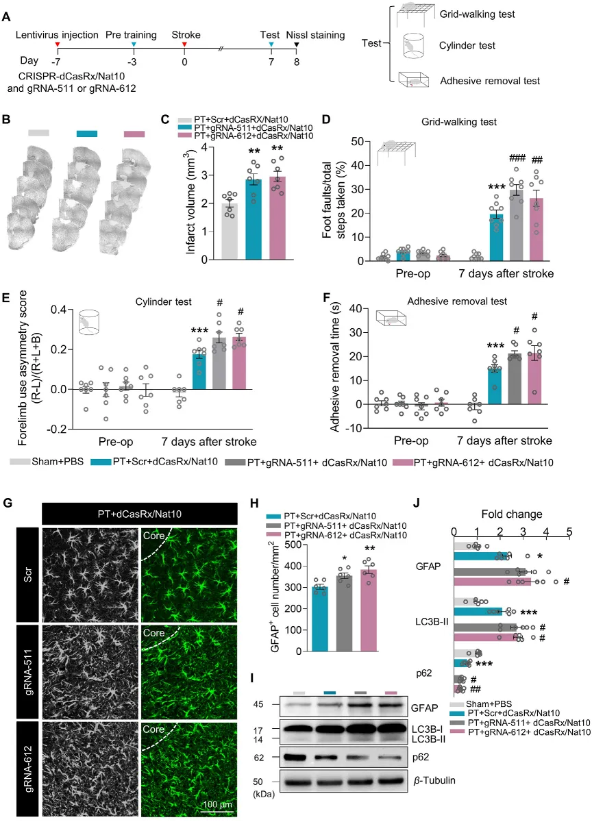
如图8A 所示,于卒中前7 天共微注射CRISPR-dCasRx-Nat10 与gRNA-511 或gRNA-612 至皮层,术后第7 天评估功能。Western blot 证实该策略可在正常小鼠中上调TIMP1。Nissl 染色显示,与scrambled gRNA 对照相比,共注射gRNA-511 或gRNA-612 显著增大PT 小鼠梗死体积(图8B、C)。行为学三项测试表明,预先提升TIMP1 显著加重缺血所致的运动与感觉功能障碍(图8D–F)。免疫荧光进一步显示,该策略增加梗死周围GFAP⁺星形胶质细胞数量(图8G、H),并加剧自噬激活(图8I、J)。综上,PT 卒中后NAT10 通过增强Timp1 mRNA ac4C 乙酰化上调TIMP1,进而阻碍脑损伤修复;抑制
NAT10-Timp1乙酰化-mRNA轴可促进功能恢复。


研究意义&总结
联系&合作
“循证转化医学”定位于精准医学和健康行业专业服务媒体,聚焦国民国家生命、健康、医疗战略需要,整合汇集患者、医生、技术资源,为不同人群提供资源和平台赋能。以“加速科学研究循证,推进科技成果转化“为使命;以“保障人民健康生活,造福人类生命健康”为目标。
为患者和人民遴选全球可靠稳定的服务和技术;为研究者提供有价值的内容,涵盖创新技术、创新方法、创新工具;为企业家和厂商提供优质的资源平台。


Driving innovation for better life!