
有关单位:
为贯彻落实党的二十大精神,深入贯彻落实习近平总书记关于教育的重要论述,为适应教育数字化发展要求,加快推进人工智能等数字技术与课程的深度融合和创新发展,全面推动以智助学、以智助教、以智助管、以智助研等人工智能应用场景的落地,中国高等教育培训中心决定举办“Al Agent赋能智慧课程建设SOP实战工作坊”。现将有关事项通知如下:
项 目 详 情

一、举办单位
指导单位
中国高等教育学会
主办单位
中国高等教育培训中心
协办单位
北京智慧化教育科技研究院

二、培训时间与形式
时间:2026年3月27-30日
地点:苏州
线上:中国高等教育培训中心直播平台(直播+回看)

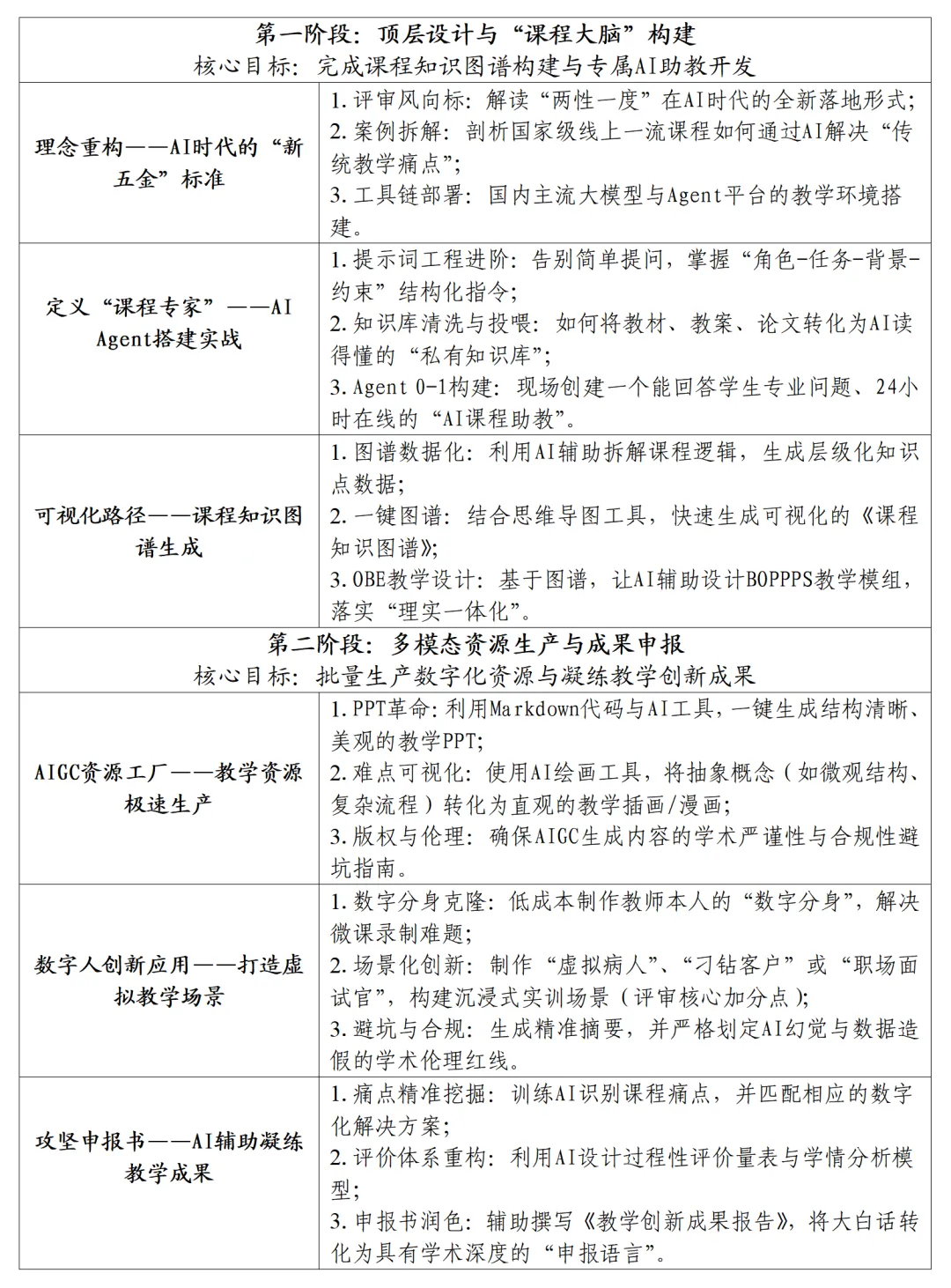
三、培训内容


四、培训对象
各高校(含民办高校、高等职业院校、中等职业学校)的分管领导、教务处、教师发展中心、人事处、教育技术中心、科研处、信息中心负责人;各二级学院(系)院长(主任)、骨干教师、专业带头人、专业教师、公共基础课教师及各教研室主任;分管教学及教学辅助相关人员等。

五、报名事项
1.个人报名:请微信扫描下图二维码填写个人信息进行报名;

苏州

线上
2.团队报名:请通过电脑浏览器访问中国高等教育培训中心官网:https://chetc.cahe.edu.cn/,搜索项目名称,点击该项目【项目详情】,在报名时选择“团体报名入口”,下载《团体报名信息表模板》。完成填写后,请上传已填写的《团体报名信息表》,并输入发票详情。点击“报名”,即团体报名成功,报名成功后进行对公转账;
3.报名时间:2026年3月27日前。

六、发票证书
(一)发票
培训费电子发票(增值税普通发票)由中国高等教育培 训中心统一开具,交费成功并在培训结束后10-15个工作日内通过邮件发送至订单联系人预留邮箱中,请注意查收。
(二)证书
参会代表按照规定完成培训课时,由中国高等教育培训中心颁发电子版“结业证书”,证书中注明研修课程名称及学时。

七、联系方式
(一)会务咨询刘秋红(智慧化研究院):
13020005856
丁明宇(智慧化研究院):
18911531838(二)证书事宜
田玉玲(培训中心):
13554055706
下滑至文末,点击左下角【阅读原文】下载附件。
中国高等教育培训中心
2026年1月23日

培训・推荐
1.【25年6月-27年6月】“智能化科研(AI4S)及其实践”专题讲座
2.【25年10月-26年2月】教师生成式AI全技能在线训练营(第三期)
3.【25年12月-26年2月】AI数智课程设计师在线实战营

中国高等教育培训中心简介
中国高等教育培训中心是中国高等教育学会直属事业单位,始终坚持以习近平新时代中国特色社会主义思想为指导,以“服务高校高质量发展、助推教师队伍创新发展、助推产教融合协同发展”为使命,聚焦政府工作重点、宏观政策热点、高校发展难点、行业企业发展关注点,整合国内外优质教育资源,面向全国教育系统和行业企业管理干部、骨干教师等,开展专业化、定制化培训和精准化咨询服务。中心一直致力于以服务求支持,以贡献求发展,努力建设成为我国高等教育领域最具公信力、权威性、影响力、引领性的教育培训机构。详情请登录中国高等教育培训中心官网(https://chetc.cahe.edu.cn/)或关注培训中心微信公众号了解更多培训动态。