当前位置:首页>南京>南京林业大学经济管理学院2026年博士研究生招生简章

南京林业大学经济管理学院2026年博士研究生招生简章

  • 2026-05-27 17:54:53
南京林业大学经济管理学院2026年博士研究生招生简章

01

学校简介

南京林业大学是一所以林科为优势,以服务国家生态文明建设为引领,理、工、农、文、管、经、法、艺等多学科协调发展的高水平研究型大学。学校是江苏省人民政府与教育部、国家林业和草原局共建高校,国家“双一流”建设高校,江苏省高水平大学建设高峰计划A类建设高校。

学校是全国首批具有博士和硕士学位整体授予权的高校。现有7个博士后流动站、11个博士学位授权一级学科点、2个博士专业学位授权点,28个硕士学位授权一级学科点和20个硕士专业学位授权点,构建形成林科特色生态文明学科体系。现有林业工程国家“双一流”学科建设点1个;一级学科国家重点学科2个,二级学科国家重点学科4个;江苏省一级学科国家重点学科培育点1个,江苏高校优势学科8个,国家林业和草原局重点学科13个,江苏省重点学科10个;建有江苏高校“生物质先进功能材料学科交叉中心”。在第四轮学科评估中,林业工程、林学获评A+、风景园林学获评A-。工程学、化学、农业科学、植物与动物科学4个学科进入ESI全球机构排名前1‰,材料科学、环境生态学、生物与生物化学、地球科学、社会科学总论和计算机科学等6个学科进入ESI全球机构排名前1%,发表ESI高被引论文527篇,形成了高峰高原学科协调高质量发展新格局。

02

学院简介

南京林业大学经济管理学院历史可追溯到1956年成立的林业经济教研组,1985年成立经济管理系(处级建制),1987年经原林业部批准成立经济管理学院,是华东地区高校中较早建立学院级建制的单位。南京林业大学经济管理学院发展历史悠久,文化积淀深厚,学者名家荟萃,学科特色突出,是全国农林经济管理学科,特别是林业经济管理特色学科科学研究和人才培养的重镇。建院40年来,学院立足“立德树人”根本任务,秉承“崇尚学术、丹心育人”培养理念,以“成为行业领先、国内一流、国际知名的经济管理学院”为愿景,以“创立经管新知,培育卓越人才,融通人与自然”为使命,已发展成为集经济学和管理学为一体的在国内外具有重要影响力的学院。

03

博士学位点简介

学院现有农林经济管理一级学科博士学位授权点、碳中和科学与技术交叉学科博士学位授权点,其中,农林经济管理学科为国家林草原局重点学科、江苏省重点学科和江苏省优势学科,并建有博士后流动站。博士授权点下设林业经济管理、农业经济管理、资源环境生态经济、林草碳汇产品与交易4个二级博士点。学院学科在多个国内外第三方机构评价中位居前列,其中,“一般社会科学”进入ESI全球排名前1%;农林经济管理学科在2024年泰晤士中国学科评级中获评A-(全国排名第3名)、2024年软科中国最好学科排名第8名、2025年ABC中国大学学科排名第7名;“商业与经济学科”在2025年泰晤士世界大学学科排名(中国内地高校)中位列第43名。

04

经济管理学院2026年博士研究生“申请-考核”制招生实施细则

根据《南京林业大学2026年博士研究生招生简章》《南京林业大学“申请-考核”制招收博士研究生实施办法(修订)》《经济管理学院博士研究生招生指标分配办法(试行)》以及经济管理学院实际情况制定本实施细则。

一、学院博士研究生招生工作组织

经济管理学院成立以党委书记、院长、分管副院长等组成的博士研究生招生工作委员会。

二、申请资格

(一)申请资格

1.中华人民共和国公民。拥护中国共产党的领导,具有正确的政治方向,热爱祖国,愿为社会主义现代化建设服务,遵纪守法,品行端正。

2.诚实守信,学风端正,心理健康,无学术不端等行为。

3.身体健康状况符合国家规定的体检标准。

4.硕士研究生毕业且已获得硕士及以上学位(在境外获得的学历和学位须经教育部留学服务中心认证),或应届毕业硕士生(入学报到前须取得硕士毕业证书和学位证书或境外学历学位认证书)。

5.英语水平原则上达到以下条件之一:CET6≥425分、或TOEFL≥70分、或IELTS≥6.0、或PETS5≥45分;或以第一作者(或第二作者,导师第一作者)在英文期刊上发表过学术论文;或获得英语语系国家本科或硕士学位。

6.申请者须满足以下学术成果条件之一(成果要求近5年以内):

(1)在《南京林业大学学术论文质量筛选期刊体系》所列期刊上发表F类以上学术论文1篇(排名第一,或排名第二、导师第一);

(2)获1项授权发明专利(排名第一,或排名第二、导师第一);

(3)在“挑战杯”科技学术竞赛、“互联网+”创新创业大赛、全国大学生数学建模竞赛中获1项省级以上奖励(排名前三)。

(二)提交申请材料

申请人根据招生简章要求,进行网上报名,并提交以下申请材料至学院:

(1)《博士学位研究生网上报名信息简表》(报名成功后系统自动生成);

(2)学历、学位证书或教育部留学服务中心认证书复印件(应届生提供学生证复印件);

(3)提供硕士学位论文简介(同等学力报考者不需提供)、目前科研工作研究情况、近3年研究项目及研究内容简介;

(4)博士研究计划(不少于1000字);

(5)两位专家(与申请人报考学科相同或相近学科的教授或相当专业技术职务专家)的推荐信;

(6)本人研究成果清单以及相关复印件一套;

(7)外语水平证明材料;

(8)思想政治考核表;

考生需在报名时将上述材料电子版按序排列,合并为一个pdf文件在系统提交,其中其中(1)(5)(8)无需电子文件。所有纸质材料面试时带来现场提交。

三、学院学科考核程序

考核包括对申请人提交的材料进行资格初审和对申请人进行全面考核。

(一)资格初审

学院组成资格初审专家组(专家组的成员原则上为博士生导师,一般不少于5人),负责对申请人的报名资格进行初审。初审学科专家组根据申请人所提交的申请材料,对其科研潜质和基本素质进行初审,根据初审结果和招生导师的基本意向,提出进入全面考核的考生名单,并在学院网站公布。

(二)全面考核

全面考核可差额进行,差额比例由各学科根据当年“申请-考核”招生指标及申请人数确定。

学院组织成立以学科为单位的专家组(组长由学科负责人担任,至少5人)对申请人进行全面考核,全面考核应包括学术水平考核和综合面试两个环节:

学术水平考核成绩占50%,综合面试成绩占50%,两项成绩综合得分低于60分为不合格。

1.学术水平考核

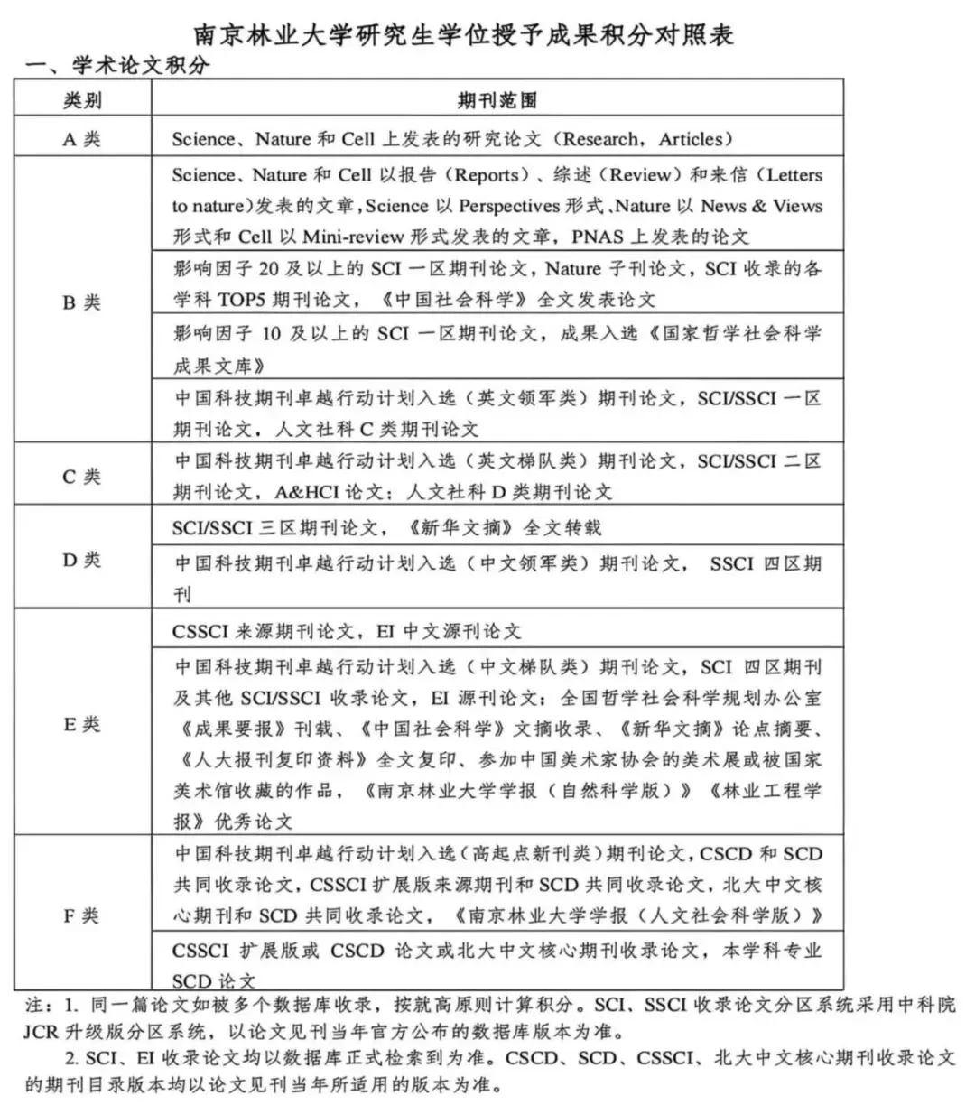
学术水平考核实行按学术成果计分,分值可累加。

注:

1)与导师共同发表且第一作者为导师的,加分时可按申请者为第一作者计分;第一作者为非导师的,第二作者不计分;第三作者及以后者不计分。

2)同一篇论文如被多个数据库收录,按就高不就低原则计分。

3) F类、E类、D类、C类及以上级别论文依据“南京林业大学研究生学位授予成果积分对照表”判定。

2.综合面试

综合面试环节主要对申请人的思想政治表现、外语水平、专业知识、科研创新能力、个人综合素质等进行考核。

考核形式由专家组根据学院制定的考核细则结合本专业特点具体组织实施,考核时间、地点以及专家组成员需提前上报研究生院备案,综合面试环节要求公开进行。面试小组应对每位考生的作答情况进行现场记录,提交考核记录和考核成绩表。

四、录取

考核专家组根据考生的各项成绩和各导师招生名额,在充分尊重导师意见的基础上,综合确定拟录取人选名单,每位导师原则上不超过2个名额;学院招生工作委员会负责审查考核记录和考核成绩,审核无误后报学院学术委员会审查,并报学院党政联席会议审批。学院在本院网站上公示经学院招生工作委员会审查通过的拟录取人选及其考核成绩,公示期不少于五个工作日,公示无异议后,报送研究生院。

五、其他情况

若报名时有工作单位,录取类别为非定向的博士生,录取时必须提供原工作单位解除劳动关系的正式合同,录取初期(5月上旬)将函调人事档案。

本细则由经济管理学院负责解释,未尽事宜请与我院研究生招生办公室联系,联系电话:025-85427373。

05

网报指南

网上报名通过南京林业大学研究生报考服务系统(https://yzbm.njfu.edu.cn/logon)进行,考生选择“博士研究生报名”招生项目,注册帐号并登录,按照网站提示完成网上报名。

报名系统开放时间

2026年1月15日-3月1日。

考生务必准确填报信息,尤其是:姓名、证件号码、学历学位证书编号和毕业年月等,否则影响后期录取和学籍注册。考生务必在报名截止之前通过报名系统网上缴纳报名费,不接受现金缴纳,标准为200元/人,不缴费者报名无效。

特别提醒

请牢记报名号和密码。报名成功后请立即在报名系统内下载打印下列资料(系统关闭后将无法打印):①《博士学位研究生网上报名信息简表》1份;②《专家推荐书》2份,分别由2位教授或相当专业技术职称的专家填写(非报考导师)。③《思想政治考核表》1份。 

-END-

文字 | 储淑媛

审核 | 邓德强

编辑 | 张陆璐

出品 | 经管院学生会新闻宣传部

最新文章

随机文章

基本 文件 流程 错误 SQL 调试
  1. 请求信息 : 2026-05-27 18:54:50 HTTP/2.0 GET : https://b.460.net.cn/a/478640.html
  2. 运行时间 : 0.075253s [ 吞吐率:13.29req/s ] 内存消耗:4,507.74kb 文件加载:140
  3. 缓存信息 : 0 reads,0 writes
  4. 会话信息 : SESSION_ID=7a18da57c9a22f77598f5fe0e17f856d
  1. /yingpanguazai/ssd/ssd1/www/b.460.net.cn/public/index.php ( 0.79 KB )
  2. /yingpanguazai/ssd/ssd1/www/b.460.net.cn/vendor/autoload.php ( 0.17 KB )
  3. /yingpanguazai/ssd/ssd1/www/b.460.net.cn/vendor/composer/autoload_real.php ( 2.49 KB )
  4. /yingpanguazai/ssd/ssd1/www/b.460.net.cn/vendor/composer/platform_check.php ( 0.90 KB )
  5. /yingpanguazai/ssd/ssd1/www/b.460.net.cn/vendor/composer/ClassLoader.php ( 14.03 KB )
  6. /yingpanguazai/ssd/ssd1/www/b.460.net.cn/vendor/composer/autoload_static.php ( 4.90 KB )
  7. /yingpanguazai/ssd/ssd1/www/b.460.net.cn/vendor/topthink/think-helper/src/helper.php ( 8.34 KB )
  8. /yingpanguazai/ssd/ssd1/www/b.460.net.cn/vendor/topthink/think-validate/src/helper.php ( 2.19 KB )
  9. /yingpanguazai/ssd/ssd1/www/b.460.net.cn/vendor/topthink/think-orm/src/helper.php ( 1.47 KB )
  10. /yingpanguazai/ssd/ssd1/www/b.460.net.cn/vendor/topthink/think-orm/stubs/load_stubs.php ( 0.16 KB )
  11. /yingpanguazai/ssd/ssd1/www/b.460.net.cn/vendor/topthink/framework/src/think/Exception.php ( 1.69 KB )
  12. /yingpanguazai/ssd/ssd1/www/b.460.net.cn/vendor/topthink/think-container/src/Facade.php ( 2.71 KB )
  13. /yingpanguazai/ssd/ssd1/www/b.460.net.cn/vendor/symfony/deprecation-contracts/function.php ( 0.99 KB )
  14. /yingpanguazai/ssd/ssd1/www/b.460.net.cn/vendor/symfony/polyfill-mbstring/bootstrap.php ( 8.26 KB )
  15. /yingpanguazai/ssd/ssd1/www/b.460.net.cn/vendor/symfony/polyfill-mbstring/bootstrap80.php ( 9.78 KB )
  16. /yingpanguazai/ssd/ssd1/www/b.460.net.cn/vendor/symfony/var-dumper/Resources/functions/dump.php ( 1.49 KB )
  17. /yingpanguazai/ssd/ssd1/www/b.460.net.cn/vendor/topthink/think-dumper/src/helper.php ( 0.18 KB )
  18. /yingpanguazai/ssd/ssd1/www/b.460.net.cn/vendor/symfony/var-dumper/VarDumper.php ( 4.30 KB )
  19. /yingpanguazai/ssd/ssd1/www/b.460.net.cn/vendor/topthink/framework/src/think/App.php ( 15.30 KB )
  20. /yingpanguazai/ssd/ssd1/www/b.460.net.cn/vendor/topthink/think-container/src/Container.php ( 15.76 KB )
  21. /yingpanguazai/ssd/ssd1/www/b.460.net.cn/vendor/psr/container/src/ContainerInterface.php ( 1.02 KB )
  22. /yingpanguazai/ssd/ssd1/www/b.460.net.cn/app/provider.php ( 0.19 KB )
  23. /yingpanguazai/ssd/ssd1/www/b.460.net.cn/vendor/topthink/framework/src/think/Http.php ( 6.04 KB )
  24. /yingpanguazai/ssd/ssd1/www/b.460.net.cn/vendor/topthink/think-helper/src/helper/Str.php ( 7.29 KB )
  25. /yingpanguazai/ssd/ssd1/www/b.460.net.cn/vendor/topthink/framework/src/think/Env.php ( 4.68 KB )
  26. /yingpanguazai/ssd/ssd1/www/b.460.net.cn/app/common.php ( 0.03 KB )
  27. /yingpanguazai/ssd/ssd1/www/b.460.net.cn/vendor/topthink/framework/src/helper.php ( 18.78 KB )
  28. /yingpanguazai/ssd/ssd1/www/b.460.net.cn/vendor/topthink/framework/src/think/Config.php ( 5.54 KB )
  29. /yingpanguazai/ssd/ssd1/www/b.460.net.cn/config/app.php ( 0.95 KB )
  30. /yingpanguazai/ssd/ssd1/www/b.460.net.cn/config/cache.php ( 0.78 KB )
  31. /yingpanguazai/ssd/ssd1/www/b.460.net.cn/config/console.php ( 0.23 KB )
  32. /yingpanguazai/ssd/ssd1/www/b.460.net.cn/config/cookie.php ( 0.56 KB )
  33. /yingpanguazai/ssd/ssd1/www/b.460.net.cn/config/database.php ( 2.47 KB )
  34. /yingpanguazai/ssd/ssd1/www/b.460.net.cn/vendor/topthink/framework/src/think/facade/Env.php ( 1.67 KB )
  35. /yingpanguazai/ssd/ssd1/www/b.460.net.cn/config/filesystem.php ( 0.61 KB )
  36. /yingpanguazai/ssd/ssd1/www/b.460.net.cn/config/lang.php ( 0.91 KB )
  37. /yingpanguazai/ssd/ssd1/www/b.460.net.cn/config/log.php ( 1.35 KB )
  38. /yingpanguazai/ssd/ssd1/www/b.460.net.cn/config/middleware.php ( 0.19 KB )
  39. /yingpanguazai/ssd/ssd1/www/b.460.net.cn/config/route.php ( 1.89 KB )
  40. /yingpanguazai/ssd/ssd1/www/b.460.net.cn/config/session.php ( 0.57 KB )
  41. /yingpanguazai/ssd/ssd1/www/b.460.net.cn/config/trace.php ( 0.34 KB )
  42. /yingpanguazai/ssd/ssd1/www/b.460.net.cn/config/view.php ( 0.82 KB )
  43. /yingpanguazai/ssd/ssd1/www/b.460.net.cn/app/event.php ( 0.25 KB )
  44. /yingpanguazai/ssd/ssd1/www/b.460.net.cn/vendor/topthink/framework/src/think/Event.php ( 7.67 KB )
  45. /yingpanguazai/ssd/ssd1/www/b.460.net.cn/app/service.php ( 0.13 KB )
  46. /yingpanguazai/ssd/ssd1/www/b.460.net.cn/app/AppService.php ( 0.26 KB )
  47. /yingpanguazai/ssd/ssd1/www/b.460.net.cn/vendor/topthink/framework/src/think/Service.php ( 1.64 KB )
  48. /yingpanguazai/ssd/ssd1/www/b.460.net.cn/vendor/topthink/framework/src/think/Lang.php ( 7.35 KB )
  49. /yingpanguazai/ssd/ssd1/www/b.460.net.cn/vendor/topthink/framework/src/lang/zh-cn.php ( 13.70 KB )
  50. /yingpanguazai/ssd/ssd1/www/b.460.net.cn/vendor/topthink/framework/src/think/initializer/Error.php ( 3.31 KB )
  51. /yingpanguazai/ssd/ssd1/www/b.460.net.cn/vendor/topthink/framework/src/think/initializer/RegisterService.php ( 1.33 KB )
  52. /yingpanguazai/ssd/ssd1/www/b.460.net.cn/vendor/services.php ( 0.14 KB )
  53. /yingpanguazai/ssd/ssd1/www/b.460.net.cn/vendor/topthink/framework/src/think/service/PaginatorService.php ( 1.52 KB )
  54. /yingpanguazai/ssd/ssd1/www/b.460.net.cn/vendor/topthink/framework/src/think/service/ValidateService.php ( 0.99 KB )
  55. /yingpanguazai/ssd/ssd1/www/b.460.net.cn/vendor/topthink/framework/src/think/service/ModelService.php ( 2.04 KB )
  56. /yingpanguazai/ssd/ssd1/www/b.460.net.cn/vendor/topthink/think-trace/src/Service.php ( 0.77 KB )
  57. /yingpanguazai/ssd/ssd1/www/b.460.net.cn/vendor/topthink/framework/src/think/Middleware.php ( 6.72 KB )
  58. /yingpanguazai/ssd/ssd1/www/b.460.net.cn/vendor/topthink/framework/src/think/initializer/BootService.php ( 0.77 KB )
  59. /yingpanguazai/ssd/ssd1/www/b.460.net.cn/vendor/topthink/think-orm/src/Paginator.php ( 11.86 KB )
  60. /yingpanguazai/ssd/ssd1/www/b.460.net.cn/vendor/topthink/think-validate/src/Validate.php ( 63.20 KB )
  61. /yingpanguazai/ssd/ssd1/www/b.460.net.cn/vendor/topthink/think-orm/src/Model.php ( 23.55 KB )
  62. /yingpanguazai/ssd/ssd1/www/b.460.net.cn/vendor/topthink/think-orm/src/model/concern/Attribute.php ( 21.05 KB )
  63. /yingpanguazai/ssd/ssd1/www/b.460.net.cn/vendor/topthink/think-orm/src/model/concern/AutoWriteData.php ( 4.21 KB )
  64. /yingpanguazai/ssd/ssd1/www/b.460.net.cn/vendor/topthink/think-orm/src/model/concern/Conversion.php ( 6.44 KB )
  65. /yingpanguazai/ssd/ssd1/www/b.460.net.cn/vendor/topthink/think-orm/src/model/concern/DbConnect.php ( 5.16 KB )
  66. /yingpanguazai/ssd/ssd1/www/b.460.net.cn/vendor/topthink/think-orm/src/model/concern/ModelEvent.php ( 2.33 KB )
  67. /yingpanguazai/ssd/ssd1/www/b.460.net.cn/vendor/topthink/think-orm/src/model/concern/RelationShip.php ( 28.29 KB )
  68. /yingpanguazai/ssd/ssd1/www/b.460.net.cn/vendor/topthink/think-helper/src/contract/Arrayable.php ( 0.09 KB )
  69. /yingpanguazai/ssd/ssd1/www/b.460.net.cn/vendor/topthink/think-helper/src/contract/Jsonable.php ( 0.13 KB )
  70. /yingpanguazai/ssd/ssd1/www/b.460.net.cn/vendor/topthink/think-orm/src/model/contract/Modelable.php ( 0.09 KB )
  71. /yingpanguazai/ssd/ssd1/www/b.460.net.cn/vendor/topthink/framework/src/think/Db.php ( 2.88 KB )
  72. /yingpanguazai/ssd/ssd1/www/b.460.net.cn/vendor/topthink/think-orm/src/DbManager.php ( 8.52 KB )
  73. /yingpanguazai/ssd/ssd1/www/b.460.net.cn/vendor/topthink/framework/src/think/Log.php ( 6.28 KB )
  74. /yingpanguazai/ssd/ssd1/www/b.460.net.cn/vendor/topthink/framework/src/think/Manager.php ( 3.92 KB )
  75. /yingpanguazai/ssd/ssd1/www/b.460.net.cn/vendor/psr/log/src/LoggerTrait.php ( 2.69 KB )
  76. /yingpanguazai/ssd/ssd1/www/b.460.net.cn/vendor/psr/log/src/LoggerInterface.php ( 2.71 KB )
  77. /yingpanguazai/ssd/ssd1/www/b.460.net.cn/vendor/topthink/framework/src/think/Cache.php ( 4.92 KB )
  78. /yingpanguazai/ssd/ssd1/www/b.460.net.cn/vendor/psr/simple-cache/src/CacheInterface.php ( 4.71 KB )
  79. /yingpanguazai/ssd/ssd1/www/b.460.net.cn/vendor/topthink/think-helper/src/helper/Arr.php ( 16.63 KB )
  80. /yingpanguazai/ssd/ssd1/www/b.460.net.cn/vendor/topthink/framework/src/think/cache/driver/File.php ( 7.84 KB )
  81. /yingpanguazai/ssd/ssd1/www/b.460.net.cn/vendor/topthink/framework/src/think/cache/Driver.php ( 9.03 KB )
  82. /yingpanguazai/ssd/ssd1/www/b.460.net.cn/vendor/topthink/framework/src/think/contract/CacheHandlerInterface.php ( 1.99 KB )
  83. /yingpanguazai/ssd/ssd1/www/b.460.net.cn/app/Request.php ( 0.09 KB )
  84. /yingpanguazai/ssd/ssd1/www/b.460.net.cn/vendor/topthink/framework/src/think/Request.php ( 55.78 KB )
  85. /yingpanguazai/ssd/ssd1/www/b.460.net.cn/app/middleware.php ( 0.25 KB )
  86. /yingpanguazai/ssd/ssd1/www/b.460.net.cn/vendor/topthink/framework/src/think/Pipeline.php ( 2.61 KB )
  87. /yingpanguazai/ssd/ssd1/www/b.460.net.cn/vendor/topthink/think-trace/src/TraceDebug.php ( 3.40 KB )
  88. /yingpanguazai/ssd/ssd1/www/b.460.net.cn/vendor/topthink/framework/src/think/middleware/SessionInit.php ( 1.94 KB )
  89. /yingpanguazai/ssd/ssd1/www/b.460.net.cn/vendor/topthink/framework/src/think/Session.php ( 1.80 KB )
  90. /yingpanguazai/ssd/ssd1/www/b.460.net.cn/vendor/topthink/framework/src/think/session/driver/File.php ( 6.27 KB )
  91. /yingpanguazai/ssd/ssd1/www/b.460.net.cn/vendor/topthink/framework/src/think/contract/SessionHandlerInterface.php ( 0.87 KB )
  92. /yingpanguazai/ssd/ssd1/www/b.460.net.cn/vendor/topthink/framework/src/think/session/Store.php ( 7.12 KB )
  93. /yingpanguazai/ssd/ssd1/www/b.460.net.cn/vendor/topthink/framework/src/think/Route.php ( 23.73 KB )
  94. /yingpanguazai/ssd/ssd1/www/b.460.net.cn/vendor/topthink/framework/src/think/route/RuleName.php ( 5.75 KB )
  95. /yingpanguazai/ssd/ssd1/www/b.460.net.cn/vendor/topthink/framework/src/think/route/Domain.php ( 2.53 KB )
  96. /yingpanguazai/ssd/ssd1/www/b.460.net.cn/vendor/topthink/framework/src/think/route/RuleGroup.php ( 22.43 KB )
  97. /yingpanguazai/ssd/ssd1/www/b.460.net.cn/vendor/topthink/framework/src/think/route/Rule.php ( 26.95 KB )
  98. /yingpanguazai/ssd/ssd1/www/b.460.net.cn/vendor/topthink/framework/src/think/route/RuleItem.php ( 9.78 KB )
  99. /yingpanguazai/ssd/ssd1/www/b.460.net.cn/route/app.php ( 1.72 KB )
  100. /yingpanguazai/ssd/ssd1/www/b.460.net.cn/vendor/topthink/framework/src/think/facade/Route.php ( 4.70 KB )
  101. /yingpanguazai/ssd/ssd1/www/b.460.net.cn/vendor/topthink/framework/src/think/route/dispatch/Controller.php ( 4.74 KB )
  102. /yingpanguazai/ssd/ssd1/www/b.460.net.cn/vendor/topthink/framework/src/think/route/Dispatch.php ( 10.44 KB )
  103. /yingpanguazai/ssd/ssd1/www/b.460.net.cn/app/controller/Index.php ( 4.81 KB )
  104. /yingpanguazai/ssd/ssd1/www/b.460.net.cn/app/BaseController.php ( 2.05 KB )
  105. /yingpanguazai/ssd/ssd1/www/b.460.net.cn/vendor/topthink/think-orm/src/facade/Db.php ( 0.93 KB )
  106. /yingpanguazai/ssd/ssd1/www/b.460.net.cn/vendor/topthink/think-orm/src/db/connector/Mysql.php ( 5.44 KB )
  107. /yingpanguazai/ssd/ssd1/www/b.460.net.cn/vendor/topthink/think-orm/src/db/PDOConnection.php ( 52.47 KB )
  108. /yingpanguazai/ssd/ssd1/www/b.460.net.cn/vendor/topthink/think-orm/src/db/Connection.php ( 8.39 KB )
  109. /yingpanguazai/ssd/ssd1/www/b.460.net.cn/vendor/topthink/think-orm/src/db/ConnectionInterface.php ( 4.57 KB )
  110. /yingpanguazai/ssd/ssd1/www/b.460.net.cn/vendor/topthink/think-orm/src/db/builder/Mysql.php ( 16.58 KB )
  111. /yingpanguazai/ssd/ssd1/www/b.460.net.cn/vendor/topthink/think-orm/src/db/Builder.php ( 24.06 KB )
  112. /yingpanguazai/ssd/ssd1/www/b.460.net.cn/vendor/topthink/think-orm/src/db/BaseBuilder.php ( 27.50 KB )
  113. /yingpanguazai/ssd/ssd1/www/b.460.net.cn/vendor/topthink/think-orm/src/db/Query.php ( 15.71 KB )
  114. /yingpanguazai/ssd/ssd1/www/b.460.net.cn/vendor/topthink/think-orm/src/db/BaseQuery.php ( 45.13 KB )
  115. /yingpanguazai/ssd/ssd1/www/b.460.net.cn/vendor/topthink/think-orm/src/db/concern/TimeFieldQuery.php ( 7.43 KB )
  116. /yingpanguazai/ssd/ssd1/www/b.460.net.cn/vendor/topthink/think-orm/src/db/concern/AggregateQuery.php ( 3.26 KB )
  117. /yingpanguazai/ssd/ssd1/www/b.460.net.cn/vendor/topthink/think-orm/src/db/concern/ModelRelationQuery.php ( 20.07 KB )
  118. /yingpanguazai/ssd/ssd1/www/b.460.net.cn/vendor/topthink/think-orm/src/db/concern/ParamsBind.php ( 3.66 KB )
  119. /yingpanguazai/ssd/ssd1/www/b.460.net.cn/vendor/topthink/think-orm/src/db/concern/ResultOperation.php ( 7.01 KB )
  120. /yingpanguazai/ssd/ssd1/www/b.460.net.cn/vendor/topthink/think-orm/src/db/concern/WhereQuery.php ( 19.37 KB )
  121. /yingpanguazai/ssd/ssd1/www/b.460.net.cn/vendor/topthink/think-orm/src/db/concern/JoinAndViewQuery.php ( 7.11 KB )
  122. /yingpanguazai/ssd/ssd1/www/b.460.net.cn/vendor/topthink/think-orm/src/db/concern/TableFieldInfo.php ( 2.63 KB )
  123. /yingpanguazai/ssd/ssd1/www/b.460.net.cn/vendor/topthink/think-orm/src/db/concern/Transaction.php ( 2.77 KB )
  124. /yingpanguazai/ssd/ssd1/www/b.460.net.cn/vendor/topthink/framework/src/think/log/driver/File.php ( 5.96 KB )
  125. /yingpanguazai/ssd/ssd1/www/b.460.net.cn/vendor/topthink/framework/src/think/contract/LogHandlerInterface.php ( 0.86 KB )
  126. /yingpanguazai/ssd/ssd1/www/b.460.net.cn/vendor/topthink/framework/src/think/log/Channel.php ( 3.89 KB )
  127. /yingpanguazai/ssd/ssd1/www/b.460.net.cn/vendor/topthink/framework/src/think/event/LogRecord.php ( 1.02 KB )
  128. /yingpanguazai/ssd/ssd1/www/b.460.net.cn/vendor/topthink/think-helper/src/Collection.php ( 16.47 KB )
  129. /yingpanguazai/ssd/ssd1/www/b.460.net.cn/vendor/topthink/framework/src/think/facade/View.php ( 1.70 KB )
  130. /yingpanguazai/ssd/ssd1/www/b.460.net.cn/vendor/topthink/framework/src/think/View.php ( 4.39 KB )
  131. /yingpanguazai/ssd/ssd1/www/b.460.net.cn/vendor/topthink/framework/src/think/Response.php ( 8.81 KB )
  132. /yingpanguazai/ssd/ssd1/www/b.460.net.cn/vendor/topthink/framework/src/think/response/View.php ( 3.29 KB )
  133. /yingpanguazai/ssd/ssd1/www/b.460.net.cn/vendor/topthink/framework/src/think/Cookie.php ( 6.06 KB )
  134. /yingpanguazai/ssd/ssd1/www/b.460.net.cn/vendor/topthink/think-view/src/Think.php ( 8.38 KB )
  135. /yingpanguazai/ssd/ssd1/www/b.460.net.cn/vendor/topthink/framework/src/think/contract/TemplateHandlerInterface.php ( 1.60 KB )
  136. /yingpanguazai/ssd/ssd1/www/b.460.net.cn/vendor/topthink/think-template/src/Template.php ( 46.61 KB )
  137. /yingpanguazai/ssd/ssd1/www/b.460.net.cn/vendor/topthink/think-template/src/template/driver/File.php ( 2.41 KB )
  138. /yingpanguazai/ssd/ssd1/www/b.460.net.cn/vendor/topthink/think-template/src/template/contract/DriverInterface.php ( 0.86 KB )
  139. /yingpanguazai/ssd/ssd1/www/b.460.net.cn/runtime/temp/b35eef690f41e64ad9e1c098cfc7d3bc.php ( 11.98 KB )
  140. /yingpanguazai/ssd/ssd1/www/b.460.net.cn/vendor/topthink/think-trace/src/Html.php ( 4.42 KB )
  1. CONNECT:[ UseTime:0.000449s ] mysql:host=127.0.0.1;port=3306;dbname=b460;charset=utf8mb4
  2. SHOW FULL COLUMNS FROM `fenlei` [ RunTime:0.000897s ]
  3. SELECT * FROM `fenlei` WHERE `fid` = 0 [ RunTime:0.000296s ]
  4. SELECT * FROM `fenlei` WHERE `fid` = 63 [ RunTime:0.000250s ]
  5. SHOW FULL COLUMNS FROM `set` [ RunTime:0.000502s ]
  6. SELECT * FROM `set` [ RunTime:0.000220s ]
  7. SHOW FULL COLUMNS FROM `article` [ RunTime:0.000602s ]
  8. SELECT * FROM `article` WHERE `id` = 478640 LIMIT 1 [ RunTime:0.000442s ]
  9. UPDATE `article` SET `lasttime` = 1779879290 WHERE `id` = 478640 [ RunTime:0.000866s ]
  10. SELECT * FROM `fenlei` WHERE `id` = 65 LIMIT 1 [ RunTime:0.000232s ]
  11. SELECT * FROM `article` WHERE `id` < 478640 ORDER BY `id` DESC LIMIT 1 [ RunTime:0.000575s ]
  12. SELECT * FROM `article` WHERE `id` > 478640 ORDER BY `id` ASC LIMIT 1 [ RunTime:0.000476s ]
  13. SELECT * FROM `article` WHERE `id` < 478640 ORDER BY `id` DESC LIMIT 10 [ RunTime:0.001326s ]
  14. SELECT * FROM `article` WHERE `id` < 478640 ORDER BY `id` DESC LIMIT 10,10 [ RunTime:0.000839s ]
  15. SELECT * FROM `article` WHERE `id` < 478640 ORDER BY `id` DESC LIMIT 20,10 [ RunTime:0.000819s ]
0.076846s