
在五年制专转本的备考路上,院校选择无疑是最重要的一步。今天,小本就带你全面了解南京晓庄学院,助你抢占信息先机,提前做好规划!
一、学校介绍
学校全称:南京晓庄学院
学校代码:1120
办学类型:公办本科高校
办学地点:江苏省南京市江宁区弘景大道 3601号

南京晓庄学院是一所以教育学科为特色的全日制普通本科学校,2024年正式获批为硕士学位授予单位,办学层次进一步提升,含金量也逐年上升。
学校前身为人民教育家陶行知先生于1927年创办的晓庄试验乡村师范,拥有深厚的师范底蕴与教育传统。
目前,学校设有15个二级学院,涵盖9大学科门类,共开设44个本科专业,并拥有3个硕士授权点。在全国校友会师范类大学一流专业排名(应用型)中,连续四年排名第一,具有一定社会认可度。
二、优势专业介绍

虽然晓庄以师范教育起家,但近年来其在理工类、艺术类方向也逐步发力,部分专业录取热度不断攀升。
目前,以下专业在转本考生中具有一定优势或热度:
①应用化学(理科):近年录取分数稳定,专业课难度适中,适合理科基础扎实的同学;
②食品科学与工程(理科):就业前景良好,适合对食品研发与检测方向感兴趣的考生;
③软件工程(理科):尽管2025年录取分数略降,但该专业仍具较高发展潜力,IT类岗位需求大;
④秘书学(文科):虽录取分数波动,但整体偏实用、专业课题量适中,是文科生的热门选项。
三、选拔对象及报名条件
(一)选拔对象
列入省普通招生计划、经设区市招生部门按规定程序正式录取在本省各类学校的五年一贯制高职(高师)的五年级在籍注册学生。五年一贯制高职(高师)退役大学生士兵“专转本”招生工作有关实施方案另行印发。
(二)报名条件
1.思想品德好,遵纪守法;
2.所学专业符合接收高校专业的要求;
3.修完学校教育教学计划规定内容,达到毕业要求,能正常毕业。
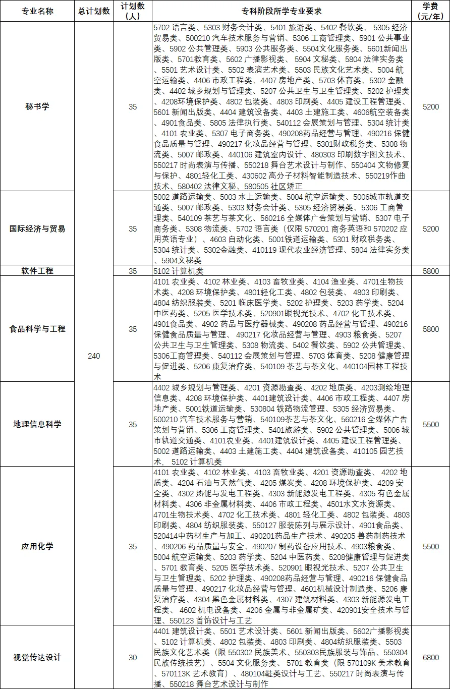
四、招生计划

2026年总招生计划240人,与25年总招生计划数持平
五、考试科目

六、往年录取情况

25年录取分数线下降的专业:秘书学、软件工程
25年录取率上升的专业:食品科学与工程、应用化学、软件工程。
📝 温馨提醒:虽然部分专业出现分数下降,但不代表“变简单”,可能与报考人数、试题难度、专业热度等多重因素相关。考生应综合衡量自己的兴趣和基础,理性选择。
七、接好运录取通知书
五年制专转本的竞争逐年激烈,但信息永远是决定成败的关键。南京晓庄学院作为省内认可度较高的本科高校,适合有一定基础、目标稳定的考生报考。
愿你在接下来的复习中一步一个脚印,顺利上岸,收到属于你的那份录取通知书!

📩想了解更多院校?留言告诉我你的目标学校,小本来帮你做分析!

🎁扫码咨询 即享受专属福利!
📢 转本逆袭,从这一步开始!

小班授课教室宽敞明亮,多媒体设备让知识的传递变得生动又直观。
自习室安静又舒适,24小时Wi-Fi全覆盖,学员们可以随时查阅资料,复习起来也更有劲头。
在这里,每一堂课都经过精心设计,从基础知识的讲解到重难点的突破,再到真题的模拟演练,环环相扣,帮助学员们一步步提升,就像攀登一座座小山峰,每一步都走得稳稳当当。






>>九大伴学服务

小班授课让每一位学员都能和老师充分互动,作业得到及时批改,薄弱环节得到针对性提升。全职老师坐班辅导,丰富的教学经验为学员们保驾护航,就像有了一个“学习守护神”,随时解答你的疑问。




新东方师资力量那可是“硬核”得很。他们不仅拥有硕士及以上高学历背景,更有着多年丰富的教学实战经验。精准把握命题趋势,擅长深入浅出剖析知识点,将复杂晦涩的专业课程变得生动易懂。

新东方专业教研团队立足江苏专转本最新考纲,自主研发了一整套系统、全面且极具针对性的教材教辅资料。教材内容从基础知识梳理到重难点突破,再到真题模拟演练,层层递进,环环相扣;练习题紧密贴合考试题型,精准度高,帮助学生熟悉命题风格,迅速提升应试能力;定期更新的资料能及时收纳政策变动、新增考点,确保学生所学皆为考点所依!
如果你也想加入我们,不妨扫码联系学姐,预约免费试听名额~
🎁扫码咨询 即享受专属福利!
📢 转本逆袭,从这一步开始!
