
2025年,南京大学重大创新成果持续涌现,12项成果发表于《自然》《科学》正刊,展现出卓越的科研实力和创新能力。这些成果不仅在学术界反响热烈,更为相关领域的持续发展提供了有力支撑。让我们一起走进2025年度南京大学《自然》《科学》发文速览。
01
南京大学化学化工学院郭盛特聘研究员团队联合美国佐治亚理工教授Ryan P. Lively团队开发了一类新型富氟型高性能液态烃类分离膜材料,并针对FT产物的结构多样性的特点,通过合理规划的膜分离方案实现了直链/支链烃,烯烃/烷烃,短链/长链烃三类液态烃类混合物的非相变膜分离过程。该研究为以FT产物为代表的可持续烃类混合物的低能耗分离过程提供了一个可行的膜技术方案。
2025年1月9日,相关成果以“Fluorine-rich poly(arylene amine) membranes for the separation of liquid aliphatic compounds”为题在线发表于《科学》。
点击图片阅读:
2025年第一篇顶刊!南大团队Science发文:可持续液态烃类膜分离
论文链接:
https://www.science.org/doi/10.1126/science.adp2619
02
中国科学院地质与地球物理研究所胡森研究员和林杨挺研究员携手南京大学惠鹤九教授研究团队,对获批的嫦娥六号玄武岩岩屑样品开展了源区水含量的研究,首次揭示月球背面月幔的水含量小于2微克/克,为认识月幔水的时空演化提供了关键约束。
2025年4月9日,相关成果以“Water abundance in the lunar farside mantle”为题在线发表于《自然》。
嫦娥六号玄武岩样品揭示月球背面月幔水含量更干燥的示意图。(李林曦、何会存、芶盛等绘制)
论文链接:
https://www.nature.com/articles/s41586-025-08870-x
03
南京大学化学化工学院黄小强特聘研究员团队通过融合电催化和酶催化,成功解锁了ThDP依赖酶的新催化功能,实现醛到手性羧酸的动态动力学氧化新转化。该成果开辟了“电驱动酶催化”不对称合成的新范式,为苯丙酸类药物的不对称生物合成提供了新途径。
2025年5月28日,相关成果以“Electricity-driven enzymatic dynamic kinetic oxidation”为题在线发表于《自然》。
点击图片阅读:
两年内,第3篇!该团队再发Nature
论文链接:
https://www.nature.com/articles/s41586-025-09178-6
04
南京大学化学化工学院黎建特聘研究员团队通过微晶电子衍射技术(MicroED)进行快速晶体结构解析,加速沸石分子筛材料合成优化过程,成功创制了两例以NJU命名的超大孔硅铝酸盐沸石分子筛NJU120-1和NJU120-2(黎建课题组成立于南京大学建校120周年,因此命名为NJU120)。
2025年6月27日,相关成果以“Accelerated discovery of stable, extra-large-pore nano zeolites with micro-electron diffraction”为题在线发表于《科学》。
点击图片阅读:
Science发刊!他们用NJU命名突破性成果
论文链接:
https://www.science.org/doi/10.1126/science.adv5073
05
南京大学化学化工学院陆红健教授团队通过在温和条件下使用市售O-二苯基膦羟胺(DPPH)对吡咯烷进行 α-位N-原子插入的新策略,一步将吡咯烷骨架转化为四氢哒嗪骨架,经简单还原或氧化可无缝衔接地得到饱和1,2-哌嗪或芳香哒嗪,实现多氧化态1,2-二氮六元环的快速获取,打破了传统冗长的合成路线的束缚,弥补了N-原子插入一饱和杂环骨架编辑领域的空白。
2025年7月18日,相关成果以“Skeletal editing of pyrrolidines by nitrogen-atom insertion”为题在线发表于《科学》。
点击图片阅读:
Science发文!南大团队重大突破,实现精准插入!
论文链接:
https://www.science.org/doi/10.1126/science.adl4755
06
南京大学地球科学与工程学院国际同位素效应研究中心彭永波教授、鲍惠铭教授和曹晓斌教授与成都理工大学李超教授团队等多家科研单位合作,通过建立高分辨率硫酸盐叁氧同位素数据记录,结合系统生物地球化学模型定量分析,揭示了地球大气由无氧向富氧转变的阶段性演化历史和控制机制,为理解地球生命起源与演化和地球宜居性的形成与演化提供了关键的地球化学示踪指标和重要的理论基础。
2025年8月27日,相关成果以“Two-billion-year transitional oxygenation of the Earth’s surface”为题在线发表于《自然》。
点击图片阅读:
Nature发文!南大团队及合作者揭示地球大气氧气含量演化的奥秘
论文链接:
https://www.nature.com/articles/s41586-025-09471-4
07
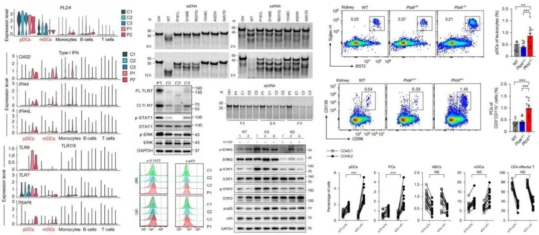
南京大学医学院附属金陵医院刘志红院士团队首次确证了PLD4基因功能缺失性突变可导致人类SLE;阐明了PLD4突变引起Toll样受体7(TLR7)和TLR9过度活化,激活I型干扰素信号通路,驱动浆细胞样树突状细胞(pDCs)与浆细胞(PCs)内在性扩增,导致自身免疫稳态失衡和SLE的核心分子机制;提出了基于核心致病通路的精准干预策略。
2025年9月10日,相关成果以“Loss-of-function mutations in PLD4 lead to systemic lupus erythematosus”为题在线发表于《自然》。

PLD4基因功能缺失性突变导致SLE的核心致病通路和关键效应细胞
论文链接:
https://www.nature.com/articles/s41586-025-09513-x
08
南京大学/苏州实验室王欣然教授、李涛涛副教授团队与合作者通过稀土原子对蓝宝石衬底表面修饰,在国际上率先突破6英寸二维过渡金属硫族化合物半导体单晶量产化制备技术。
2025年10月23日,相关成果以“Robust epitaxy of single-crystal transition-metal dichalcogenides on lanthanum-passivated sapphire”为题在线发表于《科学》。
点击图片阅读:
稀土原子“点石成晶”!南大-苏州实验室联合成果登上Science
论文链接:
https://www.science.org/doi/10.1126/science.aea0849
09
南京大学林仁兴助理教授、谭海仁教授课题组长期从事新型太阳能电池的研究,致力于将国家能源重大需求与基础应用研究相结合。团队在全钙钛矿叠层电池领域取得最新进展,经日本电气安全和环境技术实验室(JET)国际权威认证的转换效率高达30.1%,这是多晶薄膜太阳能电池首次实现超过30%的效率,该结果被收录到Solar cell efficiency tables(Version 66)。
2025年10月28日,相关成果“All-perovskite tandem solar cells with dipolar passivation”以快速预览形式在线发表于《自然》主刊。
点击图片阅读:
屡破纪录+连发Nature!南大团队在全钙钛矿叠层电池领域再获重大进展
论文链接:
https://www.nature.com/articles/s41586-025-09773-7
10
南京大学医学院朱敏生教授团队在溃疡性结肠炎(UC)的病因研究上取得重大突破,首次证实该疾病是由一种气单胞菌新亚种(Aeromonas sp. MTB)感染所致。团队揭示了该疾病诱发机理——该菌通过分泌气溶素毒素,选择性破坏肠道巨噬细胞屏障,导致肠道对炎症高度敏感,从而诱发肠炎。这一发现为彻底攻克UC提供了关键科学依据。
2025年11月20日,相关成果以“An Aeromonas variant that produces aerolysin promotes susceptibility to ulcerative colitis”为题在线发表于《科学》。
点击图片阅读:
《科学》发文!南大团队首次发现全球公认难治性疾病的诱发机理
论文链接:
https://doi.org/10.1126/science.adz4712
11
南京大学谭海仁教授课题组联合仁烁光能产业化团队在清洁能源关键核心技术研发中取得重大突破。其研制的平米级商业化钙钛矿光伏组件,不仅实现了绿色环保制备,更在转换效率与产品可靠性方面双双达到世界领先水平。团队研究成果为我国下一代光伏技术的产业化发展奠定了坚实基础,彰显了我国在新能源领域的创新实力,也为全球碳中和目标的实现贡献了中国方案。
2025年12月5日,相关成果以“Improved solvent systems for commercially viable perovskite photovoltaic modules”为题在线发表于《科学》。
点击图片阅读:
4年第7篇顶刊!谭海仁团队破解钙钛矿商业化关键难题
论文链接:
https://www.science.org/doi/10.1126/science.adz0091
12
南京大学医学院附属鼓楼医院朱大龙教授团队在玛仕度肽治疗2型糖尿病有效性和安全性研究方面取得重大进展。团队发现玛仕度肽单药治疗是一种有效干预2型糖尿病(T2D)手段,能为相关人群提供具有临床意义的血糖控制和体重减轻,同时具有良好的安全性。这一发现为2型糖尿病的临床治疗提供了重要的策略。
2025年12月17日,相关成果以“Mazdutide versus placebo in Chinese adults with type 2 diabetes”为题在线发表于《自然》。
点击图片阅读:
《自然》发文!南大团队在玛仕度肽治疗2型糖尿病研究方面取得重大进展
论文链接:
https://www.nature.com/articles/s41586-025-10026-w

润色官网:https://editchecks.com.cn
学之策后台回复关键词,获取相关内容:

版权声明
本文内容来自南京大学,转载目的在于传递更多学界信息,版权归原作者所有,若有侵权,谨致歉意,请联系我们(微信号:xuezhice)删除。
