当前位置:首页>南京>【南京市一等奖初中科学项目化学习获奖教育教学论文】:融合思政元素的初中科学项目化学习实践研究——以“物体的沉浮条件”为例

【南京市一等奖初中科学项目化学习获奖教育教学论文】:融合思政元素的初中科学项目化学习实践研究——以“物体的沉浮条件”为例

  • 2026-04-17 13:36:12
【南京市一等奖初中科学项目化学习获奖教育教学论文】:融合思政元素的初中科学项目化学习实践研究——以“物体的沉浮条件”为例

点击上方蓝字关注我们!

融合思政元素的初中科学项目化学习实践研究

——“物体的沉浮条件”为例

摘要:以“物体的沉浮条件”为例,尝试在项目化学习中融入思政元素,建构融合思政元素的初中科学项目化学习实践范式,从而落实立德树人根本任务,发挥好科学课程应有的育人价值.

关键词:思政元素:项目学习:科学课程:浮力

一、问题提出

《义务教育科学课程标准(2022年版)》(简称新课标)明确学校教育以“立德树人”为根本任务,以培育社会主义核心价值观为根本目的[1].思政课程建设与课程思政建设是落实“铸魂育人”“立德树人”的两个核心环节,从而保障校园思政工作体系稳步推进.因此思政教育不应局限于思政课堂,而是所有学科课程的根本任务.

1.问题现状

初中阶段是学生形成世界观、价值观的最重要时期,因此,强化初中学生思政教育显得尤为重要.然而在教学实践中,就如何将思政元素融入科学课堂,部分初中科学教师存在着“不愿”与“不会”两方面的认知误区.

1)教学意愿

部分科学教师想当然地认为在科学课堂实施思政教育不切实际.此外,还有教师认为“额外”加入的思政内容与科学概念、规律、原理的严谨性、逻辑性格格不入,会对科学教学产生负面影响.

2)教学方式

有些科学教师对初中科学课程如何融入思政元素缺乏系统思考.简单粗暴加上单调乏味的说教对处于逆反期的学生反倒会产生难以预料的不良影响.

2.项目启发

思政元素融入初中科学教学,更重要的是考量学生情感上的共鸣.要让学生感同身受,就需要创设融合思政元素的真实体验.思政元素融入初中科学课堂并不是纸上谈兵,构筑空中阁楼,而是要基于真实的问题情境,构建学生关键能力和道德素养的全面发展.笔者基于项目学习原理进行了持续两年的微项目学习实践研究,新创以微主题为学习载体、以微探究为学习方式、以微“产品”为学习成果的微项目学习范式.项目学习为思政元素融入科学课堂带来了新思路.

二、实施手段

1.挖掘:课标、教材中的思政元素

核心素养集中体现科学学科的育人价值,笔者结合《义务教育道德与法治课程标准(2022年版)》和科学学科核心素养要求,梳理出科学教师可以在课堂教学中渗透的思政元素(见表1).

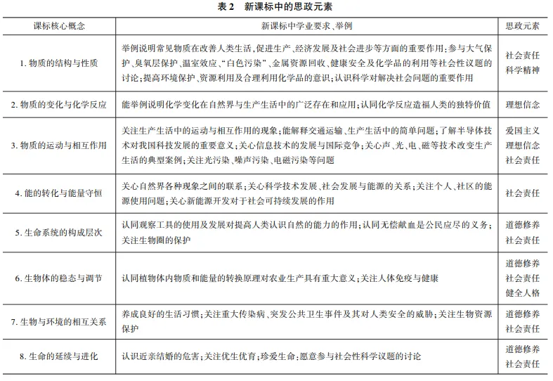
通过整理归纳新课标的课程内容与学业要求发现,初中科学13条核心概念条目下的学业要求中都清晰指明其思政要求(见表2),因此新课标致力于引导科学教师跳脱“不愿教”的认知误区.

2.路径:思政元素与项目学习的融合

初中科学课堂中思政元素融入,要避免“生硬地添加”和“强行地升华”,只有明确“思政元素”在科学课堂的融合路径,才能实现二者有机结合.

当前越来越多的科学教师意识到合理的教学设计,需要以科学学科核心概念为靶点,依据课标,钻研教材,从而落实科学学科核心素养目标.思政元素与科学课堂的融合路径与此并不矛盾,教师梳理核心概念下的下位概念网络,严格参照课标要求并依据教材呈现,提炼出教学内容.接着以教学内容为基础框架,搭建项目活动,将项目学习与思政元素融合并注入教学设计中.教师通过查阅资料、比对参考,挖掘教学流程、项目环节与思政内容的契合节点,最后,将与教学环节和项目活动契合的思政内容填补到最后的教学设计中去(如图1所示).

3.方式:体验式的融合课堂

思政元素融入科学课堂,是一种潜隐式的世界观、价值观渗透和培养.简单粗暴的灌输效果并不理想.思政内容是我国劳动人民在追求国富民强的历史长河中逐渐形成的精神支柱.因此,思政元素并非抽象化的符号,而是由国家发展过程中的真实事例映射的,将之提炼为教学素材融入课堂,能够让学生在经历活动体验、探究实践和真实问题解决的同时,推动思政元素内化为思政素养(如图2所示).

三、实践研究

以浙教版《科学》教材八年级上册第一章第3节“水的浮力”中“物体的沉浮条件”为例,在教学实践中深挖思政元素,将思政元素渗透到真实项目情境、小组合作探究、传统文化与前沿科技、实际应用中,助力课堂教学的研究与探索,促使学生的科学学科核心素养落地,整体设计如图3所示.

环节一导入:融合思政的项目情境创设

播放我国核潜艇发展纪录片视频片段:学生观看后说出自己对潜艇的了解,教师补充潜艇建造科技史与相关物理知识.由视频中“中国核潜艇之父”黄旭华激励学生的话,引出本堂课的任务:制作潜水艇模型.

设计意图:通过视频观看与互动讨论,让学生了解我国制造核潜艇方面取得的伟大成就,增强民族自信,感受科技力量,了解科学家牺牲忘我、持之以恒的科学态度,并产生参与设计制作潜艇模型的内驱动机.

环节二原理:潜艇自由沉浮的探究

提问学生潜艇的特点,学生回答潜艇在水中能自由浮沉.接着教师引导制作潜艇模型首先要解决物体在液体中的沉浮问题.

演示实验:教师将鸡蛋浸没在提前配制好的盐水中,松手后鸡蛋悬浮.教师提问鸡蛋能保持静止状态是由什么决定的.学生回答由受到的力决定.通过受力分析得出物体悬浮的条件.

接着教师提问要使鸡蛋上浮该怎么办?学生回忆七年级做过此实验,马上回答:加盐.教师演示“加盐鸡蛋上浮”实验,提问为什么加盐可以使鸡蛋上浮呢?

在交流讨论中学生认识到要使悬浮的鸡蛋往上运动(上浮),须使F浮>G,由于鸡蛋重力不可变,因而只能增大鸡蛋浮力,根据前面学过的阿基米德原理:F浮=ρ液gV排,因为V排无法改变,要使鸡蛋浮力增大,只能增大液体密度,即加盐.

同理,通过演示加水使原本悬浮的鸡蛋下沉推导出物体下沉条件.

最后辨析悬浮与漂浮,漂浮与上浮,上浮与沉底的区别.

设计意图:通过观察演示实验,利用已有力学知识进行分析与论证,培养学生证据推理能力,通过实验验证推理结果,强化证据意识,体现科学精神.

环节三应用:制作潜艇模型与竞赛

教师展示漂浮水面的密封矿泉水瓶,并提出将瓶子改造成潜艇的任务.教师引导学生分析,在提示潜艇可以自由沉浮后,分小组设计潜艇结构图及制作思路.

学生根据对任务的分析拟定设计图,设计潜艇制作方案,并分工实施.教师提供可参考的用于制作潜艇的材料(塑料瓶、注射器、配重硬币、吊针软管、胶带、剪刀等),启发学生思考.在项目实施过程中,教师巡回指导,分析各小组出现的问题并引导他们进行调整和修正.

某小组设计制作的简易潜水艇模型如图4、图5所示.

在制作完成后教师给出悬停竞赛任务,比较各组完成任务1和任务2所花时间.

任务1:潜艇完成从水面下潜到水下某位置并稳定停留;

任务2:能从水底上浮到某位置并稳定停留.

该环节最后展示各个国家潜艇性能:下潜深度是最重要的性能指标之一.

设计意图:在自制潜水艇过程中,学生通过项目分析、方案设计和竞赛任务,在完成项目活动过程中建构、迁移物体的沉浮条件知识.同时理解工程设计的复杂性,了解从科学理论到产品制作需要经历的一般步骤.另外悬浮竞赛活动为下一环节做好铺垫......

最新文章

随机文章

基本 文件 流程 错误 SQL 调试
  1. 请求信息 : 2026-04-27 13:01:18 HTTP/2.0 GET : https://b.460.net.cn/a/494991.html
  2. 运行时间 : 0.178107s [ 吞吐率:5.61req/s ] 内存消耗:4,513.31kb 文件加载:140
  3. 缓存信息 : 0 reads,0 writes
  4. 会话信息 : SESSION_ID=0e374c5872fc81b4b1dc96e2ad37aa5d
  1. /yingpanguazai/ssd/ssd1/www/b.460.net.cn/public/index.php ( 0.79 KB )
  2. /yingpanguazai/ssd/ssd1/www/b.460.net.cn/vendor/autoload.php ( 0.17 KB )
  3. /yingpanguazai/ssd/ssd1/www/b.460.net.cn/vendor/composer/autoload_real.php ( 2.49 KB )
  4. /yingpanguazai/ssd/ssd1/www/b.460.net.cn/vendor/composer/platform_check.php ( 0.90 KB )
  5. /yingpanguazai/ssd/ssd1/www/b.460.net.cn/vendor/composer/ClassLoader.php ( 14.03 KB )
  6. /yingpanguazai/ssd/ssd1/www/b.460.net.cn/vendor/composer/autoload_static.php ( 4.90 KB )
  7. /yingpanguazai/ssd/ssd1/www/b.460.net.cn/vendor/topthink/think-helper/src/helper.php ( 8.34 KB )
  8. /yingpanguazai/ssd/ssd1/www/b.460.net.cn/vendor/topthink/think-validate/src/helper.php ( 2.19 KB )
  9. /yingpanguazai/ssd/ssd1/www/b.460.net.cn/vendor/topthink/think-orm/src/helper.php ( 1.47 KB )
  10. /yingpanguazai/ssd/ssd1/www/b.460.net.cn/vendor/topthink/think-orm/stubs/load_stubs.php ( 0.16 KB )
  11. /yingpanguazai/ssd/ssd1/www/b.460.net.cn/vendor/topthink/framework/src/think/Exception.php ( 1.69 KB )
  12. /yingpanguazai/ssd/ssd1/www/b.460.net.cn/vendor/topthink/think-container/src/Facade.php ( 2.71 KB )
  13. /yingpanguazai/ssd/ssd1/www/b.460.net.cn/vendor/symfony/deprecation-contracts/function.php ( 0.99 KB )
  14. /yingpanguazai/ssd/ssd1/www/b.460.net.cn/vendor/symfony/polyfill-mbstring/bootstrap.php ( 8.26 KB )
  15. /yingpanguazai/ssd/ssd1/www/b.460.net.cn/vendor/symfony/polyfill-mbstring/bootstrap80.php ( 9.78 KB )
  16. /yingpanguazai/ssd/ssd1/www/b.460.net.cn/vendor/symfony/var-dumper/Resources/functions/dump.php ( 1.49 KB )
  17. /yingpanguazai/ssd/ssd1/www/b.460.net.cn/vendor/topthink/think-dumper/src/helper.php ( 0.18 KB )
  18. /yingpanguazai/ssd/ssd1/www/b.460.net.cn/vendor/symfony/var-dumper/VarDumper.php ( 4.30 KB )
  19. /yingpanguazai/ssd/ssd1/www/b.460.net.cn/vendor/topthink/framework/src/think/App.php ( 15.30 KB )
  20. /yingpanguazai/ssd/ssd1/www/b.460.net.cn/vendor/topthink/think-container/src/Container.php ( 15.76 KB )
  21. /yingpanguazai/ssd/ssd1/www/b.460.net.cn/vendor/psr/container/src/ContainerInterface.php ( 1.02 KB )
  22. /yingpanguazai/ssd/ssd1/www/b.460.net.cn/app/provider.php ( 0.19 KB )
  23. /yingpanguazai/ssd/ssd1/www/b.460.net.cn/vendor/topthink/framework/src/think/Http.php ( 6.04 KB )
  24. /yingpanguazai/ssd/ssd1/www/b.460.net.cn/vendor/topthink/think-helper/src/helper/Str.php ( 7.29 KB )
  25. /yingpanguazai/ssd/ssd1/www/b.460.net.cn/vendor/topthink/framework/src/think/Env.php ( 4.68 KB )
  26. /yingpanguazai/ssd/ssd1/www/b.460.net.cn/app/common.php ( 0.03 KB )
  27. /yingpanguazai/ssd/ssd1/www/b.460.net.cn/vendor/topthink/framework/src/helper.php ( 18.78 KB )
  28. /yingpanguazai/ssd/ssd1/www/b.460.net.cn/vendor/topthink/framework/src/think/Config.php ( 5.54 KB )
  29. /yingpanguazai/ssd/ssd1/www/b.460.net.cn/config/app.php ( 0.95 KB )
  30. /yingpanguazai/ssd/ssd1/www/b.460.net.cn/config/cache.php ( 0.78 KB )
  31. /yingpanguazai/ssd/ssd1/www/b.460.net.cn/config/console.php ( 0.23 KB )
  32. /yingpanguazai/ssd/ssd1/www/b.460.net.cn/config/cookie.php ( 0.56 KB )
  33. /yingpanguazai/ssd/ssd1/www/b.460.net.cn/config/database.php ( 2.47 KB )
  34. /yingpanguazai/ssd/ssd1/www/b.460.net.cn/vendor/topthink/framework/src/think/facade/Env.php ( 1.67 KB )
  35. /yingpanguazai/ssd/ssd1/www/b.460.net.cn/config/filesystem.php ( 0.61 KB )
  36. /yingpanguazai/ssd/ssd1/www/b.460.net.cn/config/lang.php ( 0.91 KB )
  37. /yingpanguazai/ssd/ssd1/www/b.460.net.cn/config/log.php ( 1.35 KB )
  38. /yingpanguazai/ssd/ssd1/www/b.460.net.cn/config/middleware.php ( 0.19 KB )
  39. /yingpanguazai/ssd/ssd1/www/b.460.net.cn/config/route.php ( 1.89 KB )
  40. /yingpanguazai/ssd/ssd1/www/b.460.net.cn/config/session.php ( 0.57 KB )
  41. /yingpanguazai/ssd/ssd1/www/b.460.net.cn/config/trace.php ( 0.34 KB )
  42. /yingpanguazai/ssd/ssd1/www/b.460.net.cn/config/view.php ( 0.82 KB )
  43. /yingpanguazai/ssd/ssd1/www/b.460.net.cn/app/event.php ( 0.25 KB )
  44. /yingpanguazai/ssd/ssd1/www/b.460.net.cn/vendor/topthink/framework/src/think/Event.php ( 7.67 KB )
  45. /yingpanguazai/ssd/ssd1/www/b.460.net.cn/app/service.php ( 0.13 KB )
  46. /yingpanguazai/ssd/ssd1/www/b.460.net.cn/app/AppService.php ( 0.26 KB )
  47. /yingpanguazai/ssd/ssd1/www/b.460.net.cn/vendor/topthink/framework/src/think/Service.php ( 1.64 KB )
  48. /yingpanguazai/ssd/ssd1/www/b.460.net.cn/vendor/topthink/framework/src/think/Lang.php ( 7.35 KB )
  49. /yingpanguazai/ssd/ssd1/www/b.460.net.cn/vendor/topthink/framework/src/lang/zh-cn.php ( 13.70 KB )
  50. /yingpanguazai/ssd/ssd1/www/b.460.net.cn/vendor/topthink/framework/src/think/initializer/Error.php ( 3.31 KB )
  51. /yingpanguazai/ssd/ssd1/www/b.460.net.cn/vendor/topthink/framework/src/think/initializer/RegisterService.php ( 1.33 KB )
  52. /yingpanguazai/ssd/ssd1/www/b.460.net.cn/vendor/services.php ( 0.14 KB )
  53. /yingpanguazai/ssd/ssd1/www/b.460.net.cn/vendor/topthink/framework/src/think/service/PaginatorService.php ( 1.52 KB )
  54. /yingpanguazai/ssd/ssd1/www/b.460.net.cn/vendor/topthink/framework/src/think/service/ValidateService.php ( 0.99 KB )
  55. /yingpanguazai/ssd/ssd1/www/b.460.net.cn/vendor/topthink/framework/src/think/service/ModelService.php ( 2.04 KB )
  56. /yingpanguazai/ssd/ssd1/www/b.460.net.cn/vendor/topthink/think-trace/src/Service.php ( 0.77 KB )
  57. /yingpanguazai/ssd/ssd1/www/b.460.net.cn/vendor/topthink/framework/src/think/Middleware.php ( 6.72 KB )
  58. /yingpanguazai/ssd/ssd1/www/b.460.net.cn/vendor/topthink/framework/src/think/initializer/BootService.php ( 0.77 KB )
  59. /yingpanguazai/ssd/ssd1/www/b.460.net.cn/vendor/topthink/think-orm/src/Paginator.php ( 11.86 KB )
  60. /yingpanguazai/ssd/ssd1/www/b.460.net.cn/vendor/topthink/think-validate/src/Validate.php ( 63.20 KB )
  61. /yingpanguazai/ssd/ssd1/www/b.460.net.cn/vendor/topthink/think-orm/src/Model.php ( 23.55 KB )
  62. /yingpanguazai/ssd/ssd1/www/b.460.net.cn/vendor/topthink/think-orm/src/model/concern/Attribute.php ( 21.05 KB )
  63. /yingpanguazai/ssd/ssd1/www/b.460.net.cn/vendor/topthink/think-orm/src/model/concern/AutoWriteData.php ( 4.21 KB )
  64. /yingpanguazai/ssd/ssd1/www/b.460.net.cn/vendor/topthink/think-orm/src/model/concern/Conversion.php ( 6.44 KB )
  65. /yingpanguazai/ssd/ssd1/www/b.460.net.cn/vendor/topthink/think-orm/src/model/concern/DbConnect.php ( 5.16 KB )
  66. /yingpanguazai/ssd/ssd1/www/b.460.net.cn/vendor/topthink/think-orm/src/model/concern/ModelEvent.php ( 2.33 KB )
  67. /yingpanguazai/ssd/ssd1/www/b.460.net.cn/vendor/topthink/think-orm/src/model/concern/RelationShip.php ( 28.29 KB )
  68. /yingpanguazai/ssd/ssd1/www/b.460.net.cn/vendor/topthink/think-helper/src/contract/Arrayable.php ( 0.09 KB )
  69. /yingpanguazai/ssd/ssd1/www/b.460.net.cn/vendor/topthink/think-helper/src/contract/Jsonable.php ( 0.13 KB )
  70. /yingpanguazai/ssd/ssd1/www/b.460.net.cn/vendor/topthink/think-orm/src/model/contract/Modelable.php ( 0.09 KB )
  71. /yingpanguazai/ssd/ssd1/www/b.460.net.cn/vendor/topthink/framework/src/think/Db.php ( 2.88 KB )
  72. /yingpanguazai/ssd/ssd1/www/b.460.net.cn/vendor/topthink/think-orm/src/DbManager.php ( 8.52 KB )
  73. /yingpanguazai/ssd/ssd1/www/b.460.net.cn/vendor/topthink/framework/src/think/Log.php ( 6.28 KB )
  74. /yingpanguazai/ssd/ssd1/www/b.460.net.cn/vendor/topthink/framework/src/think/Manager.php ( 3.92 KB )
  75. /yingpanguazai/ssd/ssd1/www/b.460.net.cn/vendor/psr/log/src/LoggerTrait.php ( 2.69 KB )
  76. /yingpanguazai/ssd/ssd1/www/b.460.net.cn/vendor/psr/log/src/LoggerInterface.php ( 2.71 KB )
  77. /yingpanguazai/ssd/ssd1/www/b.460.net.cn/vendor/topthink/framework/src/think/Cache.php ( 4.92 KB )
  78. /yingpanguazai/ssd/ssd1/www/b.460.net.cn/vendor/psr/simple-cache/src/CacheInterface.php ( 4.71 KB )
  79. /yingpanguazai/ssd/ssd1/www/b.460.net.cn/vendor/topthink/think-helper/src/helper/Arr.php ( 16.63 KB )
  80. /yingpanguazai/ssd/ssd1/www/b.460.net.cn/vendor/topthink/framework/src/think/cache/driver/File.php ( 7.84 KB )
  81. /yingpanguazai/ssd/ssd1/www/b.460.net.cn/vendor/topthink/framework/src/think/cache/Driver.php ( 9.03 KB )
  82. /yingpanguazai/ssd/ssd1/www/b.460.net.cn/vendor/topthink/framework/src/think/contract/CacheHandlerInterface.php ( 1.99 KB )
  83. /yingpanguazai/ssd/ssd1/www/b.460.net.cn/app/Request.php ( 0.09 KB )
  84. /yingpanguazai/ssd/ssd1/www/b.460.net.cn/vendor/topthink/framework/src/think/Request.php ( 55.78 KB )
  85. /yingpanguazai/ssd/ssd1/www/b.460.net.cn/app/middleware.php ( 0.25 KB )
  86. /yingpanguazai/ssd/ssd1/www/b.460.net.cn/vendor/topthink/framework/src/think/Pipeline.php ( 2.61 KB )
  87. /yingpanguazai/ssd/ssd1/www/b.460.net.cn/vendor/topthink/think-trace/src/TraceDebug.php ( 3.40 KB )
  88. /yingpanguazai/ssd/ssd1/www/b.460.net.cn/vendor/topthink/framework/src/think/middleware/SessionInit.php ( 1.94 KB )
  89. /yingpanguazai/ssd/ssd1/www/b.460.net.cn/vendor/topthink/framework/src/think/Session.php ( 1.80 KB )
  90. /yingpanguazai/ssd/ssd1/www/b.460.net.cn/vendor/topthink/framework/src/think/session/driver/File.php ( 6.27 KB )
  91. /yingpanguazai/ssd/ssd1/www/b.460.net.cn/vendor/topthink/framework/src/think/contract/SessionHandlerInterface.php ( 0.87 KB )
  92. /yingpanguazai/ssd/ssd1/www/b.460.net.cn/vendor/topthink/framework/src/think/session/Store.php ( 7.12 KB )
  93. /yingpanguazai/ssd/ssd1/www/b.460.net.cn/vendor/topthink/framework/src/think/Route.php ( 23.73 KB )
  94. /yingpanguazai/ssd/ssd1/www/b.460.net.cn/vendor/topthink/framework/src/think/route/RuleName.php ( 5.75 KB )
  95. /yingpanguazai/ssd/ssd1/www/b.460.net.cn/vendor/topthink/framework/src/think/route/Domain.php ( 2.53 KB )
  96. /yingpanguazai/ssd/ssd1/www/b.460.net.cn/vendor/topthink/framework/src/think/route/RuleGroup.php ( 22.43 KB )
  97. /yingpanguazai/ssd/ssd1/www/b.460.net.cn/vendor/topthink/framework/src/think/route/Rule.php ( 26.95 KB )
  98. /yingpanguazai/ssd/ssd1/www/b.460.net.cn/vendor/topthink/framework/src/think/route/RuleItem.php ( 9.78 KB )
  99. /yingpanguazai/ssd/ssd1/www/b.460.net.cn/route/app.php ( 1.72 KB )
  100. /yingpanguazai/ssd/ssd1/www/b.460.net.cn/vendor/topthink/framework/src/think/facade/Route.php ( 4.70 KB )
  101. /yingpanguazai/ssd/ssd1/www/b.460.net.cn/vendor/topthink/framework/src/think/route/dispatch/Controller.php ( 4.74 KB )
  102. /yingpanguazai/ssd/ssd1/www/b.460.net.cn/vendor/topthink/framework/src/think/route/Dispatch.php ( 10.44 KB )
  103. /yingpanguazai/ssd/ssd1/www/b.460.net.cn/app/controller/Index.php ( 4.81 KB )
  104. /yingpanguazai/ssd/ssd1/www/b.460.net.cn/app/BaseController.php ( 2.05 KB )
  105. /yingpanguazai/ssd/ssd1/www/b.460.net.cn/vendor/topthink/think-orm/src/facade/Db.php ( 0.93 KB )
  106. /yingpanguazai/ssd/ssd1/www/b.460.net.cn/vendor/topthink/think-orm/src/db/connector/Mysql.php ( 5.44 KB )
  107. /yingpanguazai/ssd/ssd1/www/b.460.net.cn/vendor/topthink/think-orm/src/db/PDOConnection.php ( 52.47 KB )
  108. /yingpanguazai/ssd/ssd1/www/b.460.net.cn/vendor/topthink/think-orm/src/db/Connection.php ( 8.39 KB )
  109. /yingpanguazai/ssd/ssd1/www/b.460.net.cn/vendor/topthink/think-orm/src/db/ConnectionInterface.php ( 4.57 KB )
  110. /yingpanguazai/ssd/ssd1/www/b.460.net.cn/vendor/topthink/think-orm/src/db/builder/Mysql.php ( 16.58 KB )
  111. /yingpanguazai/ssd/ssd1/www/b.460.net.cn/vendor/topthink/think-orm/src/db/Builder.php ( 24.06 KB )
  112. /yingpanguazai/ssd/ssd1/www/b.460.net.cn/vendor/topthink/think-orm/src/db/BaseBuilder.php ( 27.50 KB )
  113. /yingpanguazai/ssd/ssd1/www/b.460.net.cn/vendor/topthink/think-orm/src/db/Query.php ( 15.71 KB )
  114. /yingpanguazai/ssd/ssd1/www/b.460.net.cn/vendor/topthink/think-orm/src/db/BaseQuery.php ( 45.13 KB )
  115. /yingpanguazai/ssd/ssd1/www/b.460.net.cn/vendor/topthink/think-orm/src/db/concern/TimeFieldQuery.php ( 7.43 KB )
  116. /yingpanguazai/ssd/ssd1/www/b.460.net.cn/vendor/topthink/think-orm/src/db/concern/AggregateQuery.php ( 3.26 KB )
  117. /yingpanguazai/ssd/ssd1/www/b.460.net.cn/vendor/topthink/think-orm/src/db/concern/ModelRelationQuery.php ( 20.07 KB )
  118. /yingpanguazai/ssd/ssd1/www/b.460.net.cn/vendor/topthink/think-orm/src/db/concern/ParamsBind.php ( 3.66 KB )
  119. /yingpanguazai/ssd/ssd1/www/b.460.net.cn/vendor/topthink/think-orm/src/db/concern/ResultOperation.php ( 7.01 KB )
  120. /yingpanguazai/ssd/ssd1/www/b.460.net.cn/vendor/topthink/think-orm/src/db/concern/WhereQuery.php ( 19.37 KB )
  121. /yingpanguazai/ssd/ssd1/www/b.460.net.cn/vendor/topthink/think-orm/src/db/concern/JoinAndViewQuery.php ( 7.11 KB )
  122. /yingpanguazai/ssd/ssd1/www/b.460.net.cn/vendor/topthink/think-orm/src/db/concern/TableFieldInfo.php ( 2.63 KB )
  123. /yingpanguazai/ssd/ssd1/www/b.460.net.cn/vendor/topthink/think-orm/src/db/concern/Transaction.php ( 2.77 KB )
  124. /yingpanguazai/ssd/ssd1/www/b.460.net.cn/vendor/topthink/framework/src/think/log/driver/File.php ( 5.96 KB )
  125. /yingpanguazai/ssd/ssd1/www/b.460.net.cn/vendor/topthink/framework/src/think/contract/LogHandlerInterface.php ( 0.86 KB )
  126. /yingpanguazai/ssd/ssd1/www/b.460.net.cn/vendor/topthink/framework/src/think/log/Channel.php ( 3.89 KB )
  127. /yingpanguazai/ssd/ssd1/www/b.460.net.cn/vendor/topthink/framework/src/think/event/LogRecord.php ( 1.02 KB )
  128. /yingpanguazai/ssd/ssd1/www/b.460.net.cn/vendor/topthink/think-helper/src/Collection.php ( 16.47 KB )
  129. /yingpanguazai/ssd/ssd1/www/b.460.net.cn/vendor/topthink/framework/src/think/facade/View.php ( 1.70 KB )
  130. /yingpanguazai/ssd/ssd1/www/b.460.net.cn/vendor/topthink/framework/src/think/View.php ( 4.39 KB )
  131. /yingpanguazai/ssd/ssd1/www/b.460.net.cn/vendor/topthink/framework/src/think/Response.php ( 8.81 KB )
  132. /yingpanguazai/ssd/ssd1/www/b.460.net.cn/vendor/topthink/framework/src/think/response/View.php ( 3.29 KB )
  133. /yingpanguazai/ssd/ssd1/www/b.460.net.cn/vendor/topthink/framework/src/think/Cookie.php ( 6.06 KB )
  134. /yingpanguazai/ssd/ssd1/www/b.460.net.cn/vendor/topthink/think-view/src/Think.php ( 8.38 KB )
  135. /yingpanguazai/ssd/ssd1/www/b.460.net.cn/vendor/topthink/framework/src/think/contract/TemplateHandlerInterface.php ( 1.60 KB )
  136. /yingpanguazai/ssd/ssd1/www/b.460.net.cn/vendor/topthink/think-template/src/Template.php ( 46.61 KB )
  137. /yingpanguazai/ssd/ssd1/www/b.460.net.cn/vendor/topthink/think-template/src/template/driver/File.php ( 2.41 KB )
  138. /yingpanguazai/ssd/ssd1/www/b.460.net.cn/vendor/topthink/think-template/src/template/contract/DriverInterface.php ( 0.86 KB )
  139. /yingpanguazai/ssd/ssd1/www/b.460.net.cn/runtime/temp/b35eef690f41e64ad9e1c098cfc7d3bc.php ( 11.98 KB )
  140. /yingpanguazai/ssd/ssd1/www/b.460.net.cn/vendor/topthink/think-trace/src/Html.php ( 4.42 KB )
  1. CONNECT:[ UseTime:0.000621s ] mysql:host=127.0.0.1;port=3306;dbname=b460;charset=utf8mb4
  2. SHOW FULL COLUMNS FROM `fenlei` [ RunTime:0.001136s ]
  3. SELECT * FROM `fenlei` WHERE `fid` = 0 [ RunTime:0.000517s ]
  4. SELECT * FROM `fenlei` WHERE `fid` = 63 [ RunTime:0.000592s ]
  5. SHOW FULL COLUMNS FROM `set` [ RunTime:0.000952s ]
  6. SELECT * FROM `set` [ RunTime:0.000460s ]
  7. SHOW FULL COLUMNS FROM `article` [ RunTime:0.000970s ]
  8. SELECT * FROM `article` WHERE `id` = 494991 LIMIT 1 [ RunTime:0.000776s ]
  9. UPDATE `article` SET `lasttime` = 1777266078 WHERE `id` = 494991 [ RunTime:0.001239s ]
  10. SELECT * FROM `fenlei` WHERE `id` = 65 LIMIT 1 [ RunTime:0.000472s ]
  11. SELECT * FROM `article` WHERE `id` < 494991 ORDER BY `id` DESC LIMIT 1 [ RunTime:0.000750s ]
  12. SELECT * FROM `article` WHERE `id` > 494991 ORDER BY `id` ASC LIMIT 1 [ RunTime:0.001019s ]
  13. SELECT * FROM `article` WHERE `id` < 494991 ORDER BY `id` DESC LIMIT 10 [ RunTime:0.001855s ]
  14. SELECT * FROM `article` WHERE `id` < 494991 ORDER BY `id` DESC LIMIT 10,10 [ RunTime:0.001454s ]
  15. SELECT * FROM `article` WHERE `id` < 494991 ORDER BY `id` DESC LIMIT 20,10 [ RunTime:0.001889s ]
0.180561s