当前位置:首页>南京>美术校考丨南京艺术学院2025年本科招生简章

美术校考丨南京艺术学院2025年本科招生简章

  • 2026-04-17 12:39:31
美术校考丨南京艺术学院2025年本科招生简章




南京艺术学院是中国独立建制创办最早并延续至今的百年高等艺术学府。1952年,山东大学艺术系美术、音乐两科合并上海美术专科学校(1912年建校)、苏州美术专科学校(1922年建校),于江苏无锡成立华东艺术专科学校。1958年迁址南京更名为南京艺术专科学校,1959年升格为南京艺术学院。经过一个多世纪的建设和发展,经风雨而茁壮,历沧桑而弥坚,现已成为国内外卓有影响的综合性高等艺术学府。
学校是文化和旅游部与江苏省人民政府共建高校,是江苏省高水平大学建设高峰计划建设高校。目前拥有艺术学门类下艺术学、交叉学科门类下设计学2个一级学科博士、硕士授权点,艺术学门类下美术与书法、音乐、设计、舞蹈、戏剧与影视5个专业学位博士、硕士授权点,同时拥有艺术学(艺术理论)、艺术学(音乐与舞蹈)、艺术学(戏剧与影视)、艺术学(美术)、设计学等5个博士后科研流动站。在教育部第五轮学科评估中,学校5个一级学科中80%学科进入A类,传统优势学科取得重大突破。学校5个一级学科全部入选“2023年软科中国最好学科排名”榜单。2016年以来,共获批国家社科基金艺术学重大项目8项,位居全国院校前列。
目前在校生总数12000余人,教职工1200余人,专任教师780余人,其中高级职称350余人,博士生导师、硕士生导师260余人。学校设有美术与书法学院、音乐学院、设计学院、戏剧与影视学院、舞蹈学院、传媒学院、现代音乐与科技学院、工业设计学院、人文与博物馆学院(艺术研究院)、文化产业学院、数字艺术学院、高等职业教育学院(成人教育学院)、国际教育学院、马克思主义学院等教学单位。
学校以艺术学门类为主,以工学、管理学、文学、教育学、交叉学科等门类为辅,现有43个本科专业,其中中国画等24个专业入选国家一流专业建设点,音乐表演等10个专业入选江苏省一流专业建设点。《美术学人才培养模式的建构与实践》《艺科融合,协同育人:数字技术驱动创新设计人才培养模式探索与实践》获国家高等教育教学成果二等奖,《中国画技法》等3门课程为国家精品资源共享课程,《设计基础4》等13门课程入选国家级一流本科课程。艺术设计专业、美术学学科为全国高等学校创新人才培养实验区;“数字媒体艺术实验教学中心”为国家级实验教学示范中心;建有“艺术材料与工艺”等2个江苏省高校重点实验室、“中国文化传承与数智创新”1个江苏省高校哲学社会科学实验室,手工艺课程实验教学实验室等8个省级实验教学与实践教育中心。“‘四美四育’美育育人体系的建构与实践”获评教育部高校思政精品项目。
学校坚持以人民为中心的创作导向,创作展演成果丰硕。教师担任编剧的动画片《大禹治水》获第15届中宣部“五个一工程”奖、第26届电视文艺“星光奖”优秀电视动画节目奖;电视剧《大清盐商》获第30届“飞天奖”和第28届“金鹰奖”荣誉提名奖;电视剧《埃博拉前线》获第33届飞天奖“优秀电视剧奖”。获全国美展金银铜奖9项,中国书法兰亭奖3项,2件作品入选第十二届及第十三届中国艺术节全国优秀美术作品展览。在第十八届“挑战杯”全国大学生课外学术科技作品竞赛“黑科技”专项中获得“星系”级作品全国最高奖1项。获中国音乐“金钟奖”金奖3项,“文华奖”金奖1项。获中国舞蹈“荷花奖”古典舞奖1项。获第二十届中国国际动漫节“金猴奖”综合动画短片奖铜奖1项。
学校积极投身国家和地方文化建设,圆满完成南京大屠杀死难者国家公祭鼎、亚投行新标徽和启动装置、国庆70周年“江苏智造”江苏彩车(荣获匠心奖)、世界语言大会视觉系统、江苏发展大会会标、2018羽毛球世锦赛标志、中国医疗保障官方标志及徽标、江苏援湖北医疗队标志、长征六号改火箭视觉标志、南京南部新城秦淮湾大桥整体景观灯光(荣获缪斯设计银奖)等设计任务。自2016年开始,南艺520毕业展演嘉年华已成功举办九届,充分展示学校办学水平和毕业生风采,已成为南京市一项具有广泛影响力的公共文化艺术活动。
近年来,学校主动顺应国家社会发展战略和新文科发展要求,在巩固传统艺术学科优势的基础上,把握艺术教育数字化、网络化、智能化发展趋势,积极推动艺术与人工智能、虚拟现实、增强现实等技术的融合,成立“数智科创中心”“元宇宙艺术与设计研究院”“讲好中国故事国际传播研究院”“听觉感知与视听融合实验室”“中国工业设计协会创新设计研究院”“艺术与科学创研中心”“数字文创发展中心”等机构,努力打造艺术与科技融合创新、中国艺术与国际传播相互促进的科研创作与人才培养示范平台。
新时代新征程,新使命新气象。学校高举习近平新时代中国特色社会主义思想伟大旗帜,全面深入学习宣传贯彻党的二十大和二十届二中、三中全会,以及全国和全省教育大会精神,贯彻落实学校第十一次党代会精神,坚持立德树人根本任务,聚焦高质量发展战略主题和高水平大学建设主攻方向,立足“中国特色”、瞄准“世界一流”、彰显“综合优势”,为实现中国式现代化、铸就社会主义文化新辉煌作出新的南艺贡献!

(一)符合教育部及生源所在省(区、市)发布的普通高等学校招生工作规定中报名条件,并取得高考报名资格者。
(二)按教育部要求,考生报考我校在艺术类批次录取的专业(含招考方向),均须参加生源所在省(区、市)对应子科类省级统考,且成绩合格。我校在艺术类批次录取的专业(含招考方向)与各省级艺术类统考子科类对应关系,考生可登录南京艺术学院招生工作网(https://zhaosheng.nua.edu.cn/)查询《南京艺术学院2025年在艺术类批次录取本科专业与各省艺术类专业统考子科类对照表》。

(一)普通类批次录取专业
(二)艺术类批次录取专业(专业成绩使用省统考成绩)
(三)艺术类批次录取专业(专业成绩使用校考成绩)
注:1.上表中,招生方式为“省统考”的专业,考生只需参加生源所在省(区、市)的相应子科类省统考。
招生方式为“校考”的专业,考生必须参加生源所在省(区、市)相应子科类的省统考以及我校校考,省统考成绩合格后,我校校考成绩有效,否则校考成绩无效。
2.数字媒体艺术(中外合作办学)专业,学生入校后,前三年课程在南京艺术学院学习,第四年课程须在英国普利茅斯大学学习。
3.我校2025年乐器演奏类专业只招收各专业所列乐器种类,凡未列出的乐器种类该年不接受报考。
舞蹈表演专业只招收专业所列舞种考生,凡未列出的舞种该年不接受报考。
4.舞蹈表演专业与舞蹈学专业不得兼报;舞蹈表演3个方向之间不得兼报。
5.我校各专业招生计划以上级教育主管部门批复为准,其中在艺术类批次录取的校考专业,面向全国招生,不编制分省计划;在艺术类批次录取的省统考专业以及在普通类批次录取的各专业、招生省份及招生计划详见各省教育主管部门发布的招生计划专刊。

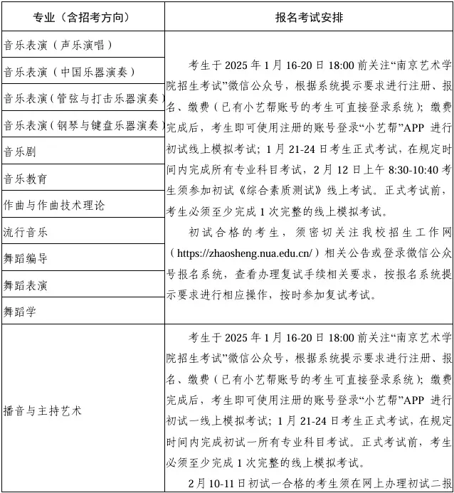
(一)校考专业考试安排
注:1.学校保留因各类不可抗因素调整考试方案的权利。如有调整,将在南京艺术学院招生工作网发布相关公告,请广大考生密切关注。
2.考生报名缴费前请认真核对报考信息,因信息填写错误造成的后果由考生自行承担。我校将对所有报名考生进行报考资格审核,凡报考资格审核不通过的考生,参加我校专业考试成绩无效。
3.我校各专业考试,初试为在线考试,使用“考试”APP考试系统;复试为现场考试。具体考试要求详见我校招生工作网后续发布的考试须知等公告。
4.考生根据报名系统中显示的本人考试时间进行线上初试。考生在完成专业报名缴费后即可使用注册的账号登录“考试”APP进行初试线上模拟考试,2025年1月21-24日考生正式考试,在规定时间内完成初试(初试一)所有专业科目考试。正式考试前,考生必须至少完成1次完整的线上模拟考试。
初试(初试一)合格的考生,须密切关注我校招生工作网相关公告或登录微信公众号报名系统,查看办理复试(初试二)手续相关要求,按报名系统提示要求进行操作,并按时参加复试(初试二考试)。
5.网上报名、选报专业及网上缴费时间截止至2025年1月20日18:00,逾期不予补报(现场不接受报名及现金缴费)。
报考专业需要预约考试时间的考生,未在规定时间内进行网上预约,对考生参加考试造成影响的,后果由考生自行承担。
(二)校考专业考试有关要求
1.我校各专业考试科目均为必考科目,凡有缺考科目的,该专业成绩为不合格。
2.考生在参加初试正式考试时,考试视频一律不得出现与考试无关的声音、标识标志以及除考生以外的其他人。
3.我校各校考专业无校外考点。
4.考生报考我校校考专业,最多可兼报3个专业(含招考方向)。
5.考生如兼报多个专业的,只需参加一次初试阶段《综合素质测试》科目考试。
6.《综合素质测试》科目考试以高中所学的语文、数学、英语和艺术知识等为基础,不指定考试参考用书。按校考专业,分别划定《综合素质测试》科目合格分数线。
7.报考音乐表演(声乐演唱、中国乐器演奏、管弦与打击乐器演奏、钢琴与键盘乐器演奏)、作曲与作曲技术理论、音乐教育、流行音乐专业的考生,只需参加一次复试阶段《基本乐理》《视唱》《听音》科目考试。报考音乐剧专业的考生只需参加一次复试阶段《视唱》《听音》科目考试。
8.舞蹈编导、舞蹈表演、舞蹈学专业考试考生化妆要求:初试与复试均不可以化舞台妆(浓妆),允许化淡妆。着装要求:①女生穿纯色体操服、舞蹈软鞋;男生穿黑色练功裤、素色短袖、舞蹈软鞋。所有服装不得有任何与服装本身无关的其他特殊装饰物,包括滚边、印花图等,不穿着奇装异服,严禁考生穿着培训机构(学校)带有其品牌标识的服装参加考试。②初试盘头,复试不戴与剧目无关的头饰及各种装饰物。
(三)考试交验的材料
参加线上考试时,考生须根据考试系统提示要求进行验证、核实身份后,参加考试。
参加现场考试时,考生须交验身份证原件、网上打印的南京艺术学院专业考试准考证、生源所在省(区、市)招生办高考报名后发给的“艺术类专业报考证”原件。
所有考生,均需验证无误后方可参加考试。身份证原件如丢失或未办理需提供临时身份证。
(四)违规处理
对在我校艺术专业考试中被认定为违纪、作弊等行为的考生,将按照《国家教育考试违规处理办法》(教育部令第33号)等规定处理,并按规定报生源所在地省(区、市)招生考试机构。涉嫌犯罪的,将移交司法机关依法处理。

我校执行各省级招生考试机构统一规定的批次设置以及投档原则。根据考生的第一专业志愿确定专业类别,按专业类别,采用专业优先原则确定专业。
(一)普通类批次录取专业
美术学、艺术设计学、智能交互设计、戏剧影视文学、广播电视编导、影视摄影与制作、广告学、文物保护与修复、艺术史论、非物质文化遗产保护、文化产业管理、艺术管理专业,安排在各省普通类本科相应批次录取,直接依据考生高考文化课成绩、参考考生综合素质评价,择优录取。高考文化课成绩末位同分者,按生源省份投档同分排序规则录取。
(二)艺术类批次录取专业(专业成绩使用省统考成绩)
绘画、中国画、雕塑、公共艺术、环境设计、视觉传达设计、服装与服饰设计、工艺美术、产品设计、艺术与科技、戏剧影视美术设计、摄影、动画、数字媒体艺术(含中外合作办学)、书法学、音乐学、音乐学(音乐传播)、音乐学(乐器修造)、录音艺术、表演、戏剧影视导演、舞蹈教育专业,考生高考文化课成绩、相应子科类省级统考成绩均达生源所在省(区、市)2025年本科艺术类专业相应科类录取最低控制分数线,按高考文化课成绩与相应子科类省级统考成绩按比例合成的综合成绩从高到低依次录取。综合成绩合成比例要求由各省(区、市)确定。综合成绩相同且所报专业招生计划不足时,按生源省份投档同分排序规则录取。
(三)艺术类批次录取专业(专业成绩使用校考成绩)
音乐表演(声乐演唱、中国乐器演奏、管弦与打击乐器演奏、钢琴与键盘乐器演奏)、作曲与作曲技术理论、音乐教育、流行音乐、音乐剧、播音与主持艺术、舞蹈编导、舞蹈表演、舞蹈学专业,相应子科类省级统考及校考专业成绩双合格,且考生高考文化课成绩达生源所在省(区、市)2025年普通类专业本科批次相应科类录取控制分数线,按校考专业成绩由高到低依次录取。按照上述条件录取后,各专业(含招考方向,不含播音与主持艺术专业)仍有剩余招生计划的,启用破格录取,办法如下:
1.音乐表演(声乐演唱、中国乐器演奏、管弦与打击乐器演奏、钢琴与键盘乐器演奏)、作曲与作曲技术理论、音乐教育、流行音乐、舞蹈编导、舞蹈表演、舞蹈学专业,在考生所报招考方向录取名额未满的情况下,依次录取I类、II类破格考生。
I类破格:各招考方向具有突出表现、特殊才能的考生(中学期间参加国内外顶尖比赛获奖者,奖项名称附后,获奖时间截至校考报名结束之前),文化课录取成绩可破格至生源所在省(区、市)2025年本科艺术类专业相应科类录取最低控制分数线90%以上(小数向上取整),考生按校考专业成绩排序,由高到低依次破格录取。
(1)音乐表演(声乐演唱、中国乐器演奏、管弦与打击乐器演奏、钢琴与键盘乐器演奏)、作曲与作曲技术理论、音乐教育、流行音乐专业I类破格奖项如下:
国内顶级比赛:中国音乐金钟奖。
国际顶级比赛:柴可夫斯基国际音乐比赛、肖邦国际钢琴比赛、范·克莱本国际钢琴比赛、维尼亚夫斯基国际小提琴比赛、意大利帕格尼尼国际小提琴比赛、美国印第安纳波利斯国际小提琴比赛、伊丽莎白女王国际音乐比赛、捷克布拉格之春国际音乐比赛、日内瓦国际音乐比赛、德国慕尼黑Ard音乐比赛、利兹国际钢琴比赛、卡迪夫国际声乐比赛。
(2)舞蹈编导、舞蹈表演、舞蹈学专业I类破格奖项如下:
II类破格:各招考方向校考成绩合格且文化课成绩不低于生源所在省(区、市)2025年本科艺术类专业相应科类录取最低控制分数线的考生,按校考专业成绩排序,由高到低依次破格录取。
2.音乐剧专业,在考生所报招考方向录取名额未满的情况下,校考成绩合格,且文化课成绩不低于生源所在省(区、市)2025年普通类专业本科批次相应科类录取控制分数线80%(小数向上取整)的考生,按校考专业成绩排序,由高到低依次破格录取。
3.破格录取名单通过我校招生报名系统在该招考方向合格生源范围内公布。破格录取名单公示期为7天,公示期内如有异议须以书面形式向我校本科招生工作处实名提出,经查实有弄虚作假或作弊等行为者,将被取消录取资格,不再递补录取。
4.校考专业成绩末位同分者,按照考生文化课成绩除以生源所在省(区、市)普通类专业本科批次相应科类录取控制分数线,所得比值从高到低择优录取。如比值相同,依次比较语文、数学、外语成绩(折算为单科满分150分值计算)。

(一)请考生关注我校招生工作网站发布的相关信息,校考成绩公布后考生可通过“南京艺术学院招生考试”微信公众号报名系统查询本人专业考试成绩,打印成绩单。合格考生不再寄发专业合格证。
(二)报考我校的考生必须按生源所在省(区、市)的相关要求,填报高考志愿。
(三)报考我校的考生在参加文化考试时,外语语种不限,但进校后我校仅以英语作为公共基础外语安排教学,公共外语课不具备非英语语种开设条件,非英语语种的考生在填报志愿时须慎重。
(四)凡参加我校2025年艺术类专业考试网上报名者,均视为已详细阅读《南京艺术学院2025年本科招生简章》,了解报考信息以及网上报名有关说明,并充分理解及认可本简章中所述的各项规定、考试方式、录取原则等要求。
(五)新生入学进行体检,对患有疾病的新生,经校指定医疗单位诊断不宜在校学习,但短期治疗可达到国家规定的入学体检标准者,经学校批准暂不予注册,保留入学资格一年。
(六)新生入学后,学校进行入学资格审查和专业复测。如发现有虚假信息、隐瞒病史、考试作弊行为等不符合招生条件者,取消其入学资格,退回原地区或原单位。
(七)学校设置多项奖助学金,激励学生勤奋学习。家庭经济困难的学生可申请勤工助学岗位,按照国家有关规定申请国家助学贷款。以上各项具体规定可登陆我校学生工作处网站查询,网址:http://xgc.nua.edu.cn/。
(八)本校招生信息均以本简章和学校招生工作网站上公布的信息为准。本校将于高考填报志愿前发布招生章程。对非本校网站及宣传材料公布的南京艺术学院招生信息,我校将不承担任何法律责任。
(九)我校有关规定如与教育部和生源所在省(区、市)招生主管部门关于 2025年普通高校招生文件规定相抵触的,均以教育部和生源所在省(区、市)招生主管部门文件规定为准。
(十)本招生简章最终解释权属于南京艺术学院。

(一)港澳台地区考生可报考我校在艺术类批次录取的校考专业。
(二)报考我校的港澳台地区考生必须参加我校组织的专业考试。
(三)港澳台地区考生无需参加《综合素质测试》,专业考试报名、专业考试科目内容等要求均同于内地考生。
(四)招生名额及录取办法
招生名额:6人,以教育部实际下达的招生计划为准。
录取办法:参加我校艺术类专业校考成绩合格,文化成绩达中华人民共和国普通高等学校联合招收华侨港澳台学生办公室(以下简称“联招办”)划定的艺术类本科录取控制分数后,按照考生的联招考试文化课成绩从高分到低排序,同分者依次比较语文、英文、数学成绩,择优录取,额满为止。
(五)专业考试合格的港澳台地区考生,须按规定时间参加联招办组织的文化课考试。考生可登陆联招办网站(www.ecogd.edu.cn)查看招生简章并进行报名。联招办联系电话:020—62833628转7。

外籍人士报考我校,请与我校国际教育学院联系。
电子邮箱:nua_application@163.com
电话:+86-25-83517538  魏老师
微信:ve1234567

学校地址:南京市北京西路74号
学校网址:http://www.nua.edu.cn/
邮政编码:210013
招生网址:https://zhaosheng.nua.edu.cn/
学校招办:025—83498055、83498382,zsb@nua.edu.cn
港澳事务办公室、台湾事务办公室:025—83498038
国际教育学院:+86-25-83517538

我校从未组织任何形式的艺术类专业考试考前辅导班或培训班,不允许校内各部门、单位或个人举办或参与各类考前辅导和培训;学校未授权任何个人或机构以任何形式开展考前辅导或培训,也从未委托任何中介机构或个人及校外单位从事招生录取工作。请广大考生切勿轻信任何虚假宣传信息,谨防上当受骗。
招生监督电话:025-83312663。

最新文章

随机文章

基本 文件 流程 错误 SQL 调试
  1. 请求信息 : 2026-04-24 05:50:22 HTTP/2.0 GET : https://b.460.net.cn/a/496700.html
  2. 运行时间 : 0.080483s [ 吞吐率:12.42req/s ] 内存消耗:4,551.27kb 文件加载:140
  3. 缓存信息 : 0 reads,0 writes
  4. 会话信息 : SESSION_ID=6dc18ce0e9b8ac048c937ea81c93bda7
  1. /yingpanguazai/ssd/ssd1/www/b.460.net.cn/public/index.php ( 0.79 KB )
  2. /yingpanguazai/ssd/ssd1/www/b.460.net.cn/vendor/autoload.php ( 0.17 KB )
  3. /yingpanguazai/ssd/ssd1/www/b.460.net.cn/vendor/composer/autoload_real.php ( 2.49 KB )
  4. /yingpanguazai/ssd/ssd1/www/b.460.net.cn/vendor/composer/platform_check.php ( 0.90 KB )
  5. /yingpanguazai/ssd/ssd1/www/b.460.net.cn/vendor/composer/ClassLoader.php ( 14.03 KB )
  6. /yingpanguazai/ssd/ssd1/www/b.460.net.cn/vendor/composer/autoload_static.php ( 4.90 KB )
  7. /yingpanguazai/ssd/ssd1/www/b.460.net.cn/vendor/topthink/think-helper/src/helper.php ( 8.34 KB )
  8. /yingpanguazai/ssd/ssd1/www/b.460.net.cn/vendor/topthink/think-validate/src/helper.php ( 2.19 KB )
  9. /yingpanguazai/ssd/ssd1/www/b.460.net.cn/vendor/topthink/think-orm/src/helper.php ( 1.47 KB )
  10. /yingpanguazai/ssd/ssd1/www/b.460.net.cn/vendor/topthink/think-orm/stubs/load_stubs.php ( 0.16 KB )
  11. /yingpanguazai/ssd/ssd1/www/b.460.net.cn/vendor/topthink/framework/src/think/Exception.php ( 1.69 KB )
  12. /yingpanguazai/ssd/ssd1/www/b.460.net.cn/vendor/topthink/think-container/src/Facade.php ( 2.71 KB )
  13. /yingpanguazai/ssd/ssd1/www/b.460.net.cn/vendor/symfony/deprecation-contracts/function.php ( 0.99 KB )
  14. /yingpanguazai/ssd/ssd1/www/b.460.net.cn/vendor/symfony/polyfill-mbstring/bootstrap.php ( 8.26 KB )
  15. /yingpanguazai/ssd/ssd1/www/b.460.net.cn/vendor/symfony/polyfill-mbstring/bootstrap80.php ( 9.78 KB )
  16. /yingpanguazai/ssd/ssd1/www/b.460.net.cn/vendor/symfony/var-dumper/Resources/functions/dump.php ( 1.49 KB )
  17. /yingpanguazai/ssd/ssd1/www/b.460.net.cn/vendor/topthink/think-dumper/src/helper.php ( 0.18 KB )
  18. /yingpanguazai/ssd/ssd1/www/b.460.net.cn/vendor/symfony/var-dumper/VarDumper.php ( 4.30 KB )
  19. /yingpanguazai/ssd/ssd1/www/b.460.net.cn/vendor/topthink/framework/src/think/App.php ( 15.30 KB )
  20. /yingpanguazai/ssd/ssd1/www/b.460.net.cn/vendor/topthink/think-container/src/Container.php ( 15.76 KB )
  21. /yingpanguazai/ssd/ssd1/www/b.460.net.cn/vendor/psr/container/src/ContainerInterface.php ( 1.02 KB )
  22. /yingpanguazai/ssd/ssd1/www/b.460.net.cn/app/provider.php ( 0.19 KB )
  23. /yingpanguazai/ssd/ssd1/www/b.460.net.cn/vendor/topthink/framework/src/think/Http.php ( 6.04 KB )
  24. /yingpanguazai/ssd/ssd1/www/b.460.net.cn/vendor/topthink/think-helper/src/helper/Str.php ( 7.29 KB )
  25. /yingpanguazai/ssd/ssd1/www/b.460.net.cn/vendor/topthink/framework/src/think/Env.php ( 4.68 KB )
  26. /yingpanguazai/ssd/ssd1/www/b.460.net.cn/app/common.php ( 0.03 KB )
  27. /yingpanguazai/ssd/ssd1/www/b.460.net.cn/vendor/topthink/framework/src/helper.php ( 18.78 KB )
  28. /yingpanguazai/ssd/ssd1/www/b.460.net.cn/vendor/topthink/framework/src/think/Config.php ( 5.54 KB )
  29. /yingpanguazai/ssd/ssd1/www/b.460.net.cn/config/app.php ( 0.95 KB )
  30. /yingpanguazai/ssd/ssd1/www/b.460.net.cn/config/cache.php ( 0.78 KB )
  31. /yingpanguazai/ssd/ssd1/www/b.460.net.cn/config/console.php ( 0.23 KB )
  32. /yingpanguazai/ssd/ssd1/www/b.460.net.cn/config/cookie.php ( 0.56 KB )
  33. /yingpanguazai/ssd/ssd1/www/b.460.net.cn/config/database.php ( 2.47 KB )
  34. /yingpanguazai/ssd/ssd1/www/b.460.net.cn/vendor/topthink/framework/src/think/facade/Env.php ( 1.67 KB )
  35. /yingpanguazai/ssd/ssd1/www/b.460.net.cn/config/filesystem.php ( 0.61 KB )
  36. /yingpanguazai/ssd/ssd1/www/b.460.net.cn/config/lang.php ( 0.91 KB )
  37. /yingpanguazai/ssd/ssd1/www/b.460.net.cn/config/log.php ( 1.35 KB )
  38. /yingpanguazai/ssd/ssd1/www/b.460.net.cn/config/middleware.php ( 0.19 KB )
  39. /yingpanguazai/ssd/ssd1/www/b.460.net.cn/config/route.php ( 1.89 KB )
  40. /yingpanguazai/ssd/ssd1/www/b.460.net.cn/config/session.php ( 0.57 KB )
  41. /yingpanguazai/ssd/ssd1/www/b.460.net.cn/config/trace.php ( 0.34 KB )
  42. /yingpanguazai/ssd/ssd1/www/b.460.net.cn/config/view.php ( 0.82 KB )
  43. /yingpanguazai/ssd/ssd1/www/b.460.net.cn/app/event.php ( 0.25 KB )
  44. /yingpanguazai/ssd/ssd1/www/b.460.net.cn/vendor/topthink/framework/src/think/Event.php ( 7.67 KB )
  45. /yingpanguazai/ssd/ssd1/www/b.460.net.cn/app/service.php ( 0.13 KB )
  46. /yingpanguazai/ssd/ssd1/www/b.460.net.cn/app/AppService.php ( 0.26 KB )
  47. /yingpanguazai/ssd/ssd1/www/b.460.net.cn/vendor/topthink/framework/src/think/Service.php ( 1.64 KB )
  48. /yingpanguazai/ssd/ssd1/www/b.460.net.cn/vendor/topthink/framework/src/think/Lang.php ( 7.35 KB )
  49. /yingpanguazai/ssd/ssd1/www/b.460.net.cn/vendor/topthink/framework/src/lang/zh-cn.php ( 13.70 KB )
  50. /yingpanguazai/ssd/ssd1/www/b.460.net.cn/vendor/topthink/framework/src/think/initializer/Error.php ( 3.31 KB )
  51. /yingpanguazai/ssd/ssd1/www/b.460.net.cn/vendor/topthink/framework/src/think/initializer/RegisterService.php ( 1.33 KB )
  52. /yingpanguazai/ssd/ssd1/www/b.460.net.cn/vendor/services.php ( 0.14 KB )
  53. /yingpanguazai/ssd/ssd1/www/b.460.net.cn/vendor/topthink/framework/src/think/service/PaginatorService.php ( 1.52 KB )
  54. /yingpanguazai/ssd/ssd1/www/b.460.net.cn/vendor/topthink/framework/src/think/service/ValidateService.php ( 0.99 KB )
  55. /yingpanguazai/ssd/ssd1/www/b.460.net.cn/vendor/topthink/framework/src/think/service/ModelService.php ( 2.04 KB )
  56. /yingpanguazai/ssd/ssd1/www/b.460.net.cn/vendor/topthink/think-trace/src/Service.php ( 0.77 KB )
  57. /yingpanguazai/ssd/ssd1/www/b.460.net.cn/vendor/topthink/framework/src/think/Middleware.php ( 6.72 KB )
  58. /yingpanguazai/ssd/ssd1/www/b.460.net.cn/vendor/topthink/framework/src/think/initializer/BootService.php ( 0.77 KB )
  59. /yingpanguazai/ssd/ssd1/www/b.460.net.cn/vendor/topthink/think-orm/src/Paginator.php ( 11.86 KB )
  60. /yingpanguazai/ssd/ssd1/www/b.460.net.cn/vendor/topthink/think-validate/src/Validate.php ( 63.20 KB )
  61. /yingpanguazai/ssd/ssd1/www/b.460.net.cn/vendor/topthink/think-orm/src/Model.php ( 23.55 KB )
  62. /yingpanguazai/ssd/ssd1/www/b.460.net.cn/vendor/topthink/think-orm/src/model/concern/Attribute.php ( 21.05 KB )
  63. /yingpanguazai/ssd/ssd1/www/b.460.net.cn/vendor/topthink/think-orm/src/model/concern/AutoWriteData.php ( 4.21 KB )
  64. /yingpanguazai/ssd/ssd1/www/b.460.net.cn/vendor/topthink/think-orm/src/model/concern/Conversion.php ( 6.44 KB )
  65. /yingpanguazai/ssd/ssd1/www/b.460.net.cn/vendor/topthink/think-orm/src/model/concern/DbConnect.php ( 5.16 KB )
  66. /yingpanguazai/ssd/ssd1/www/b.460.net.cn/vendor/topthink/think-orm/src/model/concern/ModelEvent.php ( 2.33 KB )
  67. /yingpanguazai/ssd/ssd1/www/b.460.net.cn/vendor/topthink/think-orm/src/model/concern/RelationShip.php ( 28.29 KB )
  68. /yingpanguazai/ssd/ssd1/www/b.460.net.cn/vendor/topthink/think-helper/src/contract/Arrayable.php ( 0.09 KB )
  69. /yingpanguazai/ssd/ssd1/www/b.460.net.cn/vendor/topthink/think-helper/src/contract/Jsonable.php ( 0.13 KB )
  70. /yingpanguazai/ssd/ssd1/www/b.460.net.cn/vendor/topthink/think-orm/src/model/contract/Modelable.php ( 0.09 KB )
  71. /yingpanguazai/ssd/ssd1/www/b.460.net.cn/vendor/topthink/framework/src/think/Db.php ( 2.88 KB )
  72. /yingpanguazai/ssd/ssd1/www/b.460.net.cn/vendor/topthink/think-orm/src/DbManager.php ( 8.52 KB )
  73. /yingpanguazai/ssd/ssd1/www/b.460.net.cn/vendor/topthink/framework/src/think/Log.php ( 6.28 KB )
  74. /yingpanguazai/ssd/ssd1/www/b.460.net.cn/vendor/topthink/framework/src/think/Manager.php ( 3.92 KB )
  75. /yingpanguazai/ssd/ssd1/www/b.460.net.cn/vendor/psr/log/src/LoggerTrait.php ( 2.69 KB )
  76. /yingpanguazai/ssd/ssd1/www/b.460.net.cn/vendor/psr/log/src/LoggerInterface.php ( 2.71 KB )
  77. /yingpanguazai/ssd/ssd1/www/b.460.net.cn/vendor/topthink/framework/src/think/Cache.php ( 4.92 KB )
  78. /yingpanguazai/ssd/ssd1/www/b.460.net.cn/vendor/psr/simple-cache/src/CacheInterface.php ( 4.71 KB )
  79. /yingpanguazai/ssd/ssd1/www/b.460.net.cn/vendor/topthink/think-helper/src/helper/Arr.php ( 16.63 KB )
  80. /yingpanguazai/ssd/ssd1/www/b.460.net.cn/vendor/topthink/framework/src/think/cache/driver/File.php ( 7.84 KB )
  81. /yingpanguazai/ssd/ssd1/www/b.460.net.cn/vendor/topthink/framework/src/think/cache/Driver.php ( 9.03 KB )
  82. /yingpanguazai/ssd/ssd1/www/b.460.net.cn/vendor/topthink/framework/src/think/contract/CacheHandlerInterface.php ( 1.99 KB )
  83. /yingpanguazai/ssd/ssd1/www/b.460.net.cn/app/Request.php ( 0.09 KB )
  84. /yingpanguazai/ssd/ssd1/www/b.460.net.cn/vendor/topthink/framework/src/think/Request.php ( 55.78 KB )
  85. /yingpanguazai/ssd/ssd1/www/b.460.net.cn/app/middleware.php ( 0.25 KB )
  86. /yingpanguazai/ssd/ssd1/www/b.460.net.cn/vendor/topthink/framework/src/think/Pipeline.php ( 2.61 KB )
  87. /yingpanguazai/ssd/ssd1/www/b.460.net.cn/vendor/topthink/think-trace/src/TraceDebug.php ( 3.40 KB )
  88. /yingpanguazai/ssd/ssd1/www/b.460.net.cn/vendor/topthink/framework/src/think/middleware/SessionInit.php ( 1.94 KB )
  89. /yingpanguazai/ssd/ssd1/www/b.460.net.cn/vendor/topthink/framework/src/think/Session.php ( 1.80 KB )
  90. /yingpanguazai/ssd/ssd1/www/b.460.net.cn/vendor/topthink/framework/src/think/session/driver/File.php ( 6.27 KB )
  91. /yingpanguazai/ssd/ssd1/www/b.460.net.cn/vendor/topthink/framework/src/think/contract/SessionHandlerInterface.php ( 0.87 KB )
  92. /yingpanguazai/ssd/ssd1/www/b.460.net.cn/vendor/topthink/framework/src/think/session/Store.php ( 7.12 KB )
  93. /yingpanguazai/ssd/ssd1/www/b.460.net.cn/vendor/topthink/framework/src/think/Route.php ( 23.73 KB )
  94. /yingpanguazai/ssd/ssd1/www/b.460.net.cn/vendor/topthink/framework/src/think/route/RuleName.php ( 5.75 KB )
  95. /yingpanguazai/ssd/ssd1/www/b.460.net.cn/vendor/topthink/framework/src/think/route/Domain.php ( 2.53 KB )
  96. /yingpanguazai/ssd/ssd1/www/b.460.net.cn/vendor/topthink/framework/src/think/route/RuleGroup.php ( 22.43 KB )
  97. /yingpanguazai/ssd/ssd1/www/b.460.net.cn/vendor/topthink/framework/src/think/route/Rule.php ( 26.95 KB )
  98. /yingpanguazai/ssd/ssd1/www/b.460.net.cn/vendor/topthink/framework/src/think/route/RuleItem.php ( 9.78 KB )
  99. /yingpanguazai/ssd/ssd1/www/b.460.net.cn/route/app.php ( 1.72 KB )
  100. /yingpanguazai/ssd/ssd1/www/b.460.net.cn/vendor/topthink/framework/src/think/facade/Route.php ( 4.70 KB )
  101. /yingpanguazai/ssd/ssd1/www/b.460.net.cn/vendor/topthink/framework/src/think/route/dispatch/Controller.php ( 4.74 KB )
  102. /yingpanguazai/ssd/ssd1/www/b.460.net.cn/vendor/topthink/framework/src/think/route/Dispatch.php ( 10.44 KB )
  103. /yingpanguazai/ssd/ssd1/www/b.460.net.cn/app/controller/Index.php ( 4.81 KB )
  104. /yingpanguazai/ssd/ssd1/www/b.460.net.cn/app/BaseController.php ( 2.05 KB )
  105. /yingpanguazai/ssd/ssd1/www/b.460.net.cn/vendor/topthink/think-orm/src/facade/Db.php ( 0.93 KB )
  106. /yingpanguazai/ssd/ssd1/www/b.460.net.cn/vendor/topthink/think-orm/src/db/connector/Mysql.php ( 5.44 KB )
  107. /yingpanguazai/ssd/ssd1/www/b.460.net.cn/vendor/topthink/think-orm/src/db/PDOConnection.php ( 52.47 KB )
  108. /yingpanguazai/ssd/ssd1/www/b.460.net.cn/vendor/topthink/think-orm/src/db/Connection.php ( 8.39 KB )
  109. /yingpanguazai/ssd/ssd1/www/b.460.net.cn/vendor/topthink/think-orm/src/db/ConnectionInterface.php ( 4.57 KB )
  110. /yingpanguazai/ssd/ssd1/www/b.460.net.cn/vendor/topthink/think-orm/src/db/builder/Mysql.php ( 16.58 KB )
  111. /yingpanguazai/ssd/ssd1/www/b.460.net.cn/vendor/topthink/think-orm/src/db/Builder.php ( 24.06 KB )
  112. /yingpanguazai/ssd/ssd1/www/b.460.net.cn/vendor/topthink/think-orm/src/db/BaseBuilder.php ( 27.50 KB )
  113. /yingpanguazai/ssd/ssd1/www/b.460.net.cn/vendor/topthink/think-orm/src/db/Query.php ( 15.71 KB )
  114. /yingpanguazai/ssd/ssd1/www/b.460.net.cn/vendor/topthink/think-orm/src/db/BaseQuery.php ( 45.13 KB )
  115. /yingpanguazai/ssd/ssd1/www/b.460.net.cn/vendor/topthink/think-orm/src/db/concern/TimeFieldQuery.php ( 7.43 KB )
  116. /yingpanguazai/ssd/ssd1/www/b.460.net.cn/vendor/topthink/think-orm/src/db/concern/AggregateQuery.php ( 3.26 KB )
  117. /yingpanguazai/ssd/ssd1/www/b.460.net.cn/vendor/topthink/think-orm/src/db/concern/ModelRelationQuery.php ( 20.07 KB )
  118. /yingpanguazai/ssd/ssd1/www/b.460.net.cn/vendor/topthink/think-orm/src/db/concern/ParamsBind.php ( 3.66 KB )
  119. /yingpanguazai/ssd/ssd1/www/b.460.net.cn/vendor/topthink/think-orm/src/db/concern/ResultOperation.php ( 7.01 KB )
  120. /yingpanguazai/ssd/ssd1/www/b.460.net.cn/vendor/topthink/think-orm/src/db/concern/WhereQuery.php ( 19.37 KB )
  121. /yingpanguazai/ssd/ssd1/www/b.460.net.cn/vendor/topthink/think-orm/src/db/concern/JoinAndViewQuery.php ( 7.11 KB )
  122. /yingpanguazai/ssd/ssd1/www/b.460.net.cn/vendor/topthink/think-orm/src/db/concern/TableFieldInfo.php ( 2.63 KB )
  123. /yingpanguazai/ssd/ssd1/www/b.460.net.cn/vendor/topthink/think-orm/src/db/concern/Transaction.php ( 2.77 KB )
  124. /yingpanguazai/ssd/ssd1/www/b.460.net.cn/vendor/topthink/framework/src/think/log/driver/File.php ( 5.96 KB )
  125. /yingpanguazai/ssd/ssd1/www/b.460.net.cn/vendor/topthink/framework/src/think/contract/LogHandlerInterface.php ( 0.86 KB )
  126. /yingpanguazai/ssd/ssd1/www/b.460.net.cn/vendor/topthink/framework/src/think/log/Channel.php ( 3.89 KB )
  127. /yingpanguazai/ssd/ssd1/www/b.460.net.cn/vendor/topthink/framework/src/think/event/LogRecord.php ( 1.02 KB )
  128. /yingpanguazai/ssd/ssd1/www/b.460.net.cn/vendor/topthink/think-helper/src/Collection.php ( 16.47 KB )
  129. /yingpanguazai/ssd/ssd1/www/b.460.net.cn/vendor/topthink/framework/src/think/facade/View.php ( 1.70 KB )
  130. /yingpanguazai/ssd/ssd1/www/b.460.net.cn/vendor/topthink/framework/src/think/View.php ( 4.39 KB )
  131. /yingpanguazai/ssd/ssd1/www/b.460.net.cn/vendor/topthink/framework/src/think/Response.php ( 8.81 KB )
  132. /yingpanguazai/ssd/ssd1/www/b.460.net.cn/vendor/topthink/framework/src/think/response/View.php ( 3.29 KB )
  133. /yingpanguazai/ssd/ssd1/www/b.460.net.cn/vendor/topthink/framework/src/think/Cookie.php ( 6.06 KB )
  134. /yingpanguazai/ssd/ssd1/www/b.460.net.cn/vendor/topthink/think-view/src/Think.php ( 8.38 KB )
  135. /yingpanguazai/ssd/ssd1/www/b.460.net.cn/vendor/topthink/framework/src/think/contract/TemplateHandlerInterface.php ( 1.60 KB )
  136. /yingpanguazai/ssd/ssd1/www/b.460.net.cn/vendor/topthink/think-template/src/Template.php ( 46.61 KB )
  137. /yingpanguazai/ssd/ssd1/www/b.460.net.cn/vendor/topthink/think-template/src/template/driver/File.php ( 2.41 KB )
  138. /yingpanguazai/ssd/ssd1/www/b.460.net.cn/vendor/topthink/think-template/src/template/contract/DriverInterface.php ( 0.86 KB )
  139. /yingpanguazai/ssd/ssd1/www/b.460.net.cn/runtime/temp/b35eef690f41e64ad9e1c098cfc7d3bc.php ( 11.98 KB )
  140. /yingpanguazai/ssd/ssd1/www/b.460.net.cn/vendor/topthink/think-trace/src/Html.php ( 4.42 KB )
  1. CONNECT:[ UseTime:0.000673s ] mysql:host=127.0.0.1;port=3306;dbname=b460;charset=utf8mb4
  2. SHOW FULL COLUMNS FROM `fenlei` [ RunTime:0.000812s ]
  3. SELECT * FROM `fenlei` WHERE `fid` = 0 [ RunTime:0.000309s ]
  4. SELECT * FROM `fenlei` WHERE `fid` = 63 [ RunTime:0.000279s ]
  5. SHOW FULL COLUMNS FROM `set` [ RunTime:0.000521s ]
  6. SELECT * FROM `set` [ RunTime:0.000194s ]
  7. SHOW FULL COLUMNS FROM `article` [ RunTime:0.000549s ]
  8. SELECT * FROM `article` WHERE `id` = 496700 LIMIT 1 [ RunTime:0.001148s ]
  9. UPDATE `article` SET `lasttime` = 1776981022 WHERE `id` = 496700 [ RunTime:0.001515s ]
  10. SELECT * FROM `fenlei` WHERE `id` = 65 LIMIT 1 [ RunTime:0.000252s ]
  11. SELECT * FROM `article` WHERE `id` < 496700 ORDER BY `id` DESC LIMIT 1 [ RunTime:0.000641s ]
  12. SELECT * FROM `article` WHERE `id` > 496700 ORDER BY `id` ASC LIMIT 1 [ RunTime:0.000878s ]
  13. SELECT * FROM `article` WHERE `id` < 496700 ORDER BY `id` DESC LIMIT 10 [ RunTime:0.000843s ]
  14. SELECT * FROM `article` WHERE `id` < 496700 ORDER BY `id` DESC LIMIT 10,10 [ RunTime:0.002217s ]
  15. SELECT * FROM `article` WHERE `id` < 496700 ORDER BY `id` DESC LIMIT 20,10 [ RunTime:0.001507s ]
0.082312s