当前位置:首页>南京>2026年南京大学日语、德语春季班 即将开课

2026年南京大学日语、德语春季班 即将开课

  • 2026-04-19 17:56:47
2026年南京大学日语、德语春季班 即将开课

最美不过人间四月天

春寒远去

春光渐明

学习正当时

快来加入我们

一起学习一门语言吧!

即将开课

南京大学日语、德语课程班自 2024 年开班以来,秉承诚朴雄伟、励学敦行的校训,以学院 “新时代美好生活的引导者” 为愿景,坚持以学员为主体、以课程为中心,持续打磨教学内容,吸引了来自各行各业的语言学习爱好者。大家因工作提升、兴趣培养、出国旅行、留学深造等需求相聚于此,共同开启外语学习之旅。2026年我们持续推出春季初级日语(上/下)、德语(A1/A2/B1)课程班,招生报名正在进行中。欢迎加入我们的语言学习,共享语言的精彩世界!

往期合照

招生对象:日语、德语学习爱好者

培训课时:120 课时

培训地点:南京大学鼓楼校区

培训时间:2026年3月-2026年7月

左右滑动查看更多日语课堂实录

左右滑动查看更多德语课堂实录

课程特色

名校专业师资

教研团队支持

课程师资均来自南京大学终身教育学院,全部持有高校教师资格证书,拥有丰富一线语言教学经验。依托南京大学学科优势,教研团队定期开展教学研讨,持续更新教学理念、打磨课程内容。

郭老师

南京大学终身教育学院教师

毕业于南京大学日语系

十年以上大学日语专业授课经验,风趣幽默。

张老师

南京大学终身教育学院教师

毕业于南京大学日语系

十年以上大学日语专业授课经验,亲切耐心。

于老师

南京大学终身教育学院教师

毕业于南京大学日语系

十年以上大学日语专业授课经验,善于创新。

宗老师

南京大学终身教育学院教师

毕业于德国帕绍大学

十五年以上大学德语专业授课经验,亲切有趣。

刘老师

南京大学中德法学研究所副所长

博士毕业于德国哥廷根大学法律系

出版多部德文专著、发表中、德文学术论文20多篇。

曾在上海新东方学校教授高级德语,为南大法学院德语班授课。曾获南京大学法学院优秀教师、南京大学继续教育先进工作者荣誉称号。曾任中国驻德国大使馆二秘。

常老师

南京大学外语国语学院德语系教师,博士

长期从事德语基础阶段教学;指导学生参加各类德语学科竞赛

负责并参与《德语入门:基础语音与会话》(国家一流本科线上课程)《德语语法:精讲精解与精练》(省微课程二等奖/全国高校混合式教学设计创新大赛二等奖)《大学德语》(系列课程)等在线课程;主持国家社科基金中华学术外译项目。

课程体系系统

教学方式灵活

课程对标欧洲语言共同参考框架(CEFR)、日本语能力测试(JLPT),构建完整教学体系,全面提升听说读写能力。采用课堂授课、学伴对话、情景讨论、AI 测评、户外教学等多样形式,强化语言实战应用,精准满足工作、留学、考级、商务、旅游等需求。

线上线下同步

学习高效便捷

周末线下授课 + 腾讯会议同步直播,方便异地及请假学员同步学习。课后提供课程无限次回放,便于复习与补课。周中开设 1 小时线上强化练习,讲解习题与作业,巩固学习效果。

小班精品教学

名校环境上课

上课地点设于南京大学鼓楼校区,置身百年名校,感受浓厚的学术氛围。实行小班化教学,保证每位学员都有充足的口语练习机会,告别 “大班照本宣科,开口无门”。

收费透明规范

权威证书可查

收费由南京大学财务处统一核价、统一收取,课程结束一周内开具正规培训发票,无二次收费、无额外推荐项目。完成学习并通过考核,可获得南京大学终身教育学院颁发的结业证书,统一编号、上网可查,为个人学习履历增添专业背书。

课程详情

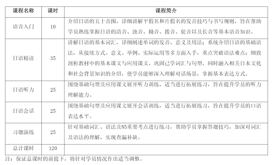
初级日语(上)课程班

(南大教培2026T2000110005)

  • 学习目标

    能够理解和使用基础词汇,掌握基本的日语语法结构,进行简单的日常会话

  • 学习内容

    使用教材《新版标准日本语初级(上册)》,学习日语的基础知识,常用的词汇和日常用语,基本的语法规则,简单的自我介绍以及基本的场景对话等。

  • 学习基础

    零基础,入门课程

  • 课程简介

  • 报名缴费:

    网上报名,扫描下方课程对应的小程序码进入南京大学“ 暾学堂 ”进行报名,报名后当课程达到最低开班人数将进行审核,请等待审核和进一步通知。

    报名审核通过后,需进行统一网上缴费。缴费成功后,请截取缴费页面留存凭证。具体缴费详情请等待后续通知。

初级日语(下)课程班

(南大教培2026T2000110007)

  • 学习目标

    能够阅读和理解由基本词汇及汉字所组成的讲述日常生活中最熟悉话题的文章。能够大致听懂语速稍慢的日常会话。(能够理解基础日语)

  • 学习内容

    使用教材《新版标准日本语初级》,学习日语的常用词汇和日常用语,重点掌握日常场景中常用的句式和表达,能够描述过去、现在和未来的动作,以及简单的因果、条件关系。理解简单的日常对话和指令,场景贴近生活。

  • 学习基础

    学完初级日语(上)课程或同等内容学习者。同等内容需经授课教师测试,评估学习基础。

  • 课程简介

  • 报名缴费:

网上报名,扫描下方课程对应的小程序码进入南京大学“ 暾学堂 ”进行报名,报名后当课程达到最低开班人数将进行审核,请等待审核和进一步通知。

报名审核通过后,需进行统一网上缴费。缴费成功后,请截取缴费页面留存凭证。具体缴费详情请等待后续通知。

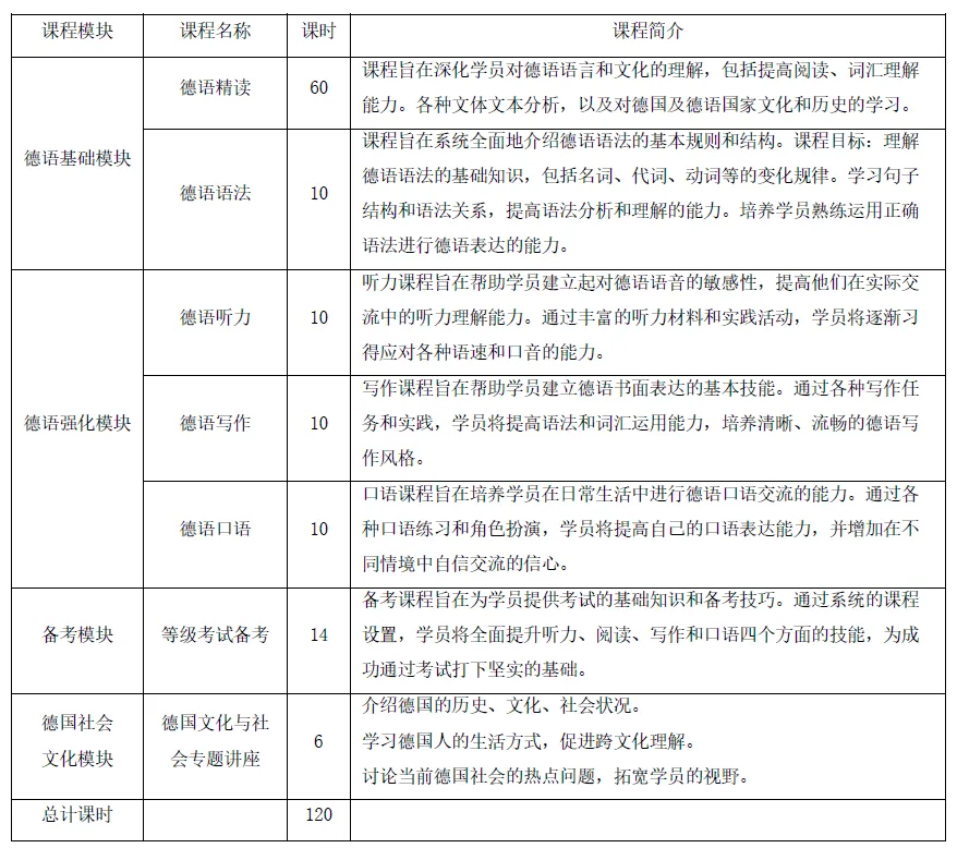
德语A1课程班

(南大教培2026T2000110003)

  • 学习目标

    能够理解和使用日常非常简单的表达和短句,满足具体的交流需求,与他人慢速且清晰地交流。

  • 学习内容

    使用教材《交际德语教程A1》,学习常用的日常用语和基本词汇,简单的自我介绍以及询问和回答个人信息等。

  • 学习基础

    零基础,入门课程。

  • 课程简介

  • 报名缴费

    网上报名,扫描下方课程对应的小程序码进入南京大学“ 暾学堂 ”进行报名,报名后当课程达到最低开班人数将进行审核,请等待审核和进一步通知。

    报名审核通过后,需进行统一网上缴费。缴费成功后,请截取缴费页面留存凭证。具体缴费详情请等待后续通知。

德语A2课程班

(南大教培2026T2000110010)

  • 学习目标

    能够进行简单、直接的交流,关于熟悉和常规的事务。可以使用简单的词汇描述自己的背景、周边环境和直接需求。

  • 学习内容

    使用教材《交际德语教程A2》,学习更多关于日常生活、购物、工作和本地地理环境的表达,以及简单的语法结构。

  • 学习基础

    完成A1级别课程培训或具有A1级别证书

  • 课程简介

  • 报名缴费

    网上报名,扫描下方课程对应的小程序码进入南京大学“ 暾学堂 ”进行报名,报名后当课程达到最低开班人数将进行审核,请等待审核和进一步通知。

    报名审核通过后,需进行统一网上缴费。缴费成功后,请截取缴费页面留存凭证。具体缴费详情请等待后续通知。

德语B1课程班

(南大教培2026T2000110012)

  • 学习目标

    能够理解标准语速下,关于熟悉主题的主要信息,并就日常生活、学习和工作中的常见问题进行连贯表达,能够较为清楚地描述事件、经历和计划,简单地阐述个人观点并给出理由,在熟悉的语境中与他人进行较为自然、持续的交流。

  • 学习内容

    使用教材《交际德语教程 B1》,在巩固基础语法和词汇的基础上,系统学习较为复杂的句型结构和常见交际场景用语,重点训练对日常生活、学习和工作相关话题的理解与表达能力,包括叙述经历、表达观点、说明原因、提出建议以及进行简单的讨论等。

  • 学习基础

    学完德语 A2 级别课程,能够进行基本的日常交流,掌握常用基础语法和核心词汇。

  • 课程简介

  • 报名缴费

    网上报名,扫描下方课程对应的小程序码进入南京大学“ 暾学堂 ”进行报名,报名后当课程达到最低开班人数将进行审核,请等待审核和进一步通知。

    报名审核通过后,需进行统一网上缴费。缴费成功后,请截取缴费页面留存凭证。具体缴费详情请等待后续通知。

我们积极响应习近平总书记 “要完善全民终身学习推进机制,构建方式更加灵活、资源更加丰富、学习更加便捷的终身学习体系” 的号召,以优质外语教育服务社会,为建设学习型社会贡献南大力量。

学习是一种习惯,南大有您的一张课桌!欢迎加入我们,共享精彩语言世界。

日语课程咨询:高老师

联系电话:025-58648889

 德语课程咨询:宗老师

联系电话:025-58646821

更多课程详情:关注视频号【南大语言学习高老师】,查看课堂实录、知识点讲解、学员故事等更多内容。

供稿:高倩

排版:张梓明

责编:端木丹青

最新文章

随机文章

基本 文件 流程 错误 SQL 调试
  1. 请求信息 : 2026-04-20 02:45:49 HTTP/2.0 GET : https://b.460.net.cn/a/498722.html
  2. 运行时间 : 0.108203s [ 吞吐率:9.24req/s ] 内存消耗:4,957.84kb 文件加载:140
  3. 缓存信息 : 0 reads,0 writes
  4. 会话信息 : SESSION_ID=600e5181e81afe0ddfa713fc1bfdcc85
  1. /yingpanguazai/ssd/ssd1/www/b.460.net.cn/public/index.php ( 0.79 KB )
  2. /yingpanguazai/ssd/ssd1/www/b.460.net.cn/vendor/autoload.php ( 0.17 KB )
  3. /yingpanguazai/ssd/ssd1/www/b.460.net.cn/vendor/composer/autoload_real.php ( 2.49 KB )
  4. /yingpanguazai/ssd/ssd1/www/b.460.net.cn/vendor/composer/platform_check.php ( 0.90 KB )
  5. /yingpanguazai/ssd/ssd1/www/b.460.net.cn/vendor/composer/ClassLoader.php ( 14.03 KB )
  6. /yingpanguazai/ssd/ssd1/www/b.460.net.cn/vendor/composer/autoload_static.php ( 4.90 KB )
  7. /yingpanguazai/ssd/ssd1/www/b.460.net.cn/vendor/topthink/think-helper/src/helper.php ( 8.34 KB )
  8. /yingpanguazai/ssd/ssd1/www/b.460.net.cn/vendor/topthink/think-validate/src/helper.php ( 2.19 KB )
  9. /yingpanguazai/ssd/ssd1/www/b.460.net.cn/vendor/topthink/think-orm/src/helper.php ( 1.47 KB )
  10. /yingpanguazai/ssd/ssd1/www/b.460.net.cn/vendor/topthink/think-orm/stubs/load_stubs.php ( 0.16 KB )
  11. /yingpanguazai/ssd/ssd1/www/b.460.net.cn/vendor/topthink/framework/src/think/Exception.php ( 1.69 KB )
  12. /yingpanguazai/ssd/ssd1/www/b.460.net.cn/vendor/topthink/think-container/src/Facade.php ( 2.71 KB )
  13. /yingpanguazai/ssd/ssd1/www/b.460.net.cn/vendor/symfony/deprecation-contracts/function.php ( 0.99 KB )
  14. /yingpanguazai/ssd/ssd1/www/b.460.net.cn/vendor/symfony/polyfill-mbstring/bootstrap.php ( 8.26 KB )
  15. /yingpanguazai/ssd/ssd1/www/b.460.net.cn/vendor/symfony/polyfill-mbstring/bootstrap80.php ( 9.78 KB )
  16. /yingpanguazai/ssd/ssd1/www/b.460.net.cn/vendor/symfony/var-dumper/Resources/functions/dump.php ( 1.49 KB )
  17. /yingpanguazai/ssd/ssd1/www/b.460.net.cn/vendor/topthink/think-dumper/src/helper.php ( 0.18 KB )
  18. /yingpanguazai/ssd/ssd1/www/b.460.net.cn/vendor/symfony/var-dumper/VarDumper.php ( 4.30 KB )
  19. /yingpanguazai/ssd/ssd1/www/b.460.net.cn/vendor/topthink/framework/src/think/App.php ( 15.30 KB )
  20. /yingpanguazai/ssd/ssd1/www/b.460.net.cn/vendor/topthink/think-container/src/Container.php ( 15.76 KB )
  21. /yingpanguazai/ssd/ssd1/www/b.460.net.cn/vendor/psr/container/src/ContainerInterface.php ( 1.02 KB )
  22. /yingpanguazai/ssd/ssd1/www/b.460.net.cn/app/provider.php ( 0.19 KB )
  23. /yingpanguazai/ssd/ssd1/www/b.460.net.cn/vendor/topthink/framework/src/think/Http.php ( 6.04 KB )
  24. /yingpanguazai/ssd/ssd1/www/b.460.net.cn/vendor/topthink/think-helper/src/helper/Str.php ( 7.29 KB )
  25. /yingpanguazai/ssd/ssd1/www/b.460.net.cn/vendor/topthink/framework/src/think/Env.php ( 4.68 KB )
  26. /yingpanguazai/ssd/ssd1/www/b.460.net.cn/app/common.php ( 0.03 KB )
  27. /yingpanguazai/ssd/ssd1/www/b.460.net.cn/vendor/topthink/framework/src/helper.php ( 18.78 KB )
  28. /yingpanguazai/ssd/ssd1/www/b.460.net.cn/vendor/topthink/framework/src/think/Config.php ( 5.54 KB )
  29. /yingpanguazai/ssd/ssd1/www/b.460.net.cn/config/app.php ( 0.95 KB )
  30. /yingpanguazai/ssd/ssd1/www/b.460.net.cn/config/cache.php ( 0.78 KB )
  31. /yingpanguazai/ssd/ssd1/www/b.460.net.cn/config/console.php ( 0.23 KB )
  32. /yingpanguazai/ssd/ssd1/www/b.460.net.cn/config/cookie.php ( 0.56 KB )
  33. /yingpanguazai/ssd/ssd1/www/b.460.net.cn/config/database.php ( 2.47 KB )
  34. /yingpanguazai/ssd/ssd1/www/b.460.net.cn/vendor/topthink/framework/src/think/facade/Env.php ( 1.67 KB )
  35. /yingpanguazai/ssd/ssd1/www/b.460.net.cn/config/filesystem.php ( 0.61 KB )
  36. /yingpanguazai/ssd/ssd1/www/b.460.net.cn/config/lang.php ( 0.91 KB )
  37. /yingpanguazai/ssd/ssd1/www/b.460.net.cn/config/log.php ( 1.35 KB )
  38. /yingpanguazai/ssd/ssd1/www/b.460.net.cn/config/middleware.php ( 0.19 KB )
  39. /yingpanguazai/ssd/ssd1/www/b.460.net.cn/config/route.php ( 1.89 KB )
  40. /yingpanguazai/ssd/ssd1/www/b.460.net.cn/config/session.php ( 0.57 KB )
  41. /yingpanguazai/ssd/ssd1/www/b.460.net.cn/config/trace.php ( 0.34 KB )
  42. /yingpanguazai/ssd/ssd1/www/b.460.net.cn/config/view.php ( 0.82 KB )
  43. /yingpanguazai/ssd/ssd1/www/b.460.net.cn/app/event.php ( 0.25 KB )
  44. /yingpanguazai/ssd/ssd1/www/b.460.net.cn/vendor/topthink/framework/src/think/Event.php ( 7.67 KB )
  45. /yingpanguazai/ssd/ssd1/www/b.460.net.cn/app/service.php ( 0.13 KB )
  46. /yingpanguazai/ssd/ssd1/www/b.460.net.cn/app/AppService.php ( 0.26 KB )
  47. /yingpanguazai/ssd/ssd1/www/b.460.net.cn/vendor/topthink/framework/src/think/Service.php ( 1.64 KB )
  48. /yingpanguazai/ssd/ssd1/www/b.460.net.cn/vendor/topthink/framework/src/think/Lang.php ( 7.35 KB )
  49. /yingpanguazai/ssd/ssd1/www/b.460.net.cn/vendor/topthink/framework/src/lang/zh-cn.php ( 13.70 KB )
  50. /yingpanguazai/ssd/ssd1/www/b.460.net.cn/vendor/topthink/framework/src/think/initializer/Error.php ( 3.31 KB )
  51. /yingpanguazai/ssd/ssd1/www/b.460.net.cn/vendor/topthink/framework/src/think/initializer/RegisterService.php ( 1.33 KB )
  52. /yingpanguazai/ssd/ssd1/www/b.460.net.cn/vendor/services.php ( 0.14 KB )
  53. /yingpanguazai/ssd/ssd1/www/b.460.net.cn/vendor/topthink/framework/src/think/service/PaginatorService.php ( 1.52 KB )
  54. /yingpanguazai/ssd/ssd1/www/b.460.net.cn/vendor/topthink/framework/src/think/service/ValidateService.php ( 0.99 KB )
  55. /yingpanguazai/ssd/ssd1/www/b.460.net.cn/vendor/topthink/framework/src/think/service/ModelService.php ( 2.04 KB )
  56. /yingpanguazai/ssd/ssd1/www/b.460.net.cn/vendor/topthink/think-trace/src/Service.php ( 0.77 KB )
  57. /yingpanguazai/ssd/ssd1/www/b.460.net.cn/vendor/topthink/framework/src/think/Middleware.php ( 6.72 KB )
  58. /yingpanguazai/ssd/ssd1/www/b.460.net.cn/vendor/topthink/framework/src/think/initializer/BootService.php ( 0.77 KB )
  59. /yingpanguazai/ssd/ssd1/www/b.460.net.cn/vendor/topthink/think-orm/src/Paginator.php ( 11.86 KB )
  60. /yingpanguazai/ssd/ssd1/www/b.460.net.cn/vendor/topthink/think-validate/src/Validate.php ( 63.20 KB )
  61. /yingpanguazai/ssd/ssd1/www/b.460.net.cn/vendor/topthink/think-orm/src/Model.php ( 23.55 KB )
  62. /yingpanguazai/ssd/ssd1/www/b.460.net.cn/vendor/topthink/think-orm/src/model/concern/Attribute.php ( 21.05 KB )
  63. /yingpanguazai/ssd/ssd1/www/b.460.net.cn/vendor/topthink/think-orm/src/model/concern/AutoWriteData.php ( 4.21 KB )
  64. /yingpanguazai/ssd/ssd1/www/b.460.net.cn/vendor/topthink/think-orm/src/model/concern/Conversion.php ( 6.44 KB )
  65. /yingpanguazai/ssd/ssd1/www/b.460.net.cn/vendor/topthink/think-orm/src/model/concern/DbConnect.php ( 5.16 KB )
  66. /yingpanguazai/ssd/ssd1/www/b.460.net.cn/vendor/topthink/think-orm/src/model/concern/ModelEvent.php ( 2.33 KB )
  67. /yingpanguazai/ssd/ssd1/www/b.460.net.cn/vendor/topthink/think-orm/src/model/concern/RelationShip.php ( 28.29 KB )
  68. /yingpanguazai/ssd/ssd1/www/b.460.net.cn/vendor/topthink/think-helper/src/contract/Arrayable.php ( 0.09 KB )
  69. /yingpanguazai/ssd/ssd1/www/b.460.net.cn/vendor/topthink/think-helper/src/contract/Jsonable.php ( 0.13 KB )
  70. /yingpanguazai/ssd/ssd1/www/b.460.net.cn/vendor/topthink/think-orm/src/model/contract/Modelable.php ( 0.09 KB )
  71. /yingpanguazai/ssd/ssd1/www/b.460.net.cn/vendor/topthink/framework/src/think/Db.php ( 2.88 KB )
  72. /yingpanguazai/ssd/ssd1/www/b.460.net.cn/vendor/topthink/think-orm/src/DbManager.php ( 8.52 KB )
  73. /yingpanguazai/ssd/ssd1/www/b.460.net.cn/vendor/topthink/framework/src/think/Log.php ( 6.28 KB )
  74. /yingpanguazai/ssd/ssd1/www/b.460.net.cn/vendor/topthink/framework/src/think/Manager.php ( 3.92 KB )
  75. /yingpanguazai/ssd/ssd1/www/b.460.net.cn/vendor/psr/log/src/LoggerTrait.php ( 2.69 KB )
  76. /yingpanguazai/ssd/ssd1/www/b.460.net.cn/vendor/psr/log/src/LoggerInterface.php ( 2.71 KB )
  77. /yingpanguazai/ssd/ssd1/www/b.460.net.cn/vendor/topthink/framework/src/think/Cache.php ( 4.92 KB )
  78. /yingpanguazai/ssd/ssd1/www/b.460.net.cn/vendor/psr/simple-cache/src/CacheInterface.php ( 4.71 KB )
  79. /yingpanguazai/ssd/ssd1/www/b.460.net.cn/vendor/topthink/think-helper/src/helper/Arr.php ( 16.63 KB )
  80. /yingpanguazai/ssd/ssd1/www/b.460.net.cn/vendor/topthink/framework/src/think/cache/driver/File.php ( 7.84 KB )
  81. /yingpanguazai/ssd/ssd1/www/b.460.net.cn/vendor/topthink/framework/src/think/cache/Driver.php ( 9.03 KB )
  82. /yingpanguazai/ssd/ssd1/www/b.460.net.cn/vendor/topthink/framework/src/think/contract/CacheHandlerInterface.php ( 1.99 KB )
  83. /yingpanguazai/ssd/ssd1/www/b.460.net.cn/app/Request.php ( 0.09 KB )
  84. /yingpanguazai/ssd/ssd1/www/b.460.net.cn/vendor/topthink/framework/src/think/Request.php ( 55.78 KB )
  85. /yingpanguazai/ssd/ssd1/www/b.460.net.cn/app/middleware.php ( 0.25 KB )
  86. /yingpanguazai/ssd/ssd1/www/b.460.net.cn/vendor/topthink/framework/src/think/Pipeline.php ( 2.61 KB )
  87. /yingpanguazai/ssd/ssd1/www/b.460.net.cn/vendor/topthink/think-trace/src/TraceDebug.php ( 3.40 KB )
  88. /yingpanguazai/ssd/ssd1/www/b.460.net.cn/vendor/topthink/framework/src/think/middleware/SessionInit.php ( 1.94 KB )
  89. /yingpanguazai/ssd/ssd1/www/b.460.net.cn/vendor/topthink/framework/src/think/Session.php ( 1.80 KB )
  90. /yingpanguazai/ssd/ssd1/www/b.460.net.cn/vendor/topthink/framework/src/think/session/driver/File.php ( 6.27 KB )
  91. /yingpanguazai/ssd/ssd1/www/b.460.net.cn/vendor/topthink/framework/src/think/contract/SessionHandlerInterface.php ( 0.87 KB )
  92. /yingpanguazai/ssd/ssd1/www/b.460.net.cn/vendor/topthink/framework/src/think/session/Store.php ( 7.12 KB )
  93. /yingpanguazai/ssd/ssd1/www/b.460.net.cn/vendor/topthink/framework/src/think/Route.php ( 23.73 KB )
  94. /yingpanguazai/ssd/ssd1/www/b.460.net.cn/vendor/topthink/framework/src/think/route/RuleName.php ( 5.75 KB )
  95. /yingpanguazai/ssd/ssd1/www/b.460.net.cn/vendor/topthink/framework/src/think/route/Domain.php ( 2.53 KB )
  96. /yingpanguazai/ssd/ssd1/www/b.460.net.cn/vendor/topthink/framework/src/think/route/RuleGroup.php ( 22.43 KB )
  97. /yingpanguazai/ssd/ssd1/www/b.460.net.cn/vendor/topthink/framework/src/think/route/Rule.php ( 26.95 KB )
  98. /yingpanguazai/ssd/ssd1/www/b.460.net.cn/vendor/topthink/framework/src/think/route/RuleItem.php ( 9.78 KB )
  99. /yingpanguazai/ssd/ssd1/www/b.460.net.cn/route/app.php ( 1.72 KB )
  100. /yingpanguazai/ssd/ssd1/www/b.460.net.cn/vendor/topthink/framework/src/think/facade/Route.php ( 4.70 KB )
  101. /yingpanguazai/ssd/ssd1/www/b.460.net.cn/vendor/topthink/framework/src/think/route/dispatch/Controller.php ( 4.74 KB )
  102. /yingpanguazai/ssd/ssd1/www/b.460.net.cn/vendor/topthink/framework/src/think/route/Dispatch.php ( 10.44 KB )
  103. /yingpanguazai/ssd/ssd1/www/b.460.net.cn/app/controller/Index.php ( 4.81 KB )
  104. /yingpanguazai/ssd/ssd1/www/b.460.net.cn/app/BaseController.php ( 2.05 KB )
  105. /yingpanguazai/ssd/ssd1/www/b.460.net.cn/vendor/topthink/think-orm/src/facade/Db.php ( 0.93 KB )
  106. /yingpanguazai/ssd/ssd1/www/b.460.net.cn/vendor/topthink/think-orm/src/db/connector/Mysql.php ( 5.44 KB )
  107. /yingpanguazai/ssd/ssd1/www/b.460.net.cn/vendor/topthink/think-orm/src/db/PDOConnection.php ( 52.47 KB )
  108. /yingpanguazai/ssd/ssd1/www/b.460.net.cn/vendor/topthink/think-orm/src/db/Connection.php ( 8.39 KB )
  109. /yingpanguazai/ssd/ssd1/www/b.460.net.cn/vendor/topthink/think-orm/src/db/ConnectionInterface.php ( 4.57 KB )
  110. /yingpanguazai/ssd/ssd1/www/b.460.net.cn/vendor/topthink/think-orm/src/db/builder/Mysql.php ( 16.58 KB )
  111. /yingpanguazai/ssd/ssd1/www/b.460.net.cn/vendor/topthink/think-orm/src/db/Builder.php ( 24.06 KB )
  112. /yingpanguazai/ssd/ssd1/www/b.460.net.cn/vendor/topthink/think-orm/src/db/BaseBuilder.php ( 27.50 KB )
  113. /yingpanguazai/ssd/ssd1/www/b.460.net.cn/vendor/topthink/think-orm/src/db/Query.php ( 15.71 KB )
  114. /yingpanguazai/ssd/ssd1/www/b.460.net.cn/vendor/topthink/think-orm/src/db/BaseQuery.php ( 45.13 KB )
  115. /yingpanguazai/ssd/ssd1/www/b.460.net.cn/vendor/topthink/think-orm/src/db/concern/TimeFieldQuery.php ( 7.43 KB )
  116. /yingpanguazai/ssd/ssd1/www/b.460.net.cn/vendor/topthink/think-orm/src/db/concern/AggregateQuery.php ( 3.26 KB )
  117. /yingpanguazai/ssd/ssd1/www/b.460.net.cn/vendor/topthink/think-orm/src/db/concern/ModelRelationQuery.php ( 20.07 KB )
  118. /yingpanguazai/ssd/ssd1/www/b.460.net.cn/vendor/topthink/think-orm/src/db/concern/ParamsBind.php ( 3.66 KB )
  119. /yingpanguazai/ssd/ssd1/www/b.460.net.cn/vendor/topthink/think-orm/src/db/concern/ResultOperation.php ( 7.01 KB )
  120. /yingpanguazai/ssd/ssd1/www/b.460.net.cn/vendor/topthink/think-orm/src/db/concern/WhereQuery.php ( 19.37 KB )
  121. /yingpanguazai/ssd/ssd1/www/b.460.net.cn/vendor/topthink/think-orm/src/db/concern/JoinAndViewQuery.php ( 7.11 KB )
  122. /yingpanguazai/ssd/ssd1/www/b.460.net.cn/vendor/topthink/think-orm/src/db/concern/TableFieldInfo.php ( 2.63 KB )
  123. /yingpanguazai/ssd/ssd1/www/b.460.net.cn/vendor/topthink/think-orm/src/db/concern/Transaction.php ( 2.77 KB )
  124. /yingpanguazai/ssd/ssd1/www/b.460.net.cn/vendor/topthink/framework/src/think/log/driver/File.php ( 5.96 KB )
  125. /yingpanguazai/ssd/ssd1/www/b.460.net.cn/vendor/topthink/framework/src/think/contract/LogHandlerInterface.php ( 0.86 KB )
  126. /yingpanguazai/ssd/ssd1/www/b.460.net.cn/vendor/topthink/framework/src/think/log/Channel.php ( 3.89 KB )
  127. /yingpanguazai/ssd/ssd1/www/b.460.net.cn/vendor/topthink/framework/src/think/event/LogRecord.php ( 1.02 KB )
  128. /yingpanguazai/ssd/ssd1/www/b.460.net.cn/vendor/topthink/think-helper/src/Collection.php ( 16.47 KB )
  129. /yingpanguazai/ssd/ssd1/www/b.460.net.cn/vendor/topthink/framework/src/think/facade/View.php ( 1.70 KB )
  130. /yingpanguazai/ssd/ssd1/www/b.460.net.cn/vendor/topthink/framework/src/think/View.php ( 4.39 KB )
  131. /yingpanguazai/ssd/ssd1/www/b.460.net.cn/vendor/topthink/framework/src/think/Response.php ( 8.81 KB )
  132. /yingpanguazai/ssd/ssd1/www/b.460.net.cn/vendor/topthink/framework/src/think/response/View.php ( 3.29 KB )
  133. /yingpanguazai/ssd/ssd1/www/b.460.net.cn/vendor/topthink/framework/src/think/Cookie.php ( 6.06 KB )
  134. /yingpanguazai/ssd/ssd1/www/b.460.net.cn/vendor/topthink/think-view/src/Think.php ( 8.38 KB )
  135. /yingpanguazai/ssd/ssd1/www/b.460.net.cn/vendor/topthink/framework/src/think/contract/TemplateHandlerInterface.php ( 1.60 KB )
  136. /yingpanguazai/ssd/ssd1/www/b.460.net.cn/vendor/topthink/think-template/src/Template.php ( 46.61 KB )
  137. /yingpanguazai/ssd/ssd1/www/b.460.net.cn/vendor/topthink/think-template/src/template/driver/File.php ( 2.41 KB )
  138. /yingpanguazai/ssd/ssd1/www/b.460.net.cn/vendor/topthink/think-template/src/template/contract/DriverInterface.php ( 0.86 KB )
  139. /yingpanguazai/ssd/ssd1/www/b.460.net.cn/runtime/temp/b35eef690f41e64ad9e1c098cfc7d3bc.php ( 11.98 KB )
  140. /yingpanguazai/ssd/ssd1/www/b.460.net.cn/vendor/topthink/think-trace/src/Html.php ( 4.42 KB )
  1. CONNECT:[ UseTime:0.001028s ] mysql:host=127.0.0.1;port=3306;dbname=b460;charset=utf8mb4
  2. SHOW FULL COLUMNS FROM `fenlei` [ RunTime:0.001643s ]
  3. SELECT * FROM `fenlei` WHERE `fid` = 0 [ RunTime:0.000763s ]
  4. SELECT * FROM `fenlei` WHERE `fid` = 63 [ RunTime:0.000696s ]
  5. SHOW FULL COLUMNS FROM `set` [ RunTime:0.001399s ]
  6. SELECT * FROM `set` [ RunTime:0.000599s ]
  7. SHOW FULL COLUMNS FROM `article` [ RunTime:0.001619s ]
  8. SELECT * FROM `article` WHERE `id` = 498722 LIMIT 1 [ RunTime:0.001205s ]
  9. UPDATE `article` SET `lasttime` = 1776624349 WHERE `id` = 498722 [ RunTime:0.004531s ]
  10. SELECT * FROM `fenlei` WHERE `id` = 65 LIMIT 1 [ RunTime:0.000719s ]
  11. SELECT * FROM `article` WHERE `id` < 498722 ORDER BY `id` DESC LIMIT 1 [ RunTime:0.001090s ]
  12. SELECT * FROM `article` WHERE `id` > 498722 ORDER BY `id` ASC LIMIT 1 [ RunTime:0.001183s ]
  13. SELECT * FROM `article` WHERE `id` < 498722 ORDER BY `id` DESC LIMIT 10 [ RunTime:0.003716s ]
  14. SELECT * FROM `article` WHERE `id` < 498722 ORDER BY `id` DESC LIMIT 10,10 [ RunTime:0.002191s ]
  15. SELECT * FROM `article` WHERE `id` < 498722 ORDER BY `id` DESC LIMIT 20,10 [ RunTime:0.002336s ]
0.111986s