
做骨关节炎研究,还在靠"一个分子、一条通路"硬讲实验故事?小骨今天分享的这篇文章给你打个样——生信怎么帮你把文章层次拉满。
作者先用文献计量分析,锁定BMSCs和CPCs分别擅长"抗炎"和"促修复"。接着外泌体miRNA测序发现,B-Exo富集抗炎miRNA,C-Exo富集促软骨代谢miRNA——用生信先把"功能分工"讲清楚,再去实验验证,逻辑一下子就立住了。
更精彩的在后面。体内实验做完,又补了一轮转录组测序,把BC-Exo治疗后的软骨组织基因变化摸透。关键是,他们把外泌体miRNA和组织的mRNA数据联合分析,直接筛出三条调控轴:miR-7a-5p/NOTCH-3(抑炎)、miR-708-5p/NRP-1(促合成)、miR-431/BRCA-1/PLK-1(抑凋亡)。最后还用公共数据库验证了这些靶点在OA患者中的表达——生信+实验+临床,闭环了。
这套干湿结合打法,数据多维、机制深入、转化潜力清晰,稳稳踩中高分期刊的"爽点"。
如果您也想学习孟德尔随机化等生信课程内容,为您的科研之路添砖加瓦,可以联系我们团队,老师手把手教您,解答您的疑惑,现在扫码报名,优惠多多哦!!

下面和小骨一起来看具体文章内容吧!

文章标题:Harnessing bi-exosome combination alleviates osteoarthritis progression
中文标题:双外泌体联合应用缓解骨关节炎进展
发表期刊:Bioact Mater
发表时间:2026年2月
影响因子:20.3/Q1
研究背景
研究方法
文章结果

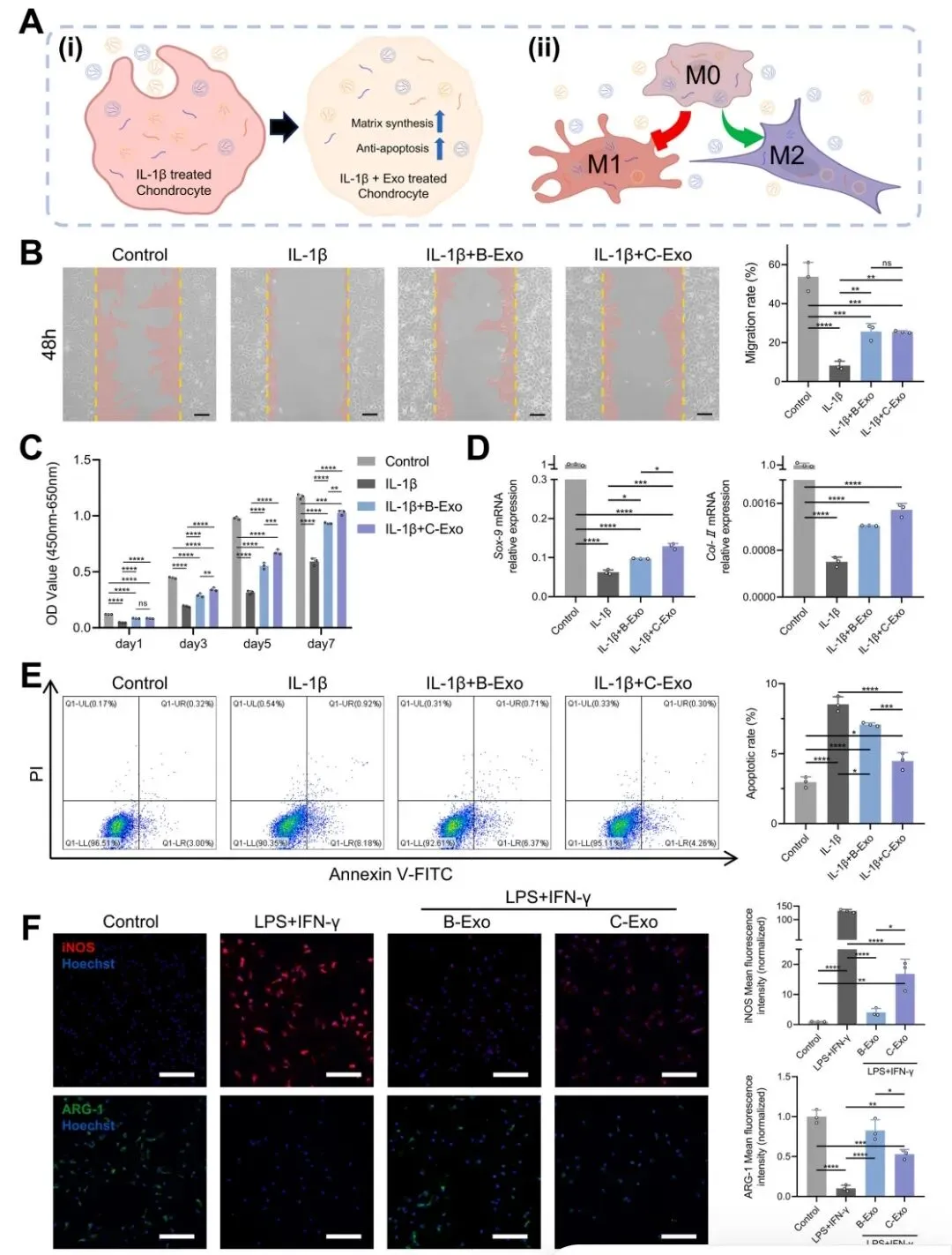
BMSC-Exo 与 CPC-Exo 的表征及 miRNA 富集差异比较
成功分离并鉴定了BMSCs和CPCs。两者三系分化潜能不同(BMSCs成骨/成脂强,CPCs成软骨强)。提取的外泌体(B-Exo, C-Exo)形态、大小、标志物无显著差异。miRNA测序显示两者富集的miRNA显著不同:B-Exo富集的miRNA主要涉及炎症和免疫调节通路(MAPK, TNF);C-Exo富集的miRNA主要涉及软骨合成与代谢通路(Hippo, Wnt),并调控ECM和细胞迁移。


通过体外模拟OA环境(IL-1β刺激软骨细胞,LPS+IFN-γ刺激巨噬细胞),验证两者功能差异。C-Exo在促进软骨细胞增殖、ECM合成(Sox-9, Col-II)和抑制凋亡方面优于B-Exo。B-Exo在诱导巨噬细胞M2极化(抗炎)、抑制M1极化(促炎)方面优于C-Exo。


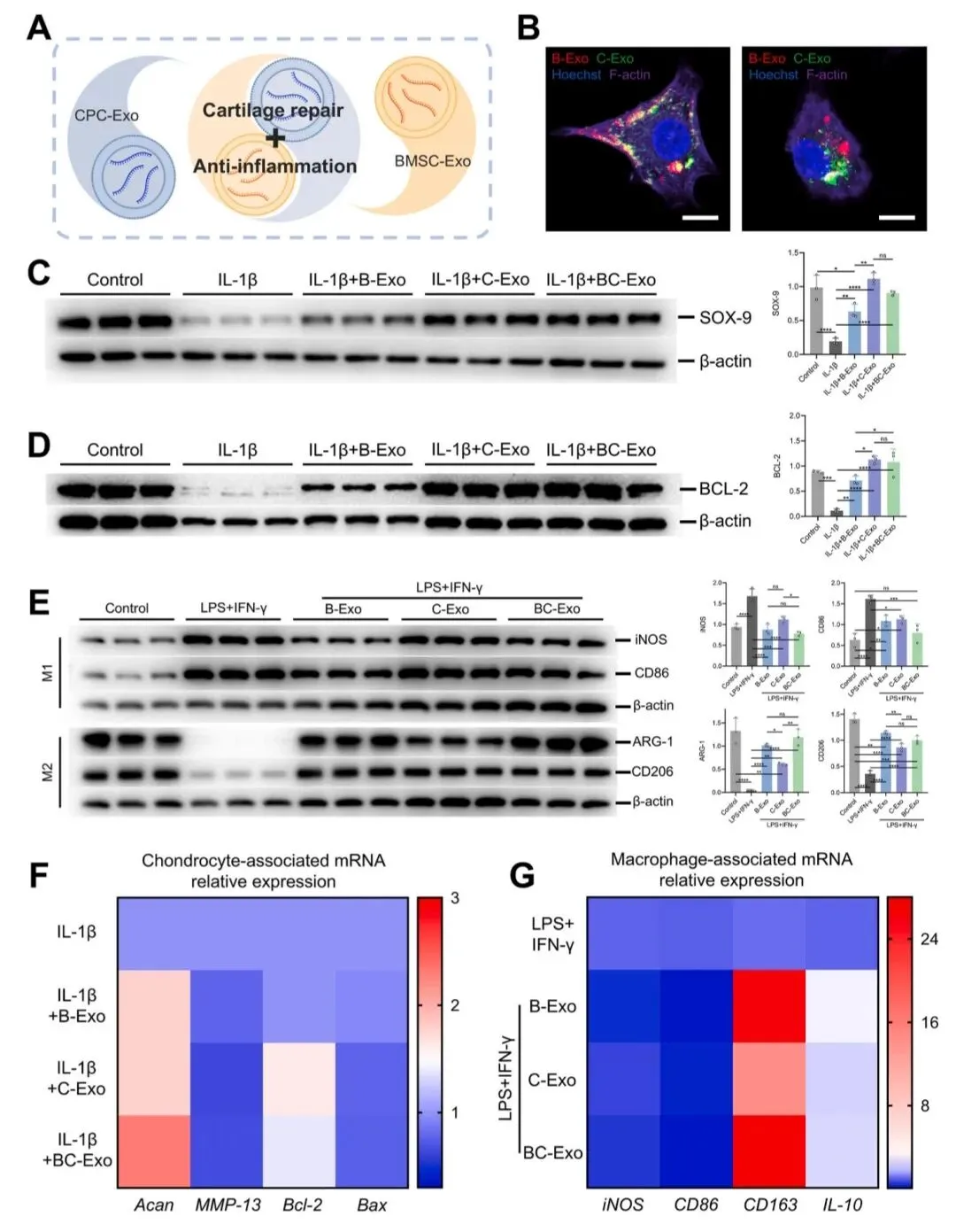
联合使用外泌体在体外保护炎症微环境中的软骨细胞并调节巨噬细胞极化
提出B-Exo和C-Exo联合(BC-Exo)策略。实验证明BC-Exo整合了二者的功能优势:在抗炎方面,效果与B-Exo相当,优于C-Exo;在促进软骨合成(Acan)、抑制分解(MMP13)和抗凋亡(Bcl-2)方面,效果与C-Exo相当,优于B-Exo。在共培养体系中,BC-Exo综合效果最佳。

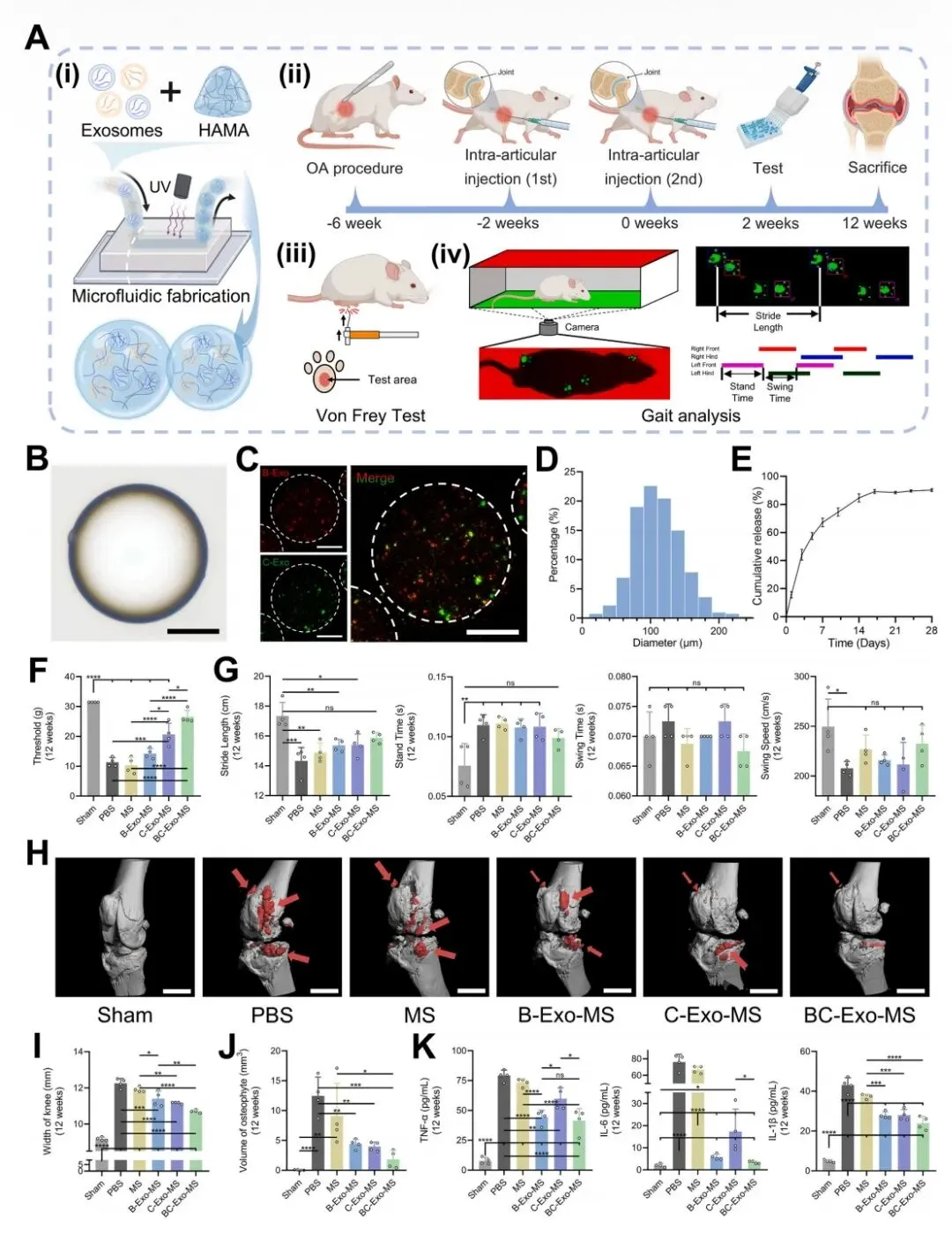
负载外泌体组合的微球制备与表征
利用微流控技术将外泌体封装于甲基丙烯酰化透明质酸微球(Exo-MS)中。微球大小均一(~111 μm),外泌体分布均匀。HAMA微球能实现外泌体的缓释(双相释放曲线,体内滞留至少21天),且生物相容性好,无体内毒性。

外泌体组合在体内展现抗骨关节炎效果
在大鼠OA模型中验证治疗效果。与单一外泌体组(B-Exo-MS, C-Exo-MS)相比,BC-Exo-MS组综合疗效最显著:更有效地提高疼痛阈值、改善步态、减少关节宽度、抑制骨赘形成、降低滑液炎症因子(TNF-α, IL-6)。组织学染色也证实BC-Exo-MS能最大程度保护软骨结构、减轻滑膜炎、促进II型胶原合成、抑制软骨细胞凋亡。

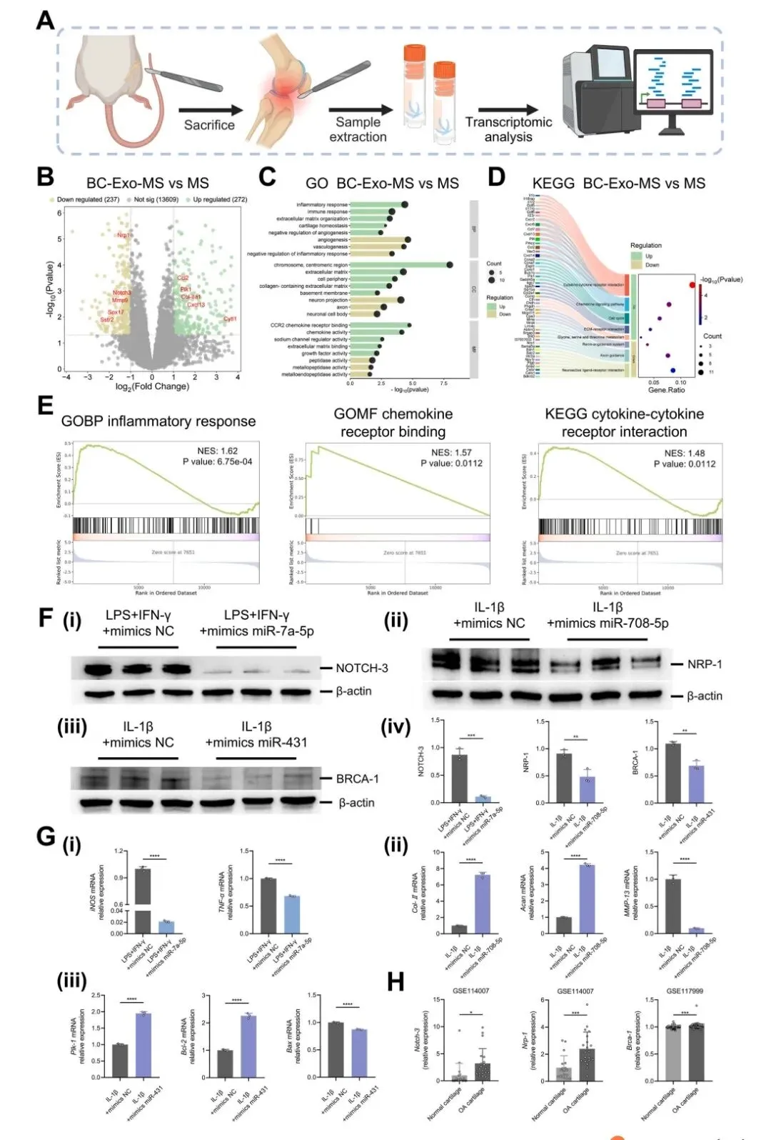
体内转录组学揭示外泌体组合缓解骨关节炎进展的潜在机制
对BC-Exo-MS治疗后的软骨组织进行转录组测序。发现BC-Exo调控了多个关键通路:上调ECM合成、软骨稳态相关基因(Col2a1, Cytl1),下调基质降解酶(MMPs)、血管/神经生成相关基因。通过联合分析外泌体miRNA测序数据和转录组数据,预测并验证了三条关键信号轴:B-Exo来源的miR-7a-5p/NOTCH-3(抑制炎症)、C-Exo来源的miR-708-5p/NRP-1(促进合成、抑制分解)和miR-431/BRCA-1/PLK-1(抑制凋亡)。这些靶点在人类OA软骨样本中也存在差异表达。

研究意义
本研究首次提出并验证了双外泌体联合策略通过协同抗炎与促修复功能,实现多靶点干预骨关节炎的可行性,为开发替代细胞疗法的无细胞治疗策略提供了新思路。
(如果各位老师有生信方面的问题想要咨询,欢迎扫码联系小骨,小骨为您提供如下服务:免费思路评估、付费方案设计和生信分析等)。

往期推荐
3.9/Q1,绕过耗时实验:四川省骨科医院用NHANES数据库与CatBoost快速发表骨关节炎风险预测研究
16.3/Q1,苏州大学一附院单细胞+机器学习双杀!双功能纳米平台调控免疫微环境发顶刊的干湿结合套路
4.2/Q1,心代谢指数每涨1分,骨关节炎风险增7%?西安交大二附院靠NHANES大数据让CMI→CRP→OA链路首次实锤