
单细胞和空间转录组,前者能明确细胞亚群,后者能明确细胞的空间定位,是当前的热门技术!很多朋友都想赶上这波红利,却受测序的成本限制。所以,生信路给大家支个招——利用公共数据进行二次挖掘,就不再受样本和经费的制约。而且,这种模式也逐渐成为主流,生信路后台收到不少协助数据查找的留言,所以就一鼓作气在本月分享了十几篇这类文章!大家需要查询哪些方向的数据,都欢迎滴滴生信路。今天分享的优秀范文是来自于东南大学/南京医科大学/蚌埠医科大学等团队,发表在“Int J Surg(IF10.1的中科院二区期刊)”上,基于TGF-β通路,识别结直肠癌的风险模型,其亮点如下:
1,如何选择新的角度?TGF-β通路非常经典,那怎么做出新意?作者不仅关注了TGF-β通路,还筛选其中核心基因,更是要明确其具体的细胞亚群,这种“从通路到细胞再到分子”的逐层追问,兼具临床预后价值与分子机制的深度,值得我们参考。 2,如何确定基因/细胞亚群?作者借助于“转录组/单细胞/空间转录组数据+机器学习分析方法”以及干湿结合,鉴定出来TGF-β通路的核心基因——RCN3,并将其定位至肿瘤相关成纤维细胞(CAFs)中,将问题具体化(如前所述,单细胞和空间转录组,前者能明确细胞亚群,后者能明确细胞的空间定位,是当前的热门技术!利用公共数据进行二次挖掘,就不再受样本和经费的制约。滴滴生信路,从数据查找、筛选到分析,统统能帮助你!)。 3,如何提高性价比?作者基于公共数据中的转录组、单细胞和空转数据的生信分析,显著的降低了数据获取成本;同时结合体内/外实验进行干湿结合,明确该基因的分子互作,既有创新性又提高性价比。 当前单细胞+空转的研究正进入火热阶段,造就了公共数据库中丰富的测序数据,现在进行挖掘正是优秀时机——更早做的话,缺乏足够的数据;更晚做的话,思路烂大街,文章降分;如需查找数据、生信分析协助,都可以滴滴生信路团队,十余年技术沉淀,主打专业+靠谱!

定制生信分析
生信服务器

设计思路
1)多组学整合与风险模型构建:对3,000例CRC样本的公共数据,使用单样本GSVA、共识聚类及WGCNA分析,筛选出与TGF-β相关的基因模块;结合机器学习算法,构建12个基因的TGF-β风险标记物(TGFRS)。
2)单细胞与空间定位解析:对scRNA-seq数据,使用SingleR、CopyKAT及CellChat,鉴定出RCN3+的肿瘤成纤维细胞(CAF)亚群;利用SpaCET空间转录组,定位RCN3+CAF细胞与肿瘤及M2巨噬细胞的空间共分布。
3)体外和体内功能验证:对CAF细胞,采用过表达/CRISPR敲除RCN3基因,通过CCK-8、Transwell、THP-1极化实验及裸鼠移植瘤模型,验证其促EMT、促M2极化及加速肿瘤生长作用。
4)分子机制与药物筛选:对TGF-β-RELB-RCN3轴,使用SCENIC、ChIP-qPCR及Western blot明确RELB直接激活RCN3;结合oncoPredict、分子对接与动力学模拟,筛选并验证达沙替尼选择性抑制RCN3+CAF细胞。
主要结果
1. TGF-β通路激活与预后/免疫治疗反应的关系
通过对3000例结直肠癌样本的多组学分析,发现TGF-β信号通路在肿瘤组织中显著激活,且其活性与晚期TNM分期、较差的总生存期(OS)和无复发生存期(RFS)密切相关。高TGF-β活性还与免疫检查点抑制剂(ICI)治疗失败显著相关,提示其可作为免疫治疗耐药的预测标志。

2. TGF-β相关风险模型(TGFRS)构建与验证
通过机器学习构建了一个包含12个基因的TGF-β相关风险评分模型(TGFRS),在训练集和验证集中均表现出优异的预后预测能力。TGFRS能独立预测免疫治疗反应,具有良好的临床转化潜力。

3. TGFRS高风险肿瘤的免疫微环境特征
TGFRS高风险肿瘤表现出免疫抑制性微环境特征,包括CAFs和M2型巨噬细胞富集、CD8+ T细胞和NK细胞减少。单细胞分析进一步揭示,成纤维细胞是TGFRS信号的主要来源,且与肿瘤细胞和髓系细胞存在频繁的配体-受体互作。

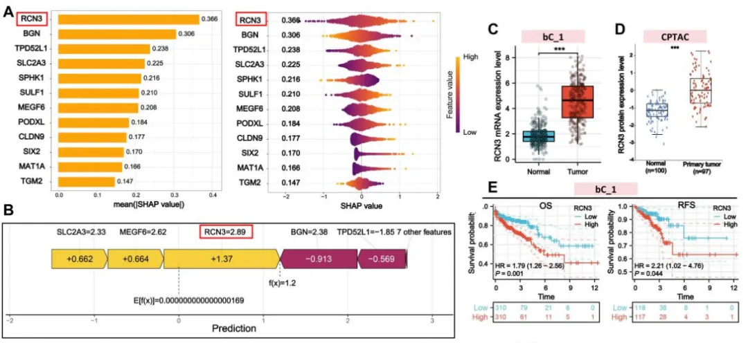
4. RCN3是TGFRS的核心驱动基因并特异性表达于CAFs
SHAP分析显示RCN3对TGFRS风险评分贡献最大。RCN3在肿瘤组织中显著上调,且几乎只在癌相关成纤维细胞(CAFs)中表达。其高表达与不良预后密切相关,提示RCN3+ CAFs可能是推动肿瘤进展的关键基质细胞亚群。

5. Dasatinib作为RCN3+Fib潜在靶向药物的发现
药物敏感性分析发现,达沙替尼(Dasatinib)对RCN3+Fib具有选择性杀伤作用,分子对接和动力学模拟证实其可与RCN3蛋白稳定结合。该结果为靶向RCN3+ CAFs提供了潜在的治疗策略,支持其作为联合免疫治疗的候选药物。

生信路点评
整体来讲,本文是一篇干湿结合的优秀案例。作者基于“单细胞和空转”的数据,探讨信号通路的作用机制及潜在的治疗靶点,还验证出关键基因及其调控通路。想结合单细胞和空转进行数据分析的朋友,这篇文章就是一个很好的范例,全程无需测序,公共数据集就能帮你搞定,不会分析数据不要紧,直接找生信路团队,生信分析更不在话下,有需要随时call我即可!

生信路有话说

生信路还提供思路设计、定制生信分析、文献思路复现;有需要的小伙伴欢迎直接咨询生信路,竭诚为您的科研助力!

定制生信分析
思路评估
生信服务器
往期推荐
1.三个Python代码=20分文章?!康奈尔大学团队新发表:随机森林+多源数据,这顶破天的性价比,十分钟看完代码冲Top!