当前位置:首页>南京>【南京线下班】水木珞研&南京学信电气考研线下集训营重磅来袭!

【南京线下班】水木珞研&南京学信电气考研线下集训营重磅来袭!

  • 2026-03-24 22:36:39
【南京线下班】水木珞研&南京学信电气考研线下集训营重磅来袭!

20

27

水木珞研×南京学信 强强联合

电气考研南京线下

定向集训营重磅开启

吃·住·学一体化

如果你正在为电气考研的学习效率、备考环境和提分节奏而发愁,这一次真的不用再犹豫了。江浙沪27电气考研同学,迎来重磅福利!

今年,水木珞研携手江苏老牌考研机构【南京学信考研】,正式把27电气考研的课堂搬到线下,落地南京。

📍 南京学信考研·南京线下班地址

江苏省南京市栖霞区科创路1号4楼

✅ 线上夯基础、线下强突破;

✅ 院校定向教辅,老师全天候答疑;

✅ 吃、住、学一体化管理,一站式封闭集训。

为什么选择我们

答案在这里

南京学信考研具有28年办学历史,是江苏最悠久的考研辅导学校之一,更懂教学、管理与提分。目前,通过“口碑推荐”方式报班的学员,已占学信学员总数的 70%。

01

电气定向·线下封闭集训

18天线下封闭授课

  • 12天全基础梳理

📘暑期集训12天,电路哥,风清扬,赵老师,温温学长等名师亲自带队,为你打好电路,电分基础!

  • 2天强化冲刺

📚电气专业重难点题型突破,解题技巧+限时训练,提速提分双达标。

  • 2天院校针对性指导

📚电气专业目标院校命题规律剖析,特色题型特训,适配院校考核需求。

  • 2天冲刺押题

📚电气考研核心考点浓缩+押题卷实战。应试策略指导,临门一脚稳得分。

专业课18天封闭集训,从核心原理到院校针对押题,层层推进,把专业课分数真正提上来。

不同于只做专业课的辅导,我们为你一次性解决考研全科问题。专业课与公共课统一规划、同步推进,学习路径清晰不走弯路。

📘 专业课:系统覆盖控制核心内容,课程结构清晰,直指高频考点;📚 公共课:同步配套精选资料与学习安排,不用再四处找资料、反复对比;

公共课分层教学,1000+课时面授支撑,配合督学全程跟进,确保每一阶段有落实、每一次学习都真正转化为分数提升。

水木珞研&南京学信考研

「电气考研定向集训营」特色

全程电气专属师资,课程只讲“考点方法”

电路原理、电分一科一师资,线下集训深度讲透

入学测评+复习方案:从起点到上岸路线一次定清

真题导向训练:讲-练-改-补,闭环提分

对标报考院校真题:考什么就练什么

线下刷题路径+线下集中答疑:盲刷变“有方向的刷”

吃住学一体封闭集训:效率拉满

小班教室+学习工位+背诵区

住宿餐饮一站式:把时间都还给学习

公共课分层教学

02

 后勤保障·全程无忧

从学习到生活,全方位保障,只为让你安心备考、专注提分。

教学环境

食宿配套

身心保障

面对面全天候答疑

学习中一旦卡住,第一时间面对面解决,不拖、不等、不积压。问题不过夜,情绪不内耗,该懂的当场懂,该改的马上改,把宝贵时间真正用在理解知识、拉开分数上。我们不让你带着一堆问号继续往前跑,而是确保你每一步都走明白、走有效。

每日打卡+早计划晚复盘

学习任务前置规划、当天完成复盘,学管全程跟进,避免拖延和走偏,让每天的努力都有闭环。

学分汇总与月度排名

学习进度、完成质量量化呈现,状态一目了然,既能及时发现问题,也能持续激发学习动力。

模考排名 + 月度沟通

通过阶段性检测精准定位短板,配合一对一学习沟通,持续调整节奏,确保复习方向始终正确。

03

 电气全名师·全程密训集训

电路主讲老师 电路哥

顶级学府清华硕士毕业,科班老师出身,清华大学1000余人初试827第一名135分。作为国内顶尖“十五年电路考研教师”,每年多批次面授课都场场爆满。秉持“师者,传道授业解惑者也的原则”,电气学子“桃李满天下”,学员遍布全国100多所电气硕士点院校,被公认为“全国考研电气 (电路) 辅导第一人”、“全国考研电路专家”。

电路主讲老师 风清扬

985硕士毕业,邱关源院校答疑总教习,零基础课程授课人,每天被催更的大牛老师。授课逻辑清晰、重点分明、方法独到、神奇参数等电路记忆技巧诙谐有趣,课程讲解与直播答疑深受广大学子的推崇与喜爱助力无数零基础学员考研圆梦。

电分主讲老师 清华赵老师

国内顶级电分名师,清华大学电气本硕毕业,本科成绩清华前30。8年电力系统分析授课经验,另外精通继保、高压、数电、模电、自控、电磁场等8门课程,是真正意义上行走的电气百科全书。主要负责教授李光琦(李庚银)、陈珩版本电分课程。

电分主讲老师 温温学长

6年电分辅导经验,授课经验丰富、框架清晰,对电力系统分析知识点和题目理解透彻,能切实从考生视角出发帮助同学们清晰易懂地解决问题!主要负责何仰赞、温增银版本电分课程。

04

不同阶段精准施策

专门针对电气工程考生分班

入学测试&复习规划

  • 入营仪式+入营第一课

  • 根据测评结果与学习进度实行分层教学,精准补弱。

线上课程系统学习|电路电分课程按周推进

电路线上课程全年安排

电路零基础课 约70课时 1-3月

“从0到1”学习电路,帮助小白、跨专业学员快速建立电路知识框架,深入理解电路原理

电路基础课 约40课时 4-7月

清华等顶级学府老师授课,“以不变应万变”解题,帮助学员勇攀电路高峰“一览众山小”

电路强化课(风清扬强化课) 约40课时 8-10月

按考点专题讲解经典题型,传授独家高效解题技巧,强化学员解题思维与能力

真题讲解课

目标院校典型年份真题讲解,横向对比总结出题老师思路,做到知识点与方法的融会贯通

电路冲刺课 约20课时 11-12月

梳理课本查缺补漏,完善知识体系,根据目标院校特点,定制化讲解各类重难点内容,从特殊到一般,总结院校重点、难题和特色题型,做到指哪打哪。

补充与答疑直播课

计划性直播答疑约40小时,根据学员学习进度与测评情况安排,不同院校不同安排

非计划性直播答疑不限课时,根据学员学习进度与答疑反馈情况动态安排。

电分线上课程全年安排

电分预备课 约10课时 1-3月

讲解电分学习必备的电路和电机基础知识,由浅入深、循序渐进,帮助零基础同学快速上手。

电分基础课 约80课时 4-7月

清华名师授课,详细讲解电分基础知识,紧扣本校考纲和教材,一步步带你从小白到熟手。

电分强化课 约40课时 8-10月

针对本校考试题型风格,名师手把手讲授做题细节和重难点,带你深入理解课本,从熟手到高手。

真题讲解课

逐题精讲本校真题,溯源题目,将相关知识与解题技巧融会贯通,从高手走向大神。

电分冲刺课 约20课时 11-12月

梳理课本查缺补漏,完善知识体系,高效回顾重点知识,从大神成长为目标院校考研专家。

补充与答疑直播课 

每月2次,定期收集学员疑难点问题&模拟考试中的高频错误,直播讲解、答疑与互动

【课程内容和资料截图】

05

电气定向集训营

定制化督学服务

 全程高质量答疑

由清华等顶尖985/211电路/电分高手担任答疑老师,热情耐心地全天候高水平答疑,无固定答疑时间,学长看到即回!

补充与答疑直播

计划性直播答疑约40小时,根据学员学习进度与测评情况安排,不同院校不同安排。

非计划性直播答疑不限课时,根据学员学习进度与答疑反馈情况动态安排。

班主任制度与模拟测评

班主任督学制(直系学长/学姐+专业课高分老师),10+次模考测评批阅、分析讲解,督促学习。

择校服务

由NERO学长,电分君等专业老师负责,根据学员自身情况与需求提供多项建议。

月度班会

由班主任制定,不定时开启班会,结合学员自身情况,对目前学习上的难题进行解答,并针对院校自身情况,制定更合理的复习规划,让你不走弯路!

06

 电气定向集训营

 专属定向上岸资料包

✅电路

  • 宝典S:电路基础精编复习讲义+综合提高讲义

  • 宝典A:历年真题及答案详解

  • 宝典B:强化通关330题

  • 宝典C:8套模拟卷

✅电分

  • 宝典S:电力系统精编复习讲义

  • 宝典A:历年真题及答案详解

  • 宝典B:电力系统分析专项训练

  • 宝典C:电力系统分析模拟卷

  • 宝典D:电力系统分析期末卷

  • 宝典E:经典教材课后习题精选汇编

✅配套电子资料

  • 公式总结

  • 每日一题

  • 院校真题库等。

07

高分学员·好评如潮

在电气定向集训营中,众多学员在专业课上取得亮眼高分并成功上岸。

持续涌现的优异成绩,真实印证了集训营教学体系与管理模式的有效性,也为后续学员提供了清晰可循的备考路径。

电气专业上岸学员名单展示

区别于常规“混合式教学”

水木珞研&学信集训营全面实施分层教学

按基础与进度分层授课

针对性训练,减少无效重复

课时量领先同行约30%

主打一个字:快

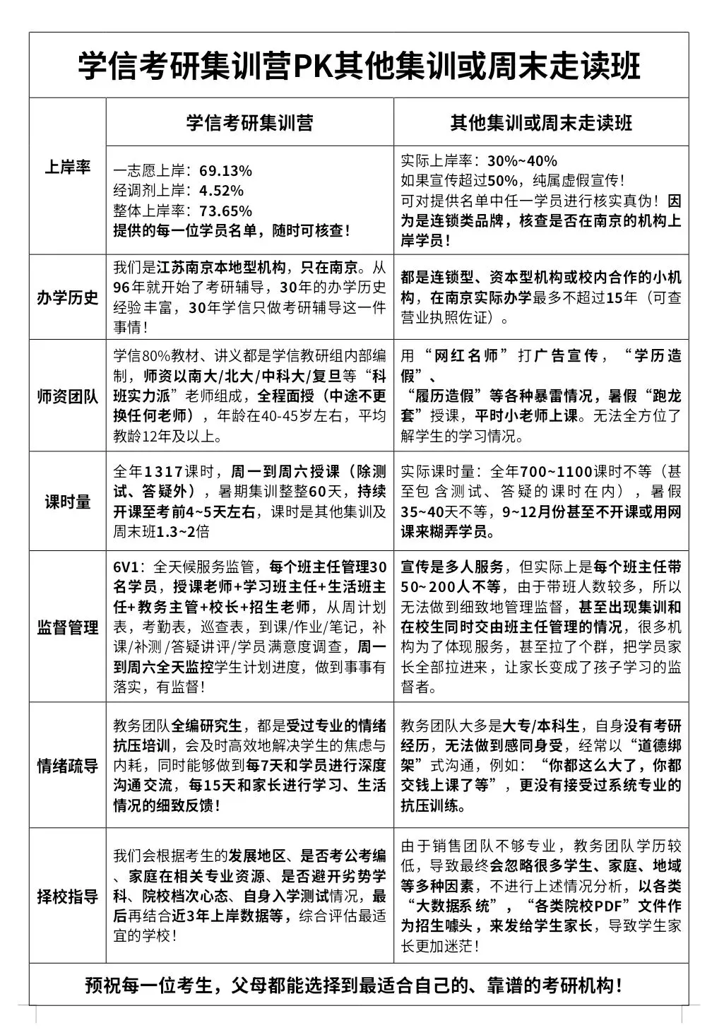
📊 一图看懂我们与其他集训营区别

📲 了解集训营详细情况

名额、课程安排、适合人群、费用说明👉 扫描下方二维码添加水木珞研授权南京学信的工作微信,1v1专属解答

添加好友即送超多考研资料,免费领取!

南京不见不散 上岸就在前方

最新文章

随机文章

基本 文件 流程 错误 SQL 调试
  1. 请求信息 : 2026-03-25 02:14:34 HTTP/2.0 GET : https://b.460.net.cn/a/513972.html
  2. 运行时间 : 0.668866s [ 吞吐率:1.50req/s ] 内存消耗:4,472.60kb 文件加载:140
  3. 缓存信息 : 0 reads,0 writes
  4. 会话信息 : SESSION_ID=52516ddf9bb7e6f96d1ab598c55e74bc
  1. /yingpanguazai/ssd/ssd1/www/b.460.net.cn/public/index.php ( 0.79 KB )
  2. /yingpanguazai/ssd/ssd1/www/b.460.net.cn/vendor/autoload.php ( 0.17 KB )
  3. /yingpanguazai/ssd/ssd1/www/b.460.net.cn/vendor/composer/autoload_real.php ( 2.49 KB )
  4. /yingpanguazai/ssd/ssd1/www/b.460.net.cn/vendor/composer/platform_check.php ( 0.90 KB )
  5. /yingpanguazai/ssd/ssd1/www/b.460.net.cn/vendor/composer/ClassLoader.php ( 14.03 KB )
  6. /yingpanguazai/ssd/ssd1/www/b.460.net.cn/vendor/composer/autoload_static.php ( 4.90 KB )
  7. /yingpanguazai/ssd/ssd1/www/b.460.net.cn/vendor/topthink/think-helper/src/helper.php ( 8.34 KB )
  8. /yingpanguazai/ssd/ssd1/www/b.460.net.cn/vendor/topthink/think-validate/src/helper.php ( 2.19 KB )
  9. /yingpanguazai/ssd/ssd1/www/b.460.net.cn/vendor/topthink/think-orm/src/helper.php ( 1.47 KB )
  10. /yingpanguazai/ssd/ssd1/www/b.460.net.cn/vendor/topthink/think-orm/stubs/load_stubs.php ( 0.16 KB )
  11. /yingpanguazai/ssd/ssd1/www/b.460.net.cn/vendor/topthink/framework/src/think/Exception.php ( 1.69 KB )
  12. /yingpanguazai/ssd/ssd1/www/b.460.net.cn/vendor/topthink/think-container/src/Facade.php ( 2.71 KB )
  13. /yingpanguazai/ssd/ssd1/www/b.460.net.cn/vendor/symfony/deprecation-contracts/function.php ( 0.99 KB )
  14. /yingpanguazai/ssd/ssd1/www/b.460.net.cn/vendor/symfony/polyfill-mbstring/bootstrap.php ( 8.26 KB )
  15. /yingpanguazai/ssd/ssd1/www/b.460.net.cn/vendor/symfony/polyfill-mbstring/bootstrap80.php ( 9.78 KB )
  16. /yingpanguazai/ssd/ssd1/www/b.460.net.cn/vendor/symfony/var-dumper/Resources/functions/dump.php ( 1.49 KB )
  17. /yingpanguazai/ssd/ssd1/www/b.460.net.cn/vendor/topthink/think-dumper/src/helper.php ( 0.18 KB )
  18. /yingpanguazai/ssd/ssd1/www/b.460.net.cn/vendor/symfony/var-dumper/VarDumper.php ( 4.30 KB )
  19. /yingpanguazai/ssd/ssd1/www/b.460.net.cn/vendor/topthink/framework/src/think/App.php ( 15.30 KB )
  20. /yingpanguazai/ssd/ssd1/www/b.460.net.cn/vendor/topthink/think-container/src/Container.php ( 15.76 KB )
  21. /yingpanguazai/ssd/ssd1/www/b.460.net.cn/vendor/psr/container/src/ContainerInterface.php ( 1.02 KB )
  22. /yingpanguazai/ssd/ssd1/www/b.460.net.cn/app/provider.php ( 0.19 KB )
  23. /yingpanguazai/ssd/ssd1/www/b.460.net.cn/vendor/topthink/framework/src/think/Http.php ( 6.04 KB )
  24. /yingpanguazai/ssd/ssd1/www/b.460.net.cn/vendor/topthink/think-helper/src/helper/Str.php ( 7.29 KB )
  25. /yingpanguazai/ssd/ssd1/www/b.460.net.cn/vendor/topthink/framework/src/think/Env.php ( 4.68 KB )
  26. /yingpanguazai/ssd/ssd1/www/b.460.net.cn/app/common.php ( 0.03 KB )
  27. /yingpanguazai/ssd/ssd1/www/b.460.net.cn/vendor/topthink/framework/src/helper.php ( 18.78 KB )
  28. /yingpanguazai/ssd/ssd1/www/b.460.net.cn/vendor/topthink/framework/src/think/Config.php ( 5.54 KB )
  29. /yingpanguazai/ssd/ssd1/www/b.460.net.cn/config/app.php ( 0.95 KB )
  30. /yingpanguazai/ssd/ssd1/www/b.460.net.cn/config/cache.php ( 0.78 KB )
  31. /yingpanguazai/ssd/ssd1/www/b.460.net.cn/config/console.php ( 0.23 KB )
  32. /yingpanguazai/ssd/ssd1/www/b.460.net.cn/config/cookie.php ( 0.56 KB )
  33. /yingpanguazai/ssd/ssd1/www/b.460.net.cn/config/database.php ( 2.47 KB )
  34. /yingpanguazai/ssd/ssd1/www/b.460.net.cn/vendor/topthink/framework/src/think/facade/Env.php ( 1.67 KB )
  35. /yingpanguazai/ssd/ssd1/www/b.460.net.cn/config/filesystem.php ( 0.61 KB )
  36. /yingpanguazai/ssd/ssd1/www/b.460.net.cn/config/lang.php ( 0.91 KB )
  37. /yingpanguazai/ssd/ssd1/www/b.460.net.cn/config/log.php ( 1.35 KB )
  38. /yingpanguazai/ssd/ssd1/www/b.460.net.cn/config/middleware.php ( 0.19 KB )
  39. /yingpanguazai/ssd/ssd1/www/b.460.net.cn/config/route.php ( 1.89 KB )
  40. /yingpanguazai/ssd/ssd1/www/b.460.net.cn/config/session.php ( 0.57 KB )
  41. /yingpanguazai/ssd/ssd1/www/b.460.net.cn/config/trace.php ( 0.34 KB )
  42. /yingpanguazai/ssd/ssd1/www/b.460.net.cn/config/view.php ( 0.82 KB )
  43. /yingpanguazai/ssd/ssd1/www/b.460.net.cn/app/event.php ( 0.25 KB )
  44. /yingpanguazai/ssd/ssd1/www/b.460.net.cn/vendor/topthink/framework/src/think/Event.php ( 7.67 KB )
  45. /yingpanguazai/ssd/ssd1/www/b.460.net.cn/app/service.php ( 0.13 KB )
  46. /yingpanguazai/ssd/ssd1/www/b.460.net.cn/app/AppService.php ( 0.26 KB )
  47. /yingpanguazai/ssd/ssd1/www/b.460.net.cn/vendor/topthink/framework/src/think/Service.php ( 1.64 KB )
  48. /yingpanguazai/ssd/ssd1/www/b.460.net.cn/vendor/topthink/framework/src/think/Lang.php ( 7.35 KB )
  49. /yingpanguazai/ssd/ssd1/www/b.460.net.cn/vendor/topthink/framework/src/lang/zh-cn.php ( 13.70 KB )
  50. /yingpanguazai/ssd/ssd1/www/b.460.net.cn/vendor/topthink/framework/src/think/initializer/Error.php ( 3.31 KB )
  51. /yingpanguazai/ssd/ssd1/www/b.460.net.cn/vendor/topthink/framework/src/think/initializer/RegisterService.php ( 1.33 KB )
  52. /yingpanguazai/ssd/ssd1/www/b.460.net.cn/vendor/services.php ( 0.14 KB )
  53. /yingpanguazai/ssd/ssd1/www/b.460.net.cn/vendor/topthink/framework/src/think/service/PaginatorService.php ( 1.52 KB )
  54. /yingpanguazai/ssd/ssd1/www/b.460.net.cn/vendor/topthink/framework/src/think/service/ValidateService.php ( 0.99 KB )
  55. /yingpanguazai/ssd/ssd1/www/b.460.net.cn/vendor/topthink/framework/src/think/service/ModelService.php ( 2.04 KB )
  56. /yingpanguazai/ssd/ssd1/www/b.460.net.cn/vendor/topthink/think-trace/src/Service.php ( 0.77 KB )
  57. /yingpanguazai/ssd/ssd1/www/b.460.net.cn/vendor/topthink/framework/src/think/Middleware.php ( 6.72 KB )
  58. /yingpanguazai/ssd/ssd1/www/b.460.net.cn/vendor/topthink/framework/src/think/initializer/BootService.php ( 0.77 KB )
  59. /yingpanguazai/ssd/ssd1/www/b.460.net.cn/vendor/topthink/think-orm/src/Paginator.php ( 11.86 KB )
  60. /yingpanguazai/ssd/ssd1/www/b.460.net.cn/vendor/topthink/think-validate/src/Validate.php ( 63.20 KB )
  61. /yingpanguazai/ssd/ssd1/www/b.460.net.cn/vendor/topthink/think-orm/src/Model.php ( 23.55 KB )
  62. /yingpanguazai/ssd/ssd1/www/b.460.net.cn/vendor/topthink/think-orm/src/model/concern/Attribute.php ( 21.05 KB )
  63. /yingpanguazai/ssd/ssd1/www/b.460.net.cn/vendor/topthink/think-orm/src/model/concern/AutoWriteData.php ( 4.21 KB )
  64. /yingpanguazai/ssd/ssd1/www/b.460.net.cn/vendor/topthink/think-orm/src/model/concern/Conversion.php ( 6.44 KB )
  65. /yingpanguazai/ssd/ssd1/www/b.460.net.cn/vendor/topthink/think-orm/src/model/concern/DbConnect.php ( 5.16 KB )
  66. /yingpanguazai/ssd/ssd1/www/b.460.net.cn/vendor/topthink/think-orm/src/model/concern/ModelEvent.php ( 2.33 KB )
  67. /yingpanguazai/ssd/ssd1/www/b.460.net.cn/vendor/topthink/think-orm/src/model/concern/RelationShip.php ( 28.29 KB )
  68. /yingpanguazai/ssd/ssd1/www/b.460.net.cn/vendor/topthink/think-helper/src/contract/Arrayable.php ( 0.09 KB )
  69. /yingpanguazai/ssd/ssd1/www/b.460.net.cn/vendor/topthink/think-helper/src/contract/Jsonable.php ( 0.13 KB )
  70. /yingpanguazai/ssd/ssd1/www/b.460.net.cn/vendor/topthink/think-orm/src/model/contract/Modelable.php ( 0.09 KB )
  71. /yingpanguazai/ssd/ssd1/www/b.460.net.cn/vendor/topthink/framework/src/think/Db.php ( 2.88 KB )
  72. /yingpanguazai/ssd/ssd1/www/b.460.net.cn/vendor/topthink/think-orm/src/DbManager.php ( 8.52 KB )
  73. /yingpanguazai/ssd/ssd1/www/b.460.net.cn/vendor/topthink/framework/src/think/Log.php ( 6.28 KB )
  74. /yingpanguazai/ssd/ssd1/www/b.460.net.cn/vendor/topthink/framework/src/think/Manager.php ( 3.92 KB )
  75. /yingpanguazai/ssd/ssd1/www/b.460.net.cn/vendor/psr/log/src/LoggerTrait.php ( 2.69 KB )
  76. /yingpanguazai/ssd/ssd1/www/b.460.net.cn/vendor/psr/log/src/LoggerInterface.php ( 2.71 KB )
  77. /yingpanguazai/ssd/ssd1/www/b.460.net.cn/vendor/topthink/framework/src/think/Cache.php ( 4.92 KB )
  78. /yingpanguazai/ssd/ssd1/www/b.460.net.cn/vendor/psr/simple-cache/src/CacheInterface.php ( 4.71 KB )
  79. /yingpanguazai/ssd/ssd1/www/b.460.net.cn/vendor/topthink/think-helper/src/helper/Arr.php ( 16.63 KB )
  80. /yingpanguazai/ssd/ssd1/www/b.460.net.cn/vendor/topthink/framework/src/think/cache/driver/File.php ( 7.84 KB )
  81. /yingpanguazai/ssd/ssd1/www/b.460.net.cn/vendor/topthink/framework/src/think/cache/Driver.php ( 9.03 KB )
  82. /yingpanguazai/ssd/ssd1/www/b.460.net.cn/vendor/topthink/framework/src/think/contract/CacheHandlerInterface.php ( 1.99 KB )
  83. /yingpanguazai/ssd/ssd1/www/b.460.net.cn/app/Request.php ( 0.09 KB )
  84. /yingpanguazai/ssd/ssd1/www/b.460.net.cn/vendor/topthink/framework/src/think/Request.php ( 55.78 KB )
  85. /yingpanguazai/ssd/ssd1/www/b.460.net.cn/app/middleware.php ( 0.25 KB )
  86. /yingpanguazai/ssd/ssd1/www/b.460.net.cn/vendor/topthink/framework/src/think/Pipeline.php ( 2.61 KB )
  87. /yingpanguazai/ssd/ssd1/www/b.460.net.cn/vendor/topthink/think-trace/src/TraceDebug.php ( 3.40 KB )
  88. /yingpanguazai/ssd/ssd1/www/b.460.net.cn/vendor/topthink/framework/src/think/middleware/SessionInit.php ( 1.94 KB )
  89. /yingpanguazai/ssd/ssd1/www/b.460.net.cn/vendor/topthink/framework/src/think/Session.php ( 1.80 KB )
  90. /yingpanguazai/ssd/ssd1/www/b.460.net.cn/vendor/topthink/framework/src/think/session/driver/File.php ( 6.27 KB )
  91. /yingpanguazai/ssd/ssd1/www/b.460.net.cn/vendor/topthink/framework/src/think/contract/SessionHandlerInterface.php ( 0.87 KB )
  92. /yingpanguazai/ssd/ssd1/www/b.460.net.cn/vendor/topthink/framework/src/think/session/Store.php ( 7.12 KB )
  93. /yingpanguazai/ssd/ssd1/www/b.460.net.cn/vendor/topthink/framework/src/think/Route.php ( 23.73 KB )
  94. /yingpanguazai/ssd/ssd1/www/b.460.net.cn/vendor/topthink/framework/src/think/route/RuleName.php ( 5.75 KB )
  95. /yingpanguazai/ssd/ssd1/www/b.460.net.cn/vendor/topthink/framework/src/think/route/Domain.php ( 2.53 KB )
  96. /yingpanguazai/ssd/ssd1/www/b.460.net.cn/vendor/topthink/framework/src/think/route/RuleGroup.php ( 22.43 KB )
  97. /yingpanguazai/ssd/ssd1/www/b.460.net.cn/vendor/topthink/framework/src/think/route/Rule.php ( 26.95 KB )
  98. /yingpanguazai/ssd/ssd1/www/b.460.net.cn/vendor/topthink/framework/src/think/route/RuleItem.php ( 9.78 KB )
  99. /yingpanguazai/ssd/ssd1/www/b.460.net.cn/route/app.php ( 1.72 KB )
  100. /yingpanguazai/ssd/ssd1/www/b.460.net.cn/vendor/topthink/framework/src/think/facade/Route.php ( 4.70 KB )
  101. /yingpanguazai/ssd/ssd1/www/b.460.net.cn/vendor/topthink/framework/src/think/route/dispatch/Controller.php ( 4.74 KB )
  102. /yingpanguazai/ssd/ssd1/www/b.460.net.cn/vendor/topthink/framework/src/think/route/Dispatch.php ( 10.44 KB )
  103. /yingpanguazai/ssd/ssd1/www/b.460.net.cn/app/controller/Index.php ( 4.81 KB )
  104. /yingpanguazai/ssd/ssd1/www/b.460.net.cn/app/BaseController.php ( 2.05 KB )
  105. /yingpanguazai/ssd/ssd1/www/b.460.net.cn/vendor/topthink/think-orm/src/facade/Db.php ( 0.93 KB )
  106. /yingpanguazai/ssd/ssd1/www/b.460.net.cn/vendor/topthink/think-orm/src/db/connector/Mysql.php ( 5.44 KB )
  107. /yingpanguazai/ssd/ssd1/www/b.460.net.cn/vendor/topthink/think-orm/src/db/PDOConnection.php ( 52.47 KB )
  108. /yingpanguazai/ssd/ssd1/www/b.460.net.cn/vendor/topthink/think-orm/src/db/Connection.php ( 8.39 KB )
  109. /yingpanguazai/ssd/ssd1/www/b.460.net.cn/vendor/topthink/think-orm/src/db/ConnectionInterface.php ( 4.57 KB )
  110. /yingpanguazai/ssd/ssd1/www/b.460.net.cn/vendor/topthink/think-orm/src/db/builder/Mysql.php ( 16.58 KB )
  111. /yingpanguazai/ssd/ssd1/www/b.460.net.cn/vendor/topthink/think-orm/src/db/Builder.php ( 24.06 KB )
  112. /yingpanguazai/ssd/ssd1/www/b.460.net.cn/vendor/topthink/think-orm/src/db/BaseBuilder.php ( 27.50 KB )
  113. /yingpanguazai/ssd/ssd1/www/b.460.net.cn/vendor/topthink/think-orm/src/db/Query.php ( 15.71 KB )
  114. /yingpanguazai/ssd/ssd1/www/b.460.net.cn/vendor/topthink/think-orm/src/db/BaseQuery.php ( 45.13 KB )
  115. /yingpanguazai/ssd/ssd1/www/b.460.net.cn/vendor/topthink/think-orm/src/db/concern/TimeFieldQuery.php ( 7.43 KB )
  116. /yingpanguazai/ssd/ssd1/www/b.460.net.cn/vendor/topthink/think-orm/src/db/concern/AggregateQuery.php ( 3.26 KB )
  117. /yingpanguazai/ssd/ssd1/www/b.460.net.cn/vendor/topthink/think-orm/src/db/concern/ModelRelationQuery.php ( 20.07 KB )
  118. /yingpanguazai/ssd/ssd1/www/b.460.net.cn/vendor/topthink/think-orm/src/db/concern/ParamsBind.php ( 3.66 KB )
  119. /yingpanguazai/ssd/ssd1/www/b.460.net.cn/vendor/topthink/think-orm/src/db/concern/ResultOperation.php ( 7.01 KB )
  120. /yingpanguazai/ssd/ssd1/www/b.460.net.cn/vendor/topthink/think-orm/src/db/concern/WhereQuery.php ( 19.37 KB )
  121. /yingpanguazai/ssd/ssd1/www/b.460.net.cn/vendor/topthink/think-orm/src/db/concern/JoinAndViewQuery.php ( 7.11 KB )
  122. /yingpanguazai/ssd/ssd1/www/b.460.net.cn/vendor/topthink/think-orm/src/db/concern/TableFieldInfo.php ( 2.63 KB )
  123. /yingpanguazai/ssd/ssd1/www/b.460.net.cn/vendor/topthink/think-orm/src/db/concern/Transaction.php ( 2.77 KB )
  124. /yingpanguazai/ssd/ssd1/www/b.460.net.cn/vendor/topthink/framework/src/think/log/driver/File.php ( 5.96 KB )
  125. /yingpanguazai/ssd/ssd1/www/b.460.net.cn/vendor/topthink/framework/src/think/contract/LogHandlerInterface.php ( 0.86 KB )
  126. /yingpanguazai/ssd/ssd1/www/b.460.net.cn/vendor/topthink/framework/src/think/log/Channel.php ( 3.89 KB )
  127. /yingpanguazai/ssd/ssd1/www/b.460.net.cn/vendor/topthink/framework/src/think/event/LogRecord.php ( 1.02 KB )
  128. /yingpanguazai/ssd/ssd1/www/b.460.net.cn/vendor/topthink/think-helper/src/Collection.php ( 16.47 KB )
  129. /yingpanguazai/ssd/ssd1/www/b.460.net.cn/vendor/topthink/framework/src/think/facade/View.php ( 1.70 KB )
  130. /yingpanguazai/ssd/ssd1/www/b.460.net.cn/vendor/topthink/framework/src/think/View.php ( 4.39 KB )
  131. /yingpanguazai/ssd/ssd1/www/b.460.net.cn/vendor/topthink/framework/src/think/Response.php ( 8.81 KB )
  132. /yingpanguazai/ssd/ssd1/www/b.460.net.cn/vendor/topthink/framework/src/think/response/View.php ( 3.29 KB )
  133. /yingpanguazai/ssd/ssd1/www/b.460.net.cn/vendor/topthink/framework/src/think/Cookie.php ( 6.06 KB )
  134. /yingpanguazai/ssd/ssd1/www/b.460.net.cn/vendor/topthink/think-view/src/Think.php ( 8.38 KB )
  135. /yingpanguazai/ssd/ssd1/www/b.460.net.cn/vendor/topthink/framework/src/think/contract/TemplateHandlerInterface.php ( 1.60 KB )
  136. /yingpanguazai/ssd/ssd1/www/b.460.net.cn/vendor/topthink/think-template/src/Template.php ( 46.61 KB )
  137. /yingpanguazai/ssd/ssd1/www/b.460.net.cn/vendor/topthink/think-template/src/template/driver/File.php ( 2.41 KB )
  138. /yingpanguazai/ssd/ssd1/www/b.460.net.cn/vendor/topthink/think-template/src/template/contract/DriverInterface.php ( 0.86 KB )
  139. /yingpanguazai/ssd/ssd1/www/b.460.net.cn/runtime/temp/b35eef690f41e64ad9e1c098cfc7d3bc.php ( 11.98 KB )
  140. /yingpanguazai/ssd/ssd1/www/b.460.net.cn/vendor/topthink/think-trace/src/Html.php ( 4.42 KB )
  1. CONNECT:[ UseTime:0.001054s ] mysql:host=127.0.0.1;port=3306;dbname=b460;charset=utf8mb4
  2. SHOW FULL COLUMNS FROM `fenlei` [ RunTime:0.001437s ]
  3. SELECT * FROM `fenlei` WHERE `fid` = 0 [ RunTime:0.025828s ]
  4. SELECT * FROM `fenlei` WHERE `fid` = 63 [ RunTime:0.010343s ]
  5. SHOW FULL COLUMNS FROM `set` [ RunTime:0.001584s ]
  6. SELECT * FROM `set` [ RunTime:0.003262s ]
  7. SHOW FULL COLUMNS FROM `article` [ RunTime:0.002036s ]
  8. SELECT * FROM `article` WHERE `id` = 513972 LIMIT 1 [ RunTime:0.024863s ]
  9. UPDATE `article` SET `lasttime` = 1774376074 WHERE `id` = 513972 [ RunTime:0.056283s ]
  10. SELECT * FROM `fenlei` WHERE `id` = 65 LIMIT 1 [ RunTime:0.017328s ]
  11. SELECT * FROM `article` WHERE `id` < 513972 ORDER BY `id` DESC LIMIT 1 [ RunTime:0.023687s ]
  12. SELECT * FROM `article` WHERE `id` > 513972 ORDER BY `id` ASC LIMIT 1 [ RunTime:0.122530s ]
  13. SELECT * FROM `article` WHERE `id` < 513972 ORDER BY `id` DESC LIMIT 10 [ RunTime:0.102709s ]
  14. SELECT * FROM `article` WHERE `id` < 513972 ORDER BY `id` DESC LIMIT 10,10 [ RunTime:0.095250s ]
  15. SELECT * FROM `article` WHERE `id` < 513972 ORDER BY `id` DESC LIMIT 20,10 [ RunTime:0.042624s ]
0.673713s