
概述
本研究基于帕金森病嗅觉障碍早于认知损伤的临床现象,提出嗅觉网络振荡异常介导感觉 - 认知功能衰退的假说,以 6-OHDA 构建帕金森小鼠模型,结合在体多区域电生理记录、行为学检测、化学遗传学调控和机器学习技术,先明确嗅觉障碍先于运动和认知损伤出现且伴随嗅球 M/T 细胞过度兴奋,再揭示早期 gamma 振荡异常介导嗅觉识别缺陷、晚期 theta 振荡紊乱关联认知障碍,且早期 gamma 同步性可预测后续认知衰退,最后通过调控嗅球 - 外侧内嗅皮层通路恢复 theta 振荡并逆转认知缺陷,证实跨嗅觉网络振荡是帕金森认知障碍的双相诊断标志物和可调控治疗靶点,为疾病早期干预提供了机制指导框架。
注:该文章发表于《Advanced Science》,最新影响因子为14.1,位列JCR和中科院分区Q1/1区。
研究要点解析
首次揭示帕金森病嗅觉 - 内嗅网络存在双相振荡异常的时空层级规律,证实早期 gamma 振荡异常是认知衰退的预测标志物、晚期 theta 振荡紊乱是认知损伤的严重程度指标;结合机器学习证实振荡特征的高预测价值,且通过化学遗传学靶向调控嗅球 - 外侧内嗅皮层通路可逆转认知缺陷,为帕金森认知障碍提供了兼具诊断和治疗价值的新靶点。
以 C57BL/6J 小鼠为研究对象,单侧纹状体注射 6-OHDA 构建帕金森病模型,通过免疫组化检测多巴胺能神经元丢失情况;采用转棒实验、新物体识别实验、埋藏食物实验和嗅觉习惯化 - 去习惯化实验,分别评估小鼠运动、认知和嗅觉功能;在体多区域植入电极记录嗅球(OB)、前梨状皮质(aPC)、外侧内嗅皮层(LEC)的局部场电位和单神经元放电,分析振荡功率、跨谱相干性、相位锁定等电生理指标;提出 “神经条形码” 分析方法解析多区域振荡协同模式;运用随机森林、支持向量机等机器学习算法,挖掘早期振荡特征对认知衰退的预测价值;通过化学遗传学技术抑制嗅球 M/T 细胞,调控 OB-LEC 通路活性,验证其对振荡异常和认知缺陷的逆转作用;采用独立样本 t 检验、ANOVA 等统计方法分析实验数据。
帕金森模型小鼠中,嗅球多巴胺能神经元丢失和嗅觉障碍早于运动、认知损伤出现,且伴随嗅球 M/T 细胞过度兴奋和 gamma 相位锁定受损;早期模型小鼠嗅觉识别缺陷与 OB-aPC 通路 gamma 振荡功率、相干性降低相关,gamma 振荡特征与嗅觉功能呈正相关;晚期模型小鼠认知损伤与 OB-LEC 通路 theta 振荡紊乱相关,嗅球 theta 功率降低、外侧内嗅皮层 theta 功率升高;机器学习证实早期跨网络 gamma 同步性可 89.6% 准确预测后续认知衰退,且嗅球 theta 振荡的认知解码能力在模型小鼠中完全丧失;化学遗传学抑制嗅球 M/T 细胞,可恢复 OB-LEC 通路 theta 振荡同步性,逆转模型小鼠的认知缺陷,并恢复嗅球 theta 振荡和神经条形码的认知解码能力。

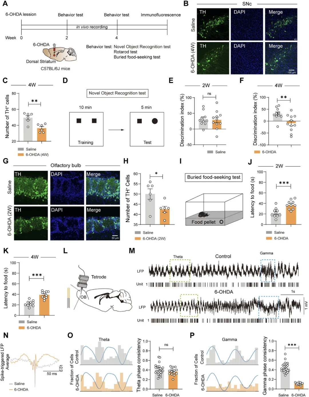
Figure 1 嗅觉功能障碍先于帕金森病小鼠的认知损伤出现
该图通过完整的实验设计和多维度检测,明确了 6-OHDA 诱导的帕金森病小鼠模型中病理损伤的时空规律:单侧纹状体注射 6-OHDA 后,小鼠黑质致密部多巴胺能神经元在 4 周时显著丢失并出现运动障碍,新物体识别实验显示认知损伤也仅在 4 周出现,而嗅球肾小球层的多巴胺能神经元在 2 周时就已发生 15% 的丢失,且埋藏食物实验证实 2 周时小鼠已出现明显嗅觉功能障碍,视觉和运动动机相关检测排除了非嗅觉因素的干扰。同时,在体电生理记录发现模型小鼠嗅球僧帽 / 丛状细胞存在过度兴奋,其棘波触发的局部场电位功率降低,gamma 相位锁定显著受损而 theta 相位锁定未受影响,揭示了帕金森病早期嗅觉功能障碍的神经电生理基础,证实嗅觉系统的病理和功能异常远早于运动和认知损伤。

Figure 2 伽马(gamma)振荡异常介导帕金森病早期的嗅觉识别缺陷
该图围绕帕金森病早期嗅觉障碍的神经机制展开研究,通过嗅觉习惯化 - 去习惯化实验证实 2 周龄模型小鼠存在特异性的气味识别记忆缺陷,而此时认知功能尚未受损。多区域电生理记录分析显示,模型小鼠嗅球的 gamma 波段功率显著降低,且 gamma 功率与气味辨别指数呈强正相关,而前梨状皮质的 theta 波段功率降低与嗅觉辨别能力无相关性。跨谱相干性分析发现嗅球 - 前梨状皮质通路的 gamma 波段相干性下降且与嗅觉功能正相关,嗅球 - 外侧内嗅皮层的 theta 波段相干性升高却无行为学关联。通过 “神经条形码” 分析多区域振荡协同模式,发现对照组小鼠中介导嗅觉认知的条形码以 gamma 波段激活为主,而模型小鼠对应条形码的 gamma 振荡强度显著减弱,直接证实了跨嗅觉网络的 gamma 振荡异常是帕金森病早期嗅觉识别缺陷的核心介导因素。

Figure 3 西塔(theta)振荡紊乱主导帕金森病晚期的新物体识别认知损伤
该图聚焦帕金森病晚期认知损伤的振荡机制,在 4 周龄模型小鼠的新物体识别实验中,证实其存在显著的认知缺陷,同时多区域电生理记录发现嗅球的 theta 波段功率显著降低、外侧内嗅皮层的 theta 波段功率异常升高,而前梨状皮质的振荡活动无明显变化,表明晚期认知损伤与嗅球 - 外侧内嗅皮层通路的 theta 振荡同步性失调直接相关,而非局部皮质的振荡改变。进一步通过嗅觉习惯化 - 去习惯化实验发现,晚期模型小鼠嗅球 - 前梨状皮质的 gamma 波段和嗅球 - 外侧内嗅皮层的 beta 波段交叉相关性均显著下降,提示感觉缺陷背后的信息传入量和方向均存在异常。“神经条形码” 分析显示,对照组小鼠中介导认知功能的条形码以 theta 波段激活为特征,而模型小鼠对应条形码的 theta 振荡强度大幅衰减,证实跨嗅觉网络的 theta 振荡紊乱是帕金森病晚期新物体识别认知损伤的关键神经基础。

Figure 4 帕金森病早期的跨网络伽马(gamma)振荡可预测晚期认知损伤
该图通过纵向实验设计和机器学习技术,探究了早期振荡特征对晚期认知损伤的预测价值,结果显示 6-OHDA 模型小鼠的认知功能随病程进展逐渐受损,而早期(≤2 周)嗅球与梨状皮质网络间的 gamma 波段同步性,能有效预测小鼠 4 周时的认知损伤情况。基于随机森林模型的机器学习分析证实,症状前阶段记录的 gamma 振荡特征预测晚期认知衰退的准确率达 89.6%,显著优于传统行为学检测手段。通过支持向量机分类器对认知行为的神经解码发现,对照组小鼠可通过嗅球 theta 振荡和嗅球 - 外侧内嗅皮层条形码强度,分别以 78.9% 和 76.1% 的准确率预测新物体识别选择,而模型小鼠的这一解码能力完全丧失,且外侧内嗅皮层的局部 theta 活动未受影响,表明帕金森病认知缺陷损伤的是嗅球为中心的跨网络 theta 节律协同,而非局部脑区的振荡活动,同时确立了早期跨网络 gamma 振荡作为帕金森病认知衰退敏感生物标志物的价值。

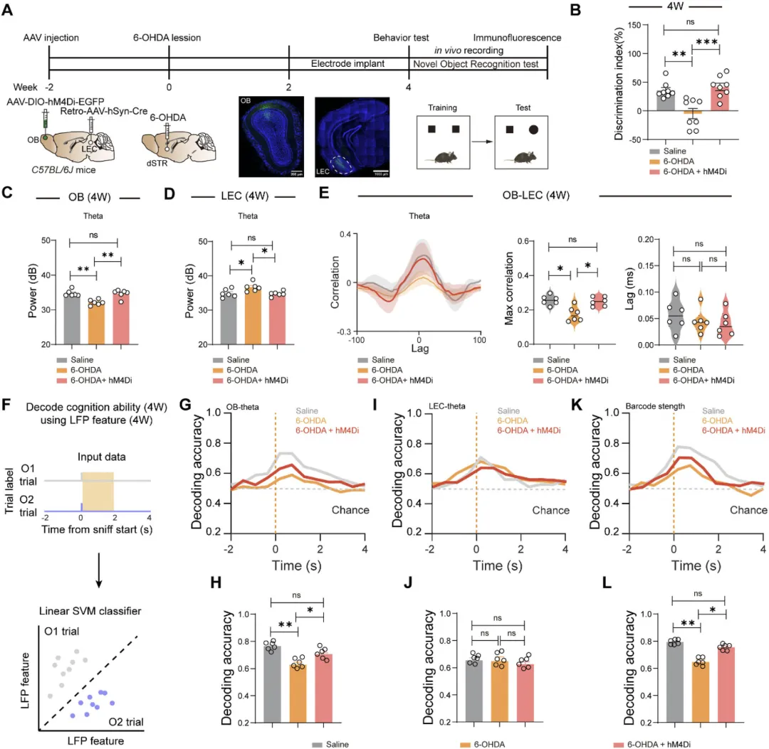
Figure 5 化学遗传学调控嗅球 - 外侧内嗅皮层通路可逆转帕金森病的振荡紊乱和认知缺陷
该图通过化学遗传学技术靶向调控嗅球 - 外侧内嗅皮层通路,验证了该通路在帕金森病认知损伤中的功能作用,实验通过在嗅球僧帽 / 丛状细胞中表达 hM4Di 实现通路抑制,结果显示该调控手段可显著恢复模型小鼠的新物体识别能力,同时逆转嗅球 theta 功率降低和外侧内嗅皮层 theta 功率升高的异常模式,恢复嗅球 - 外侧内嗅皮层通路的 theta 振荡同步性。进一步的群体水平神经解码分析发现,化学遗传学抑制后,模型小鼠的嗅球 theta 振荡和嗅球 - 外侧内嗅皮层条形码强度对新物体识别选择的预测能力得到显著恢复,而外侧内嗅皮层的局部 theta 活动仍未发生明显变化,证实靶向调控嗅球僧帽 / 丛状细胞的活动,可通过恢复嗅球 - 外侧内嗅皮层通路的跨网络 theta 节律协同,特异性逆转帕金森病的认知缺陷,明确了该通路是帕金森病认知障碍的有效治疗靶点。
4.结论
本研究证实跨嗅觉网络振荡异常是驱动帕金森病认知损伤的核心机制,存在双相功能障碍特征:早期嗅球 M/T 细胞过度兴奋伴随跨网络 gamma 振荡缺陷,该特征可作为帕金森病认知衰退的敏感预测生物标志物;晚期跨网络 theta 振荡紊乱与认知损伤程度直接相关,是疾病分期的重要指标。靶向调控嗅球 - 外侧内嗅皮层通路可恢复跨网络 theta 振荡同步性,有效逆转帕金森病认知缺陷。研究确立了跨嗅觉网络振荡作为帕金森病认知障碍的双重诊断和治疗靶点,为疾病的早期干预和机制导向的临床策略制定提供了全新的理论框架。
局限性:未明确 OB-aPCgamma 振荡异常是嗅觉障碍的因还是果,未界定节律特异性神经调控的治疗时间窗,6-OHDA 模型的非多巴胺能系统损伤可能影响表型。展望:后续将通过光遗传学验证 gamma 振荡的因果作用,结合可穿戴电生理和体液标志物探索治疗窗,优化模型区分多巴胺能系统的特异性作用,同时开发无创嗅觉网络振荡检测技术推动临床转化。
文章来自:Wang S, Cai Z, Mao X, Zhang Y, Pan Y, Cheng J, Wang X, Song H, Takuya S, Lu M, Hu G, Liu X, Lu Y, Han F. Olfactory-to-Entorhinal Network Dysrhythmias Drive Parkinson's Cognitive Impairment Through Frequency-Specific Oscillatory Decoupling. Adv Sci (Weinh). 2026 Feb;13(9):e12183. doi: 10.1002/advs.202512183. Epub 2025 Dec 5. PMID: 41347722; PMCID: PMC12904074.
#帕金森病#认知障碍#嗅觉网络#神经振荡#嗅球#外侧内嗅皮层#gamma振荡#theta振荡
本文中使用的图片来源于Pubmed,因客观原因未能与权利人取得联系。本平台出于学术交流目的引用,无意侵犯原作者权益。如权利人认为不妥,请及时联系公众号后台,我们将立即删除或协商解决。

国家杰青一对一答疑视频
医学省自然申请答疑,立项的关键条件是哪一些?从哪些方向可以杀出重围
临床型博士如何准备国青标书?没有预实验怎么办?专家一对一解答规划
中医药科研研究
