当前位置:首页>南京>全文发布|南京市国民经济和社会发展第十五个五年规划纲要(下)

全文发布|南京市国民经济和社会发展第十五个五年规划纲要(下)

  • 2026-04-10 05:52:25
全文发布|南京市国民经济和社会发展第十五个五年规划纲要(下)
(接上篇)

南京市国民经济和社会发展第十五个五年规划纲要

第九篇  促进城乡深度融合,推动城市内涵式发展生动实践

落实国土空间规划总体格局,以建设创新、宜居、美丽、韧性、文明、智慧的现代化人民城市为目标,以推动城乡融合深度发展为抓手,着力完善城市功能品质,探索特大城市内涵式发展的新路径。

第三十章  以功能引领市域空间格局优化

第一节  优化城市空间功能布局

立足2050年全市“双核辐射、两带引领、两廊联动、全域美丽”的愿景蓝图,落实2035年全市“南北田园、中部都市、拥江发展、城乡融合”的布局要求,明确“十五五”时期城市空间功能布局重点。

专栏14  2035年、2050年市域空间格局引导(附图2、3)

一、2035年市域空间格局。根据《南京市国土空间总体规划(2021—2035年)》,2035年,全市构建形成“南北田园、中部都市、拥江发展、城乡融合”的总体格局。

1.南北田园:南田园是东屏湖—无想山以南(除高淳副城以外)的区域,北田园是六合绕城高速以北的区域。重点加强耕地和生态空间保护,适度复合休闲农业和旅游配套功能,建设魅力田园乡村。

2.中部都市:南京都市区是以新街口为中心,半径40千米范围内的高度城市化地区。重点推动人口、经济和城市功能集聚,促进蓝绿空间与城市有机契合,建设高品质人居环境。

3.拥江发展:落实长江大保护要求,以长江为轴,以交通为纽带,沿江布局多级城镇组团和城市中心,形成“一江两岸、联动发展”的格局。

4.城乡融合:以快速轨道、快速道路为引领,以绿色开敞空间相间隔,串珠状布局城镇组团,形成功能互补、服务一体、高度融合的城乡空间网络。

二、2050年市域空间格局。根据《南京2050城市发展战略研究》,2050年,全市构建形成“双核辐射、两带引领、两廊联动、全域美丽”的功能布局。

1.双核辐射:聚焦“古都文化核”建设创新与文化融合的核心地区,吸引中青年人口集聚,塑造历史底蕴深厚、文化氛围浓郁、国际交往活跃的城市“精神地标”;聚焦“滨江活力核”,强化金融、商务、科创等核心服务功能,增强区域辐射能级,建设成为彰显南京现代活力与国际气质的“核心引擎”。

2.两带引领:聚焦紫金山创新带推动原始创新突破与孵化转化,聚焦滨江创新带推进创新要素共享与产业链协同,共同引领科技创新和产业创新深度融合。

3.两廊联动:立足江北一体化构筑南京北部一体发展走廊,立足南部三区联动构筑南京南部联动发展走廊,共同打造先进制造业承载的重点空间。

4.全域美丽:融合山水与人文特色,激发多片特色发展的魅力圈。

推动中部地区功能与活力焕新。进一步提升高能级要素、高品质环境,集聚高等级文化活动,扩大城市影响力、吸引力和人文魅力。保护和延续城市文脉,加快建设精致古都,坚持保老城和建新城相得益彰,保护历史城区传统空间肌理与风貌,整合紫金山、玄武湖等山水资源,建设服务市民的共享空间和品质卓越的旅游目的地。推动“科技回归都市”,盘活老校区、老厂区等存量载体空间,建设城市硅巷,鼓励产业链企业链“上楼”。围绕环南大、环东大、环药科大、环南艺等高校周边片区功能业态转型升级,强化校企地融合联动。支持南部新城高质量发展,推动建邺区、雨花台区联动建设数字经济与人工智能高地。

推动江北地区一体化发展。全面推进江北新区与浦口区融合发展,拓展江北新区发展空间。打造江北空铁智造走廊,依托南京北站、永宁铁路物流基地、高里编组站、西坝港、七坝港等片区,建设南京都市圈货运枢纽经济区,增强对中西部地区和苏皖区域的辐射带动力。支持江北新区与六合区协同发展,依托六合产业科技创新港打造长三角航空航天产业核心承载区,加快培育茉莉花文化品牌,推动旅游、康养、赛事经济等业态布局发展,建设南京北部生态宜居都市田园。

推动南部地区联动发展。以江宁区为龙头,联动溧水区、高淳区,加强资源统筹与产业协同,构筑南京南部先进制造业产业走廊。加快布局电子信息、高端装备、生物医药、航空航天、现代物流等产业,努力招引一批龙头企业和超级工厂,加强园区科研资源共建共享,打造区域创新高地。提高人居环境品质和交通基础设施网络一体化水平,加快推进土山机场搬迁,推行溧水、高淳地区高速公路差异化收费,强化高淳区面向安徽等地区的交通门户地位。

第二节  加强空间发展政策引导

落实国土空间开发保护格局。统筹安排农业、生态、城镇三大空间,健全永久基本农田、生态保护红线、城镇开发边界“三线”管控体系,逐级优化细化城市化地区和农产品主产区两类主体功能区的布局与引导要求。建立城乡生产、生活、生态空间统筹利用新机制,提高规划设计管理水平,实施规划“战略留白”。

强化集约高效利用土地资源。持续优化土地供应结构,保持新增用地规模合理有序增长,加大对重点地区、新城新区以及重大项目用地的保障支撑能力。进一步推进存量建设用地盘活更新和低效建设用地减量化,优化存量工业用地转型机制,加强存量低效产业用地处置。

鼓励复合立体式开发建设。积极推进土地复合利用,鼓励功能兼容与立体混合布局,落实适应新型产业和创新中试等功能需求的产业用地模式,创新促进土地复合利用的实施机制及规范标准。支持利用划拨土地上的存量房产,发展各类新产业、新业态、新模式。优化存量地下空间再开发实施路径,推动分层开发,完善地下建设用地使用权出让制度,强化轨道交通站点与周边地下空间连通建设。加强以轨道交通站点为核心的立体式、高密度开发,挖掘公交场站综合开发潜力,提升站点周边功能和环境品质。

第三十一章  持续推进有温度的城市更新

第一节  建设场景多元的活力中心区

坚持有机更新、生态构建、融合发展的原则,聚焦文旅类、产创类、商业类、社区类等类型,重点提升公共空间品质,补齐功能短板,植入新功能新业态,优化动静态交通组织,打造一批以街区(街巷)为载体,慢行友好、功能复合、场景多元的活力中心区。加强市场化、专业化运营,开展个性化业态策划和产业规划,加强资源导入和活动组织,推动品牌塑造和场景焕新。

专栏15  活力中心区建设指引

1.打造文旅活力中心区:推动一批自然禀赋优越、文化积淀深厚、地域特色鲜明的街区,形成文旅活力中心区。重点推动文商体旅资源在空间、业态、活动上深度融合。加强文化资源的挖掘保护、活态传承与创新利用。构建多语种文化标识体系,推出特色文旅打卡地和主题游线。丰富文旅产品供给,引入优质首演、首秀项目。以票根经济联动消费链条,形成特色鲜明的文旅IP和国际化文体旅目的地。

2.打造产创活力中心区:将一批科创产业集聚、创新人才密集的园区片区,打造为产创活力中心区。重点培育主导产业集群,开展产业、创新与配套服务空间一体化建设,完善配套功能,构建开放、协同、充满活力的创新生态系统。打造青年发展型园区,提供低成本、灵活创业空间,满足青年创业需求。为智慧设施等创新技术产品提供先行先试应用场景,打造新质生产力的策源地。

3.打造商业活力中心区:以商业综合体、特色商业街区(街巷)等为载体,打造一批商业活力中心区。强化空间提质和场景营造。重点推动业态创新,培育和引进时尚消费品牌与首店,提升消费能级和商业活力,打造夜间消费集聚区,完善夜间景观照明,营造全时段消费生态。策划主题营销活动,引领消费潮流,扩大关注度和影响力。

4.打造社区活力中心区:在居住生活集聚区,打造集便民服务、文化休闲、互动交往于一体的社区活力中心区。重点聚焦日常生活需求,完善社区功能。建议利用零星空间,打造全龄友好的交往与活动空间。引导商业业态升级,发展“一点多用”、连锁化、高品质的生活服务业态,推进一刻钟便民生活圈扩围升级。

第二节  加快推动存量地段更新转型

在加强历史文化传承和保护前提下,统筹实施产业焕新、片区更新和功能革新行动,稳步推进城中村改造,以及旧厂房、老校区、老旧楼宇和创新创业载体更新提升。深化重点区域城市设计,提升城郊结合部、背街小巷等区域的市容市貌、交通管理、环境卫生水平,持续推进公共空间的精品化营造和精细化管理。

统筹推进南湖、秦虹、瑞金路、中山北路等居住地段更新。鼓励维修整治与适度改建加建相结合,推动老旧居住区开展渐进式微更新。改造完善社区服务配套和市政基础设施,推动建设安全健康、设施完善、管理有序的完整社区、绿色社区。“十五五”期间,每年完成60条街巷整治提升工作。

稳步推动金陵石化、南钢、雨花经开区、梅钢等产业地段更新。聚焦培育发展新质生产力、推动产业转型升级,积极引入多元资本,融合新技术新理念,创新运营服务体系。鼓励市场主体发展科技研发、商务服务、文化创意等产业,推动老旧厂房、低效产业园区腾笼换鸟。

促进老城南、老浦口、颐和路、红山、燕子矶、雨花台风景名胜区、梅山老生活区等特色地段更新,提升历史地段、历史文化街区、滨水空间的环境品质。开展建筑修缮、活化利用和生态修复,营造富有特色的宜人公共空间,彰显南京古都文化特质与滨江城市特色。

第三节  建立可持续城市更新模式

加强城市更新顶层设计和制度创新,推动城市更新立法。兼顾“小尺度、渐进式、微更新”和“大片区统筹、区域性更新”,建立组团实施、动态兼容的存量空间规划用地政策。完善用地性质混合、兼容和转换机制,健全专家参与公共决策制度,推广社区营造(规划)师、居民议事会等模式,推动形成城市更新共商共建机制。创新“规划—建设—运营”一体化机制和市场化融资机制,鼓励金融机构设立专门针对城市有机更新项目的金融产品。探索以产权人为主体、市场化为路径的资金筹集机制,鼓励产权所有人自主更新,支持企业盘活闲置低效存量资产。大力推进既有建筑节能改造、绿色建筑标识认证和超低能耗建筑示范,加快老旧隐患设施更新改造,加强公共建筑绿色运营,推动城市更新与低碳城市、韧性城市建设有机融合。

第三十二章  提高基础设施建设管理现代化水平

第一节  优化市域综合交通体系

完善市域轨道交通网。加密中心城区轨道交通网络覆盖,续建6号线、4号线二期、9号线一期、11号线一期,加快推进4号线三期等项目规划建设,开展市域18号线、14号线、16号线、9号线二期前期研究。推动市域(郊)铁路与城市轨道交通互联互通。

优化公共交通网络。坚持公交优先、慢行友好导向,打造全域连通、全程链接、全民服务的完整公交体系。推进地铁、公交两网融合建设,提升公共交通体系内部效能,促进地铁、公交及慢行交通的有效衔接。营造市级、区级、社区级三级生活慢行道路网络。构建以配建停车设施为主导、公共停车设施为补充的停车体系,适度提高已建成区公共停车设施比例。

健全市域道路交通体系。持续推进过江通道建设,建成建宁路长江隧道,续建上元门过江通道,开工建设S5宁扬线过江段,新开工锦文路过江通道、江心洲中部夹江过江通道建设,开展七乡河过江通道等前期研究。加快建设“高快一体、井字三环、轴向放射、组团快联”的高快速路网体系,完善中心城区、副城等主干路网,不断提升次干路网、支路网密度,动态开展道路交通微改造,统筹推进断头路打通工程。

专栏16  “十五五”重点推进的断头路建设项目

续建工程:126省道江宁段市政配套工程(区界至绕越高速段),126省道雨花段辅道工程,上高路(二期)工程,捷运大道,九乡河东路,孟北路二期。

新建工程:玄武区余粮路二期工程,水西门大街西延道路(清河路—燕山路),兴隆大街(宁芜东路—雨花西路)建设工程。

第二节  加强市政基础设施建设

强化能源稳定高效供给,加快建成内蒙古—江苏±800kV特高压直流线路工程、大唐南京电厂二期、金陵石化供热中心等重点能源项目。增强电力负荷管理能力,发展虚拟电厂等新型能源管理模式。加快推进城市公共消防设施全覆盖,按照“建强中心站、建密小型站”要求,科学规划新增站点,提升城市消防安全服务水平。深化海绵城市建设,抓好海绵型建筑与小区、海绵型道路与广场、排水与调蓄设施、海绵型公园和绿地、水系保护与生态修复等五大重点工程建设。加快垃圾分类及处置设施建设,开展社区生活智能化改造,强化垃圾分类处理,促进垃圾资源化利用,到“十五五”末,生活垃圾回收利用率达41%以上。

第三节  加强水利水务设施建设

推进防洪减灾工程建设。统筹流域、区域、城市防洪排涝工程体系,推进秦淮东河一期、长江新生洲应急加固工程、新禹河、高淳石固河团结圩段治理工程等项目建设,开展城市排涝河道整治及泵站、排水管网新建改造,不断完善水旱灾害防御体系。

实施城乡供水节水工程。推进水资源配置工程和供水工程建设,完善供水管网互联互通,强化应急供水保障能力。推进非常规水利用,开展江心洲等污水处理厂尾水再生利用系统前期研究。有序开展燕子矶水厂、远古二水厂前期工作,推进黄姚、西善桥、锁金村等增压站改扩建及配套管网建设。

强化污水治理能力提升。有序开展管网老旧片区阳台和庭院的排水管网改造和清疏修缮,实现源头雨污分流。推进污水收集系统和污水处理设施建设,加快实施城南、城北、城东、铁北、江心洲和仙林等6个污水收集系统污水管网运行效能提升项目,有序推动城北—铁北联通二期、江心洲—城南联通二期等污水联通工程建设。

第四节  提升基础设施管养水平

加强基础设施统筹规划,优化布局结构,深入推进路网、水网、电网、气网、地下管网等“九网”融合。建立基础设施智能化管理体系,围绕市政管线、过江通道、轨道交通等重点领域,加强物联感知和监测预警体系建设。健全城市基础设施运维长效机制,推动区域性基础设施整体综合养护和管理,加快推进老旧供水管网和二次供水设施更新改造,持续降低供水管网漏损率,确保供水水质稳定达标。针对技术含量较高且关乎城市安全的领域,建立全生命周期养护和担责机制,促进城市基础设施运维降本增效。

第三十三章  深入推进以人为本的新型城镇化

第一节  推动新城主导职能差异化

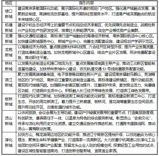
推进新城战略性新兴产业集聚,加强公共服务设施和轨道交通用地保障,促进产城融合和职住平衡,培育差异化的主导职能。建设禄口、柘塘等临空经济型新城,服务国家临空经济示范区建设。建设龙潭、龙袍等海港经济型新城,服务南京区域性航运物流中心发展。建设桥林、滨江、板桥、淳化等智造经济型新城,培育壮大高端制造基地。建设汤山等生态文旅型新城,优化生态环境,彰显人居特色风貌。

专栏17  “十五五”九大新城发展指引

第二节  强化新市镇辐射带动功能

分类有序推进新市镇建设。江南主城周边的江心洲、西善桥、秣陵、吉山、湖熟、谷里、八卦洲等新市镇依托邻近城区的区位优势,积极承接江南主城的功能转移,重点发展科技创新、文化休闲产业和配套居住功能,规划较高等级的文化、教育、医疗等设施。江北新主城和副城、新城周边的汤泉、永宁、星甸、金牛湖、程桥、横梁、横溪、石湫、东屏、和凤、漆桥等新市镇发挥各自优势,强化综合服务和特色产业功能,完善公共服务与交通设施配置。长芦为工业主导型新市镇。竹镇、马鞍、冶山、白马、晶桥、阳江、砖墙、固城、东坝、桠溪等远郊新市镇,注重完善生活居住和公共服务配套功能,满足周边农村居民的基本公共服务需求。旅游资源丰富的新市镇适度增加旅游服务配套功能。

第三节  引导城乡要素双向流动

完善城乡人口双向流动机制。科学有序推进农业转移人口市民化,深化户籍制度改革,进一步优化放宽积分落户政策,鼓励有能力在城镇稳定就业的农村人口进城落户,推行由常住地登记户口提供基本公共服务制度。优化在宁外来务工人员随迁子女教育服务,切实保障平等接受教育权利。保障进城落户农民在农村的合法权益,加强对返乡下乡创业就业人员政策扶持力度,激励各类人才下乡服务和创业就业,加快培养“新农人”队伍。

持续推动城乡产业互促。推进城乡产业协同发展,做优做强农业特色产业集群,加快农业产学研合作项目建设。深化农文旅融合发展,培育各类专业化社会服务组织,推动乡村产业全链条升级。建立涉农资金统筹整合长效机制,支持和鼓励各类金融机构和社会资本加大现代农业产业、农业科技创新、农业农村基础设施等重点领域的投资力度。

第三十四章  扎实推进乡村全面振兴

第一节  建设宜居宜业和美乡村

学习运用“千万工程”经验,深入实施乡村建设行动,完善乡村振兴投入机制,提升乡村空间治理水平,整村连片建设具有金陵村韵的宜居宜业和美乡村。提高农村公路覆盖范围、通达深度和服务水平,扎实推进“四好农村路”建设,优化能源供给,巩固提升农村电网加快建设数字乡村。推动农村危房改造“动态清零”,打造一批具有南京特色的现代宜居农房范例,加强传统村落保护与资源传承利用,提升乡村人居环境品质,保护利用历史遗存,彰显地域特色。扎实推进农村厕所革命,批次推进、分类开展生活污水治理,提高生活垃圾治理水平,完善收运处置。强化供水安全保障,加强农村供水工程建设,加快构建从“水源地”到“水龙头”的全链条全过程农村饮水安全保障体系。大力推进农村生态河道和生态清洁小流域建设,到“十五五”末,生态清洁小流域建设覆盖率达到62%。

第二节  增强乡村发展活力动能

有序推进农村综合改革、集成改革,推动有序利用乡村建设用地,积极稳妥推动农村闲置宅基地和闲置住房盘活利用,鼓励采取自办、入股、联营等方式盘活农村集体经营性建设用地。创新村集体直营机制、村集体领办实体机制、村集体“抱团发展”机制、村企合作共建机制。盘活农村资产资源,开展农村集体“三资”清查核实工作,加强农村集体资产的监管和运营指导,引导农村集体经济组织以资源发包、物业出租、居间服务、经营性财产入股等方式开展资源资产运营。整合乡村全域资源要素,增加乡村生态产品和服务供给,推动旅游农业、教育科普、文化体验、健康养老等产业与乡村载体深度融合。支持发展新型农村集体经济,拓宽农民增收渠道。

第三节  提升农民获得感幸福感

以共同富裕为目标,维护农民根本权利,提升农民建设乡村的积极性、主动性和创造性。完善联农带农机制,建立健全乡村人才培养的教育体系和政策体系,加强农民素质培训和职业技能培训,培育一批本土创业明星。进一步巩固拓展脱贫攻坚成果,建立健全防止返贫长效机制,增强内生发展能力,深化推进“第一书记”驻村制度。健全农村社会保障和救助制度。推进平安乡村建设,推进乡村网格化社会治理机制创新,加强行政中心镇街服务功能。

第十篇  发挥“双区”联动优势,推动江北新区发展再上新台阶

更好发挥国家级新区和自贸试验区叠加优势,不断增强先行探索、示范引领、辐射带动功能,加快打造区域经济高质量发展的重要增长极、培育新动能新优势的主阵地。

第三十五章  高水平打造产业科技新高地

建设扬子江产业科技创新试验区。以产业科技创新枢纽港、江北新区科学城、新一代自主可控工业软件科学园为主要载体,打造集成电路、生命健康、新材料、智能装备、现代农业等高水平新兴产业科创基地,布局建设南京大学、东南大学等特色化成果转化创新街区和省产研院创新成果转化集聚区,加快在原始创新和产业科技创新领域取得突破性成果。

建设一批高能级科技创新平台。深化国家集成电路设计自动化技术创新中心、国家高性能膜材料制造业创新中心建设,争设器官芯片等产业领域省级以上创新平台,加快布局产业概念验证中心和中试平台,提升产业科技创新策源能力。重点培育光子芯片、智能传感、器官芯片等研产贯通细分链条,破解科技成果转化瓶颈。强化以增加知识价值为导向的收益分配政策,推进职务科技成果赋权改革,推动在宁高校院所参照试点政策开展成果转化。探索颠覆性技术发现资助机制,加强先进技术成果直接应用。高水平建设运营国家生物医药(创新药)产业知识产权运营中心并推动开放共享,强化知识产权全链条保护和运用。

第三十六章  高质量打造实体经济新引擎

加快传统优势产业攀新向高。推动绿色石化强链补链延链,支持新材料科技园高质量发展,加快省新材料中试基地建设,组建运营全国化工新材料产业创新联盟,加强老旧装置更新改造,打造一流绿色石化产业基地。推动高端钢铁提质多元发展,高标准建设杏湖产业园,加快向高端金属材料下游延链发展,打造具有国际竞争力的高端钢铁产业集群。

加快新兴产业和未来产业能级跃升。深化集成电路芯机联动,建设国家智能传感器创新中心江苏基地,打造国内领先的“研发+模组+终端”传感器产业集群。推动生命健康产业规模提升,建强国家生物药品制品制造创新型产业集群,打造高端医疗器械集聚区,探索开展干细胞、免疫细胞、基因治疗等技术研究和转化应用。加快智能网联和轨道交通产业特色发展,推动智能网联汽车、轨道交通装备、低空经济、智能机器人等产业集聚,加强创新技术与产品示范推广,探索“人工智能+”融合创新应用。加强新兴数字产业发展,建设工业软件云工程应用创新中心,加强核心工业软件自研适配和底层技术研发创新,建设扬子江数字视听产业园、江苏数字广告产业集聚区。积极抢占未来产业新赛道,争取一批省级未来产业先行集聚发展试点。

建设江苏扬子江产业金融集聚区。以现代金融与实体经济深度融合为核心,做强科技金融、绿色金融、数字金融等金融新业态,深化基金集聚区建设,打造产业金融生态体系。推进省船舶租赁交易区建设,积极发展航运金融。深化合格境外有限合伙人(QFLP)创新试点,扩大本外币合一银行账户体系试点范围。

第三十七章  高品质建设青春活力新主城

打造现代新主城。提标打造十里南京新滨江、十里江山新潮街,推进北站枢纽经济区门户空间、研创—高新城市空间和药谷城市客厅建设。提升研创园、北站、药谷等重点片区城市功能,推动江浦、大厂、桥北等老城片区城市更新,加强浦口火车站、龙虎巷等历史风貌区保护利用。推进精致江北建设,加快建设好房子、好小区、好社区、好城区。

打造国际新主城。加快构建与国际接轨的工作生活配套体系,建设中央商务区、产业技术研创园国际人才精致居住社区,提升国际诊所、商超等特配设施和定制服务,引进国际知名教育机构,加强国际交流合作。

打造活力新主城。推进文商旅体展演繁荣发展,培育青春潮玩、户外运动、亲子活力等文体空间,加快完善环山、沿江片区骑行线、健身步道等基础设施。激活青奥片区运动消费活力,推动更多大型演唱会、文体赛事落地。加快建设青年发展型城市,推进南艺新校区等建设,吸引青年人才、资本、项目集聚发展。

打造生态新主城。依托江、城、山、湖的自然格局,锚固“七分蓝绿三分城”格局,实现城市与自然的共生共荣。一体加强生态保护和开发利用,协同推进绿水湾湿地生态修复,共建“永宁—盘城—程桥”滁河生态链,提升生态系统多样性稳定性持续性。

第三十八章  高能级拓展自主开放新空间

深化重点领域改革。优化人力资源服务,规范高效行使外国人签证证件受理签发权,为外籍人才提供停居留便利。深化土地要素市场化改革,深化“标准地”出让改革,加快混合用地供给,推动用途合理转换。试行土地二级市场预告登记转让制度,深化低效用地再开发试点。

深化制度型开放平台建设。完善外商独资医疗机构设立、外资金融机构招引及开展新金融业务等统筹机制。聚焦生物医药开放创新,探索生物制品分段生产、研发用物品与特殊物品通关便利、健康医疗数据转化应用、临床真实世界研究等改革试点。打造数字贸易高水平开放平台,推动数字领域各类改革和开放措施在新区开展先行先试和压力测试。

深化区域协调发展。服务长江经济带高质量发展,统筹推进长江生态保护修复,强化与长江沿线、东部沿海港口城市协同联动,提升江海转运功能和长江经济带通达能力。深度融入长三角一体化发展,服务宁镇扬一体化和宁马滁同城化发展,加强基础设施、科技创新、产业发展、民生服务等共建共享。

第十一篇  扛好新的文化使命,更好以文化赋能经济社会发展

全面贯彻习近平文化思想,弘扬和践行社会主义核心价值观,探索人文经济学南京实践,激发文化创新创造活力,培育具有国际竞争力的文化产业集群,建设社会主义文化强市和国家历史文化名城。

第三十九章  建设崇德向善的文明城市

第一节  巩固共同思想基础

用习近平新时代中国特色社会主义思想凝心铸魄,持续深化党的创新理论学习宣传阐释,创新马克思主义理论研究和建设工程。打造一批弘扬社会主义核心价值观示范阵地,培育和深化中国特色社会主义价值认同。系统挖掘和活化利用南京特色红色资源,弘扬雨花英烈事迹与精神,发挥雨花台烈士陵园、雨花台干部学院等平台党性教育重要阵地作用,推进烈士纪念设施提质改造。加强和改进思想政治工作,深化新业态新就业群体思政工作,完善青少年理想信念教育齐抓共管机制。打造沉浸式教育课程和精品红色旅游线路,将红色基因传承与爱国主义、集体主义、社会主义教育融合。

第二节  提高社会文明程度

巩固提升全国文明城市创建成果,推动从创建“文明城市”向建设“城市文明”转变。深入构建多层次常态化的先进典型选树机制,持续在科技创新、教育卫生、基层治理等关键领域发挥榜样示范引领作用。依托新时代文明实践中心等阵地,深化理论宣讲和成就展示,在全社会营造崇尚先进、学习先进、争当先进的浓厚氛围。深入实施公民道德建设工程,着力促进市民综合素质提升。推进新闻宣传和网络舆论一体化管理,推进主流媒体系统性变革,培育特色网络传播品牌,大力弘扬主旋律和正能量。

第四十章  保护历史文化名城独特文脉

第一节  加大文化遗产保护力度

推动文化遗产系统性保护和统一监管。统筹历史城区整体保护,注重历史的真实性、风貌的完整性和生活的延续性,守护和彰显南京历史名城与山水格局交相辉映的古都风貌,大力推动中国明清城墙(南京城墙)申报世界文化遗产。重点推进“沿江沿河沿城墙、靠山靠水靠历史”的综合体验区建设,打造沉浸式文化体验场景。加强重点片区、历史文化街区、历史地段的保护与活化利用,深化中华门外长干里片区的遗址保护与展示,持续推进老城南古民居保护利用,精心做好颐和路、长江路、百子亭、评事街等历史文化街区和地段的修缮。推进浡泥国王纪念园的系统性保护和活化利用工作。强化非物质文化遗产系统性保护,培育非遗文化生态保护实验区,支持“非遗资源+文化创意”融合,提高文化遗产数字化保护水平。完成历史文化名城保护规划修编和城乡历史文化保护传承体系规划编制,推进修订《南京历史文化名城保护条例》。

专栏18  “十五五”历史文化遗产保护工程

物质文化遗产保护挖掘工程:推进明故宫遗址、南朝陵墓石刻保护展示、大报恩寺二期等一批大遗址保护项目。建设西营村南朝佛寺、西街越城、官窑山、薛城遗址公园。完善“先考古、后用地”机制,开展薛城遗址、昝庙遗址、西街遗址、明故宫遗址为重点的主动性考古项目。

非物质文化遗产传承活化工程:持续推动金陵琴派、南京剪纸、南京云锦木机妆花手工织造技艺、金陵刻经印刷技艺、雨花茶制作技艺等非遗项目的宣传、展示和传承工作。组织开展非遗代表性项目保护单位、传承人考评。推动无限定空间非遗进景区工作,挖掘丰富非遗主题精品旅游线路。

第二节  强化六朝古都文化传承

实施南京地域文明探源工程,系统深化湖熟文化、西街文化、长江文化、大运河文化、海上丝绸之路文化、南京学等的研究阐释与价值挖掘,为城市文化传承创新奠定坚实学术根基。持续放大长江文化品牌影响力,办好长江文化南京论坛等标志性活动,深化“中国南京周”等平台对长江文化的国际传播。持续开展“读城”行动,让城市的空间可读、历史可感、文化可触。加强城市文化展示,持续提升文化展会的国际化、专业化水平,通过线上数字展馆、线下精品展览、沉浸式演艺等多种形式,让文化遗产焕发新生机。

第四十一章  打造高显示度南京特色文化品牌

第一节  拓展国际和平城市影响

加强南京大屠杀史料翻译和对外宣传,推进《世界记忆名录:南京大屠杀档案》等重点图书的对外翻译出版。建成并运营南京国际和平中心,全方位展示南京从创伤到重生、致力于和平建设的历程。系统推进战争创伤遗址与和平文化遗存的保护修复和利用,建设用好南京大屠杀文献中心和数据库。“一国一策”办好南京大屠杀史实海外巡展,持续促进“世界记忆”的国际认同。以青年和平实践传递中国理念,与联合国教科文组织等合作举办南京和平论坛、“为和平而设计”等项目,继续办好国际和平海报双年展。

第二节  擦亮文学之都金字招牌

健全文学精品创作扶持机制,精心创作并对外译介一批展现南京城市历史、民俗风情与时代发展的精品力作,提升南京“世界文学之都”的全球影响力。打造标志性国际文学交流品牌,办好“一带一路”青年创意与遗产论坛、汉学家文学翻译国际研讨会等活动,持续实施国际文学家南京驻地计划、南京文学作品翻译资助计划等项目。大力营造城市阅读氛围,优化开放式文学城市空间布局,持续举办“文学书集”“金陵旧书市集”等品牌活动,常态化开展“南京读书月”“朗读者”等活动。探索“文学+”产业新模式,发挥国家对外文化贸易基地作用,支持扬子江数字视听产业园、“秦淮有戏”微短剧基地等加快发展,推进城市文化IP开发和转化。

第三节  讲好“博物馆之城”精彩故事

构建更加完善的现代博物馆体系,建设“博物馆之城”。支持侵华日军南京大屠杀遇难同胞纪念馆、市博物总馆、南京大报恩寺遗址博物馆等创建中国特色世界一流博物馆,推动中小博物馆提升。规划建设长干古城遗址公园(南京考古陈列馆),加快建设南京市紫金山天文台博物馆、云锦博物馆新馆等重点场馆,推进六朝博物馆、江宁织造博物馆、甘熙故居等博物馆展陈提质升级。支持博物馆开展跨界联合的馆际交流活动,促进更多高校博物馆和社会博物馆对外开放,持续办好“文博之夏”“南京高校博物馆联展”等品牌。深化“博物馆—文化街区”联动,推动文博与周边城市功能区融合,高标准打造长江路文博街区,分类实施博物馆延时开放,打造夜间文化活动品牌。营造国际友好型博物馆环境,每年合作举办国际入境展览1—2个。

专栏19  “十五五”“博物馆之城”建设工程

打造长江路文博街区:以长江路为轴,整体打造“都会文博区”,集中展现南京历史底蕴与人文氛围。推动场馆开放,强化与城市公共空间相链接,挖潜街边空间打造“迷你博物馆”。组织策划博物馆之夜、亲子体验日、艺术工作坊等特色活动。

打造主题博物馆群落:聚焦博物馆集中区域,引导场馆间资源共享、主题联动、运营联合。重点建设老城南区域“老南京”博物馆群、明故宫区域明都城博物馆群、颐和路区域近代名人博物馆群、钟山区域历史风景博物馆群等。

第四节  持续建设世界体育名城

推进世界体育名城、全国足球发展重点城市建设,加强赛事牵引、体教筑基、项目优化与设施升级,显著提升南京的国际体育影响力与城市活力。深化与国际体育组织及重点国家地区的交流合作,构建多层次、全覆盖的赛事体系。积极申办“三大球”和乒乓球、羽毛球等热门运动国际高水平赛事,打造顶级赛事卓越赛场,以国际级赛事聚拢全球流量。重点培育和引进全国性、区域性高校体育联赛,建设青少年校园足球改革试验区。深化体教融合发展,创新业余训练体制机制,推动基层业余训练蓬勃发展,培育壮大具有较高竞技水平和社会影响力的本土职业体育俱乐部,力争南京运动员在奥运会等重大赛事中取得优异成绩。全面深化高质量户外运动目的地矩阵建设,提升青奥滨江全国首批高质量户外运动目的地品质。推进全市体育场馆与训练设施标准化、集约化建设与智能化改造,提升公共体育设施开放服务水平与复合利用效率。构建现代体育产业体系,推进体育产业高质量发展。

第四十二章  完善公共文化服务体系

第一节  提高公共文化服务水平

建强公共文化主阵地,创新图书馆、文化馆、美术馆服务形式,提升管理水平,推出更多展览展演、活态展示、沉浸式体验等服务项目和新型服务业态,健全社会力量参与机制。结合城市更新和乡村建设,着力推动金陵图书馆场馆扩容提升,因地制宜发展古戏台、非遗传习场,健全街道(镇)综合文化站体系,推动文化站和新时代文明实践所功能融合。深入实施文化惠民“百千万工程”,打造“幸福南京人”公共文化品牌体系,持续开展“520城市文化客厅”“金图讲坛”“童阅金陵”等品牌文化活动,推动优质文化资源与服务以多种形式直达快达城乡基层。

第二节  繁荣文化创作生产传播

推动新闻出版、广播影视、文学艺术、哲学社会科学事业发展,全力构筑文艺精品创作高地。实施文化文艺精品工程,以“五个一工程”奖、“文华奖”等全国常设性文艺类奖项为引领,推进重大题材作品高水平创作。完善“金陵剧本汇”全周期服务体系,实现“南京出品、南京制作、南京首演”,打造具有全国影响力、示范性和专业化的城市文化品牌。开展线上线下群众性文化活动,加强群众文艺团队建设,培育“启明星”艺术团,推出“演身边人、讲百姓事”的原创性群众文化作品,争获江苏省“五星工程奖”、全国“群星奖”。繁荣互联网条件下新大众文艺,鼓励支持人民群众参与文化创作生产。推进特色品牌文化活动进商圈街区、旅游景区,打响“茉莉花开·与宁共赏”“幸福南京人”整体品牌。

第三节  大力发展智慧文化创新

落实国家文化数字化战略,加快数字信息传媒、数字视听、数字出版南京集聚区建设,培育数字文娱南京集聚区。完善公共数字文化工程,深入实施城市文化传承影像工程,完善“南京公共文化云”平台,加快推进历史人文资源的数字化采集、数据要素化开发、数字活化展示,构建权威、开放的南京历史文化数字资源库。推进智慧图书馆、智慧阅读市集建设,线上线下融合打造公共文化展演“第二现场”,拓展网络视听、数字艺术展示等新场景。实施智慧博物馆项目,培育博物馆云展览、云教育项目,发展沉浸式体验、虚拟展厅、高清直播等新型服务。开展古籍数字化服务,促进古籍活化利用和宣传推广。

第十二篇  提供更高品质服务,创造共富共享幸福美好的城市新生活

以满足人民日益增长的美好生活需要为出发点和落脚点,坚持尽力而为、量力而行,加强普惠性、基础性、兜底性民生建设,解决好人民群众急难愁盼问题,不断增强人民群众的获得感、幸福感、安全感。

第四十三章  坚持高质量充分就业先行

第一节  支持保障重点群体就业

深入实施高校毕业生“强技行动”、创业培训专项行动、青年就业见习质量提升行动,提升青年大学生就业创业能力,更大力度促进高校毕业生高质量充分就业。积极培育打造劳务品牌,引导农民工等群体返乡入乡下乡就业创业,拓宽农村劳动力就业增收空间。坚持退役军人高质量就业优先导向,加大优质岗位供给,优化招聘服务模式,拓宽“戎创金陵”创业帮扶内涵。落实残疾人岗位补贴、社会保险补贴等稳岗就业政策,强化残疾人劳动权益保障。畅通失业人员服务渠道,完善失业登记、职业指导、技能培训、岗位推介、生活保障联动机制。优化就业困难人员认定,有效落实及时发现、优先服务、精准帮扶、动态管理的就业援助制度,统筹用好公益性岗位,确保零就业家庭动态清零。鼓励支持灵活就业人员、新就业形态人员参加职工保险。

第二节  推动就业创业提质扩容

加强产业和就业协同。服务产业筹岗引才,充分释放产业吸纳就业能力,创造更多高质量就业岗位。支持发展吸纳就业能力强的产业和企业,支持发展便于群众在家门口就业创业的产业。健全终身职业技能培训制度,围绕智能制造业、现代服务业等现代化产业紧缺技能人才供给,推行“岗位需求+技能培训+技能评价+就业服务”的四位一体项目化培训模式,着力解决就业结构性矛盾。

增强创业带动就业效应。强化创业主体人才引育,持续实施创业者培育行动。健全创业支持和培训服务体系,加强对初创期、成长期创业者培训和服务,加大创业失败者扶持力度,推动新型农业主体纳入就业创业服务范围。推行重点项目跟踪扶持孵化模式,建设全国大学生创新创业成果转化中心和特色创业街区(社区)。

支持和规范发展新就业形态。鼓励支持灵活就业、新就业形态健康发展,积极培育新职业新岗位,拓展数字经济、平台经济、低空经济、赛事经济等新就业空间,扩大公益岗位安置。建立促进多渠道灵活就业机制,鼓励传统行业以跨界融合、业态创新等方式增加灵活用工岗位,健全适应新质生产力要求、新就业形态所需职业(工种)的技术评价资源体系。到“十五五”末,城镇新增就业100万人以上。

第三节  构建就业友好型发展方式

完善就业政策体系。加强财政、货币、投资、消费、产业、区域等政策支持就业的导向,实现与就业政策协同联动。建立健全重大政策、重要决策和重大项目带动就业影响评估机制。推动援企稳岗政策措施长效化、制度化建设。加强就业形势和失业风险监测预警,有效防范化解规模性、结构性失业风险,积极应对外部环境变化和新技术发展对就业的影响。

积极构建和谐劳动关系。健全技能导向的薪酬分配制度,引导企业建立完善技能人才薪酬分配体系。健全完善劳动关系协商协调机制,有效预防和化解劳动关系矛盾。指导企业围绕工资调整、优化分配、职工福利、技能提升、劳动保护等重点开展集体协商,保障不同用工形式的劳动者参与集体协商的权利。健全劳动人事争议多元化解机制,提升劳动保障监察执法效能,严厉打击侵犯劳动者权益行为,扎实推进根治欠薪工作,全面畅通维权渠道。

第四十四章  建设现代化教育强市

第一节  推进基础教育优质均衡发展

落实“立德树人”根本任务,深入实施素质教育,健全德智体美劳全面培养体系。推动学前教育普及普惠、安全优质发展,优化学前教育资源配置。推动义务教育优质均衡、城乡一体发展,坚持以强带弱、以优促强,推进紧密型集团化办学、城乡学校共同体建设,加强校长和骨干教师轮岗交流,推动优质资源扩容增效、覆盖全域,进一步缩小城乡、区域、校际、群体差距。推动普通高中教育优质特色、多元融合发展,加快建设一批高品质示范高中、特色高中和综合高中。健全完善现代特殊教育体系,加强专门学校建设,支持特殊学生多元发展。稳步扩大免费教育范围。强化校园安全建设,健全学校、家庭、社会协同育人机制,促进学生身心健康、全面发展。加强新时代关工委工作,做好关心下一代工作。

专栏20  “十五五”教育强基六大工程

1.新时代立德树人培育工程:推动立德树人成效作为评价学校办学水平和教育教学质量的根本标准,加强爱国主义教育,加强思政课建设;健全学生体质健康监测体系,完善青少年体质健康状况考核;健全美育机制,提高学生审美和人文素养;构建学校、家庭、社会相结合的劳动教育体系;加强拔尖创新人才早期发现与培养;改革教育质量评价体系,纠正唯分数、唯升学倾向。

2.基础教育资源供给优化工程:聚焦推进基本公共教育服务均等化,持续扩大基础教育优质资源供给,更好满足人民群众“上好学”的美好愿望,建立起适应新型城镇化发展和学龄人口变化趋势的城乡中小学幼儿园学位供给调整机制。

3.基础教育优质发展工程:通过集团化办学、名校办分校、名校托管弱校等方式最大化利用优质教育资源,推动向薄弱片区辐射、向资源洼地投入。完善城乡统筹、优质特色的乡村教育体系,推动形成集聚优势、创新驱动的教育服务乡村振兴工作格局。

4.高质量教师队伍建设工程:建成新时代高素质专业化教师队伍,培育一批有全国影响力的名师、名校长,使教师队伍建设水平能更好满足南京教育现代化与教育强市战略要求,以教师之强支撑教育之强。

5.校家社协同育人工程:基于校家社协同育人的创新实践,形成定位清晰、机制健全、联动紧密、科学高效的校家社协同育人的南京实践范式。加强政府对学校家庭社会协同育人工作的统筹领导,完善学校积极主导、家庭主动尽责、社会有效支持的协同育人机制,营造学生全面发展健康成长的良好氛围。

6.人工智能赋能教育改革工程:聚焦学校、学生、教师三个关键对象,全方位实施数字技术赋能,构建有利于促进人的终身发展、教育公平、教育高质量发展,以及区域、学校、家庭协同融合的智慧教育转型范式。

第二节  推动职业教育服务产业发展

统筹全市职业教育资源,建立健全市区共建共管的职业教育管理体制,推动职业教育职普融通、产教融合发展。创新职业教育办学模式,完善校企协同育人机制,积极探索理工科应用型学院进驻产业园区、订单班培养、校企联合开展课程设计、共建实训基地等创新举措。拓宽职普融通的成长成才通道,开办综合高中班,探索职普转换、学生多元选择的有效途径。加强技工院校规范化建设,促进技工院校健康有序发展和整体办学水平提升。推动市属高校与企业联合开展专业硕士学位试点工作。加快建设南京高等职业教育创新创业园,合力推进高校创新港、卓越工程师学院等平台建设。

第三节  强化高等教育特色发展

推动高等教育自强卓越、协同创新发展。鼓励市属高校积极参与“双高协同”发展,结合城市产业发展方向优化学科设置,建立跨学科、跨专业、跨年级的校企联合创新创业教育实训平台、创新创业示范基地、科技创业实习基地,推进“卓越人才培养计划”。推动高等教育与基础教育融合发展,鼓励在宁高校将更多优质资源辐射中小学,共建高校附属学校,试点探索高等教育与基础教育一体贯通培养拔尖创新人才机制。支持南京晓庄学院、金陵科技学院更名大学,建设省一流应用型本科高校,推动博士学位授予单位的培育和建设。鼓励国内外高校在宁举办合作办学项目,创建新型大学。

第四节  打造全民终身学习型社会

构建服务全民终身学习的教育体系,稳步提高劳动年龄人口平均受教育年限。实施新时代立德树人工程,积极构建“大思政”育人格局,擦亮南京“思政好声音”活动品牌。健全学校家庭社会协同育人机制,鼓励社会力量参与社区教育,健全社区大学、社区学院、社区教育中心和居民学校四级社区教育网络,形成多元主体参与的社区教育办学格局。完善开放大学办学体系,进一步深化终身教育区域合作与国际交流。推动老年教育特色发展,引导社会资本进入老年教育行业市场,丰富老年教育优质资源供给。完善学分银行数字化服务体系,优化学习成果认证、积累和转换。加快搭建覆盖全市的数字化终身学习支持服务平台,不断提升终身学习公共服务水平。

第四十五章  深入实施健康南京行动

第一节  健全公共卫生服务体系

建设高水平公共卫生治理体系,织密织牢公共卫生网络。加强疾控机构基础设施建设,支持南京市疾病预防控制中心异地新建,积极推进省区域公共卫生中心建设,提高公共卫生干预水平。建设智慧化多点触发传染病监测预警体系,健全分级、分层、分流的重大疫情救治机制。坚持传染病医防结合、医防协同,推动各级各类医疗机构履行疾病防控责任。优化预防接种服务体系,适龄儿童国家免疫规划疫苗接种率保持95%以上。加强特大城市医疗应急能力体系建设,全方位提升急诊急救、血液保障等能力,全面提升突发事件医疗应急处置水平。构建覆盖全市的慢性病综合防治体系,降低重大慢性病过早死亡率。推进疾控领域强基工程,加强疾控监督人才队伍建设与物资储备配备。推进南京市心理健康和精神卫生防治中心建设,加强南京12356心理援助热线建设,着力提升心理健康和精神卫生服务能力。

第二节  提升医疗服务能力水平

推进国家公立医院改革与高质量发展示范项目,积极创建国家医学中心和国家区域医疗中心,增强区域辐射力和影响力。加快完善分级诊疗体系,促进优质医疗资源提质扩容和区域均衡布局,实现三甲医院区级全覆盖,构建以区域医疗中心为龙头、专科医疗机构为骨干、基层医疗卫生机构为基础的优质高效医疗服务体系。完善双向转诊制度,有序推进紧密型城市医疗集团和县域医共体建设,促进医疗资源共享和下沉,实施医疗卫生强基工程,提升家庭医生签约服务感受度,提高基层医疗卫生机构诊疗量占比。深化国家中医药传承创新发展试验区建设,提升基层医疗机构中医药服务能力,推进区级中医院提档升级,强化中医药人才队伍建设,促进中医药传承创新。持续提升医疗质量安全管理精细化、科学化水平。到“十五五”末,每千人口拥有执业(助理)医师数达到5人、拥有注册护士数达到5.5人。

第三节  深化医药卫生体制改革

坚持以公益性为导向,以公立医疗机构为主导、非公立医疗机构为补充,扩大医疗服务资源供给。持续推进公立医院编制、医疗服务价格、薪酬制度、综合监管改革,强化医疗、医保、医药协同联动。加强县区、基层医疗机构运行保障。动态调整基本公共卫生服务项目和补助标准。完善药品供应保障体系,落实国家基本药物制度,健全基层用药联动管理机制。深化医保支付方式改革,健全科学结算体系,提高医保基金使用效能。深化药品和医用耗材治理改革,全面推进集中采购、集中结算,强化医药价格管理。深入推进互联网医院发展,全面深化全民健康数智化建设,加速布局“人工智能+”医疗健康新生态。

第四节  提升全民健康素养水平

建立健全政府主导、部门合作、全社会参与的全民健康素养促进长效机制,进一步提高人均预期寿命和人民健康水平。深入开展爱国卫生运动,广泛普及健康知识,大力开展全民健身运动,引导公众养成健康生活方式。支持大健康产业高质量发展,推进体卫融合、体旅融合,引导和支持市场主体、社会组织提供多元公共体育服务和产品。持续增加全民健身设施建设投入,鼓励利用既有设施改造及合理利用公园绿地、市政用地等嵌入体育设施,促进健身休闲运动产业快速发展。关爱全民心理健康,关注老年人认知障碍的早期评估和精准干预,提高老年人健康素养。提升职业病防治机构综合服务能力。到“十五五”末,全市人均预期寿命超过85岁。

专栏21  “十五五”卫生健康领域发展重大事项

第四十六章  推进基本公共服务高水平精准适配

第一节  促进基本公共服务均等化

扎实办好民生实事,健全基本公共服务清单动态管理制度,提升基本公共服务保障水平。健全由常住地提供基本公共服务制度,促进基本公共服务资源向基层下沉、向农村覆盖、向生活困难群体倾斜,提升基本公共服务效能。按照常住人口规模优化基本公共服务设施布局,逐步增加常住人口可享有的基本公共服务项目。

第二节  加快发展社区嵌入式服务

深化社区嵌入式服务设施建设工程试点。科学规划合理布局社区服务设施,重点面向社区居民适宜步行范围内的服务需求,布局建设家门口的社区嵌入式服务设施,系统营造邻里、消费、生态、文娱、服务等社区生活场景。通过资源整合、集约建设和存量改造拓展空间,按需配置养老、托育、助残等便民功能,鼓励设施复合利用。打造城镇社区、产业社区15分钟步行生活圈,构建乡村社区15分钟骑行生活圈。

第三节  创新优质公共服务供给

鼓励社会力量参与公共服务供给,支持专业化、个性化、品质化公共产品和服务发展。建立健全公办与非公办公共服务机构合作机制,营造支持公共服务多元化供给的良好市场环境。探索利用大数据、人工智能等信息技术手段,提高服务资源匹配效率。健全与人口变化相适应的公共服务资源统筹调配机制,完善区域人口变化趋势、“一老一小”人口变化监测预警,提前在教育、医疗、养老等设施供给方面加强主动应对。

第四十七章  完善多层次社会保障体系

第一节  健全社会保险体系

落实企业职工基本养老保险全国统筹制度,加快发展多层次、多支柱养老保险体系,扩大年金制度覆盖范围,推行个人养老金制度,稳步提高城乡居民养老保险基础养老金标准。到“十五五”末,城乡基本养老保险参保及待遇享受人数达到646万人。推动完善多层次医疗保障体系,提高城乡居民医保财政补助标准,推进基本医保与商业保险协同发展。健全失业保险制度,持续增强失业保险保生活、防失业、促就业功能。完善工伤保险制度,坚持预防为先、康复并重、合理补偿“三位一体”制度平衡发展。加快完善社保转移接续、异地就医结算制度。扩大失业、工伤、生育保险覆盖面,推动职业伤害保障在更大范围内实施,将更多新业态从业人员纳入社会保障体系,不断增强社会保障公平性。

第二节  优化社会救助体系

推动分层分类救助向精准兜底、发展赋能、立体帮扶升级。规范与居民人均消费支出挂钩的低保标准动态调整机制,分档科学制定特困人员保障标准,稳步提升社会救助水平。积极发展服务类社会救助、慈善救助,提升社会救助领域志愿服务水平。提升残疾人服务供给能力,打造残疾人身边“服务站”,推动托养服务与养老服务体系、长期护理保险制度深度融合、多元共担,不断满足残疾人多层次多样化的托养服务需求。加强妇女儿童合法权益保障,严厉打击侵害妇女儿童人身权利的违法行为。完善老年人、妇女、未成年人和残疾人等群体利益诉求机制以及法律服务和援助体系。建立健全基本殡葬服务制度。

第三节  持续完善住房供应体系

统筹盘活完善租购并举的住房制度,承接推进商品住房开发、融资、销售制度改革,“一类一策”激发住房需求,因地制宜更好满足居民各类刚性和改善性住房需求。加快构建房地产发展新模式,促进房地产市场止跌回稳。系统完善以公共租赁住房、保障性租赁住房、配售型保障性住房为主体的住房保障体系,扩大房票应用场景,进一步深化“购、租、补”三位一体的人才安居体系建设,推进落实灵活就业人员参加住房公积金制度政策。统筹加大主城和热点板块土地盘活力度,积极引导房地产企业提供安全舒适绿色智慧的“好房子”,实施房屋品质提升工程和物业服务质量提升行动。

第十三篇  促进人的全面发展,共筑全龄友好梦想实现之地 

统筹建设管理好千万人口城市,实施科学合理、开放包容的人口政策,引导人口规模适度增长、结构持续优化,健全覆盖全人群、全生命周期的服务保障,促进人的全面发展和社会全面进步。

第四十八章  增强人口吸引力和承载力

第一节  健全人口引留政策

树立“大人口观”,统筹推进人口规模增长和质量提升,建立人口预测预报制度,及时制定人口发展战略及政策,提升人才政策吸引力,开展重大决策人口影响评估,强化人口数据开发和开放利用。实施“双三十五”和“千万人口攻坚”行动,到“十五五”末,力争全市35岁以下青年人口占比超过35%、常住人口总量超千万。

第二节  健全生育支持政策

构建新型婚育文化。弘扬中华民族传统美德,提倡适龄婚育、优生优育,大力倡导积极的婚恋观、生育观、家庭观,鼓励夫妻共担育儿责任。开展婚姻家庭辅导、结婚颁证、文明简约婚礼等特色服务,搭建多种形式的青年婚恋交友公益平台。推进婚俗改革和移风易俗,强化良好婚育氛围。深入贯彻男女平等基本国策,创造有利于妇女全面发展的社会环境。

优化生育政策。增强生育政策包容性和有效性,加强人口和生育政策宣传解读。推动职工医保一次性营养补助(居民生育补助)、育儿补贴和教育补贴等优待政策逐步覆盖。强化优生优育服务能力,提升母婴安全保障水平,实施出生缺陷综合防治工程,提高出生人口素质。加强家庭科学育儿指导服务,增强家庭监护责任意识和能力。打造育儿友好职场,鼓励用人单位对3岁以下婴幼儿父母职工实行弹性工作制。完善生育假期体系,在现行产假、护理假和育儿假的基础上,探索假期分段使用制度,强化假期政策执行监督,确保夫妻双方依法享假。

第四十九章  建设儿童友好的宜育之城

第一节  加强普惠托育服务

深化全国婴幼儿照护服务示范城市、国家儿童友好城市建设,大力发展3岁以下婴幼儿照护服务,健全普惠安全的托育服务体系,提供方便可及、价格可接受、质量有保障的普惠托育服务。提升家庭养育照护水平,鼓励和引导社会力量兴办托育机构,支持机关、企事业单位和社会组织等提供普惠托育服务,培育一批示范性托育服务机构。加强社区托育服务设施建设,支持优质托育机构组网集中管理运营多个社区托育点。落实完善托育机构设置管理标准规范,加强托育机构监督管理。

第二节  营造良好成长环境

将儿童优先原则贯穿经济社会发展全过程和各方面,改善儿童生活环境、文化环境和安全环境。完善儿童健康服务体系,预防和控制儿童疾病,有效控制儿童肥胖和近视,加强儿童心理健康教育和服务。健全儿童易发意外事故预防和处置机制,开展中小学生安全教育日活动,防止儿童意外和人身伤害。及时督办和处置侵害儿童合法权益事件,有效防范性侵、家暴事件,加强学生欺凌防治,积极预防未成年人犯罪。开展维护困境儿童合法权益行动。推动市(区)儿童福利机构、未成年人救助保护机构专业化转型,到“十五五”末,镇(街道)未成年人保护工作站专业化服务覆盖率100%。

第三节  扩展儿童成长空间

推进城市空间发展融入儿童友好理念,推进公共资源配置优先满足儿童需要。规划建设儿童友好空间,以“1米高度”儿童视角推动各类空间的适儿化改造,为儿童创造更加安全、便利、有趣的环境。围绕南京自然景观和历史人文特色资源打造自然教育、美育教育、科技体验、课外实践、体育游乐、亲子休闲等南京特色儿童友好空间。

第五十章  建设青年友好的宜业之城

第一节  构建就业创业新生态

打响“魅力南京”就业品牌,加大力度面向高校毕业生发布高质量就业岗位,每年集聚青年人才30万人,实现青年就业岗位扩容提质。深入实施“青柠实践”城市实习生计划,推动大学生生涯教育与就业指导前置,每年提供不少于3万个实习实践岗位。升级打造要素集聚的青年发展型科创街区20个,增设青年创业港、OPC创业孵化基地、乡村创客空间等创新载体,建设环高校创新创业生态圈。举办“赢在南京”等青年创新创业赛事,争取高水平创业赛事落户南京。加强青年创业项目开发与储备,对符合条件的青年创业者优先给予资金支持。

第二节  打造青年宜居幸福地

围绕产业园区、科创走廊、交通枢纽等,规划新建或存量盘活一批职住平衡的青年安居街区(社区),为新市民、新就业大学生等群体提供优质租赁住房。提升“宁青驿站”服务,在驿站内常态化开展就业赋能专项行动,探索提供交通、餐饮、文旅等服务。将高校毕业生租房补贴、就业创业奖励等定向纳入“免申即享”范畴,依托政务大数据平台实现即时审批发放。落实面向青年的生活补贴、租房补贴政策,持续引聚青年人才。

第三节  营造社交活动新空间

推动高校、科研院所、大型企业有序向社会开放公共空间,打造一批开放、新潮、活力的青年商业街区和“古都味”与“青春感”交融的青年文化街区。结合新兴消费市场引育青年主理人,支持打造百家“青年小店”。擦亮“小青柠”青年志愿服务名片,实现规范注册并常态服务的青年志愿者超过100万人,引导更多青年参与城市发展。提供赋能青年成长的文化、体育、消费等服务供给,广泛开展大学生歌手大赛、青年公益嘉年华等交流活动。

第五十一章  建设中年友好的宜居之城

第一节  营造高成长型职业生态

加快推动城市产业结构升级,为劳动者提供更广阔的职业发展空间。提高南京对中年群体的就业粘性,系统提升工作环境、收入水平、职业机会和福利保障,以高成长的职业生态强化中年群体的认同感、归属感。建好用好“家门口”就业服务站,推动优质就业服务进社区、进商圈、进银行网点,为再就业人员提供就业支持和心理健康支持,定期开展就业指导活动。持续优化完善灵活就业人员社会保险补贴政策体系。

第二节  健全家庭发展支撑体系

注重家庭家教家风建设,实施“家家幸福安康工程”,聚焦在家庭中培育和践行社会主义核心价值观,打造“宁家美”等家庭文明建设品牌。健全家庭发展政策和服务体系,优化“金融工具+资源倾斜”政策组合,增进住房改善、文化教育、休闲娱乐等领域家庭福利。推动教育资源优质均衡布局,缓解家庭教育焦虑。推出旅游景点、体育场馆等家庭优惠卡,为家庭活动出行提供城市福利保障。提高家政服务业发展水平,积极推动家政进社区,鼓励有条件的家政企业与优质托育机构合作,加强家政人才教育培养,强化家政从业人员技能提升。

第五十二章  建设老年友好的宜养之城

第一节  完善综合养老服务体系

建立健全分级分类、普惠可及、覆盖城乡、持续发展的养老服务体系,构建“原居安养、社区康养、机构颐养”多层次养老服务格局。坚持需求引领供给,持续优化养老服务设施布局,推动社会适老化改造。系统推进医养结合,加强老年医院和老年医学学科建设,构建医、食、住、行、起、居等多维服务链条。引导多元主体参与养老服务供给,探索构建失能失智老年人照护体系,实现兜底有保障、中端有市场、高端有选择。推动涉老数据互联互通,打通跨部门数据壁垒。落实养老服务人才补贴政策,组织开展养老服务人才培训,规范开展养老护理人才职称评审、职业技能等级认定。到“十五五”末,养老机构护理型床位占比达85%。

第二节  建设银发经济发展高地

实施“养老服务+”行动,推动养老上下游产业发展和平台建设,形成养老服务细分市场。激发老年人养老服务消费积极性,支持企业加快老年产品用品丰富供给和升级换代,增强江苏国际养老服务博览会品牌影响力。引导金融机构开发兼顾稳健性和收益性,适合老年人客户的养老型理财、信托等金融产品,增加老年人财产性收入。稳妥实施渐进式延迟法定退休年龄,开发利用老年人力资源。

第三节  深化适老服务智慧赋能

根据居家、社区、机构养老服务不同需求,推动形成一批兼具实用性、创新性和推广性的智慧养老服务案例场景。利用互联网、物联网、移动终端、信息平台等资源,为老年人提供紧急呼叫、安全监测、远程医疗、无线定位、家政预约、服务转介等智慧养老服务。着力破解老年群体“数字鸿沟”难题,引导社区、养老服务组织、老年大学设置面向老年人的智能信息技术培训课程,满足老年人智能服务新需求。

第十四篇  加快全面绿色转型,打造人与自然和谐共生的美丽南京

全面贯彻习近平生态文明思想,统筹经济发展和生态保护,以碳达峰碳中和为牵引,增强绿色发展动能,建设蓝天永驻、青山常在、绿水长流,山水城林融为一体、人与自然和谐共生的美丽南京。

第五十三章  积极稳妥实现碳达峰

第一节  加快生产方式绿色转型

加力实施绿色化改造项目,推动重点行业绿色转型升级。推进“两钢四化”加快高端化、智能化、绿色化发展步伐。加快建筑业转型,强化绿色建筑科技支撑,推进建筑工业化、数字化、智能化升级,加大先进绿色技术装备应用,培育壮大建筑经济规模。构建绿色产业标准体系,打造绿色制造样板,培育一批绿色技术创新龙头企业和绿色工厂。加快发展循环经济,深入推进企业循环式生产、园区循环化改造、产业循环共生耦合体系建设。坚决遏制“两高一低”项目盲目发展,推动重点行业污染排放和碳排放强度“双下降”。加快绿色低碳前沿技术研发和推广应用,推进江苏省环保产业园建设。推进江宁经开区国家碳达峰试点园区和5个省级碳达峰碳中和试点建设,积极争创国家级和省级零碳园区,集聚发展绿色低碳产业。

第二节  加快生活方式绿色转型

倡导简约适度、绿色低碳、文明健康的生活方式和消费模式,组织开展绿色学校、绿色社区、绿色邮政快递、绿色商场、节约型机关等建设行动,引导全社会养成节水节电节气、垃圾分类、“光盘行动”等健康文明生活习惯。持续推进碳普惠体系建设,拓展碳普惠项目和应用场景,积极开发垃圾分类、旧物回收、户用光伏等生活场景中的碳积分核算机制,形成低碳权益惠及公众、公众自觉践行低碳消费的良性循环。健全绿色消费激励机制,完善绿色低碳标准与标识认证体系,扩大绿色低碳产品有效供给,培育一批有较强市场影响力的绿色品牌。

第三节  推进能源节约集约利用

构建清洁低碳安全高效的新型能源体系。持续优化能源消费结构,提升非化石能源消费比重,推动重点行业能效提升,大力发展集中式和分布式新能源。发挥电网资源配置核心平台作用,高标准打造南京新型电力系统,扩大绿电应用,推动智能电网、微电网、分布式能源和大规模储能电站建设。推进煤炭清洁高效化利用,推动现役煤电机组提质增效,加强能源储备调节。强化水资源刚性约束,全面推进节水型城市建设,严格区域用水总量和强度控制,积极推动污水资源化利用。力争到“十五五”末,可再生能源装机规模达450万千瓦。

强化交通与能源融合创新应用。以交通基础设施为载体,大力推动新能源与交通运输协同发展,推进充换电基础设施、光储充一体化电站规模化布局,探索能源在低空经济、智能网联等新质生产力领域应用,建设一批交能融合示范项目。积极发展以交通负荷为支撑的虚拟电厂,整合交通可调节资源,提升交通系统参与电力系统调节的能力,构建智慧高效、柔性互动的交通能源体系。

第四节  建立健全碳排放转型机制

实施碳排放总量和强度双控制,全面构建低碳发展政策体系,稳步落实省对市碳考核、行业碳管控、企业碳管理、项目碳评价、产品碳足迹等政策制度。探索建立产业导向型的碳排放预算和管理,完善碳排放统计核算体系,有序推进动力电池、钢铁及建材等重点行业企业开展产品碳足迹核算,加强对重点排放单位碳排放的监测、核算、报告及核查。服务融入全国碳排放权交易市场建设,培育碳资产管理、碳足迹认证等服务业态,推进排污权、绿电绿证等市场化交易。支持江苏国际数碳谷建设,深化北京绿交所(南京)绿色公共服务中心建设,加快天工LCA数据库落地建设。增强市域森林、湿地等林业生态系统固碳作用,提升农业土壤碳汇能力。

第五十四章  厚植绿色发展生态本底

第一节  优化生态安全空间格局

以维护区域生态安全为目标,守住城市自然生态安全边界。严格落实生态保护红线和生态空间管控区域要求,强化生态屏障保护,构建“一带十片、两环多廊”市域生态空间结构,锚固全域绿色空间底线,以绿道为脉络、山川为景胜、城市为景区,统筹生态廊道、景观廊道、通风廊道和城市绿道布局,促进城市空间与生态空间融合共生。

专栏22  “一带十片、两环多廊”市域生态空间结构

1.“一带”:长江绿色生态带由长江及其洲岛和两侧带状绿地构成,形成市域生态空间网络主轴。

2.“十片”:止马岭、池杉湖—滁河、平山—冶山—金牛湖—峨眉山—白马山、老山—九峰山、紫金山—玄武湖、牛首山—云台山—西横山、青龙山—大连山、方山—秦淮河、石臼湖、固城湖—花山—游子山—东庐山—无想山生态功能片区。

3.“两环”:绕城公路沿线绿环和绕城高速沿线绿环。

4.“多廊”:依托秦淮河、秦淮新河、滁河水系廊道及沪宁高速、宁宣高速、宁杭高速、宁连高速、宁洛高速等绿化防护带,构建多条市域生态廊道,兼容旅游休闲、基础设施等用地。以其他水系、道路绿化防护带为依托,构建次级生态廊道,结合公园、绿道及服务设施建设,形成亲近自然的游憩空间。

第二节  持续提升生态系统质量

立足全市生态资源本底特征,扎实推进山水林田湖草沙一体化保护和系统治理,统筹土地资源、水资源、森林资源、湿地资源、矿产资源等各类资源的保护利用,提升生态系统多样性、稳定性、持续性。科学划定各类自然保护地管控分区,严格用途管制,强化自然保护地生态环境监管。持续推进生物多样性保护,健全生物多样性调查、监测与评估长效机制,保护长江江豚、中华虎凤蝶、秤锤树等物种及其栖息环境。持续推进“生态岛”试验区建设,加快实施重要生态系统保护修复工程。

第三节  构建城绿相融网络体系

打造山水城林、城园相融、蓝绿交织的优美生态格局。健全自然保护地体系,提升山地丘陵森林质量,实施森林定向抚育。构筑城郊游憩开敞空间,按照“300米见绿、500米见园”目标,构建级配合理、布局科学、类型丰富的城市公园体系,发挥中心城区绿色开敞空间功能。聚焦开放共享、美丽智慧、文脉赓续,实施“公园+”行动,持续增强公园多元服务能力。以江南江北结构性绿道串联生态公园与城市公园,健全社区绿道。

第五十五章  打造蓝天碧水净土美丽环境

第一节  提升空气环境质量

实施美丽蓝天治气工程。持续加强大气污染防治,强化减污降碳协同增效,以细颗粒物(PM2.5)污染控制为主线,以挥发性有机物和氮氧化物为重点,统筹多种大气污染物系统减排,推动空气质量持续好转。深入推进挥发性有机物全过程管控,完成水泥、焦化行业全流程超低排放改造,实施重点行业全流程深度治理。加强移动源污染物排放综合治理,提升移动源清洁化水平。持续推进江北新材料科技园、江宁经济技术开发区、六合经济开发区等无异味园区建设。深入推进扬尘污染防治“十达标”长效落实,深化智慧工地建设和工地差别化管理,鼓励“气膜”“天幕”“全电”工地建设。健全污染天气应对机制,强化夏秋季臭氧污染削峰、秋冬季颗粒物管控,着力消除重污染天气。

第二节  改善水环境质量

统筹水资源、水环境、水生态治理,保障饮用水水源水质安全,大力推进美丽河湖、幸福河湖建设,优化落实“河湖长制”运行机制,推动水生态环境质量总体改善。健全布局合理的河湖水系连通体系,着力保障河湖生态水位(流量)。推进杨库水库、新济洲凤凰湖应急水源地核准,保障饮用水安全。实施入江入河入湖排污口长效管理,加快建设排污口监测监管体系。持续推进工业废水分类收集、分质处理,加快推进城市生活污水管网全覆盖建设和修复改造,完善农村生活污水治理设施建设与提标改造,提升污水收集效能。强化农业面源污染源头防控与综合治理,推广生态种养模式,推进化肥农药减量增效。到“十五五”末,地表水国考断面优良水体比例达到省定要求,完成重点水体美丽河湖建设,省级骨干河道全部建成幸福河湖。

第三节  保障土壤环境安全

加强土壤污染防治,持续保障农用地和重点建设用地土壤环境安全。严格开展建设用地土壤污染状况调查和评审,推进重点监管单位隐患排查整治,定期开展重点监管单位周边土壤和地下水监测,动态更新土壤污染重点监管单位名录。加强受污染耕地安全利用和风险管控,有序推进农用地土壤重金属污染溯源和整治。严格建设用地再利用准入管理,加强腾退土地污染风险管控和治理修复,探索工业用地修复新模式。到“十五五”末,受污染耕地安全利用率达95%以上。

第四节  强化固体废物处理利用

深入建设“无废城市”,加强固体废物综合治理,推进各类固体废物减量化、资源化、无害化。提升现有生活垃圾处置设施利用效能,优化固体废物处置规划布局。强化市域统筹,跨区域科学配置生活垃圾、工业固废、建筑垃圾等处置设施,推动处置能力与区域产生量精准匹配。推动大宗工业固废在建材生产、回填充填、生态修复、土壤治理等领域规模化利用,加强建筑垃圾“一件事”全链条管理,严控危险废物填埋处置。加强垃圾分类体系建设和源头减量,完善分类投放、分类收集、分类运输、分类处理系统。健全废弃物循环利用体系,强化固体废弃物回收机制,推动现有再生资源加工,提升废弃物资源化再利用水平。深化“无废”载体建设,构建固体废弃物跨主体、跨区域协同利用机制,提升综合治理效率与可持续性。

第五十六章  推动绿色发展体制机制创新

第一节  促进生态产品价值实现

健全生态补偿赔偿机制,完善重点生态功能区转移支付政策,推动将生态保护红线面积、比例、保护情况作为资金分配和奖惩的重要因素。鼓励生态产品供给地和受益地按照自愿协商原则,通过资金补偿、产业转移、共建园区等方式,开展横向生态保护补偿。完善生态产品价值核算评估方法,构建生态产品产业化经营开发机制,建立生态产品目录清单,实现“绿水青山”与“金山银山”双向转化。健全资源环境要素市场化配置体系,落实差别化水电价政策,加快推进碳排放权、用水权等市场化交易。

第二节  强化生态保护制度建设

健全美丽南京建设实施体系和推进落实机制,完善生态环境领域地方性法规。深入推进生态环境分区管控制度应用,加强相关成果在政策制定、环境准入、园区管理、执法监督等方面的实施应用。建立上下协同、省市区联网共享的生态环境智能感知监测监控体系,深化应用数字技术推行非现场执法和智慧监管。加强企业环境治理责任制度建设,严格执行重点排污企业环境信息强制公开制度。加快落实以排污许可制为核心的固定污染源监管制度,全面强化排污许可“一证式”管理。健全环境治理社会监督机制,深化公开透明的环境信用评价体系。

第十五篇  聚焦民主法治建设,提升特大城市治理现代化水平

全面贯彻习近平法治思想,协同推进科学立法、严格执法、公正司法、全民守法,一体建设法治南京、法治政府和法治社会。创新社会治理机制,打造具有南京特色、体现时代特征的特大城市现代化治理新体系,营造共建共治共享的治理格局。

第五十七章  加强社会主义民主法治建设

第一节  发展社会主义民主政治

进一步提高全过程人民民主制度化、规范化、程序化水平,支持人大及其常委会依法行使职权,发挥人大在立法中的主导作用,落实对“一府一委两院”监督制度,强化人大代表与人民群众联系。加强协商民主制度建设,充分发挥专门协商机构作用,健全深度协商互动、意见充分表达、广泛凝聚共识的机制,深化人民政协反映社情民意、联系群众、服务人民机制建设,完善人民政协民主监督机制,推进协商民主广泛多层制度化发展。完善大统战工作格局,落实统战工作责任制,巩固发展最广泛的爱国统一战线,做好港澳台海外统战和侨务工作,引导港澳台同胞和海外侨胞积极参与南京经济社会建设。巩固深化宁台各领域交流合作,发挥两岸企业家峰会平台作用,积极落实台湾同胞享受同等待遇政策,增进两岸同胞心灵契合。加强党外代表人士队伍建设,发挥民主党派、工商联、无党派人士、新的社会阶层人士作用。铸牢中华民族共同体意识,推进宗教中国化南京实践。发挥工会、共青团、妇联等群团组织作用,创新群众工作机制,增强联系服务实效,广泛凝聚推进改革发展、维护社会稳定的共识和力量。

第二节  全面提升依法治市水平

深化法治南京建设,加强科技创新、市域治理、民生保障、文化传承等重点领域以及数字经济、低空经济等新兴领域立法,优化立法程序,扩大公众参与。加快建设法治政府,推进依法行政,实行权责清单制度,落实重大决策程序与合法性审查,完善实质性化解行政争议机制。健全监察权、侦查权、检察权、审判权、执行权相互配合相互制约机制,完善司法公正实现和评价机制,深化司法体制综合配套改革,全面准确落实执法司法责任制,健全执法司法权力运行和制约监督机制,充分发挥检察监督职能,加强公益诉讼。提升涉外法治和新兴前沿领域法治服务水平。加强法治社会建设,开展法治宣传教育,使尊法、学法、守法、用法成为全体市民的共同追求和自觉行动。

第三节  健全完善监督机制

健全以党内监督为主导、各类监督协同贯通的多元监督体系,强化对公权力运行制约监督。强化干部日常管理监督,严格落实干部回避、交流、主要负责同志离任交接等制度措施,推进干部能上能下,激励干部担当作为。推进政治监督具体化精准化常态化,完善政府层级监督和权力规范运行机制,深化党务、政务、司法与办事公开,建立权力运行可查询、可追溯反馈机制。加强审计监督全覆盖,落实干部经济责任审计、自然资源资产离任审计等制度,加大审计查出问题整改力度,提升审计成果利用效能。畅通社会与舆论监督渠道,完善投诉举报制度和舆情监测处置机制。深入推进党风廉政建设,保持反腐败永远在路上的清醒坚定,一体推进不敢腐、不能腐、不想腐,坚决打好反腐败斗争攻坚战、持久战、总体战。构建标本兼治长效机制。锲而不舍落实中央八项规定精神,推进作风建设常态化长效化。

第五十八章  完善特大城市社会治理体系

第一节  以党建引领治理效能提升

持续强化基层党组织政治和引领功能,健全党组织领导的自治、法治、德治相结合的城乡基层治理体系。持续推进破解基层治理“小马拉大车”问题,全面实施街道(镇)履行职责事项清单,健全社区(村)工作事项准入制度。加强村(社区)“两委”班子特别是带头人队伍建设,实施“新班子、新作为、新形象”行动。扎实推进干部下沉,深化“双结对、双促进”行动。突出加强新经济组织、新社会组织、新就业群体等党的建设,巩固深化新兴领域党建“两个覆盖”集中攻坚成果。实施基层党建典型培育计划,更好发挥基层党组织、党员示范带动和先锋模范作用。

第二节  夯实基层治理根基

完善社会治理政策和法规体系,坚持系统治理、依法治理、综合治理、源头治理,促进政府治理和社会自我调节、居民自治良性互动,加强乡村治理,完善社区治理。深入实施“精网微格”提升工程,拓展“网格+公共服务”等融合治理新路径,全面增强基层发现问题、化解难题与服务群众的能力水平。推动市、区、街镇综治中心规范化建设,健全社区(村)矛盾纠纷排查化解常态化机制,加强解纷资源整合融合,努力实现人民群众化解矛盾纠纷“最多跑一地”。加强社会工作人才队伍建设,提高专业化服务水平。健全基层群众自治制度,发挥市民公约、村规民约等作用,积极推行城乡社区“微自治”。

第三节  强化多元协同共治

发挥人民群众主体作用,拓宽群众参与渠道,引导各方有序参与社会治理。坚持和发展新时代“枫桥经验”,广泛吸纳民意、汇集民智,完善群众参与和诉求响应机制,建设人人有责、人人尽责、人人享有的治理共同体。规范促进社会组织发展,发挥其社会治理主体力量作用。加强动态监测,提高社会治理的预见性、精准性、高效性,强化舆情应对与风险防控。推进信访工作法治化,完善“线上调解+线下联动”模式,深入推动矛盾纠纷源头化解、多元化解,攻坚化解信访积案。深化“博爱之都、志愿之城”建设,深入开展“金陵志愿红”专项行动,构建全域志愿服务生态。

第四节  深化社会信用体系建设

坚持政府引导、市场驱动、社会共建,全力打造“诚信南京”。完善信用体系建设,健全信用记录,推进政务、经营主体、社会组织、自然人及司法执法领域信用建设。深化信用监管治理,实施分级分类监管,推广信用承诺制,推动信用报告深度应用,强化守信激励与失信惩戒,优化信用修复服务。拓展信用应用,深入实施“信用+”工程,提升融资信用服务效能,加强平台经济信用建设,培育信用服务市场。夯实数据支撑,强化信用信息归集共享,规范目录管理,保障信息安全有序流通。全面推进诚信社会建设,开展诚信教育与知识普及,营造全社会诚实守信氛围。

第十六篇  把牢安全韧性导向,以高水平安全护航高质量发展

全面贯彻总体国家安全观,统筹发展和安全,有效防范化解各类风险挑战。健全应急管理体制机制,形成统一指挥、反应灵敏、保障有力的现代化应急管理体系,实现高质量发展和高水平安全良性互动。

第五十九章  全面贯彻总体国家安全观

第一节  构建联动高效新安全格局

构建大安全工作格局,依托科技手段强化重点安全领域跨部门协同机制,为国家安全工作提供科技保障和体系支撑。建好国家城市安全风险综合监测预警平台,完善市、区、街镇三级城市运行管理中心,建立网格化安全工作机制,全面建成高效运转、市区联动的网络应急指挥体系。依托物联网、大数据、人工智能等技术构建城市智能安全底座,优化完善安监、消防、市场监管、住建、城管等信息共享与联合执法机制,消除监管盲区,严格贯彻落实好安全风险报告制度。深化军地协同,强化国防动员和服务备战能力建设,夯实重要目标防护准备,服务在宁部队现代化建设,探索新时代拥军新模式新路径。

第二节  增强全民安全意识

持续开展“安全生产月”“消防宣传月”等主题活动,推动安全生产、防灾减灾、应急避险等知识进企业、进农村、进社区、进学校、进家庭,全面提升社会公众在安全方面的认知水平和防范能力。建立健全社区(村)级应急力量体系,普及社区“微型消防站”“应急物资储备点”等设施,筑牢防灾减灾救灾的第一道防线。引导企业、社会组织和市民积极参与城市安全建设,扶持培育一批专业化的社会救援队伍。构建全民安全教育体系,推动将防灾减灾、自救互救知识和技能系统性纳入中小学义务教育课程体系,开展体验式安全科普与应急培训,提升公众防灾减灾和突发事件应对能力。

第六十章  加强重点领域风险管控

第一节  坚决捍卫政治安全

坚持以政治安全为核心,健全维护国家政治安全工作和责任体系,坚决捍卫中国共产党的长期执政地位、捍卫人民民主专政的国家政权、捍卫中国特色社会主义制度、捍卫宪法的权威和尊严。完善政治安全领域工作协调机制,及时发现、有效防控、全力化解各类政治安全风险。加强意识形态领域风险研判预警和化解处置,守牢高校、民族宗教等意识形态阵地安全。依法严密防范、严厉打击敌对势力的各种渗透颠覆破坏活动、暴力恐怖活动、民族分裂活动和宗教极端活动。

第二节  全力保障经济安全

稳妥化解房地产风险,用好专项债支持存量土地盘活与商品房收储,促进市场平稳健康发展。统筹做好地方政府债务化解工作,加强全口径地方债务监测管理,防范新增隐债风险,持续加强预算管理,杜绝违法违规举债,加快构建与高质量发展相适应的政府债务管理长效机制。加强财政金融安全,优化财政运行监测,强化风险预警和统筹调度,促进财政平稳、健康、可持续运行。稳妥推进重点企业资金链、涉众型金融风险化解处置,健全外资外迁预警和产业转移协作机制。加强产业链供应链安全保供,强化网络、数据、人工智能、储能、低空经济等新兴领域安全能力建设,加强产业集群与企业全生命周期安全风险管控。实施食品全链条质量安全提升工程,建立覆盖种养殖、加工、流通的追溯体系,强化食品药品安全监督和风险监测,提升对源头污染、非法添加、新业态风险的发现与处置能力。增强城市轨道交通风险预警和处置能力,加强铁路沿线、城市隧道、桥梁、地下空间和管网、老旧电梯等安全管理,统筹避难场所和“平急两用”设施布局建设。加强天然气、煤炭等战略能源储备设施建设,提升城市生命线安全运行水平,加快绿色仓储设施建设改造。

第三节  维护社会安全稳定

完善公共安全治理机制,推动公共安全治理模式向事前预防转型,严防发生冲击社会道德底线的案事件。落实维护社会稳定责任,加强刑满释放人员、严重精神障碍患者等特殊群体服务管理,严防个人极端案事件。健全扫黑除恶常态化机制,加大预防和打击电信网络诈骗、毒品等力度,依法严惩违法犯罪活动。加强社会治安整体防控体系和能力建设,深化“数据赋能”攻坚,提升警务实战效能,发展壮大群防群治力量。深化网络生态治理,强化正向引导、柔性治理,加强未成年人网络保护,营造清朗网络空间。推进容灾备份体系建设,加强工业控制系统和新技术新应用的网络安全防护。

专栏23  “十五五”社会公共安全整体防控体系建设工程

1.智能感知防控网络建设工程:完善水陆空地网全域设防的布局,建设“水、陆、空”三维一体防控体系、网络安全保卫能力提升等项目,打造系统完备、科学规范、协同高效的社会治安整体防控体系。

2.智慧交通创新工程:围绕交通拥堵、停车管理等治理难题,建设交通智慧管理、交通信号区域自适应控制、数智交管大赋能装备等项目,提升治堵保畅智能化水平。

3.公共安全风险治理工程:建设“宁全域”风险要素全维监测平台、反诈一体化实战平台、智慧侦查、经济领域风险防控模型及资金分析鉴定中心、移动政务服务应用集成、“慧治安”等项目。

4.数智赋能迭代工程:建设大数据智能化能力基座、专网安全防护体系、数字监督一体化实战平台、信创工程等项目。

5.新技术装备升级工程:建设安全通信能力提升、维稳处突反恐排爆装备、水上救援执法装备、基层实战装备及存储设施等项目,提升应急保障、快反快处能力。

6.城市安全基础设施优化工程:推进33个安全基础设施建设,建强城市安全基础支点。

第四节  提高安全生产水平

全面落实党政领导责任,严格落实安全生产责任制和“三管三必须”要求,扎实做好安全生产治本攻坚,推进安全“一件事”全链条治理和“六化”建设。督促生产经营单位健全安全管理组织体系,规范从业人员安全行为。加强重点行业领域深度治理,更新改造老旧装置,淘汰落后工艺设备设施。加强新兴行业领域安全风险评估管控。提升监督检查效能,开展重点行业领域安全生产指导服务,严格精准规范行政执法。强化事前预防,统筹优化重点行业领域重大项目规划,严格高危行业领域建设项目安全审查,加强新引进项目安全风险研判。深化街镇应急消防一体化工作站建设,健全基层“防消联勤”机制,坚决遏制重大事故发生。建强用好安全风险监测预警系统和应急体系,构建城市安全风险谱系。

第六十一章  强化应急管理能力和体系建设

第一节  全面提升应急处突能力

完善特大城市安全应急框架,健全风险评估、预警响应、联动处置机制,构建覆盖全区域、全灾种、全层级、全过程的应急预案体系。实施“智慧应急”提能工程,完善应急资源数据库,打造可视化城市安全风险态势感知平台。大力推动应急产业发展,在智能安防、救援机器人、无人机、医疗设备等领域加强生产研发攻关。

第二节  提升防灾减灾救灾能力

全面提升气象、水文、地质、地震等多灾种和灾害链综合监测、风险识别、预警预报、精准治理水平。增强应急避难场所和重点领域安全保障能力建设,打造专业化与社会化相结合的应急救灾和消防救援队伍,建立健全灾害信息发布、灾后恢复生产以及重建损毁房屋设施的机制。完善社会心理援助服务体系,构建由专业心理医生、社工、志愿者组成的心理危机干预网络,提供及时专业的心理疏导服务。推动商业性、市场化金融工具参与防灾减灾救灾和应急管理,优化“金融保险+应急管理”功能,积极发展巨灾保险。

第三节  加强物资储备体系建设

完善应急物资政府储备和社会化储备体系,科学确定储备品种及规模。高标准建成市、区两级物资储备库,增强街道(乡镇)和社区(村)应急物资社会化储备能力,按照战略布局积极推进物资产业园项目建设。推进应急物资储备管理信息化,建设应急物资储备信息平台。建立应急资源征用与补偿机制,探索建立重大突发事件发生后,对物流企业、大型工程机械企业、医疗机构等社会资源的快速、有序征用及合理补偿机制。推动建立应急物资跨区域协同保障机制,探索与毗邻地区建立联保联供机制,增强协同保障能力。

第十七篇  加强规划实施保障,凝聚建设现代化新南京强大合力

坚持党对规划工作的集中统一领导,健全规划实施保障机制,强化宏观政策协调协同,形成全社会推动规划实施的强大合力,将“十五五”规划美好蓝图转化为发展实效。

第六十二章  坚持党的全面领导

坚持以习近平新时代中国特色社会主义思想凝心铸魂,持续用党的创新理论统一思想、统一意志、统一行动,坚定拥护“两个确立”、坚决做到“两个维护”,把落实加强党中央集中统一领导的要求贯彻到推动南京高质量发展全过程、各方面。健全总揽全局、协调各方的党的领导制度体系,提高广大干部适应新时代新要求抓改革、促发展、保稳定水平和专业化能力,建设高素质公务员队伍,为规划实施提供坚强保证。

第六十三章  建立健全统一规划体系

第一节  强化发展规划统领作用

全面落实《中华人民共和国国家发展规划法》《江苏省发展规划条例》,加快形成以发展规划为统领、空间规划为基础、专项规划和区域规划为支撑的规划体系。提高市级发展规划的战略性、宏观性、政策性,聚焦事关长远发展的大战略、跨部门跨行业的大政策、具有全局性影响的大项目,增强指导和约束功能,为各类规划系统落实市级决策部署和战略安排提供遵循。

第二节  加强规划体系统一协调

围绕推动本规划顺利实施,制定实施一批市级空间规划、专项规划、区域规划及行动计划、实施方案,明确细化落实发展任务的时间表和路线图。健全各类规划目录清单、编制备案、衔接协调等规划管理制度,规范规划编制方案,全面履行前期研究、拟定草案、征求意见、衔接论证、审核批准、规划发布等编制程序。构建纵向衔接、横向协调的规划衔接机制,确保空间规划、专项规划、区域规划等各级各类规划与本规划在主要目标、发展方向、总体布局、重大政策、重大工程、风险防控等方面协调一致。

第六十四章  完善规划实施机制

第一节  加强规划实施评估

强化规划实施监测评估和监督。规划确定的约束性指标以及重大任务,应明确责任主体和进度要求,确保如期完成。将本规划确定的主要指标分解纳入年度计划指标体系,设置年度目标,做好年度间综合平衡,合理确定年度工作重点。坚持政府自我评估与社会第三方评估相结合,健全年度监测分析—中期评估—总结评估的全过程动态规划评估体系,把监测评估结果作为改进政府工作和绩效考核的重要依据。加强规划执行监督,自觉接受人大、审计和社会监督,保障规划严格落实。在实施过程中经评估需要进行调整的,按法定程序进行调整和公布。

第二节  加强政策协同保障

加强宏观政策与发展规划协调联动,合理确定财政、金融、产业、价格、就业、环保等政策取向,优化重大生产力布局和人口、社会、投资、消费等公共政策,提升政策科学性、稳定性和一致性。强化土地、人才、自然资源、用能等要素保障与市级发展规划匹配,发挥数据要素对规划实施的支撑作用,完善长期投入机制,优先保障市级发展规划确定的重大任务。

第六十五章  广泛凝聚社会力量

推行规划政务信息公开,健全政府与企业、社会的信息沟通和交流机制,鼓励市场主体、社会力量和人民群众广泛参与规划编制实施全过程。紧扣群众关心的重要事项,通过落实实事、解决难事,让民生有改善、群众得实惠。创新和丰富宣传形式,及时报道规划实施新做法新成效,营造良好舆论环境,形成更广泛、更深入、更全面推进中国式现代化南京新实践的强大动力和活力。

附图1

“十五五”各板块重点产业布局

附图2

2035年南京市域国土空间总体格局规划图

(南京市国土空间总体规划2021—2035年)

附图3

2050年南京市空间结构示意图

(南京2050城市发展战略研究)

来源:南京市人民政府网

最新文章

随机文章

基本 文件 流程 错误 SQL 调试
  1. 请求信息 : 2026-04-26 07:04:07 HTTP/2.0 GET : https://b.460.net.cn/a/527005.html
  2. 运行时间 : 0.184253s [ 吞吐率:5.43req/s ] 内存消耗:4,524.04kb 文件加载:140
  3. 缓存信息 : 0 reads,0 writes
  4. 会话信息 : SESSION_ID=10196ef069a56e368558207cb0591fb7
  1. /yingpanguazai/ssd/ssd1/www/b.460.net.cn/public/index.php ( 0.79 KB )
  2. /yingpanguazai/ssd/ssd1/www/b.460.net.cn/vendor/autoload.php ( 0.17 KB )
  3. /yingpanguazai/ssd/ssd1/www/b.460.net.cn/vendor/composer/autoload_real.php ( 2.49 KB )
  4. /yingpanguazai/ssd/ssd1/www/b.460.net.cn/vendor/composer/platform_check.php ( 0.90 KB )
  5. /yingpanguazai/ssd/ssd1/www/b.460.net.cn/vendor/composer/ClassLoader.php ( 14.03 KB )
  6. /yingpanguazai/ssd/ssd1/www/b.460.net.cn/vendor/composer/autoload_static.php ( 4.90 KB )
  7. /yingpanguazai/ssd/ssd1/www/b.460.net.cn/vendor/topthink/think-helper/src/helper.php ( 8.34 KB )
  8. /yingpanguazai/ssd/ssd1/www/b.460.net.cn/vendor/topthink/think-validate/src/helper.php ( 2.19 KB )
  9. /yingpanguazai/ssd/ssd1/www/b.460.net.cn/vendor/topthink/think-orm/src/helper.php ( 1.47 KB )
  10. /yingpanguazai/ssd/ssd1/www/b.460.net.cn/vendor/topthink/think-orm/stubs/load_stubs.php ( 0.16 KB )
  11. /yingpanguazai/ssd/ssd1/www/b.460.net.cn/vendor/topthink/framework/src/think/Exception.php ( 1.69 KB )
  12. /yingpanguazai/ssd/ssd1/www/b.460.net.cn/vendor/topthink/think-container/src/Facade.php ( 2.71 KB )
  13. /yingpanguazai/ssd/ssd1/www/b.460.net.cn/vendor/symfony/deprecation-contracts/function.php ( 0.99 KB )
  14. /yingpanguazai/ssd/ssd1/www/b.460.net.cn/vendor/symfony/polyfill-mbstring/bootstrap.php ( 8.26 KB )
  15. /yingpanguazai/ssd/ssd1/www/b.460.net.cn/vendor/symfony/polyfill-mbstring/bootstrap80.php ( 9.78 KB )
  16. /yingpanguazai/ssd/ssd1/www/b.460.net.cn/vendor/symfony/var-dumper/Resources/functions/dump.php ( 1.49 KB )
  17. /yingpanguazai/ssd/ssd1/www/b.460.net.cn/vendor/topthink/think-dumper/src/helper.php ( 0.18 KB )
  18. /yingpanguazai/ssd/ssd1/www/b.460.net.cn/vendor/symfony/var-dumper/VarDumper.php ( 4.30 KB )
  19. /yingpanguazai/ssd/ssd1/www/b.460.net.cn/vendor/topthink/framework/src/think/App.php ( 15.30 KB )
  20. /yingpanguazai/ssd/ssd1/www/b.460.net.cn/vendor/topthink/think-container/src/Container.php ( 15.76 KB )
  21. /yingpanguazai/ssd/ssd1/www/b.460.net.cn/vendor/psr/container/src/ContainerInterface.php ( 1.02 KB )
  22. /yingpanguazai/ssd/ssd1/www/b.460.net.cn/app/provider.php ( 0.19 KB )
  23. /yingpanguazai/ssd/ssd1/www/b.460.net.cn/vendor/topthink/framework/src/think/Http.php ( 6.04 KB )
  24. /yingpanguazai/ssd/ssd1/www/b.460.net.cn/vendor/topthink/think-helper/src/helper/Str.php ( 7.29 KB )
  25. /yingpanguazai/ssd/ssd1/www/b.460.net.cn/vendor/topthink/framework/src/think/Env.php ( 4.68 KB )
  26. /yingpanguazai/ssd/ssd1/www/b.460.net.cn/app/common.php ( 0.03 KB )
  27. /yingpanguazai/ssd/ssd1/www/b.460.net.cn/vendor/topthink/framework/src/helper.php ( 18.78 KB )
  28. /yingpanguazai/ssd/ssd1/www/b.460.net.cn/vendor/topthink/framework/src/think/Config.php ( 5.54 KB )
  29. /yingpanguazai/ssd/ssd1/www/b.460.net.cn/config/app.php ( 0.95 KB )
  30. /yingpanguazai/ssd/ssd1/www/b.460.net.cn/config/cache.php ( 0.78 KB )
  31. /yingpanguazai/ssd/ssd1/www/b.460.net.cn/config/console.php ( 0.23 KB )
  32. /yingpanguazai/ssd/ssd1/www/b.460.net.cn/config/cookie.php ( 0.56 KB )
  33. /yingpanguazai/ssd/ssd1/www/b.460.net.cn/config/database.php ( 2.47 KB )
  34. /yingpanguazai/ssd/ssd1/www/b.460.net.cn/vendor/topthink/framework/src/think/facade/Env.php ( 1.67 KB )
  35. /yingpanguazai/ssd/ssd1/www/b.460.net.cn/config/filesystem.php ( 0.61 KB )
  36. /yingpanguazai/ssd/ssd1/www/b.460.net.cn/config/lang.php ( 0.91 KB )
  37. /yingpanguazai/ssd/ssd1/www/b.460.net.cn/config/log.php ( 1.35 KB )
  38. /yingpanguazai/ssd/ssd1/www/b.460.net.cn/config/middleware.php ( 0.19 KB )
  39. /yingpanguazai/ssd/ssd1/www/b.460.net.cn/config/route.php ( 1.89 KB )
  40. /yingpanguazai/ssd/ssd1/www/b.460.net.cn/config/session.php ( 0.57 KB )
  41. /yingpanguazai/ssd/ssd1/www/b.460.net.cn/config/trace.php ( 0.34 KB )
  42. /yingpanguazai/ssd/ssd1/www/b.460.net.cn/config/view.php ( 0.82 KB )
  43. /yingpanguazai/ssd/ssd1/www/b.460.net.cn/app/event.php ( 0.25 KB )
  44. /yingpanguazai/ssd/ssd1/www/b.460.net.cn/vendor/topthink/framework/src/think/Event.php ( 7.67 KB )
  45. /yingpanguazai/ssd/ssd1/www/b.460.net.cn/app/service.php ( 0.13 KB )
  46. /yingpanguazai/ssd/ssd1/www/b.460.net.cn/app/AppService.php ( 0.26 KB )
  47. /yingpanguazai/ssd/ssd1/www/b.460.net.cn/vendor/topthink/framework/src/think/Service.php ( 1.64 KB )
  48. /yingpanguazai/ssd/ssd1/www/b.460.net.cn/vendor/topthink/framework/src/think/Lang.php ( 7.35 KB )
  49. /yingpanguazai/ssd/ssd1/www/b.460.net.cn/vendor/topthink/framework/src/lang/zh-cn.php ( 13.70 KB )
  50. /yingpanguazai/ssd/ssd1/www/b.460.net.cn/vendor/topthink/framework/src/think/initializer/Error.php ( 3.31 KB )
  51. /yingpanguazai/ssd/ssd1/www/b.460.net.cn/vendor/topthink/framework/src/think/initializer/RegisterService.php ( 1.33 KB )
  52. /yingpanguazai/ssd/ssd1/www/b.460.net.cn/vendor/services.php ( 0.14 KB )
  53. /yingpanguazai/ssd/ssd1/www/b.460.net.cn/vendor/topthink/framework/src/think/service/PaginatorService.php ( 1.52 KB )
  54. /yingpanguazai/ssd/ssd1/www/b.460.net.cn/vendor/topthink/framework/src/think/service/ValidateService.php ( 0.99 KB )
  55. /yingpanguazai/ssd/ssd1/www/b.460.net.cn/vendor/topthink/framework/src/think/service/ModelService.php ( 2.04 KB )
  56. /yingpanguazai/ssd/ssd1/www/b.460.net.cn/vendor/topthink/think-trace/src/Service.php ( 0.77 KB )
  57. /yingpanguazai/ssd/ssd1/www/b.460.net.cn/vendor/topthink/framework/src/think/Middleware.php ( 6.72 KB )
  58. /yingpanguazai/ssd/ssd1/www/b.460.net.cn/vendor/topthink/framework/src/think/initializer/BootService.php ( 0.77 KB )
  59. /yingpanguazai/ssd/ssd1/www/b.460.net.cn/vendor/topthink/think-orm/src/Paginator.php ( 11.86 KB )
  60. /yingpanguazai/ssd/ssd1/www/b.460.net.cn/vendor/topthink/think-validate/src/Validate.php ( 63.20 KB )
  61. /yingpanguazai/ssd/ssd1/www/b.460.net.cn/vendor/topthink/think-orm/src/Model.php ( 23.55 KB )
  62. /yingpanguazai/ssd/ssd1/www/b.460.net.cn/vendor/topthink/think-orm/src/model/concern/Attribute.php ( 21.05 KB )
  63. /yingpanguazai/ssd/ssd1/www/b.460.net.cn/vendor/topthink/think-orm/src/model/concern/AutoWriteData.php ( 4.21 KB )
  64. /yingpanguazai/ssd/ssd1/www/b.460.net.cn/vendor/topthink/think-orm/src/model/concern/Conversion.php ( 6.44 KB )
  65. /yingpanguazai/ssd/ssd1/www/b.460.net.cn/vendor/topthink/think-orm/src/model/concern/DbConnect.php ( 5.16 KB )
  66. /yingpanguazai/ssd/ssd1/www/b.460.net.cn/vendor/topthink/think-orm/src/model/concern/ModelEvent.php ( 2.33 KB )
  67. /yingpanguazai/ssd/ssd1/www/b.460.net.cn/vendor/topthink/think-orm/src/model/concern/RelationShip.php ( 28.29 KB )
  68. /yingpanguazai/ssd/ssd1/www/b.460.net.cn/vendor/topthink/think-helper/src/contract/Arrayable.php ( 0.09 KB )
  69. /yingpanguazai/ssd/ssd1/www/b.460.net.cn/vendor/topthink/think-helper/src/contract/Jsonable.php ( 0.13 KB )
  70. /yingpanguazai/ssd/ssd1/www/b.460.net.cn/vendor/topthink/think-orm/src/model/contract/Modelable.php ( 0.09 KB )
  71. /yingpanguazai/ssd/ssd1/www/b.460.net.cn/vendor/topthink/framework/src/think/Db.php ( 2.88 KB )
  72. /yingpanguazai/ssd/ssd1/www/b.460.net.cn/vendor/topthink/think-orm/src/DbManager.php ( 8.52 KB )
  73. /yingpanguazai/ssd/ssd1/www/b.460.net.cn/vendor/topthink/framework/src/think/Log.php ( 6.28 KB )
  74. /yingpanguazai/ssd/ssd1/www/b.460.net.cn/vendor/topthink/framework/src/think/Manager.php ( 3.92 KB )
  75. /yingpanguazai/ssd/ssd1/www/b.460.net.cn/vendor/psr/log/src/LoggerTrait.php ( 2.69 KB )
  76. /yingpanguazai/ssd/ssd1/www/b.460.net.cn/vendor/psr/log/src/LoggerInterface.php ( 2.71 KB )
  77. /yingpanguazai/ssd/ssd1/www/b.460.net.cn/vendor/topthink/framework/src/think/Cache.php ( 4.92 KB )
  78. /yingpanguazai/ssd/ssd1/www/b.460.net.cn/vendor/psr/simple-cache/src/CacheInterface.php ( 4.71 KB )
  79. /yingpanguazai/ssd/ssd1/www/b.460.net.cn/vendor/topthink/think-helper/src/helper/Arr.php ( 16.63 KB )
  80. /yingpanguazai/ssd/ssd1/www/b.460.net.cn/vendor/topthink/framework/src/think/cache/driver/File.php ( 7.84 KB )
  81. /yingpanguazai/ssd/ssd1/www/b.460.net.cn/vendor/topthink/framework/src/think/cache/Driver.php ( 9.03 KB )
  82. /yingpanguazai/ssd/ssd1/www/b.460.net.cn/vendor/topthink/framework/src/think/contract/CacheHandlerInterface.php ( 1.99 KB )
  83. /yingpanguazai/ssd/ssd1/www/b.460.net.cn/app/Request.php ( 0.09 KB )
  84. /yingpanguazai/ssd/ssd1/www/b.460.net.cn/vendor/topthink/framework/src/think/Request.php ( 55.78 KB )
  85. /yingpanguazai/ssd/ssd1/www/b.460.net.cn/app/middleware.php ( 0.25 KB )
  86. /yingpanguazai/ssd/ssd1/www/b.460.net.cn/vendor/topthink/framework/src/think/Pipeline.php ( 2.61 KB )
  87. /yingpanguazai/ssd/ssd1/www/b.460.net.cn/vendor/topthink/think-trace/src/TraceDebug.php ( 3.40 KB )
  88. /yingpanguazai/ssd/ssd1/www/b.460.net.cn/vendor/topthink/framework/src/think/middleware/SessionInit.php ( 1.94 KB )
  89. /yingpanguazai/ssd/ssd1/www/b.460.net.cn/vendor/topthink/framework/src/think/Session.php ( 1.80 KB )
  90. /yingpanguazai/ssd/ssd1/www/b.460.net.cn/vendor/topthink/framework/src/think/session/driver/File.php ( 6.27 KB )
  91. /yingpanguazai/ssd/ssd1/www/b.460.net.cn/vendor/topthink/framework/src/think/contract/SessionHandlerInterface.php ( 0.87 KB )
  92. /yingpanguazai/ssd/ssd1/www/b.460.net.cn/vendor/topthink/framework/src/think/session/Store.php ( 7.12 KB )
  93. /yingpanguazai/ssd/ssd1/www/b.460.net.cn/vendor/topthink/framework/src/think/Route.php ( 23.73 KB )
  94. /yingpanguazai/ssd/ssd1/www/b.460.net.cn/vendor/topthink/framework/src/think/route/RuleName.php ( 5.75 KB )
  95. /yingpanguazai/ssd/ssd1/www/b.460.net.cn/vendor/topthink/framework/src/think/route/Domain.php ( 2.53 KB )
  96. /yingpanguazai/ssd/ssd1/www/b.460.net.cn/vendor/topthink/framework/src/think/route/RuleGroup.php ( 22.43 KB )
  97. /yingpanguazai/ssd/ssd1/www/b.460.net.cn/vendor/topthink/framework/src/think/route/Rule.php ( 26.95 KB )
  98. /yingpanguazai/ssd/ssd1/www/b.460.net.cn/vendor/topthink/framework/src/think/route/RuleItem.php ( 9.78 KB )
  99. /yingpanguazai/ssd/ssd1/www/b.460.net.cn/route/app.php ( 1.72 KB )
  100. /yingpanguazai/ssd/ssd1/www/b.460.net.cn/vendor/topthink/framework/src/think/facade/Route.php ( 4.70 KB )
  101. /yingpanguazai/ssd/ssd1/www/b.460.net.cn/vendor/topthink/framework/src/think/route/dispatch/Controller.php ( 4.74 KB )
  102. /yingpanguazai/ssd/ssd1/www/b.460.net.cn/vendor/topthink/framework/src/think/route/Dispatch.php ( 10.44 KB )
  103. /yingpanguazai/ssd/ssd1/www/b.460.net.cn/app/controller/Index.php ( 4.81 KB )
  104. /yingpanguazai/ssd/ssd1/www/b.460.net.cn/app/BaseController.php ( 2.05 KB )
  105. /yingpanguazai/ssd/ssd1/www/b.460.net.cn/vendor/topthink/think-orm/src/facade/Db.php ( 0.93 KB )
  106. /yingpanguazai/ssd/ssd1/www/b.460.net.cn/vendor/topthink/think-orm/src/db/connector/Mysql.php ( 5.44 KB )
  107. /yingpanguazai/ssd/ssd1/www/b.460.net.cn/vendor/topthink/think-orm/src/db/PDOConnection.php ( 52.47 KB )
  108. /yingpanguazai/ssd/ssd1/www/b.460.net.cn/vendor/topthink/think-orm/src/db/Connection.php ( 8.39 KB )
  109. /yingpanguazai/ssd/ssd1/www/b.460.net.cn/vendor/topthink/think-orm/src/db/ConnectionInterface.php ( 4.57 KB )
  110. /yingpanguazai/ssd/ssd1/www/b.460.net.cn/vendor/topthink/think-orm/src/db/builder/Mysql.php ( 16.58 KB )
  111. /yingpanguazai/ssd/ssd1/www/b.460.net.cn/vendor/topthink/think-orm/src/db/Builder.php ( 24.06 KB )
  112. /yingpanguazai/ssd/ssd1/www/b.460.net.cn/vendor/topthink/think-orm/src/db/BaseBuilder.php ( 27.50 KB )
  113. /yingpanguazai/ssd/ssd1/www/b.460.net.cn/vendor/topthink/think-orm/src/db/Query.php ( 15.71 KB )
  114. /yingpanguazai/ssd/ssd1/www/b.460.net.cn/vendor/topthink/think-orm/src/db/BaseQuery.php ( 45.13 KB )
  115. /yingpanguazai/ssd/ssd1/www/b.460.net.cn/vendor/topthink/think-orm/src/db/concern/TimeFieldQuery.php ( 7.43 KB )
  116. /yingpanguazai/ssd/ssd1/www/b.460.net.cn/vendor/topthink/think-orm/src/db/concern/AggregateQuery.php ( 3.26 KB )
  117. /yingpanguazai/ssd/ssd1/www/b.460.net.cn/vendor/topthink/think-orm/src/db/concern/ModelRelationQuery.php ( 20.07 KB )
  118. /yingpanguazai/ssd/ssd1/www/b.460.net.cn/vendor/topthink/think-orm/src/db/concern/ParamsBind.php ( 3.66 KB )
  119. /yingpanguazai/ssd/ssd1/www/b.460.net.cn/vendor/topthink/think-orm/src/db/concern/ResultOperation.php ( 7.01 KB )
  120. /yingpanguazai/ssd/ssd1/www/b.460.net.cn/vendor/topthink/think-orm/src/db/concern/WhereQuery.php ( 19.37 KB )
  121. /yingpanguazai/ssd/ssd1/www/b.460.net.cn/vendor/topthink/think-orm/src/db/concern/JoinAndViewQuery.php ( 7.11 KB )
  122. /yingpanguazai/ssd/ssd1/www/b.460.net.cn/vendor/topthink/think-orm/src/db/concern/TableFieldInfo.php ( 2.63 KB )
  123. /yingpanguazai/ssd/ssd1/www/b.460.net.cn/vendor/topthink/think-orm/src/db/concern/Transaction.php ( 2.77 KB )
  124. /yingpanguazai/ssd/ssd1/www/b.460.net.cn/vendor/topthink/framework/src/think/log/driver/File.php ( 5.96 KB )
  125. /yingpanguazai/ssd/ssd1/www/b.460.net.cn/vendor/topthink/framework/src/think/contract/LogHandlerInterface.php ( 0.86 KB )
  126. /yingpanguazai/ssd/ssd1/www/b.460.net.cn/vendor/topthink/framework/src/think/log/Channel.php ( 3.89 KB )
  127. /yingpanguazai/ssd/ssd1/www/b.460.net.cn/vendor/topthink/framework/src/think/event/LogRecord.php ( 1.02 KB )
  128. /yingpanguazai/ssd/ssd1/www/b.460.net.cn/vendor/topthink/think-helper/src/Collection.php ( 16.47 KB )
  129. /yingpanguazai/ssd/ssd1/www/b.460.net.cn/vendor/topthink/framework/src/think/facade/View.php ( 1.70 KB )
  130. /yingpanguazai/ssd/ssd1/www/b.460.net.cn/vendor/topthink/framework/src/think/View.php ( 4.39 KB )
  131. /yingpanguazai/ssd/ssd1/www/b.460.net.cn/vendor/topthink/framework/src/think/Response.php ( 8.81 KB )
  132. /yingpanguazai/ssd/ssd1/www/b.460.net.cn/vendor/topthink/framework/src/think/response/View.php ( 3.29 KB )
  133. /yingpanguazai/ssd/ssd1/www/b.460.net.cn/vendor/topthink/framework/src/think/Cookie.php ( 6.06 KB )
  134. /yingpanguazai/ssd/ssd1/www/b.460.net.cn/vendor/topthink/think-view/src/Think.php ( 8.38 KB )
  135. /yingpanguazai/ssd/ssd1/www/b.460.net.cn/vendor/topthink/framework/src/think/contract/TemplateHandlerInterface.php ( 1.60 KB )
  136. /yingpanguazai/ssd/ssd1/www/b.460.net.cn/vendor/topthink/think-template/src/Template.php ( 46.61 KB )
  137. /yingpanguazai/ssd/ssd1/www/b.460.net.cn/vendor/topthink/think-template/src/template/driver/File.php ( 2.41 KB )
  138. /yingpanguazai/ssd/ssd1/www/b.460.net.cn/vendor/topthink/think-template/src/template/contract/DriverInterface.php ( 0.86 KB )
  139. /yingpanguazai/ssd/ssd1/www/b.460.net.cn/runtime/temp/b35eef690f41e64ad9e1c098cfc7d3bc.php ( 11.98 KB )
  140. /yingpanguazai/ssd/ssd1/www/b.460.net.cn/vendor/topthink/think-trace/src/Html.php ( 4.42 KB )
  1. CONNECT:[ UseTime:0.000696s ] mysql:host=127.0.0.1;port=3306;dbname=b460;charset=utf8mb4
  2. SHOW FULL COLUMNS FROM `fenlei` [ RunTime:0.000605s ]
  3. SELECT * FROM `fenlei` WHERE `fid` = 0 [ RunTime:0.000271s ]
  4. SELECT * FROM `fenlei` WHERE `fid` = 63 [ RunTime:0.001069s ]
  5. SHOW FULL COLUMNS FROM `set` [ RunTime:0.000508s ]
  6. SELECT * FROM `set` [ RunTime:0.008869s ]
  7. SHOW FULL COLUMNS FROM `article` [ RunTime:0.000683s ]
  8. SELECT * FROM `article` WHERE `id` = 527005 LIMIT 1 [ RunTime:0.002105s ]
  9. UPDATE `article` SET `lasttime` = 1777158247 WHERE `id` = 527005 [ RunTime:0.006478s ]
  10. SELECT * FROM `fenlei` WHERE `id` = 65 LIMIT 1 [ RunTime:0.004341s ]
  11. SELECT * FROM `article` WHERE `id` < 527005 ORDER BY `id` DESC LIMIT 1 [ RunTime:0.000987s ]
  12. SELECT * FROM `article` WHERE `id` > 527005 ORDER BY `id` ASC LIMIT 1 [ RunTime:0.000505s ]
  13. SELECT * FROM `article` WHERE `id` < 527005 ORDER BY `id` DESC LIMIT 10 [ RunTime:0.003486s ]
  14. SELECT * FROM `article` WHERE `id` < 527005 ORDER BY `id` DESC LIMIT 10,10 [ RunTime:0.003273s ]
  15. SELECT * FROM `article` WHERE `id` < 527005 ORDER BY `id` DESC LIMIT 20,10 [ RunTime:0.001994s ]
0.186039s