当前位置:首页>南京>震撼发布!南京中医药大学团队探索经典名方“黄芪桂枝五物汤”通过促进髓鞘再生防治奥沙利铂诱导外周神经毒性

震撼发布!南京中医药大学团队探索经典名方“黄芪桂枝五物汤”通过促进髓鞘再生防治奥沙利铂诱导外周神经毒性

  • 2026-04-19 22:13:53
震撼发布!南京中医药大学团队探索经典名方“黄芪桂枝五物汤”通过促进髓鞘再生防治奥沙利铂诱导外周神经毒性

奥沙利铂诱导的周围神经毒性(Oxaliplatin-induced peripheral neuropathy, OIPN)是接受奥沙利铂化疗的癌症患者中最常见的剂量限制性不良反应,发病率高达85%,临床表现为典型的"袜套-手套"分布模式的感觉异常,常伴有周围神经疼痛。随着奥沙利铂累积剂量的增加,约90%的患者会出现急性神经毒性,30%-50%的患者会发展为慢性神经毒性,严重影响患者的生活质量,甚至迫使临床医生减少药物剂量或停止治疗,从而可能延误癌症治疗。目前临床上用于缓解OIPN的药物如度洛西汀、普瑞巴林、氢可酮和非甾体抗炎药等,虽能部分缓解症状,但往往伴随恶心、睡眠改变、便秘、心率增快和血压升高等不良反应,患者依从性较差。因此,开发更安全有效的OIPN防治策略成为临床亟待解决的难题。

传统中医认为,奥沙利铂化疗耗气伤血,导致气血运行不畅、经络阻滞,表现为肢体麻木、疼痛、不适,与"血瘀"综合征相符。黄芪桂枝五物汤作为治疗"血瘀"的经典古方,由黄芪、桂枝、白芍、大枣、生姜五味药材组成,已在OIPN患者中广泛应用。近期,一项研究通过多学科交叉的研究方法,系统地探讨了黄芪桂枝五物汤防治OIPN的作用机制

图1. 论文首页
黄芪桂枝五物汤质量控制及活性成分鉴定
中药复方的质量控制是确保临床疗效一致性的基础。研究采用超高效液相色谱-四极杆飞行时间质谱(UPLC-QTOF-MS)技术对黄芪桂枝五物汤进行了全面的化学成分分析,通过总离子色谱图(TIC)检测,基于质谱碎片和文献数据,共鉴定出66种主要化合物。分析结果显示,黄芪桂枝五物汤的主要活性成分包括没食子酸、5-羟甲基糠醛、芍药苷、槲皮素葡萄糖苷、桂皮酸、肉桂醛和姜辣醇等,这些成分涵盖了黄酮类、萜类、酚酸类等多种结构类型,体现了中药复方多成分协同作用的特点。该研究不仅为黄芪桂枝五物汤的质量标准建立提供了科学依据,也为后续体内分布研究和作用机制探讨奠定了物质基础。
图2. 黄芪桂枝五物汤质量控制及活性成分鉴定图  
利用 UPLC-MS 检测药物成分在血浆中的分布
药物成分能否吸收入血是发挥其系统作用的前提条件。研究者从黄芪桂枝五物汤中选取了12种含量较高的单体化合物,采用UPLC-MS技术检测其在大鼠血浆中的分布情况。结果显示,血浆中可检测到4种成分,分别为没食子酸、大豆素、大豆素苷和芍药苷,而其余8种成分未检出。这一发现表明,黄芪桂枝五物汤中的部分活性成分能够被机体有效吸收进入血液循环,从而可能对全身多个器官系统产生药理作用。血浆中可检测到的成分种类和浓度信息,为理解该方剂的整体作用特点提供了重要的药代动力学依据,也提示这些入血成分可能是发挥疗效的关键物质基础。
图3. 利用UPLC-MS检测药物成分在血浆中的分布  
利用 UPLC-MS 检测药物成分在背根神经节中的分布
背根神经节(Dorsal Root Ganglion, DRG)是周围神经系统的重要组成部分,是感觉神经元胞体聚集的部位,也是奥沙利铂诱导神经毒性的主要靶点之一。药物成分能否穿透血-神经屏障、在DRG组织中达到有效浓度,直接关系到其对OIPN的治疗效果。研究者在同一实验条件下,进一步检测了上述12种成分在DRG组织中的分布特征。结果显示,共有5种成分可被检测到,分别为没食子酸、大豆素、大豆素苷、槲皮素和芍药苷,其中槲皮素在血浆中未检出但在DRG组织中可检测到,提示该成分可能具有较好的神经组织靶向性。这一发现具有重要的科学意义,表明黄芪桂枝五物汤中的多种活性成分能够直接作用于病变神经组织,为后续机制研究提供了明确的靶点线索。
图4. 利用UPLC-MS检测药物成分在背根神经节中的分布  
黄芪桂枝五物汤干预对 OIPN 建模后动物行为的影响
为系统评价黄芪桂枝五物汤的防治效果,研究者建立了经典的OIPN大鼠模型,通过腹腔注射奥沙利铂(4 mg/kg,每周前两天给药,连续4周)模拟临床化疗情境,并设置低、中、高三个剂量组(1.3、2.6、3.9 g/kg/d)进行干预,同时以度洛西汀作为阳性对照药物。行为学评估涵盖了冷痛敏感性、热痛敏感性、机械痛敏感性及坐骨神经传导速度等多个维度(图4)。结果显示,在干预第7天,模型组大鼠冷痛阈值显著降低,而各剂量黄芪桂枝五物汤组均呈现剂量依赖性的冷痛阈值升高;至第14天,各剂量组与模型组相比均具有极显著差异。热痛敏感性测试表明,模型组在第7天即出现显著降低,而中、高剂量组在第21天显著改善。机械痛敏感性测试中,模型组第7天显著降低,中、高剂量组同步显示出显著改善。更为重要的是,坐骨神经传导速度检测显示,模型组在第14天运动神经和感觉神经传导速度均显著下降,而各剂量黄芪桂枝五物汤组均显著改善。这些行为学和神经电生理学结果一致表明,黄芪桂枝五物汤能够有效预防和治疗OIPN,且呈现良好的剂量-效应关系。
图5. 黄芪桂枝五物汤干预对OIPN建模后动物行为的影响  
黄芪桂枝五物汤干预后各组大鼠背根神经节组织染色切片分析
组织病理学检查是评估神经损伤和保护效果的"金标准"之一。研究者对DRG组织进行了苏木精-伊红(HE)染色和尼氏(Nissl)染色分析。HE染色从神经元密度、核固缩、胞质肿胀、炎性细胞浸润和细胞排列五个维度进行病理评分,结果显示对照组DRG组织结构致密、形态正常,而模型组组织松散,神经元核固缩和胞质肿胀明显,伴显著炎性细胞浸润和细胞排列紊乱;黄芪桂枝五物汤干预后,上述病理改变明显改善。Nissl染色进一步显示,对照组神经元尼氏体丰富、染色深、分布均匀、排列整齐,而模型组神经元稀疏、密度降低、核固缩、尼氏体减少且染色浅;经黄芪桂枝五物汤干预后,神经元密度增加,核固缩减轻,细胞间隙缩小,排列更紧密,尼氏体增多且染色加深。这些组织学改变从形态学角度证实了黄芪桂枝五物汤对DRG神经元的直接保护作用。
图6. 黄芪桂枝五物汤干预后各组大鼠背根神经节组织染色切片分析  
黄芪桂枝五物汤干预后各组动物背根神经节组织的代谢组学分析
代谢组学能够系统反映生物体内源性代谢物的变化,为揭示药物作用机制提供重要线索。研究者采用UPLC-MS技术对DRG组织进行了非靶向代谢组学分析(图6),通过主成分分析(PCA)和偏最小二乘判别分析(PLS-DA)发现三组样本代谢谱明显分离,提示OIPN导致显著的代谢紊乱,而黄芪桂枝五物汤干预可部分逆转这一改变。基于p<0.05和fold change>1.2的标准,共筛选出14种差异代谢物,包括牛磺酸、葡萄糖-6-磷酸、6-磷酸葡萄糖酸、O-磷脂酰乙醇胺、尿素、肌酸、β-丙氨酸、天冬氨酸、β-甘露糖苷酸、苹果酸等上调代谢物,以及来苏糖、缩醛磷脂B环氧化物、塔乐糖-2等下调代谢物。通路富集分析显示,这些差异代谢物主要富集于牛磺酸和低牛磺酸代谢、β-丙氨酸代谢通路。牛磺酸作为含硫氨基酸,具有调节神经兴奋性、抗氧化和促进髓鞘形成等多重作用;β-丙氨酸的代谢产物泛酸则储存在髓鞘中,对维持髓鞘稳态至关重要。这些发现提示黄芪桂枝五物汤可能通过调节特定代谢通路发挥神经保护作用。
图7. 黄芪桂枝五物汤干预后各组动物背根神经节组织的代谢组学分析  
黄芪桂枝五物汤干预 OIPN 的网络药理学分析
网络药理学从整体和系统层面揭示中药复方的作用机制。研究者通过TCMSP和SwissTarget数据库筛选出黄芪桂枝五物汤的74种主要活性成分和676个药物靶点,结合OMIM、GeneCards等数据库获得的871个OIPN相关疾病靶点,构建"活性成分-靶点-疾病"网络。交集分析获得65个核心靶点,蛋白-蛋白相互作用(PPI)网络进一步筛选出BCL2、SRC、EGFR、ERBB2、AKT1、ABCB1、ABCG2等24个关键靶点。基因本体(GO)和京都基因与基因组百科全书(KEGG)通路富集分析显示,神经活性配体-受体相互作用通路是黄芪桂枝五物汤发挥作用的最重要通路之一。该通路的两个关键效应分子——内皮素受体B(EDNRB)和线粒体外膜转位酶(TSPO)在模型组DRG组织中表达显著下调,而经黄芪桂枝五物汤干预后呈剂量依赖性上调。分子对接结果显示,黄芪桂枝五物汤主要成分如黄酮类和芍药苷与AKT、BCL2等核心靶点具有较低的结合能,提示多成分协同作用的分子基础。
图8. 黄芪桂枝五物汤干预OIPN的网络药理学分析  
黄芪桂枝五物汤干预后髓鞘变化的多重实验验证
基于代谢组学和网络药理学分析均指向髓鞘再生这一共同机制,研究者采用多重实验手段进行了系统验证。髓鞘染色显示,对照组坐骨神经髓鞘结构完整,模型组出现明显的脱髓鞘改变包括髓鞘肿胀、破裂和球形变形,而黄芪桂枝五物汤干预后髓鞘排列逐渐有序,损伤减轻,新生髓鞘出现,改善程度呈剂量依赖性。G比值(轴突直径/总纤维直径)是量化髓鞘厚度的经典指标,模型组G比值显著增加提示髓鞘变薄,而黄芪桂枝五物汤干预后G比值呈剂量依赖性降低,证实其促进髓鞘再生的作用。Western blot检测进一步显示,模型组髓鞘特异性蛋白MPZ和PMP22表达显著下调,而黄芪桂枝五物汤干预后呈剂量依赖性上调。这些从形态学到分子水平的证据链,共同证实了黄芪桂枝五物汤通过促进髓鞘再生防治OIPN的核心机制。
图9. 黄芪桂枝五物汤干预后髓鞘变化的多重实验验证  
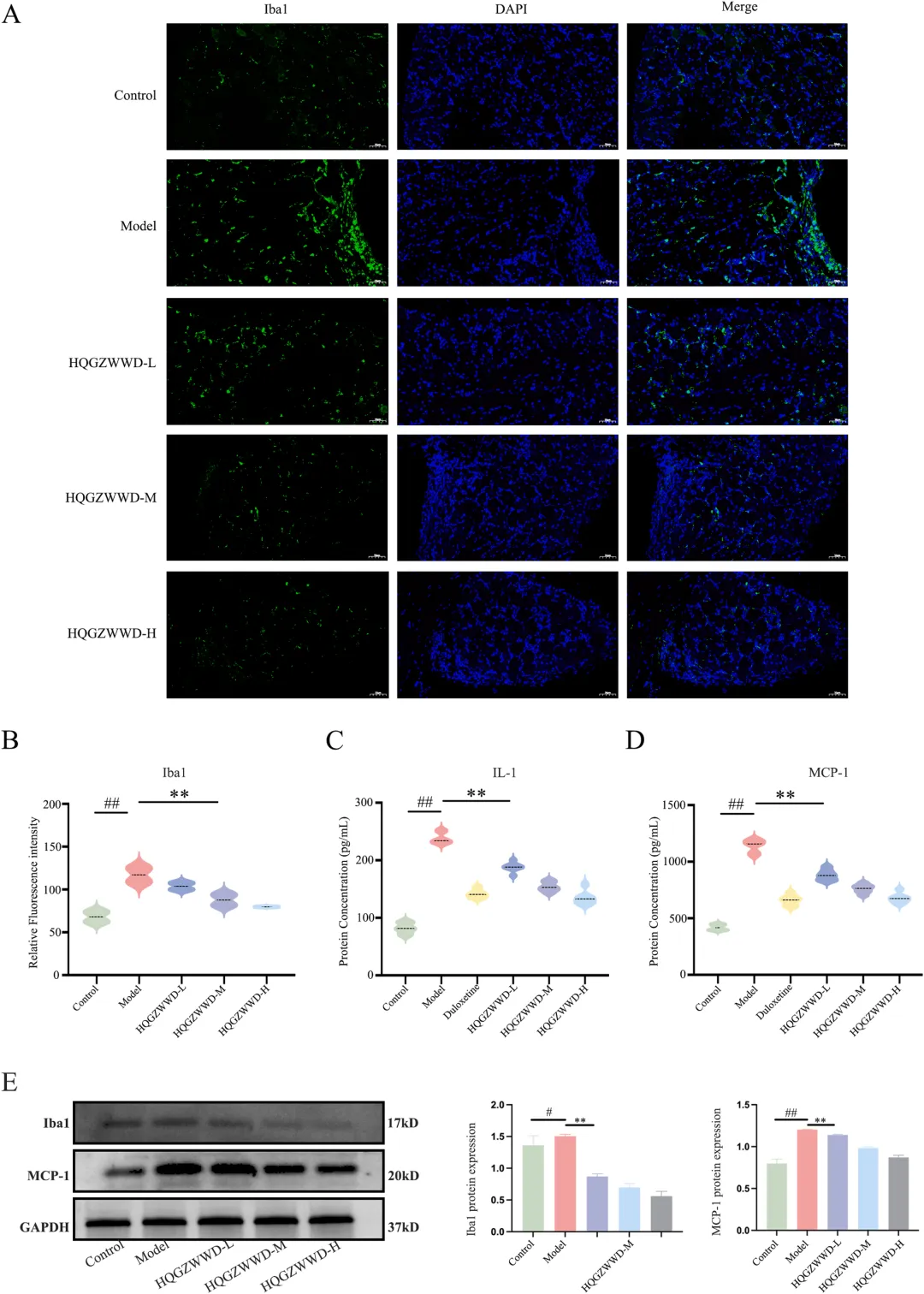
炎症细胞和炎症因子的检测
神经炎症是OIPN发生发展的重要病理环节,而微胶质细胞激活是神经炎症的关键驱动因素。研究者通过免疫荧光、ELISA和Western blot多维度检测了微胶质细胞标志物Iba1及炎症因子IL-1、MCP-1的表达变化。结果显示,奥沙利铂建模显著上调Iba1表达,而黄芪桂枝五物汤干预呈浓度依赖性逆转这一改变;血清和DRG组织中IL-1、MCP-1水平在模型组显著升高,经黄芪桂枝五物汤干预后呈剂量依赖性降低。这些结果表明,黄芪桂枝五物汤能够显著抑制微胶质细胞激活,减轻神经炎症反应,从而为髓鞘再生创造有利的微环境。
图10. 炎症细胞和炎症因子的检测  
黄芪桂枝五物汤干预后背根神经节中脂质的变化
髓鞘是富含脂质的特殊膜结构,磷脂代谢与髓鞘稳态密切相关。研究者采用脂质组学技术系统分析了DRG组织的脂质变化(图10),共鉴定出5大类脂质和26个亚类。主成分分析显示三组样本脂质谱明显分离,模型组偏离对照组,而高剂量黄芪桂枝五物汤组更接近对照组,提示该方剂能够部分逆转OIPN诱导的脂质代谢紊乱。差异脂质分析筛选出11种潜在生物标志物,主要为磷脂酰乙醇胺(PE)、磷脂酰丝氨酸(PS)、脂肪酸(FA)和甘油三酯(TG)等。基于磷脂代谢在髓鞘形成中的关键作用,研究者进一步检测了磷脂酶酶谱,结果显示模型组磷脂酶A2(PLA2)活性和浓度显著下调,而磷脂转移蛋白(PLTP)、脂联素(ADP)和脂蛋白脂肪酶(LPL)浓度显著上调,黄芪桂枝五物汤干预后这些变化呈剂量依赖性逆转。这些发现揭示了黄芪桂枝五物汤调节磷脂代谢、维护髓鞘稳态的新机制。
图11. 利用脂质相关检测观察黄芪桂枝五物汤干预后背根神经节中脂质的变化 
小结
本研究通过整合UPLC-MS成分分析、体内分布研究、行为学评估、组织病理学检查、代谢组学、网络药理学、脂质组学及多重分子生物学验证,系统揭示了黄芪桂枝五物汤防治奥沙利铂诱导周围神经毒性的科学机制。研究发现,黄芪桂枝五物汤中的没食子酸、大豆素、大豆素苷、槲皮素和芍药苷等多种活性成分可吸收入血并穿透至DRG组织,通过调节牛磺酸和β-丙氨酸代谢、激活神经活性配体-受体相互作用通路、促进髓鞘特异性蛋白MPZ和PMP22表达、抑制微胶质细胞激活和神经炎症、调节磷脂代谢等多重机制,最终实现髓鞘再生和神经功能恢复。这一研究不仅为黄芪桂枝五物汤的临床应用提供了高级别证据,也为中医药防治化疗神经毒性提供了新的理论视角,更为开发靶向髓鞘再生的OIPN治疗新策略指明了方向。
参考文献:Yang X, Zhu H, Li Z, Wang Q, Gao Y, Li Z, Tao L, Li L, Sun D, Zhang L, Shen W, Cheng H. Huangqi Guizhi Wuwu decoction alleviate Oxaliplatin-Induced Peripheral Neuropathy by adjusting the myelin regeneration. Phytomedicine. 2025 Jul 1;145:157039. doi: 10.1016/j.phymed.2025.157039. Epub ahead of print. PMID: 40618490.
作者|梅斯医学
编辑 | 逅思
授权转载、投稿等请联络梅斯医学管理员
老中医(微信号:wxid_rszr95aw79ie22)

最新文章

随机文章

基本 文件 流程 错误 SQL 调试
  1. 请求信息 : 2026-04-22 16:31:55 HTTP/2.0 GET : https://b.460.net.cn/a/529524.html
  2. 运行时间 : 0.149478s [ 吞吐率:6.69req/s ] 内存消耗:4,363.54kb 文件加载:140
  3. 缓存信息 : 0 reads,0 writes
  4. 会话信息 : SESSION_ID=a6b50c07f896be846f9eb568fadd1725
  1. /yingpanguazai/ssd/ssd1/www/b.460.net.cn/public/index.php ( 0.79 KB )
  2. /yingpanguazai/ssd/ssd1/www/b.460.net.cn/vendor/autoload.php ( 0.17 KB )
  3. /yingpanguazai/ssd/ssd1/www/b.460.net.cn/vendor/composer/autoload_real.php ( 2.49 KB )
  4. /yingpanguazai/ssd/ssd1/www/b.460.net.cn/vendor/composer/platform_check.php ( 0.90 KB )
  5. /yingpanguazai/ssd/ssd1/www/b.460.net.cn/vendor/composer/ClassLoader.php ( 14.03 KB )
  6. /yingpanguazai/ssd/ssd1/www/b.460.net.cn/vendor/composer/autoload_static.php ( 4.90 KB )
  7. /yingpanguazai/ssd/ssd1/www/b.460.net.cn/vendor/topthink/think-helper/src/helper.php ( 8.34 KB )
  8. /yingpanguazai/ssd/ssd1/www/b.460.net.cn/vendor/topthink/think-validate/src/helper.php ( 2.19 KB )
  9. /yingpanguazai/ssd/ssd1/www/b.460.net.cn/vendor/topthink/think-orm/src/helper.php ( 1.47 KB )
  10. /yingpanguazai/ssd/ssd1/www/b.460.net.cn/vendor/topthink/think-orm/stubs/load_stubs.php ( 0.16 KB )
  11. /yingpanguazai/ssd/ssd1/www/b.460.net.cn/vendor/topthink/framework/src/think/Exception.php ( 1.69 KB )
  12. /yingpanguazai/ssd/ssd1/www/b.460.net.cn/vendor/topthink/think-container/src/Facade.php ( 2.71 KB )
  13. /yingpanguazai/ssd/ssd1/www/b.460.net.cn/vendor/symfony/deprecation-contracts/function.php ( 0.99 KB )
  14. /yingpanguazai/ssd/ssd1/www/b.460.net.cn/vendor/symfony/polyfill-mbstring/bootstrap.php ( 8.26 KB )
  15. /yingpanguazai/ssd/ssd1/www/b.460.net.cn/vendor/symfony/polyfill-mbstring/bootstrap80.php ( 9.78 KB )
  16. /yingpanguazai/ssd/ssd1/www/b.460.net.cn/vendor/symfony/var-dumper/Resources/functions/dump.php ( 1.49 KB )
  17. /yingpanguazai/ssd/ssd1/www/b.460.net.cn/vendor/topthink/think-dumper/src/helper.php ( 0.18 KB )
  18. /yingpanguazai/ssd/ssd1/www/b.460.net.cn/vendor/symfony/var-dumper/VarDumper.php ( 4.30 KB )
  19. /yingpanguazai/ssd/ssd1/www/b.460.net.cn/vendor/topthink/framework/src/think/App.php ( 15.30 KB )
  20. /yingpanguazai/ssd/ssd1/www/b.460.net.cn/vendor/topthink/think-container/src/Container.php ( 15.76 KB )
  21. /yingpanguazai/ssd/ssd1/www/b.460.net.cn/vendor/psr/container/src/ContainerInterface.php ( 1.02 KB )
  22. /yingpanguazai/ssd/ssd1/www/b.460.net.cn/app/provider.php ( 0.19 KB )
  23. /yingpanguazai/ssd/ssd1/www/b.460.net.cn/vendor/topthink/framework/src/think/Http.php ( 6.04 KB )
  24. /yingpanguazai/ssd/ssd1/www/b.460.net.cn/vendor/topthink/think-helper/src/helper/Str.php ( 7.29 KB )
  25. /yingpanguazai/ssd/ssd1/www/b.460.net.cn/vendor/topthink/framework/src/think/Env.php ( 4.68 KB )
  26. /yingpanguazai/ssd/ssd1/www/b.460.net.cn/app/common.php ( 0.03 KB )
  27. /yingpanguazai/ssd/ssd1/www/b.460.net.cn/vendor/topthink/framework/src/helper.php ( 18.78 KB )
  28. /yingpanguazai/ssd/ssd1/www/b.460.net.cn/vendor/topthink/framework/src/think/Config.php ( 5.54 KB )
  29. /yingpanguazai/ssd/ssd1/www/b.460.net.cn/config/app.php ( 0.95 KB )
  30. /yingpanguazai/ssd/ssd1/www/b.460.net.cn/config/cache.php ( 0.78 KB )
  31. /yingpanguazai/ssd/ssd1/www/b.460.net.cn/config/console.php ( 0.23 KB )
  32. /yingpanguazai/ssd/ssd1/www/b.460.net.cn/config/cookie.php ( 0.56 KB )
  33. /yingpanguazai/ssd/ssd1/www/b.460.net.cn/config/database.php ( 2.47 KB )
  34. /yingpanguazai/ssd/ssd1/www/b.460.net.cn/vendor/topthink/framework/src/think/facade/Env.php ( 1.67 KB )
  35. /yingpanguazai/ssd/ssd1/www/b.460.net.cn/config/filesystem.php ( 0.61 KB )
  36. /yingpanguazai/ssd/ssd1/www/b.460.net.cn/config/lang.php ( 0.91 KB )
  37. /yingpanguazai/ssd/ssd1/www/b.460.net.cn/config/log.php ( 1.35 KB )
  38. /yingpanguazai/ssd/ssd1/www/b.460.net.cn/config/middleware.php ( 0.19 KB )
  39. /yingpanguazai/ssd/ssd1/www/b.460.net.cn/config/route.php ( 1.89 KB )
  40. /yingpanguazai/ssd/ssd1/www/b.460.net.cn/config/session.php ( 0.57 KB )
  41. /yingpanguazai/ssd/ssd1/www/b.460.net.cn/config/trace.php ( 0.34 KB )
  42. /yingpanguazai/ssd/ssd1/www/b.460.net.cn/config/view.php ( 0.82 KB )
  43. /yingpanguazai/ssd/ssd1/www/b.460.net.cn/app/event.php ( 0.25 KB )
  44. /yingpanguazai/ssd/ssd1/www/b.460.net.cn/vendor/topthink/framework/src/think/Event.php ( 7.67 KB )
  45. /yingpanguazai/ssd/ssd1/www/b.460.net.cn/app/service.php ( 0.13 KB )
  46. /yingpanguazai/ssd/ssd1/www/b.460.net.cn/app/AppService.php ( 0.26 KB )
  47. /yingpanguazai/ssd/ssd1/www/b.460.net.cn/vendor/topthink/framework/src/think/Service.php ( 1.64 KB )
  48. /yingpanguazai/ssd/ssd1/www/b.460.net.cn/vendor/topthink/framework/src/think/Lang.php ( 7.35 KB )
  49. /yingpanguazai/ssd/ssd1/www/b.460.net.cn/vendor/topthink/framework/src/lang/zh-cn.php ( 13.70 KB )
  50. /yingpanguazai/ssd/ssd1/www/b.460.net.cn/vendor/topthink/framework/src/think/initializer/Error.php ( 3.31 KB )
  51. /yingpanguazai/ssd/ssd1/www/b.460.net.cn/vendor/topthink/framework/src/think/initializer/RegisterService.php ( 1.33 KB )
  52. /yingpanguazai/ssd/ssd1/www/b.460.net.cn/vendor/services.php ( 0.14 KB )
  53. /yingpanguazai/ssd/ssd1/www/b.460.net.cn/vendor/topthink/framework/src/think/service/PaginatorService.php ( 1.52 KB )
  54. /yingpanguazai/ssd/ssd1/www/b.460.net.cn/vendor/topthink/framework/src/think/service/ValidateService.php ( 0.99 KB )
  55. /yingpanguazai/ssd/ssd1/www/b.460.net.cn/vendor/topthink/framework/src/think/service/ModelService.php ( 2.04 KB )
  56. /yingpanguazai/ssd/ssd1/www/b.460.net.cn/vendor/topthink/think-trace/src/Service.php ( 0.77 KB )
  57. /yingpanguazai/ssd/ssd1/www/b.460.net.cn/vendor/topthink/framework/src/think/Middleware.php ( 6.72 KB )
  58. /yingpanguazai/ssd/ssd1/www/b.460.net.cn/vendor/topthink/framework/src/think/initializer/BootService.php ( 0.77 KB )
  59. /yingpanguazai/ssd/ssd1/www/b.460.net.cn/vendor/topthink/think-orm/src/Paginator.php ( 11.86 KB )
  60. /yingpanguazai/ssd/ssd1/www/b.460.net.cn/vendor/topthink/think-validate/src/Validate.php ( 63.20 KB )
  61. /yingpanguazai/ssd/ssd1/www/b.460.net.cn/vendor/topthink/think-orm/src/Model.php ( 23.55 KB )
  62. /yingpanguazai/ssd/ssd1/www/b.460.net.cn/vendor/topthink/think-orm/src/model/concern/Attribute.php ( 21.05 KB )
  63. /yingpanguazai/ssd/ssd1/www/b.460.net.cn/vendor/topthink/think-orm/src/model/concern/AutoWriteData.php ( 4.21 KB )
  64. /yingpanguazai/ssd/ssd1/www/b.460.net.cn/vendor/topthink/think-orm/src/model/concern/Conversion.php ( 6.44 KB )
  65. /yingpanguazai/ssd/ssd1/www/b.460.net.cn/vendor/topthink/think-orm/src/model/concern/DbConnect.php ( 5.16 KB )
  66. /yingpanguazai/ssd/ssd1/www/b.460.net.cn/vendor/topthink/think-orm/src/model/concern/ModelEvent.php ( 2.33 KB )
  67. /yingpanguazai/ssd/ssd1/www/b.460.net.cn/vendor/topthink/think-orm/src/model/concern/RelationShip.php ( 28.29 KB )
  68. /yingpanguazai/ssd/ssd1/www/b.460.net.cn/vendor/topthink/think-helper/src/contract/Arrayable.php ( 0.09 KB )
  69. /yingpanguazai/ssd/ssd1/www/b.460.net.cn/vendor/topthink/think-helper/src/contract/Jsonable.php ( 0.13 KB )
  70. /yingpanguazai/ssd/ssd1/www/b.460.net.cn/vendor/topthink/think-orm/src/model/contract/Modelable.php ( 0.09 KB )
  71. /yingpanguazai/ssd/ssd1/www/b.460.net.cn/vendor/topthink/framework/src/think/Db.php ( 2.88 KB )
  72. /yingpanguazai/ssd/ssd1/www/b.460.net.cn/vendor/topthink/think-orm/src/DbManager.php ( 8.52 KB )
  73. /yingpanguazai/ssd/ssd1/www/b.460.net.cn/vendor/topthink/framework/src/think/Log.php ( 6.28 KB )
  74. /yingpanguazai/ssd/ssd1/www/b.460.net.cn/vendor/topthink/framework/src/think/Manager.php ( 3.92 KB )
  75. /yingpanguazai/ssd/ssd1/www/b.460.net.cn/vendor/psr/log/src/LoggerTrait.php ( 2.69 KB )
  76. /yingpanguazai/ssd/ssd1/www/b.460.net.cn/vendor/psr/log/src/LoggerInterface.php ( 2.71 KB )
  77. /yingpanguazai/ssd/ssd1/www/b.460.net.cn/vendor/topthink/framework/src/think/Cache.php ( 4.92 KB )
  78. /yingpanguazai/ssd/ssd1/www/b.460.net.cn/vendor/psr/simple-cache/src/CacheInterface.php ( 4.71 KB )
  79. /yingpanguazai/ssd/ssd1/www/b.460.net.cn/vendor/topthink/think-helper/src/helper/Arr.php ( 16.63 KB )
  80. /yingpanguazai/ssd/ssd1/www/b.460.net.cn/vendor/topthink/framework/src/think/cache/driver/File.php ( 7.84 KB )
  81. /yingpanguazai/ssd/ssd1/www/b.460.net.cn/vendor/topthink/framework/src/think/cache/Driver.php ( 9.03 KB )
  82. /yingpanguazai/ssd/ssd1/www/b.460.net.cn/vendor/topthink/framework/src/think/contract/CacheHandlerInterface.php ( 1.99 KB )
  83. /yingpanguazai/ssd/ssd1/www/b.460.net.cn/app/Request.php ( 0.09 KB )
  84. /yingpanguazai/ssd/ssd1/www/b.460.net.cn/vendor/topthink/framework/src/think/Request.php ( 55.78 KB )
  85. /yingpanguazai/ssd/ssd1/www/b.460.net.cn/app/middleware.php ( 0.25 KB )
  86. /yingpanguazai/ssd/ssd1/www/b.460.net.cn/vendor/topthink/framework/src/think/Pipeline.php ( 2.61 KB )
  87. /yingpanguazai/ssd/ssd1/www/b.460.net.cn/vendor/topthink/think-trace/src/TraceDebug.php ( 3.40 KB )
  88. /yingpanguazai/ssd/ssd1/www/b.460.net.cn/vendor/topthink/framework/src/think/middleware/SessionInit.php ( 1.94 KB )
  89. /yingpanguazai/ssd/ssd1/www/b.460.net.cn/vendor/topthink/framework/src/think/Session.php ( 1.80 KB )
  90. /yingpanguazai/ssd/ssd1/www/b.460.net.cn/vendor/topthink/framework/src/think/session/driver/File.php ( 6.27 KB )
  91. /yingpanguazai/ssd/ssd1/www/b.460.net.cn/vendor/topthink/framework/src/think/contract/SessionHandlerInterface.php ( 0.87 KB )
  92. /yingpanguazai/ssd/ssd1/www/b.460.net.cn/vendor/topthink/framework/src/think/session/Store.php ( 7.12 KB )
  93. /yingpanguazai/ssd/ssd1/www/b.460.net.cn/vendor/topthink/framework/src/think/Route.php ( 23.73 KB )
  94. /yingpanguazai/ssd/ssd1/www/b.460.net.cn/vendor/topthink/framework/src/think/route/RuleName.php ( 5.75 KB )
  95. /yingpanguazai/ssd/ssd1/www/b.460.net.cn/vendor/topthink/framework/src/think/route/Domain.php ( 2.53 KB )
  96. /yingpanguazai/ssd/ssd1/www/b.460.net.cn/vendor/topthink/framework/src/think/route/RuleGroup.php ( 22.43 KB )
  97. /yingpanguazai/ssd/ssd1/www/b.460.net.cn/vendor/topthink/framework/src/think/route/Rule.php ( 26.95 KB )
  98. /yingpanguazai/ssd/ssd1/www/b.460.net.cn/vendor/topthink/framework/src/think/route/RuleItem.php ( 9.78 KB )
  99. /yingpanguazai/ssd/ssd1/www/b.460.net.cn/route/app.php ( 1.72 KB )
  100. /yingpanguazai/ssd/ssd1/www/b.460.net.cn/vendor/topthink/framework/src/think/facade/Route.php ( 4.70 KB )
  101. /yingpanguazai/ssd/ssd1/www/b.460.net.cn/vendor/topthink/framework/src/think/route/dispatch/Controller.php ( 4.74 KB )
  102. /yingpanguazai/ssd/ssd1/www/b.460.net.cn/vendor/topthink/framework/src/think/route/Dispatch.php ( 10.44 KB )
  103. /yingpanguazai/ssd/ssd1/www/b.460.net.cn/app/controller/Index.php ( 4.81 KB )
  104. /yingpanguazai/ssd/ssd1/www/b.460.net.cn/app/BaseController.php ( 2.05 KB )
  105. /yingpanguazai/ssd/ssd1/www/b.460.net.cn/vendor/topthink/think-orm/src/facade/Db.php ( 0.93 KB )
  106. /yingpanguazai/ssd/ssd1/www/b.460.net.cn/vendor/topthink/think-orm/src/db/connector/Mysql.php ( 5.44 KB )
  107. /yingpanguazai/ssd/ssd1/www/b.460.net.cn/vendor/topthink/think-orm/src/db/PDOConnection.php ( 52.47 KB )
  108. /yingpanguazai/ssd/ssd1/www/b.460.net.cn/vendor/topthink/think-orm/src/db/Connection.php ( 8.39 KB )
  109. /yingpanguazai/ssd/ssd1/www/b.460.net.cn/vendor/topthink/think-orm/src/db/ConnectionInterface.php ( 4.57 KB )
  110. /yingpanguazai/ssd/ssd1/www/b.460.net.cn/vendor/topthink/think-orm/src/db/builder/Mysql.php ( 16.58 KB )
  111. /yingpanguazai/ssd/ssd1/www/b.460.net.cn/vendor/topthink/think-orm/src/db/Builder.php ( 24.06 KB )
  112. /yingpanguazai/ssd/ssd1/www/b.460.net.cn/vendor/topthink/think-orm/src/db/BaseBuilder.php ( 27.50 KB )
  113. /yingpanguazai/ssd/ssd1/www/b.460.net.cn/vendor/topthink/think-orm/src/db/Query.php ( 15.71 KB )
  114. /yingpanguazai/ssd/ssd1/www/b.460.net.cn/vendor/topthink/think-orm/src/db/BaseQuery.php ( 45.13 KB )
  115. /yingpanguazai/ssd/ssd1/www/b.460.net.cn/vendor/topthink/think-orm/src/db/concern/TimeFieldQuery.php ( 7.43 KB )
  116. /yingpanguazai/ssd/ssd1/www/b.460.net.cn/vendor/topthink/think-orm/src/db/concern/AggregateQuery.php ( 3.26 KB )
  117. /yingpanguazai/ssd/ssd1/www/b.460.net.cn/vendor/topthink/think-orm/src/db/concern/ModelRelationQuery.php ( 20.07 KB )
  118. /yingpanguazai/ssd/ssd1/www/b.460.net.cn/vendor/topthink/think-orm/src/db/concern/ParamsBind.php ( 3.66 KB )
  119. /yingpanguazai/ssd/ssd1/www/b.460.net.cn/vendor/topthink/think-orm/src/db/concern/ResultOperation.php ( 7.01 KB )
  120. /yingpanguazai/ssd/ssd1/www/b.460.net.cn/vendor/topthink/think-orm/src/db/concern/WhereQuery.php ( 19.37 KB )
  121. /yingpanguazai/ssd/ssd1/www/b.460.net.cn/vendor/topthink/think-orm/src/db/concern/JoinAndViewQuery.php ( 7.11 KB )
  122. /yingpanguazai/ssd/ssd1/www/b.460.net.cn/vendor/topthink/think-orm/src/db/concern/TableFieldInfo.php ( 2.63 KB )
  123. /yingpanguazai/ssd/ssd1/www/b.460.net.cn/vendor/topthink/think-orm/src/db/concern/Transaction.php ( 2.77 KB )
  124. /yingpanguazai/ssd/ssd1/www/b.460.net.cn/vendor/topthink/framework/src/think/log/driver/File.php ( 5.96 KB )
  125. /yingpanguazai/ssd/ssd1/www/b.460.net.cn/vendor/topthink/framework/src/think/contract/LogHandlerInterface.php ( 0.86 KB )
  126. /yingpanguazai/ssd/ssd1/www/b.460.net.cn/vendor/topthink/framework/src/think/log/Channel.php ( 3.89 KB )
  127. /yingpanguazai/ssd/ssd1/www/b.460.net.cn/vendor/topthink/framework/src/think/event/LogRecord.php ( 1.02 KB )
  128. /yingpanguazai/ssd/ssd1/www/b.460.net.cn/vendor/topthink/think-helper/src/Collection.php ( 16.47 KB )
  129. /yingpanguazai/ssd/ssd1/www/b.460.net.cn/vendor/topthink/framework/src/think/facade/View.php ( 1.70 KB )
  130. /yingpanguazai/ssd/ssd1/www/b.460.net.cn/vendor/topthink/framework/src/think/View.php ( 4.39 KB )
  131. /yingpanguazai/ssd/ssd1/www/b.460.net.cn/vendor/topthink/framework/src/think/Response.php ( 8.81 KB )
  132. /yingpanguazai/ssd/ssd1/www/b.460.net.cn/vendor/topthink/framework/src/think/response/View.php ( 3.29 KB )
  133. /yingpanguazai/ssd/ssd1/www/b.460.net.cn/vendor/topthink/framework/src/think/Cookie.php ( 6.06 KB )
  134. /yingpanguazai/ssd/ssd1/www/b.460.net.cn/vendor/topthink/think-view/src/Think.php ( 8.38 KB )
  135. /yingpanguazai/ssd/ssd1/www/b.460.net.cn/vendor/topthink/framework/src/think/contract/TemplateHandlerInterface.php ( 1.60 KB )
  136. /yingpanguazai/ssd/ssd1/www/b.460.net.cn/vendor/topthink/think-template/src/Template.php ( 46.61 KB )
  137. /yingpanguazai/ssd/ssd1/www/b.460.net.cn/vendor/topthink/think-template/src/template/driver/File.php ( 2.41 KB )
  138. /yingpanguazai/ssd/ssd1/www/b.460.net.cn/vendor/topthink/think-template/src/template/contract/DriverInterface.php ( 0.86 KB )
  139. /yingpanguazai/ssd/ssd1/www/b.460.net.cn/runtime/temp/b35eef690f41e64ad9e1c098cfc7d3bc.php ( 11.98 KB )
  140. /yingpanguazai/ssd/ssd1/www/b.460.net.cn/vendor/topthink/think-trace/src/Html.php ( 4.42 KB )
  1. CONNECT:[ UseTime:0.000860s ] mysql:host=127.0.0.1;port=3306;dbname=b460;charset=utf8mb4
  2. SHOW FULL COLUMNS FROM `fenlei` [ RunTime:0.000970s ]
  3. SELECT * FROM `fenlei` WHERE `fid` = 0 [ RunTime:0.000334s ]
  4. SELECT * FROM `fenlei` WHERE `fid` = 63 [ RunTime:0.000332s ]
  5. SHOW FULL COLUMNS FROM `set` [ RunTime:0.000517s ]
  6. SELECT * FROM `set` [ RunTime:0.000184s ]
  7. SHOW FULL COLUMNS FROM `article` [ RunTime:0.000549s ]
  8. SELECT * FROM `article` WHERE `id` = 529524 LIMIT 1 [ RunTime:0.000525s ]
  9. UPDATE `article` SET `lasttime` = 1776846715 WHERE `id` = 529524 [ RunTime:0.000906s ]
  10. SELECT * FROM `fenlei` WHERE `id` = 65 LIMIT 1 [ RunTime:0.000281s ]
  11. SELECT * FROM `article` WHERE `id` < 529524 ORDER BY `id` DESC LIMIT 1 [ RunTime:0.000425s ]
  12. SELECT * FROM `article` WHERE `id` > 529524 ORDER BY `id` ASC LIMIT 1 [ RunTime:0.000379s ]
  13. SELECT * FROM `article` WHERE `id` < 529524 ORDER BY `id` DESC LIMIT 10 [ RunTime:0.000692s ]
  14. SELECT * FROM `article` WHERE `id` < 529524 ORDER BY `id` DESC LIMIT 10,10 [ RunTime:0.000712s ]
  15. SELECT * FROM `article` WHERE `id` < 529524 ORDER BY `id` DESC LIMIT 20,10 [ RunTime:0.000907s ]
0.151284s