
南京圖書館藏《五百經幢館碑目》稿本迄今未見于學術文獻著録,該本與上海圖書館藏本存在差異。論文以此未刊稿本爲研究對象,通過與上海圖書館藏本進行比較,結合《緣督廬日記》、葉昌熾與友人往來書札等文獻,梳理晚清金石目録的文本生成,同時在歷史語境中考察金石目録的實際用途:既是委托拓工及當地官員製作拓片的清單,又能通過文人之間的碑目傳抄不斷擴充碑目信息。金石目録不僅是傳統意義上的學術著作,也是個人藏品的清單以及拓片流通的商業指南。論文旨在重新發掘目録學在歷史語境中的實用功能,及金石目録背後的學術意識與知識網絡。
下文將以南京圖書館藏葉昌熾《五百經幢館碑目》爲綫索,結合日記與手札,還原該碑目的編寫過程,以及葉氏如何使用碑目在友朋間形成金石交流;同時也會關注碑目中提及的拓片來源以及目録類作品與金石考證著述之間的互動關係。
一、新見南京圖書館藏《五百經幢
館碑目》概况
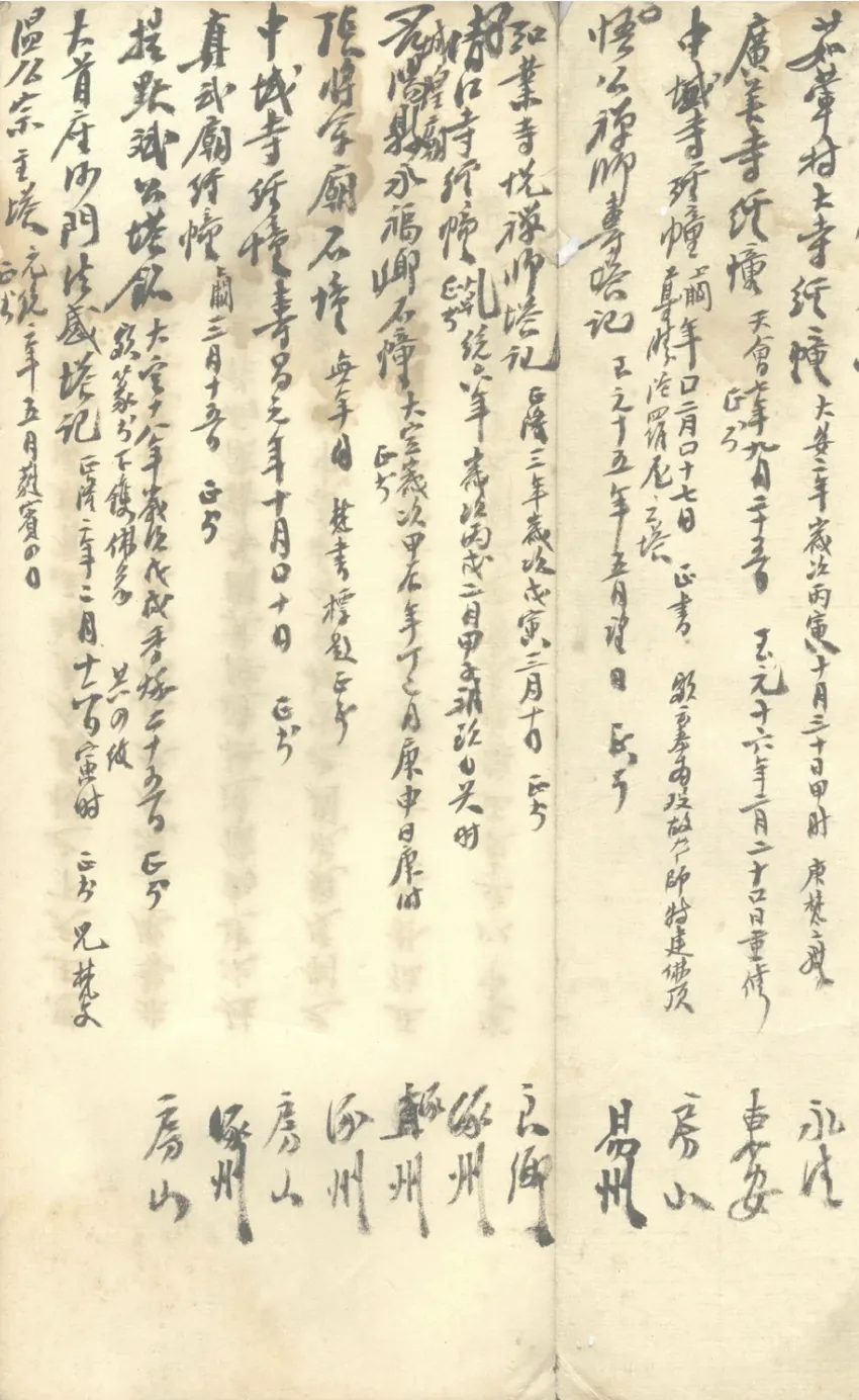
南京圖書館藏《五百經幢館碑目》稿本,共五册。其中前四册爲松竹齋套格紙,第五册爲秀文齋套格紙,每半葉套格紙縱九列,每列二十六格,均爲紅格白口,四周單邊,單魚尾,松竹齋、秀文齋的齋號位于版心底部。目録頁爲黑色套格,正文頁爲紅色,每列列首空一格,屬地標題置于板框之外,次標題頂格位于首列。每條碑目後附雙行小字,注明立碑時間、書者或書體。五册均以楷書寫就,字迹整齊,行文間幾乎没有塗改,按照地點編排,有較爲明確的格式體例,應爲整理本。每地右上角夾粘便簽,有方便查閲的作用。

此《五百經幢館碑目》抄録于葉昌熾寓居北京期間,其寫録時間或爲19世紀末,五册的成稿時間跨越數年。
另有上海圖書館藏《五百經幢館碑目初稿》,首頁題有“葉鞠裳先生手寫五百經幢館碑目初稿”,共一册,稿本,紙張無格,先録經幢名稱,後以小字記年月、書手或書體信息,最下方寫立幢地點,底部對齊。


上圖本碑目亦成書于19世紀末。
從排印本的順序來看,并未對原碑目作出順序上的調整,整體的編排情况稍顯凌亂,未能實現按照地域或年代進行有序編排。
綜上,上海圖書館藏《五百經幢館碑目初稿》與南京圖書館藏《五百經幢館碑目》在内容上没有相互繼承關係。上圖本實則是“五百經幢館幢目”,以收録經幢爲主,這一初稿在民國與當代都有排印本可供參閲。南京圖書館藏《五百經幢館碑目》提及的文獻較少,尚無排印本,是葉昌熾對自己所藏、所見碑目整體情况的編排。下文將結合葉昌熾的手札,考察此類金石目録在編寫時的使用方式與背後的學術意識。
二、金石目錄的實用價值
一是補闕,對拓工或是友朋,寄遞金石目録可以讓對方作爲查闕補漏的清單;二是求購,學者根據已有金石目録,結合自己的藏品列出清單,向友朋求購或交换自己缺少的拓片;三是售賣,拓片在售賣時,先開示目録,好根據産品來磋商價格。同時,在葉昌熾手札中往往也可見金石拓片交换買賣中的人情往來,目録并不衹是冷冰冰的商品清單,也凝聚了學者往來之間的精神交流。
(一)補闕
雇用李雲從拓碑一事由葉昌熾組織,其目的之一是爲繆荃孫補全拓本,而葉昌熾自己也能在李雲從拓碑歸來後得到額外一份拓片。在葉昌熾任甘肅學政期間,繆荃孫也寄送了自己的碑目,讓葉昌熾補充其中缺少的甘肅金石部分。
(二)求購
葉昌熾也曾向别的學政求索拓片,這種情况下他也抄寫了自己需要的碑目。

南京圖書館與上海圖書館都有較爲原始狀態的碑目清單,寫明碑刻的地點、名稱等,上有三角形標記者可視爲書信往來間求索、對照的碑目草稿。
(三)出售
結合葉昌熾的手札往來,賣家在出賣自己的藏品時,需要開示一目作爲藏品清單;碑估或文人可以從開示的目録中挑選自己感興趣的碑目,作爲收購目標。

售賣自己的藏品時,編目是非常重要的清單,是否有目録也可能成爲影響藏品價格的因素之一。
從以上三例可以發現碑目在市場中的作用:實用碑目的雛形實則是文人之間拓片買賣流通時的産品清單。
三、從實用目錄到學術著作——金石目錄編纂背後的學術意識
金石目録成爲著述需要經過初稿、分目編次,基于碑目形成與之配套的跋尾、金石志等著作形態。其中分目編次與學術著作的撰寫往往潛藏了藏家編纂金石目録的學術意識。
與較爲成熟的書籍目録相比,碑刻目録的編纂分類方式較多,葉昌熾在《語石》中曾將金石著作分爲“存目、録文、跋尾、分人、分
地、分代”六種基本著述方式。
再者,編纂拓片目録時,葉昌熾每每要展開拓片,識讀文字,有時還要翻檢藏書,對拓本作簡要考證。目録之學不僅是編次,還兼具一定的校讎職責。


在時間充裕、資料全面的情况下,目録可隨時添加題跋與考證文字,成爲單行本著作。
自宋代金石學興起之時,碑目即與考證跋文并行,如《集古録目》與《集古録》,至清代亦是如此,如錢大昕《潛研堂金石文目録》《潛研堂金石文跋尾》,繆荃孫《藝風堂金石碑目》《藝風堂金石文跋尾》。
結语
上文以南京圖書館藏葉昌熾未刊《五百經幢館碑目》爲研究對象,通過與上海圖書館藏《五百經幢館碑目初稿》的對比,結合葉昌熾日記及書札等一手材料,歸納了晚清金石目録的生成過程與使用功能,可知金石目録并非僅僅是傳統認知中的學術著作,而是兼具實用清單、交流媒介與商業指南的多功能文本。目録的編纂過程也反映了葉昌熾等金石學者補闕前人空白的學術意識以及存目與考證并行的金石著作體例。學者通過目録互示、補闕、代購等方式,既豐富了個人收藏,也推動了地域金石著作的誕生。葉昌熾與繆荃孫等學者的交往更是展現了金石目録作爲學術紐帶的聯結作用。
從文本型態來看,金石目録的生成往往經歷從草稿、分目編次到逐個考證而向專著演變的過程。上圖本更接近實用碑目的原始工作清單,南圖本已爲清單之後的整理本。葉昌熾在編目中不僅注重時空分類,還融入了鑒定和校勘等學術實踐,體現出目録學與校讎學的深度融合。
從更廣闊的學術視野來看,上圖本與南圖本作爲目録形成過程中的兩種形態,其生成與流變可視爲知識生産與傳播的一個縮影,也爲藏書目録、書畫目録等其他藏品目録的形成提供藉鑒,有助于探討中國傳統目録學在不同物質文化領域中的共通性與特殊性。總之,金石目録不僅是學術研究的工具,也是理解清代文人生活、知識網絡與文化市場的入口,將文本置于具體歷史情境,有助于把握其多重功能與學術價值。
宋雪雲鶴:北京語言大學藝術學院
節選自《書法研究》二〇二五年第六期
往期回顧
《书法研究》杂志2026年第1期速览|关注“烙马”与“图书”之名实、唐代书法文化、洪顶山北齐摩崖刻经
徵稿啟示

左右滑動,查看《書法研究》徵稿啟示
《书法研究》杂志
2026年征订工作进行中国内邮发代号:4-914
期刊:双月刊(全年6期)
价格:60元 / 期 360元 / 全年
出版日期:2/4/6/8/10/12月
出版单位:上海书画出版社有限公司
面向群体:书法研究者、爱好者

