当前位置:首页>南京>南京医科大学通过“AI+中药”避开肿瘤耐药内卷(IF=10.3)!从影像建模到天然产物,「黄芩苷」靶向GRP75调控MAM-自噬轴新发现

南京医科大学通过“AI+中药”避开肿瘤耐药内卷(IF=10.3)!从影像建模到天然产物,「黄芩苷」靶向GRP75调控MAM-自噬轴新发现

  • 2026-04-17 01:22:42
南京医科大学通过“AI+中药”避开肿瘤耐药内卷(IF=10.3)!从影像建模到天然产物,「黄芩苷」靶向GRP75调控MAM-自噬轴新发现

小汇今日高分文献分享

IF=10.3

AI影像组学+中药分子机制

从无创分型到中药靶标

揭示GRP75调控肝癌耐药新机制!

在肿瘤研究不断向精准化、跨学科方向推进的过程中,肿瘤异质性带来的药物响应差异,一直是肝癌相关研究中需要持续探索的关键问题。如何用无创方式识别关键分子表型,如何从传统药物资源中找到特异性调控分子,如何搭建从表型分型到机制验证的完整链条,成为基础研究热门方向。今天小汇分享的这篇文章,影像组学、机器学习、分子对接、药理机制验证融为一体,形成“无创分型-靶向筛选-机制验证”的完整科研范式,不仅技术交叉性强、逻辑严谨、创新点突出,还为我们带来了一份可复制的高分科研范式。

2026年2月19日,南京医科大学周春晓/李远团队International Journal of Surgery上发表了题为Intelligent identification and targeted intervention of GRP75-caused drug resistant hepatocellular carcinoma, a study based on radiomics, machine learning, and molecular pharmacology的文章,研究以GRP75为核心分子,搭建AI辅助的影像组学无创分型体系,实现肝癌(HCC)GRP75相关预后亚型的精准区分;同时借助中药数据库与分子模拟技术,确定黄芩苷为GRP75靶向单体,并从细胞、动物层面阐明其通过线粒体相关内质网膜(MAM)结构-钙信号-自噬轴调控肝癌耐受的机制。

现有研究多单独聚焦影像分型或耐药通路,缺乏无创识别与靶点干预的整合设计。本研究以肝癌耐药异质性核心分子GRP75为切入点,将AI影像组学用于分子表型分型,结合中药网络药理学与分子模拟筛选中药靶标,提出并验证了不依赖p53的GRP75–MAM–钙/自噬轴调控肝癌耐受的机制,不仅形成了从无创分型、靶标筛选到机制验证的完整研究体系,也为肿瘤异质性、AI 影像与中药靶标交叉方向提供了可借鉴的研究范式。

Q

如何免费获取创新思路?

+V细聊:huiyizhuyan888

数据难转化,实验做不好,资源难整合,小汇24小时随时在线,为您免费提供基础科研思路!

如果您也想基于肿瘤异质性+AI影像+中药靶标开发更多创新课题研究,欢迎联系小汇喔,课题指导/方案设计/定制分析/实验验证,小汇这里应有尽有~(PS:文献资料也欢迎来找我)

A

研究思路

  1. 临床分型与建模:根据GRP75表达水平与患者预后,将术后复发HCC人群分为HGPP、LGGP、NCGP三组。利用多中心CT影像提取1688个影像组学特征,经LASSO筛选后构建双机器学习模型(RF/SVM),用于无创识别GRP75驱动的耐药亚群。

  2. 药物虚拟筛选:为寻找靶向GRP75的小分子,系统挖掘TCM数据库,初筛得丹参、柴胡等中药。通过口服生物利用度、类药性过滤及分子对接,从候选化合物中筛选出与GRP75亲和力最优的黄芩苷,并经BLI验证其结合能力。

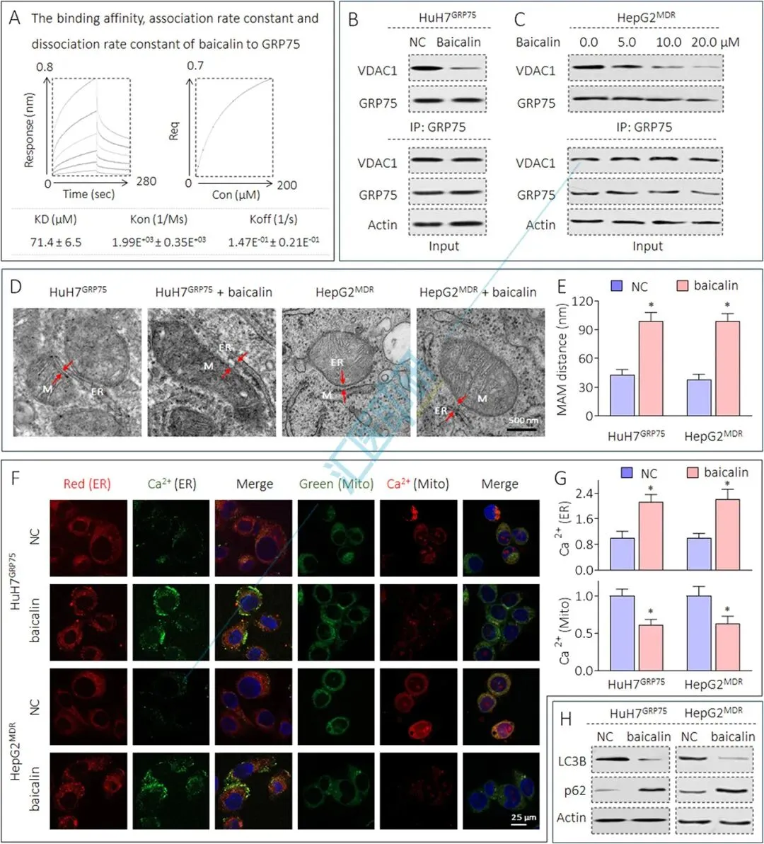
  3. 靶点机制解析:通过分子对接对比发现,黄芩苷结合GRP75的位点与VDAC1高度重叠,而非p53。据此假设其可能破坏IP3R-GRP75-VDAC1复合体。随后通过Co-IP验证互作减弱,TEM直接观察MAM间距增加。

  4. 表型与功能验证:在GRP75过表达耐药细胞(HuH7GRP75, HepG2MDR)中,检测黄芩苷处理后线粒体/ER钙离子浓度及自噬流(LC3B/p62)。明确其通过抑制MAM介导的钙转运,下调保护性自噬,从而恢复对顺铂/索拉非尼的敏感性。

基于放射组学、机器学习和分子药理学的GRP75引起药物耐受性肝细胞癌的智能识别与靶向干预研究。

论文亮点解析

1、研究对象创新:聚焦GRP75这一驱动异质性的关键分子,把“影像表型”与“分子机制”强绑定,避免泛泛而谈。

2、技术组合创新:放射组学+AI+中药网络药理学+分子药理,实现“无创识别—靶向干预—机制阐明”的完整闭环。

3、模型设计创新:采用双模型三分类策略,直接区分GRP75高表达差预后、低表达好预后、无显著关联三组,比传统二分类更精细。

4、机制创新:跳出经典GRP75‑p53通路,提出MAM结构—钙信号—自噬轴新机制,且在p53突变与野生型背景中均得到验证。

5、转化创新:从临床影像问题出发,落地到天然小分子,安全性与成药性潜力更突出,适合基础向转化延伸。

结果图示

模型构建与验证

研究根据GRP75免疫组化评分与患者中位生存期,将术后复发的肝癌患者分为三组——HGPP(高表达且预后差)、LGGP(低表达且预后好)、NCGP(表达与预后不相关)。基于此分组,建立了包含两个串联机器学习模型(先识别HGPP,再识别LGGP)的识别系统。

图1.建模队列分组与模型流程构建。

从CT图像中提取1688个组学特征,经ICC质控、t检验、相关性分析、LASSO回归四步筛选,最终模型1保留13个关键特征,模型2保留11个关键特征,特征类型与肿瘤内部异质性、强化模式相关。

图2.放射组学特征提取与筛选。

模型 1(识别HGPP) 选用RF算法、模型2(识别LGGP)选用SVM算法,在训练集、测试集及双外部验证集中均表现良好区分度,校准曲线显示预测概率与实际情况一致性良好,DCA 提示模型具备决策参考价值;事后统计功效分析证实样本量满足建模要求。

图3.预测模型构建与效能评估。

全局水平展示关键组学特征的贡献程度,关联影像表型与生物学意义;个体水平可视化4类典型对象的特征贡献,清晰呈现模型判断依据,提升研究可解释性。

图4.模型SHAP可解释性分析。

靶向药物筛选

整合五大中药数据库筛选潜在干预药材,经口服生物利用度、类药属性筛选,得到黄芩苷、亚油酸、油酸3个候选单体;分子对接显示黄芩苷与GRP75结合能最优,分子动力学模拟证实复合物结构稳定,确定黄芩苷为候选化合物。

图5.靶向GRP75中药单体筛选与验证。

作用机制解析

分子对接显示黄芩苷结合位点与p53/MKT077位点不重叠,与VDAC1结合区域高度重合;生物信息学分析显示GRP75调控基因富集于线粒体功能、Ca2+转运、自噬等通路;提出黄芩苷通过破坏MAM结构、调控钙/自噬轴发挥作用的科学假设。

图6.黄芩苷作用机制预测。

BLI实验证实黄芩苷与GRP75具有高结合亲和力;Co-IP与WB结果显示黄芩苷可减弱GRP75与VDAC1的相互作用;透射电镜观察到黄芩苷可增加内质网与线粒体间距,降低MAM稳定性;荧光成像显示线粒体钙离子水平下降,自噬相关蛋白LC3B表达降低、p62表达升高。

图7.黄芩苷对GRP75及下游通路的调控。

体外细胞水平验证

在GRP75过表达HuH7细胞与耐药HepG2细胞中,黄芩苷可改变细胞对药物的响应状态;敲低GRP75后,黄芩苷的调控作用明显减弱,证实效应具有GRP75依赖性;与MKT077对比,证实黄芩苷的作用不依赖p53状态。

图8.黄芩苷体外功能验证。

体内动物模型验证

在GRP75过表达细胞移植瘤模型中,黄芩苷联合顺铂或索拉非尼可协同抑制肿瘤生长。同时,黄芩苷能下调瘤内GRP75及LC3B水平,且单独给药对小鼠肝肾功能及组织结构无明显影响,具备良好安全性。

图9.黄芩苷体内功能验证。

戳左边

限时一对一文献精读

免费提供创新思路

顾问式科研咨询与技术服务

参考文献:

http://dx.doi.org/10.1097/JS9.0000000000004913                  

你们点点“分享”,给思路充点儿电吧~

最新文章

随机文章

基本 文件 流程 错误 SQL 调试
  1. 请求信息 : 2026-04-21 09:14:15 HTTP/2.0 GET : https://b.460.net.cn/a/534446.html
  2. 运行时间 : 0.191648s [ 吞吐率:5.22req/s ] 内存消耗:4,614.45kb 文件加载:140
  3. 缓存信息 : 0 reads,0 writes
  4. 会话信息 : SESSION_ID=b1a803e8f7eefdc0463f16bb0145940b
  1. /yingpanguazai/ssd/ssd1/www/b.460.net.cn/public/index.php ( 0.79 KB )
  2. /yingpanguazai/ssd/ssd1/www/b.460.net.cn/vendor/autoload.php ( 0.17 KB )
  3. /yingpanguazai/ssd/ssd1/www/b.460.net.cn/vendor/composer/autoload_real.php ( 2.49 KB )
  4. /yingpanguazai/ssd/ssd1/www/b.460.net.cn/vendor/composer/platform_check.php ( 0.90 KB )
  5. /yingpanguazai/ssd/ssd1/www/b.460.net.cn/vendor/composer/ClassLoader.php ( 14.03 KB )
  6. /yingpanguazai/ssd/ssd1/www/b.460.net.cn/vendor/composer/autoload_static.php ( 4.90 KB )
  7. /yingpanguazai/ssd/ssd1/www/b.460.net.cn/vendor/topthink/think-helper/src/helper.php ( 8.34 KB )
  8. /yingpanguazai/ssd/ssd1/www/b.460.net.cn/vendor/topthink/think-validate/src/helper.php ( 2.19 KB )
  9. /yingpanguazai/ssd/ssd1/www/b.460.net.cn/vendor/topthink/think-orm/src/helper.php ( 1.47 KB )
  10. /yingpanguazai/ssd/ssd1/www/b.460.net.cn/vendor/topthink/think-orm/stubs/load_stubs.php ( 0.16 KB )
  11. /yingpanguazai/ssd/ssd1/www/b.460.net.cn/vendor/topthink/framework/src/think/Exception.php ( 1.69 KB )
  12. /yingpanguazai/ssd/ssd1/www/b.460.net.cn/vendor/topthink/think-container/src/Facade.php ( 2.71 KB )
  13. /yingpanguazai/ssd/ssd1/www/b.460.net.cn/vendor/symfony/deprecation-contracts/function.php ( 0.99 KB )
  14. /yingpanguazai/ssd/ssd1/www/b.460.net.cn/vendor/symfony/polyfill-mbstring/bootstrap.php ( 8.26 KB )
  15. /yingpanguazai/ssd/ssd1/www/b.460.net.cn/vendor/symfony/polyfill-mbstring/bootstrap80.php ( 9.78 KB )
  16. /yingpanguazai/ssd/ssd1/www/b.460.net.cn/vendor/symfony/var-dumper/Resources/functions/dump.php ( 1.49 KB )
  17. /yingpanguazai/ssd/ssd1/www/b.460.net.cn/vendor/topthink/think-dumper/src/helper.php ( 0.18 KB )
  18. /yingpanguazai/ssd/ssd1/www/b.460.net.cn/vendor/symfony/var-dumper/VarDumper.php ( 4.30 KB )
  19. /yingpanguazai/ssd/ssd1/www/b.460.net.cn/vendor/topthink/framework/src/think/App.php ( 15.30 KB )
  20. /yingpanguazai/ssd/ssd1/www/b.460.net.cn/vendor/topthink/think-container/src/Container.php ( 15.76 KB )
  21. /yingpanguazai/ssd/ssd1/www/b.460.net.cn/vendor/psr/container/src/ContainerInterface.php ( 1.02 KB )
  22. /yingpanguazai/ssd/ssd1/www/b.460.net.cn/app/provider.php ( 0.19 KB )
  23. /yingpanguazai/ssd/ssd1/www/b.460.net.cn/vendor/topthink/framework/src/think/Http.php ( 6.04 KB )
  24. /yingpanguazai/ssd/ssd1/www/b.460.net.cn/vendor/topthink/think-helper/src/helper/Str.php ( 7.29 KB )
  25. /yingpanguazai/ssd/ssd1/www/b.460.net.cn/vendor/topthink/framework/src/think/Env.php ( 4.68 KB )
  26. /yingpanguazai/ssd/ssd1/www/b.460.net.cn/app/common.php ( 0.03 KB )
  27. /yingpanguazai/ssd/ssd1/www/b.460.net.cn/vendor/topthink/framework/src/helper.php ( 18.78 KB )
  28. /yingpanguazai/ssd/ssd1/www/b.460.net.cn/vendor/topthink/framework/src/think/Config.php ( 5.54 KB )
  29. /yingpanguazai/ssd/ssd1/www/b.460.net.cn/config/app.php ( 0.95 KB )
  30. /yingpanguazai/ssd/ssd1/www/b.460.net.cn/config/cache.php ( 0.78 KB )
  31. /yingpanguazai/ssd/ssd1/www/b.460.net.cn/config/console.php ( 0.23 KB )
  32. /yingpanguazai/ssd/ssd1/www/b.460.net.cn/config/cookie.php ( 0.56 KB )
  33. /yingpanguazai/ssd/ssd1/www/b.460.net.cn/config/database.php ( 2.47 KB )
  34. /yingpanguazai/ssd/ssd1/www/b.460.net.cn/vendor/topthink/framework/src/think/facade/Env.php ( 1.67 KB )
  35. /yingpanguazai/ssd/ssd1/www/b.460.net.cn/config/filesystem.php ( 0.61 KB )
  36. /yingpanguazai/ssd/ssd1/www/b.460.net.cn/config/lang.php ( 0.91 KB )
  37. /yingpanguazai/ssd/ssd1/www/b.460.net.cn/config/log.php ( 1.35 KB )
  38. /yingpanguazai/ssd/ssd1/www/b.460.net.cn/config/middleware.php ( 0.19 KB )
  39. /yingpanguazai/ssd/ssd1/www/b.460.net.cn/config/route.php ( 1.89 KB )
  40. /yingpanguazai/ssd/ssd1/www/b.460.net.cn/config/session.php ( 0.57 KB )
  41. /yingpanguazai/ssd/ssd1/www/b.460.net.cn/config/trace.php ( 0.34 KB )
  42. /yingpanguazai/ssd/ssd1/www/b.460.net.cn/config/view.php ( 0.82 KB )
  43. /yingpanguazai/ssd/ssd1/www/b.460.net.cn/app/event.php ( 0.25 KB )
  44. /yingpanguazai/ssd/ssd1/www/b.460.net.cn/vendor/topthink/framework/src/think/Event.php ( 7.67 KB )
  45. /yingpanguazai/ssd/ssd1/www/b.460.net.cn/app/service.php ( 0.13 KB )
  46. /yingpanguazai/ssd/ssd1/www/b.460.net.cn/app/AppService.php ( 0.26 KB )
  47. /yingpanguazai/ssd/ssd1/www/b.460.net.cn/vendor/topthink/framework/src/think/Service.php ( 1.64 KB )
  48. /yingpanguazai/ssd/ssd1/www/b.460.net.cn/vendor/topthink/framework/src/think/Lang.php ( 7.35 KB )
  49. /yingpanguazai/ssd/ssd1/www/b.460.net.cn/vendor/topthink/framework/src/lang/zh-cn.php ( 13.70 KB )
  50. /yingpanguazai/ssd/ssd1/www/b.460.net.cn/vendor/topthink/framework/src/think/initializer/Error.php ( 3.31 KB )
  51. /yingpanguazai/ssd/ssd1/www/b.460.net.cn/vendor/topthink/framework/src/think/initializer/RegisterService.php ( 1.33 KB )
  52. /yingpanguazai/ssd/ssd1/www/b.460.net.cn/vendor/services.php ( 0.14 KB )
  53. /yingpanguazai/ssd/ssd1/www/b.460.net.cn/vendor/topthink/framework/src/think/service/PaginatorService.php ( 1.52 KB )
  54. /yingpanguazai/ssd/ssd1/www/b.460.net.cn/vendor/topthink/framework/src/think/service/ValidateService.php ( 0.99 KB )
  55. /yingpanguazai/ssd/ssd1/www/b.460.net.cn/vendor/topthink/framework/src/think/service/ModelService.php ( 2.04 KB )
  56. /yingpanguazai/ssd/ssd1/www/b.460.net.cn/vendor/topthink/think-trace/src/Service.php ( 0.77 KB )
  57. /yingpanguazai/ssd/ssd1/www/b.460.net.cn/vendor/topthink/framework/src/think/Middleware.php ( 6.72 KB )
  58. /yingpanguazai/ssd/ssd1/www/b.460.net.cn/vendor/topthink/framework/src/think/initializer/BootService.php ( 0.77 KB )
  59. /yingpanguazai/ssd/ssd1/www/b.460.net.cn/vendor/topthink/think-orm/src/Paginator.php ( 11.86 KB )
  60. /yingpanguazai/ssd/ssd1/www/b.460.net.cn/vendor/topthink/think-validate/src/Validate.php ( 63.20 KB )
  61. /yingpanguazai/ssd/ssd1/www/b.460.net.cn/vendor/topthink/think-orm/src/Model.php ( 23.55 KB )
  62. /yingpanguazai/ssd/ssd1/www/b.460.net.cn/vendor/topthink/think-orm/src/model/concern/Attribute.php ( 21.05 KB )
  63. /yingpanguazai/ssd/ssd1/www/b.460.net.cn/vendor/topthink/think-orm/src/model/concern/AutoWriteData.php ( 4.21 KB )
  64. /yingpanguazai/ssd/ssd1/www/b.460.net.cn/vendor/topthink/think-orm/src/model/concern/Conversion.php ( 6.44 KB )
  65. /yingpanguazai/ssd/ssd1/www/b.460.net.cn/vendor/topthink/think-orm/src/model/concern/DbConnect.php ( 5.16 KB )
  66. /yingpanguazai/ssd/ssd1/www/b.460.net.cn/vendor/topthink/think-orm/src/model/concern/ModelEvent.php ( 2.33 KB )
  67. /yingpanguazai/ssd/ssd1/www/b.460.net.cn/vendor/topthink/think-orm/src/model/concern/RelationShip.php ( 28.29 KB )
  68. /yingpanguazai/ssd/ssd1/www/b.460.net.cn/vendor/topthink/think-helper/src/contract/Arrayable.php ( 0.09 KB )
  69. /yingpanguazai/ssd/ssd1/www/b.460.net.cn/vendor/topthink/think-helper/src/contract/Jsonable.php ( 0.13 KB )
  70. /yingpanguazai/ssd/ssd1/www/b.460.net.cn/vendor/topthink/think-orm/src/model/contract/Modelable.php ( 0.09 KB )
  71. /yingpanguazai/ssd/ssd1/www/b.460.net.cn/vendor/topthink/framework/src/think/Db.php ( 2.88 KB )
  72. /yingpanguazai/ssd/ssd1/www/b.460.net.cn/vendor/topthink/think-orm/src/DbManager.php ( 8.52 KB )
  73. /yingpanguazai/ssd/ssd1/www/b.460.net.cn/vendor/topthink/framework/src/think/Log.php ( 6.28 KB )
  74. /yingpanguazai/ssd/ssd1/www/b.460.net.cn/vendor/topthink/framework/src/think/Manager.php ( 3.92 KB )
  75. /yingpanguazai/ssd/ssd1/www/b.460.net.cn/vendor/psr/log/src/LoggerTrait.php ( 2.69 KB )
  76. /yingpanguazai/ssd/ssd1/www/b.460.net.cn/vendor/psr/log/src/LoggerInterface.php ( 2.71 KB )
  77. /yingpanguazai/ssd/ssd1/www/b.460.net.cn/vendor/topthink/framework/src/think/Cache.php ( 4.92 KB )
  78. /yingpanguazai/ssd/ssd1/www/b.460.net.cn/vendor/psr/simple-cache/src/CacheInterface.php ( 4.71 KB )
  79. /yingpanguazai/ssd/ssd1/www/b.460.net.cn/vendor/topthink/think-helper/src/helper/Arr.php ( 16.63 KB )
  80. /yingpanguazai/ssd/ssd1/www/b.460.net.cn/vendor/topthink/framework/src/think/cache/driver/File.php ( 7.84 KB )
  81. /yingpanguazai/ssd/ssd1/www/b.460.net.cn/vendor/topthink/framework/src/think/cache/Driver.php ( 9.03 KB )
  82. /yingpanguazai/ssd/ssd1/www/b.460.net.cn/vendor/topthink/framework/src/think/contract/CacheHandlerInterface.php ( 1.99 KB )
  83. /yingpanguazai/ssd/ssd1/www/b.460.net.cn/app/Request.php ( 0.09 KB )
  84. /yingpanguazai/ssd/ssd1/www/b.460.net.cn/vendor/topthink/framework/src/think/Request.php ( 55.78 KB )
  85. /yingpanguazai/ssd/ssd1/www/b.460.net.cn/app/middleware.php ( 0.25 KB )
  86. /yingpanguazai/ssd/ssd1/www/b.460.net.cn/vendor/topthink/framework/src/think/Pipeline.php ( 2.61 KB )
  87. /yingpanguazai/ssd/ssd1/www/b.460.net.cn/vendor/topthink/think-trace/src/TraceDebug.php ( 3.40 KB )
  88. /yingpanguazai/ssd/ssd1/www/b.460.net.cn/vendor/topthink/framework/src/think/middleware/SessionInit.php ( 1.94 KB )
  89. /yingpanguazai/ssd/ssd1/www/b.460.net.cn/vendor/topthink/framework/src/think/Session.php ( 1.80 KB )
  90. /yingpanguazai/ssd/ssd1/www/b.460.net.cn/vendor/topthink/framework/src/think/session/driver/File.php ( 6.27 KB )
  91. /yingpanguazai/ssd/ssd1/www/b.460.net.cn/vendor/topthink/framework/src/think/contract/SessionHandlerInterface.php ( 0.87 KB )
  92. /yingpanguazai/ssd/ssd1/www/b.460.net.cn/vendor/topthink/framework/src/think/session/Store.php ( 7.12 KB )
  93. /yingpanguazai/ssd/ssd1/www/b.460.net.cn/vendor/topthink/framework/src/think/Route.php ( 23.73 KB )
  94. /yingpanguazai/ssd/ssd1/www/b.460.net.cn/vendor/topthink/framework/src/think/route/RuleName.php ( 5.75 KB )
  95. /yingpanguazai/ssd/ssd1/www/b.460.net.cn/vendor/topthink/framework/src/think/route/Domain.php ( 2.53 KB )
  96. /yingpanguazai/ssd/ssd1/www/b.460.net.cn/vendor/topthink/framework/src/think/route/RuleGroup.php ( 22.43 KB )
  97. /yingpanguazai/ssd/ssd1/www/b.460.net.cn/vendor/topthink/framework/src/think/route/Rule.php ( 26.95 KB )
  98. /yingpanguazai/ssd/ssd1/www/b.460.net.cn/vendor/topthink/framework/src/think/route/RuleItem.php ( 9.78 KB )
  99. /yingpanguazai/ssd/ssd1/www/b.460.net.cn/route/app.php ( 1.72 KB )
  100. /yingpanguazai/ssd/ssd1/www/b.460.net.cn/vendor/topthink/framework/src/think/facade/Route.php ( 4.70 KB )
  101. /yingpanguazai/ssd/ssd1/www/b.460.net.cn/vendor/topthink/framework/src/think/route/dispatch/Controller.php ( 4.74 KB )
  102. /yingpanguazai/ssd/ssd1/www/b.460.net.cn/vendor/topthink/framework/src/think/route/Dispatch.php ( 10.44 KB )
  103. /yingpanguazai/ssd/ssd1/www/b.460.net.cn/app/controller/Index.php ( 4.81 KB )
  104. /yingpanguazai/ssd/ssd1/www/b.460.net.cn/app/BaseController.php ( 2.05 KB )
  105. /yingpanguazai/ssd/ssd1/www/b.460.net.cn/vendor/topthink/think-orm/src/facade/Db.php ( 0.93 KB )
  106. /yingpanguazai/ssd/ssd1/www/b.460.net.cn/vendor/topthink/think-orm/src/db/connector/Mysql.php ( 5.44 KB )
  107. /yingpanguazai/ssd/ssd1/www/b.460.net.cn/vendor/topthink/think-orm/src/db/PDOConnection.php ( 52.47 KB )
  108. /yingpanguazai/ssd/ssd1/www/b.460.net.cn/vendor/topthink/think-orm/src/db/Connection.php ( 8.39 KB )
  109. /yingpanguazai/ssd/ssd1/www/b.460.net.cn/vendor/topthink/think-orm/src/db/ConnectionInterface.php ( 4.57 KB )
  110. /yingpanguazai/ssd/ssd1/www/b.460.net.cn/vendor/topthink/think-orm/src/db/builder/Mysql.php ( 16.58 KB )
  111. /yingpanguazai/ssd/ssd1/www/b.460.net.cn/vendor/topthink/think-orm/src/db/Builder.php ( 24.06 KB )
  112. /yingpanguazai/ssd/ssd1/www/b.460.net.cn/vendor/topthink/think-orm/src/db/BaseBuilder.php ( 27.50 KB )
  113. /yingpanguazai/ssd/ssd1/www/b.460.net.cn/vendor/topthink/think-orm/src/db/Query.php ( 15.71 KB )
  114. /yingpanguazai/ssd/ssd1/www/b.460.net.cn/vendor/topthink/think-orm/src/db/BaseQuery.php ( 45.13 KB )
  115. /yingpanguazai/ssd/ssd1/www/b.460.net.cn/vendor/topthink/think-orm/src/db/concern/TimeFieldQuery.php ( 7.43 KB )
  116. /yingpanguazai/ssd/ssd1/www/b.460.net.cn/vendor/topthink/think-orm/src/db/concern/AggregateQuery.php ( 3.26 KB )
  117. /yingpanguazai/ssd/ssd1/www/b.460.net.cn/vendor/topthink/think-orm/src/db/concern/ModelRelationQuery.php ( 20.07 KB )
  118. /yingpanguazai/ssd/ssd1/www/b.460.net.cn/vendor/topthink/think-orm/src/db/concern/ParamsBind.php ( 3.66 KB )
  119. /yingpanguazai/ssd/ssd1/www/b.460.net.cn/vendor/topthink/think-orm/src/db/concern/ResultOperation.php ( 7.01 KB )
  120. /yingpanguazai/ssd/ssd1/www/b.460.net.cn/vendor/topthink/think-orm/src/db/concern/WhereQuery.php ( 19.37 KB )
  121. /yingpanguazai/ssd/ssd1/www/b.460.net.cn/vendor/topthink/think-orm/src/db/concern/JoinAndViewQuery.php ( 7.11 KB )
  122. /yingpanguazai/ssd/ssd1/www/b.460.net.cn/vendor/topthink/think-orm/src/db/concern/TableFieldInfo.php ( 2.63 KB )
  123. /yingpanguazai/ssd/ssd1/www/b.460.net.cn/vendor/topthink/think-orm/src/db/concern/Transaction.php ( 2.77 KB )
  124. /yingpanguazai/ssd/ssd1/www/b.460.net.cn/vendor/topthink/framework/src/think/log/driver/File.php ( 5.96 KB )
  125. /yingpanguazai/ssd/ssd1/www/b.460.net.cn/vendor/topthink/framework/src/think/contract/LogHandlerInterface.php ( 0.86 KB )
  126. /yingpanguazai/ssd/ssd1/www/b.460.net.cn/vendor/topthink/framework/src/think/log/Channel.php ( 3.89 KB )
  127. /yingpanguazai/ssd/ssd1/www/b.460.net.cn/vendor/topthink/framework/src/think/event/LogRecord.php ( 1.02 KB )
  128. /yingpanguazai/ssd/ssd1/www/b.460.net.cn/vendor/topthink/think-helper/src/Collection.php ( 16.47 KB )
  129. /yingpanguazai/ssd/ssd1/www/b.460.net.cn/vendor/topthink/framework/src/think/facade/View.php ( 1.70 KB )
  130. /yingpanguazai/ssd/ssd1/www/b.460.net.cn/vendor/topthink/framework/src/think/View.php ( 4.39 KB )
  131. /yingpanguazai/ssd/ssd1/www/b.460.net.cn/vendor/topthink/framework/src/think/Response.php ( 8.81 KB )
  132. /yingpanguazai/ssd/ssd1/www/b.460.net.cn/vendor/topthink/framework/src/think/response/View.php ( 3.29 KB )
  133. /yingpanguazai/ssd/ssd1/www/b.460.net.cn/vendor/topthink/framework/src/think/Cookie.php ( 6.06 KB )
  134. /yingpanguazai/ssd/ssd1/www/b.460.net.cn/vendor/topthink/think-view/src/Think.php ( 8.38 KB )
  135. /yingpanguazai/ssd/ssd1/www/b.460.net.cn/vendor/topthink/framework/src/think/contract/TemplateHandlerInterface.php ( 1.60 KB )
  136. /yingpanguazai/ssd/ssd1/www/b.460.net.cn/vendor/topthink/think-template/src/Template.php ( 46.61 KB )
  137. /yingpanguazai/ssd/ssd1/www/b.460.net.cn/vendor/topthink/think-template/src/template/driver/File.php ( 2.41 KB )
  138. /yingpanguazai/ssd/ssd1/www/b.460.net.cn/vendor/topthink/think-template/src/template/contract/DriverInterface.php ( 0.86 KB )
  139. /yingpanguazai/ssd/ssd1/www/b.460.net.cn/runtime/temp/b35eef690f41e64ad9e1c098cfc7d3bc.php ( 11.98 KB )
  140. /yingpanguazai/ssd/ssd1/www/b.460.net.cn/vendor/topthink/think-trace/src/Html.php ( 4.42 KB )
  1. CONNECT:[ UseTime:0.000876s ] mysql:host=127.0.0.1;port=3306;dbname=b460;charset=utf8mb4
  2. SHOW FULL COLUMNS FROM `fenlei` [ RunTime:0.001361s ]
  3. SELECT * FROM `fenlei` WHERE `fid` = 0 [ RunTime:0.000687s ]
  4. SELECT * FROM `fenlei` WHERE `fid` = 63 [ RunTime:0.001662s ]
  5. SHOW FULL COLUMNS FROM `set` [ RunTime:0.001281s ]
  6. SELECT * FROM `set` [ RunTime:0.000466s ]
  7. SHOW FULL COLUMNS FROM `article` [ RunTime:0.001350s ]
  8. SELECT * FROM `article` WHERE `id` = 534446 LIMIT 1 [ RunTime:0.002313s ]
  9. UPDATE `article` SET `lasttime` = 1776734056 WHERE `id` = 534446 [ RunTime:0.001407s ]
  10. SELECT * FROM `fenlei` WHERE `id` = 65 LIMIT 1 [ RunTime:0.000622s ]
  11. SELECT * FROM `article` WHERE `id` < 534446 ORDER BY `id` DESC LIMIT 1 [ RunTime:0.003535s ]
  12. SELECT * FROM `article` WHERE `id` > 534446 ORDER BY `id` ASC LIMIT 1 [ RunTime:0.011575s ]
  13. SELECT * FROM `article` WHERE `id` < 534446 ORDER BY `id` DESC LIMIT 10 [ RunTime:0.010733s ]
  14. SELECT * FROM `article` WHERE `id` < 534446 ORDER BY `id` DESC LIMIT 10,10 [ RunTime:0.001539s ]
  15. SELECT * FROM `article` WHERE `id` < 534446 ORDER BY `id` DESC LIMIT 20,10 [ RunTime:0.003321s ]
0.193117s