点击蓝字,关注我们

别只埋头苦干了! 你的科研装备库该更新了!✅ 单细胞+转录组:给你的课题装上“显微镜”,看得更细。✅ 孟德尔随机化:给你的结论穿上“防弹衣”,因果更稳。✅ 机器学习:给你的数据配上“最强AI大脑”,预测更准。
担心学不会?不存在的! 我们奉行 “一对一,教到会” 的保姆级服务,从设计到分析,手把手带你通关。
🎁 限时福利社 🎁
拼团价更香:三人成行,直接省下288元!
转发有礼:分享海报到朋友圈,精美礼品等你拿!
课程总价:6980元,掌握三项硬技能,这投资值!
👇 戳下方二维码,直接对话课程顾问,抢占优惠席位!👇

不管你是想复现分析、借鉴思路做国自然预实验,还是想在此基础上拓展自己的研究,这个 “低成本高产出” 的思路都适配度拉满!心动不如行动,看好就赶紧滴滴小编,把这套 “宝藏思路” 直接变成你的科研成果!

定制生信分析
临床科研服务
科室科研培训
各数据库搭建

中文标题:H2BC9乳糖化通过Wnt/β-catenin信号通路调节食管鳞状细胞癌的进展
影响因子:7.5/Q1

研究背景
乳酸传统上被视为糖酵解的代谢废物,最近通过蛋白质乳化成为关键信号分子和表观遗传修饰剂。然而,组蛋白乳酸化在癌症进展中的功能性后果仍不十分明了。

研究思路
1. 生信分析策略

研究结果

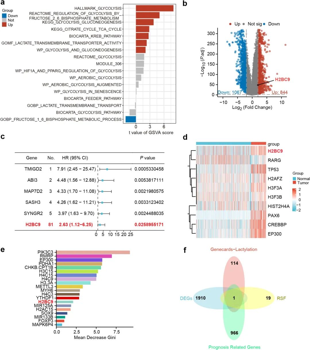
2.H2BC9在多种肿瘤中表达较高,且与ESCC患者的预后较差相关
肿瘤免疫微环境(TME)对癌症发展至关重要。研究发现,高神经信号亚型患者免疫细胞(CD4⁺T、CD8⁺T、DC细胞)及促炎M1巨噬细胞丰度更低,抗炎M2巨噬细胞更多,呈免疫抑制表型;低神经信号亚型免疫检查点基因(CTLA4、PDCD1等)高表达,更易从ICI治疗获益。此外,高神经信号亚型中癌症相关成纤维细胞(CAF,尤其iCAF、mCAF)丰度更高,与神经信号正相关,二者通过POSTN等基因互作形成网络,可能促进肿瘤血管生成、形成屏障阻止免疫浸润,协同推动癌症进展与免疫逃逸。

3.H2BC9的潜在生物学功能、药物敏感性预测及体细胞突变分析

4.H2BC9表达与ESCC免疫微环境的相关性

5.分析H2BC9在单细胞层面的潜在功能和通路
对GEO数据库中5名患者的6个ESCC组织样本进行单细胞分析,经UMAP降维和聚类识别出8种细胞类型,上皮细胞按H2BC9表达分为两亚组,其差异基因富集于细胞周期调控等过程。CellChat分析发现Wnt/β-catenin信号通路仅在H2BC9阳性亚组活跃,Wnt7b是关键下游效应因子。时间依赖性ROC分析显示H2BC9对ESCC患者长期预后有中等预测潜力,可作为患者分层和风险评估的生物标志物。

6.H2BC9通过增加乳酰化促进Wnt/β-catenin信号通路的活性,并促进体内ESCC肿瘤的生长
乳酸暴露以剂量依赖方式增加全局蛋白乳酸化(25mM为最佳浓度),IP证实此条件下H2BC9乳酸化增强。功能实验表明乳酸可促进ESCC细胞增殖,且该作用在H2BC9敲低后被抑制;Western blot显示乳酸诱导的Wnt7b/β-catenin通路激活依赖H2BC9,2-DG治疗可降低H2BC9乳酸化及通路活性(不影响总蛋白水平)。体内异种移植模型证实,CRISPR介导敲除H2BC9的TE-1细胞形成的肿瘤生长和重量显著减弱,表明H2BC9通过乳酸驱动的乳酸化及致癌信号通路激活促进ESCC进展。

7.H2BC9 K44乳酸化是Wnt7b转录激活和ESCC肿瘤进展所必需的
质谱分析结合Deep-Kla/FSL-Kla预测,确定H2BC9的K44为关键乳酸化功能位点。构建K44R突变体后验证发现,其在高乳酸条件下丧失乳酸化能力,且无法促进ESCC细胞增殖、激活Wnt7b/β-catenin通路(ChIP-qPCR证实其与Wnt7b启动子结合减弱);多位点突变体(仅保留K44)仍可激活Wnt7b表达。体内异种移植实验显示,K44R突变体组肿瘤体积和重量显著小于野生型组,证实乳酸诱导的H2BC9 K44乳酸化通过增强Wnt7b转录、激活Wnt/β-catenin信号促进ESCC增殖。


文章小结
研究揭示了一个新的调控轴,H2BC9 K44乳酰化激活Wnt7b转录及下游Wnt/β-catenin信号,推动ESCC的进展。针对H2BC9乳酰化可能为克服ESCC肿瘤生长和免疫逃逸提供有前景的治疗策略。

往期推荐
IF 7.5!机械力热点+多组学整合+单细胞+实验验证联合解析!福建医科大学团队揭示机械相关基因驱动特发性肺纤维化分子分型与预后新机制
点赞
