当前位置:首页>南京>郑州大学单崇新/史志锋&南京工业大学王建浦等人Nature Communications:基于有机 - 无机杂化锑卤化物的高效溶液处理发光二极管

郑州大学单崇新/史志锋&南京工业大学王建浦等人Nature Communications:基于有机 - 无机杂化锑卤化物的高效溶液处理发光二极管

  • 2026-02-06 08:23:14
郑州大学单崇新/史志锋&南京工业大学王建浦等人Nature Communications:基于有机 - 无机杂化锑卤化物的高效溶液处理发光二极管

一、摘要

有机 - 无机杂化锑卤化物是一类极具潜力的溶液处理发光二极管(LED)发射材料。然而,由于发射体内部存在非辐射复合现象,且器件中的电荷传输性能不佳,实现高效电致发光仍面临挑战。本研究通过有机阳离子工程设计,合成了咔唑功能化的三苯基(9 - 乙基 - 9H - 咔唑 - 3 - 基)膦阳离子(TPPEtCz+),利用该阳离子制备出具有优异发光性能的(TPPEtCz)2Sb2Br8薄膜,同时改善了器件内的电荷传输效率。TPPEtCz+能与[Sb2Br8]2物种及二氯甲烷溶剂形成强氢键,促使晶体结构更完整地重构,进而提升薄膜质量。此外,(TPPEtCz)2Sb2Br8中咔唑基团与电子传输材料 TPBi 的苯并咪唑基团之间存在非共价ππ相互作用,这种作用优化了界面接触,促进了电子的传输与注入。最终,所制备的发光二极管峰值外量子效率达到 19.4%,在 100 cd・m⁻² 亮度下的半衰期为 10190 分钟。该研究为杂化器件的阳离子设计提供了重要思路,对其实际应用具有重要意义。

二、研究背景

溶液处理发光二极管(LED)凭借其制备工艺简单、成本低廉的优势,成为极具前景的下一代光源技术。目前,已开发出多种溶液处理材料及器件结构,包括有机 LED、胶体核壳量子点 LED、钙钛矿 LED 以及有机 - 无机杂化 LED 等。其中,有机 - 无机杂化金属卤化物备受关注,它能够融合无机单元的半导体特性与有机组分的结构多样性,这是传统纯无机材料和有机发色团所不具备的优势。

特别是零维(0D)杂化锑(Sb)卤化物,作为有机 - 无机材料体系中的新型发射体,借助分子水平上的量子限制结构,展现出优异的光致发光量子效率(PLQY)和稳定性。通过设计主客体结构以及对有机组分进行功能化修饰等策略,锑卤化物材料在 LED 领域的应用逐渐得到拓展。

然而,尽管基于杂化锑卤化物的发射体光致发光量子效率(PLQY)可高达 86.1%,但已报道的最高外量子效率(EQE)仅为 5.12%。光致发光效率与电致发光效率之间的显著差异表明,限制器件性能的关键并非发射体的发光特性,而是器件内部电荷传输和注入效率低下。此外,锑卤化物发射体在快速结晶过程中会产生高密度缺陷,导致严重的非辐射复合,这也是制约其性能提升的重要因素。因此,通过设计低缺陷发射体以及开发先进的界面工程技术,协同优化材料与器件结构,有望突破现有电致发光效率的限制。

三、研究内容

本研究设计了一种咔唑功能化的三苯基(9 - 乙基咔唑)膦阳离子(TPPEtCz+)。该阳离子不仅能促使形成发光性能优异、缺陷少的(TPPEtCz)2Sb2Br8薄膜,还能与电子传输材料 TPBi 发生ππ堆积相互作用,从而优化界面接触。TPPEtCz+易于与[Sb2Br8]2物种及二氯甲烷溶剂形成强氢键,使(TPPEtCz)2Sb2Br8薄膜实现缓释结晶,进而改善薄膜的表面形貌并提升辐射复合效率。同时,(TPPEtCz)2Sb2Br8中咔唑基团与 TPBi 的苯并咪唑基团之间的ππ堆积相互作用,也促进了器件内电子的传输与注入。通过这些协同作用,成功制备出高效锑卤化物 LED,其最大外量子效率(EQE)达 19.4%,在 100 cd・m⁻² 亮度下的半衰期为 10190 分钟,这一成果在有机 - 无机杂化 LED 体系中具有重要突破意义。

四、结果讨论

4.1 有机阳离子设计与薄膜制备

研究设计了两种结构相似的有机阳离子,分别为乙基三苯基膦阳离子(TPPEt+)和三苯基(9 - 乙基咔唑)膦阳离子(TPPEtCz+),并通过取代反应合成了咔唑功能化的 TPPEtCzBr,其结构经核磁共振(NMR)和高分辨质谱(HRMS)验证。以 TPPEtCzBr 和 TPPEtBr 为有机盐,采用反溶剂气相扩散法合成了(TPPEtCz)2Sb2Br8(目标样品)和(TPPEt)2SbBr5(对照样品)单晶。结构分析表明,(TPPEt)2SbBr5中 Sb 原子与 5 个 Br 原子形成四方锥[SbBr5]2结构,而(TPPEtCz)2Sb2Br8中两个四方锥结构通过边共享形成[Sb2Br8]2二聚体。热分析显示(TPPEtCz)2Sb2Br8的熔点(167.1℃)高于(TPPEt)2SbBr5(149.7℃),具有更优的热稳定性。采用旋涂法制备了两种锑卤化物发光层,器件结构为 ITO/PEDOT:PSS / 锑卤化物 / TPBi/LiF/Al。由于(TPPEtCz)2Sb2Br8与 TPBi 均含有平面 π 共轭芳香环,且电荷分布互补,二者之间可形成ππ堆积,为电荷传输提供有效路径,而对照样品因缺乏延伸共轭平面,难以与 TPBi 产生有效相互作用。

4.2 LED 性能测试

(TPPEtCz)2Sb2Br8基 LED 具有更低的开启电压、更高的电流密度和亮度,其最大亮度达 3669 cd・m⁻²,峰值外量子效率(EQE)为 19.4%;而对照样品的最大亮度仅为 34.0 cd・m⁻²,峰值外量子效率(EQE)仅 1.1%。30 个器件的统计结果显示,(TPPEtCz)2Sb2Br8基 LED 的平均外量子效率(EQE)为 18.5%,重复性良好。器件的电致发光(EL)光谱在不同电压下强度单调增加,光谱稳定性优异,与光致发光(PL)光谱相比略有红移,可能由电场引起的斯塔克效应导致。稳定性测试表明,(TPPEtCz)2Sb2Br8基 LED 在 100 cd・m⁻² 初始亮度下的半衰期(T50)为 10190 分钟,远高于对照样品的 11 分钟,且经紫外固化环氧树脂封装后,在环境条件下储存 30 天,亮度和外量子效率(EQE)仍保持稳定。

4.3 电子结构与光物理性质

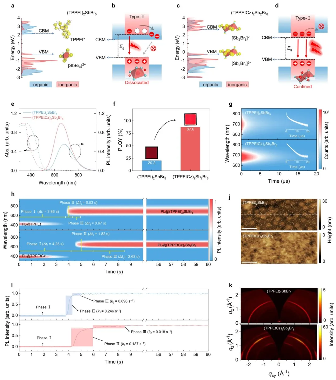
密度泛函理论(DFT)计算表明,(TPPEt)2SbBr5的价带顶(VBM)由 Sb 5s 和 Br 4p 轨道杂化构成,导带底(CBM)主要源于TPPEt+阳离子,形成 II 型能带排列,导致光生电子从[SbBr5]2转移至TPPEt+并发生非辐射复合;而(TPPEtCz)2Sb2Br8的价带顶(VBM)和导带底(CBM)均主要由 Sb 和 Br 轨道构成,有机阳离子起到隔离无机[Sb2Br8]2单元的作用,形成 I 型能带排列,有利于激子局限化和辐射复合。光物理性质测试显示,(TPPEtCz)2Sb2Br8薄膜的吸收边和光致发光(PL)峰略蓝移,半高宽(FWHM)和斯托克斯位移更小,光致发光量子效率(PLQY)高达 87.6%,远高于对照样品的 20.2%。时间分辨光致发光(PL)光谱表明,(TPPEtCz)2Sb2Br8薄膜的平均寿命(3.57 μs)更长,辐射复合速率更高,非辐射复合速率更低。

4.4 发光增强机制与电荷传输性能

原位光致发光(PL)和紫外 - 可见吸收测试表明,TPPEtCz+通过与[Sb2Br8]2及二氯甲烷溶剂形成强氢键,延缓了薄膜的结晶过程,降低了缺陷密度。核磁共振(NMR)、扫描电子显微镜(SEM)、原子力显微镜(AFM)和掠入射广角 X 射线散射(GIWAXS)等表征证实,(TPPEtCz)2Sb2Br8薄膜具有更致密均匀的形貌、更低的表面粗糙度和更优的晶体取向。电荷传输性能测试显示,TPPEtCz)2Sb2Br8与 TPBi 之间的ππ相互作用降低了功函数,优化了能带排列,减少了电荷注入势垒。电化学阻抗谱(EIS)和电容 - 电压(C-V)曲线表明,(TPPEtCz)2Sb2Br8基器件的串联电阻(Rs)和复合电阻(Rrec)更小,陷阱态密度更低,电荷复合速率更快。半导体器件模拟结果显示,(TPPEtCz)2Sb2Br8基器件的载流子浓度、激子浓度和复合速率均高于对照样品。

4.5 大面积 LED 与策略通用性验证

利用(TPPEtCz)2Sb2Br8薄膜的优异性能,成功制备出大面积红色 LED。4.5×4.5 cm² 的薄膜在紫外光照射下发射均匀明亮的红光,12.25 cm² 的大面积 LED 的外量子效率(EQE)达 17.2%,亮度为 3641 cd・m⁻²,具有良好的均匀性和重复性。为验证咔唑功能化有机阳离子策略的通用性,设计并合成了其他三种咔唑衍生物(TPPMeCzBr、TPPPhCzBr、TPPNaCzBr),基于这些衍生物的器件性能均显著优于对照样品,证实了该策略的有效性和普适性。

五、总体结论

本研究揭示了咔唑功能化有机阳离子在抑制锑卤化物薄膜非辐射复合和提升器件电荷传输性能中的关键作用。通过设计合成咔唑基阳离子TPPEtCz+,成功制备出(TPPEtCz)2Sb2Br8薄膜,该薄膜具有优异的辐射复合效率和良好的薄膜质量。同时,(TPPEtCz)2Sb2Br8中咔唑基团与 TPBi 的苯并咪唑基团之间的ππ相互作用有效调控了界面特性,促进了电子的传输与注入。最终,制备出峰值外量子效率(EQE)为 19.4%、发光面积达 12.25 cm²、半衰期为 10190 分钟的高效锑卤化物 LED,并验证了咔唑功能化有机阳离子策略的通用性。该研究为设计高性能有机 - 无机杂化金属卤化物 LED 的有机阳离子提供了全新思路。

六、图文概览

图 1、锑卤化物 LED 的设计理念与电致发光性能。a)基于对照样品(TPPEt)2SbBr5和 b)目标样品(TPPEtCz)2Sb2Br8发射体的器件结构示意图,突出显示有机阳离子的化学结构;c)(TPPEt)2SbBr5、TPBi 和(TPPEtCz)2Sb2Br8的静电表面电势,强调发射体与 TPBi 之间的界面相互作用;d)(TPPEt)2SbBr5(TPPEtCz)2Sb2Br8基 LED 的电流密度 - 电压 - 亮度曲线;e)外量子效率(EQE)- 电流密度曲线;f)最先进的无铅金属卤化物 LED 的最大外量子效率(EQE);g)(TPPEt)2SbBr5(TPPEtCz)2Sb2Br8基 LED 的峰值外量子效率(EQE)统计直方图;h)两种 LED 的半衰期测试结果。

图 2、锑卤化物薄膜的电子结构、光学和形貌特性。a)(TPPEt)2SbBr5和 c)(TPPEtCz)2Sb2Br8的投影态密度(pDOS)图,重点展示价带顶(VBM)和导带底(CBM)的电荷密度图;b)(TPPEt)2SbBr5和 d)(TPPEtCz)2Sb2Br8的能级排列示意图,包括激子形成、转移和辐射复合过程的演变;e)两种薄膜的紫外 - 可见吸收和光致发光(PL)光谱;f)光致发光量子效率(PLQY);g)时间分辨光致发光(PL)光谱的伪彩色图;h)两种薄膜在旋涂过程中的原位光致发光(PL)光谱;i)从原位光致发光(PL)光谱中提取的光致发光(PL)强度演变曲线;j)两种薄膜的原子力显微镜(AFM)图像(比例尺:1 μm);k)两种薄膜的掠入射广角 X 射线散射(GIWAXS)图谱。

图 3、ππ相互作用对电荷传输的影响。a)(TPPEtCz)2Sb2Br8和 TPBi 处理的(TPPEtCz)2Sb2Br8薄膜的开尔文探针力显微镜(KPFM)图像(比例尺:1 μm);b)基于(TPPEt)2SbBr5(TPPEtCz)2Sb2Br8薄膜的器件的电化学阻抗谱(EIS)曲线;c)两种 LED 的低频(f=5 kHz)电容 - 电压(C-V)曲线;d)纯 TPBi、TPBi 处理的(TPPEtCz)2Sb2Br8和纯(TPPEtCz)2Sb2Br8的 N 1s 高分辨 X 射线光电子能谱(XPS);e)红外光谱(FTIR);f)质子核磁共振(¹H NMR)光谱;g)TPBi 与(TPPEtCz)2Sb2Br8的三种吸附模型结构;h)三种吸附模型的吸附能(Eads)对比。

图 4、大面积器件的展示。a)在紫外光照射下,发光面积为 4.5×4.5 cm² 的大面积(TPPEtCz)2Sb2Br8薄膜的光致发光(PL)照片;b)大面积薄膜的光致发光(PL)强度分布;c)发光面积为 3.5×3.5 cm² 的大面积 LED 在 8.0 V 偏压下的照片;d)大面积 LED 的亮度均匀性统计;e)大面积 LED 的电流密度 - 电压 - 亮度曲线;f)外量子效率(EQE)- 电流密度曲线。

七、作者信息

作者姓名:

Zhuangzhuang Ma, Weihong Chu, Qiming Peng, Qicong Zhou, Xinzhen Ji, Shuailing Lin, Jingmin Wang, Xiuyong Li, Meng Wang, Mengyao Zhang, Dongyang Zhu, Zhenghao Xia, Niannian Wang, Dongwen Yang, Ying Liu, Yanbing Han, Linyuan Lian, Mochen Jia, Xu Chen, Jibin Zhang, Di Wu, Xinjian Li, Chongxin Shan*Jianpu Wang*Zhifeng Shi*

通讯作者及单位信息:

Chongxin Shan*, Key Laboratory of Materials Physics of Ministry of Education, School of Physics, Zhengzhou University, Daxue Road 75, Zhengzhou 450052, Henan, China.

Jianpu Wang*, State Key Laboratory of Flexible Electronics (LOFE), Institute of Advanced Materials (IAM) & School of Flexible Electronics (Future Technologies), Nanjing Tech University (NanjingTech), Nanjing 210003, Jiangsu, China; The Materials and Electronics Research Center (MERC), School of Materials Science and Engineering and School of Microelectronics and Control Engineering, Changzhou University, Changzhou 213164, Jiangsu, China.
Zhifeng Shi*, Key Laboratory of Materials Physics of Ministry of Education, School of Physics, Zhengzhou University, Daxue Road 75, Zhengzhou 450052, Henan, China.

八、论文链接

https://doi.org/10.1038/s41467-026-68597-9

九、版权声明

本文来源各大出版社论文数据库,版权归文章出版社所有;本文内容采用 AI 辅助整理生成,如有错漏请私信联系;本文仅用于学术分享,转载请注明出处;如需推广本人学术成果和商务合作请私信联系,若有错漏或侵权请私信联系删除或修改!

最新文章

随机文章

基本 文件 流程 错误 SQL 调试
  1. 请求信息 : 2026-02-06 11:14:42 HTTP/2.0 GET : https://b.460.net.cn/a/478308.html
  2. 运行时间 : 0.094126s [ 吞吐率:10.62req/s ] 内存消耗:4,487.34kb 文件加载:140
  3. 缓存信息 : 0 reads,0 writes
  4. 会话信息 : SESSION_ID=eef188ae90c088445c16cbc0718f4560
  1. /yingpanguazai/ssd/ssd1/www/b.460.net.cn/public/index.php ( 0.79 KB )
  2. /yingpanguazai/ssd/ssd1/www/b.460.net.cn/vendor/autoload.php ( 0.17 KB )
  3. /yingpanguazai/ssd/ssd1/www/b.460.net.cn/vendor/composer/autoload_real.php ( 2.49 KB )
  4. /yingpanguazai/ssd/ssd1/www/b.460.net.cn/vendor/composer/platform_check.php ( 0.90 KB )
  5. /yingpanguazai/ssd/ssd1/www/b.460.net.cn/vendor/composer/ClassLoader.php ( 14.03 KB )
  6. /yingpanguazai/ssd/ssd1/www/b.460.net.cn/vendor/composer/autoload_static.php ( 4.90 KB )
  7. /yingpanguazai/ssd/ssd1/www/b.460.net.cn/vendor/topthink/think-helper/src/helper.php ( 8.34 KB )
  8. /yingpanguazai/ssd/ssd1/www/b.460.net.cn/vendor/topthink/think-validate/src/helper.php ( 2.19 KB )
  9. /yingpanguazai/ssd/ssd1/www/b.460.net.cn/vendor/topthink/think-orm/src/helper.php ( 1.47 KB )
  10. /yingpanguazai/ssd/ssd1/www/b.460.net.cn/vendor/topthink/think-orm/stubs/load_stubs.php ( 0.16 KB )
  11. /yingpanguazai/ssd/ssd1/www/b.460.net.cn/vendor/topthink/framework/src/think/Exception.php ( 1.69 KB )
  12. /yingpanguazai/ssd/ssd1/www/b.460.net.cn/vendor/topthink/think-container/src/Facade.php ( 2.71 KB )
  13. /yingpanguazai/ssd/ssd1/www/b.460.net.cn/vendor/symfony/deprecation-contracts/function.php ( 0.99 KB )
  14. /yingpanguazai/ssd/ssd1/www/b.460.net.cn/vendor/symfony/polyfill-mbstring/bootstrap.php ( 8.26 KB )
  15. /yingpanguazai/ssd/ssd1/www/b.460.net.cn/vendor/symfony/polyfill-mbstring/bootstrap80.php ( 9.78 KB )
  16. /yingpanguazai/ssd/ssd1/www/b.460.net.cn/vendor/symfony/var-dumper/Resources/functions/dump.php ( 1.49 KB )
  17. /yingpanguazai/ssd/ssd1/www/b.460.net.cn/vendor/topthink/think-dumper/src/helper.php ( 0.18 KB )
  18. /yingpanguazai/ssd/ssd1/www/b.460.net.cn/vendor/symfony/var-dumper/VarDumper.php ( 4.30 KB )
  19. /yingpanguazai/ssd/ssd1/www/b.460.net.cn/vendor/topthink/framework/src/think/App.php ( 15.30 KB )
  20. /yingpanguazai/ssd/ssd1/www/b.460.net.cn/vendor/topthink/think-container/src/Container.php ( 15.76 KB )
  21. /yingpanguazai/ssd/ssd1/www/b.460.net.cn/vendor/psr/container/src/ContainerInterface.php ( 1.02 KB )
  22. /yingpanguazai/ssd/ssd1/www/b.460.net.cn/app/provider.php ( 0.19 KB )
  23. /yingpanguazai/ssd/ssd1/www/b.460.net.cn/vendor/topthink/framework/src/think/Http.php ( 6.04 KB )
  24. /yingpanguazai/ssd/ssd1/www/b.460.net.cn/vendor/topthink/think-helper/src/helper/Str.php ( 7.29 KB )
  25. /yingpanguazai/ssd/ssd1/www/b.460.net.cn/vendor/topthink/framework/src/think/Env.php ( 4.68 KB )
  26. /yingpanguazai/ssd/ssd1/www/b.460.net.cn/app/common.php ( 0.03 KB )
  27. /yingpanguazai/ssd/ssd1/www/b.460.net.cn/vendor/topthink/framework/src/helper.php ( 18.78 KB )
  28. /yingpanguazai/ssd/ssd1/www/b.460.net.cn/vendor/topthink/framework/src/think/Config.php ( 5.54 KB )
  29. /yingpanguazai/ssd/ssd1/www/b.460.net.cn/config/app.php ( 0.95 KB )
  30. /yingpanguazai/ssd/ssd1/www/b.460.net.cn/config/cache.php ( 0.78 KB )
  31. /yingpanguazai/ssd/ssd1/www/b.460.net.cn/config/console.php ( 0.23 KB )
  32. /yingpanguazai/ssd/ssd1/www/b.460.net.cn/config/cookie.php ( 0.56 KB )
  33. /yingpanguazai/ssd/ssd1/www/b.460.net.cn/config/database.php ( 2.47 KB )
  34. /yingpanguazai/ssd/ssd1/www/b.460.net.cn/vendor/topthink/framework/src/think/facade/Env.php ( 1.67 KB )
  35. /yingpanguazai/ssd/ssd1/www/b.460.net.cn/config/filesystem.php ( 0.61 KB )
  36. /yingpanguazai/ssd/ssd1/www/b.460.net.cn/config/lang.php ( 0.91 KB )
  37. /yingpanguazai/ssd/ssd1/www/b.460.net.cn/config/log.php ( 1.35 KB )
  38. /yingpanguazai/ssd/ssd1/www/b.460.net.cn/config/middleware.php ( 0.19 KB )
  39. /yingpanguazai/ssd/ssd1/www/b.460.net.cn/config/route.php ( 1.89 KB )
  40. /yingpanguazai/ssd/ssd1/www/b.460.net.cn/config/session.php ( 0.57 KB )
  41. /yingpanguazai/ssd/ssd1/www/b.460.net.cn/config/trace.php ( 0.34 KB )
  42. /yingpanguazai/ssd/ssd1/www/b.460.net.cn/config/view.php ( 0.82 KB )
  43. /yingpanguazai/ssd/ssd1/www/b.460.net.cn/app/event.php ( 0.25 KB )
  44. /yingpanguazai/ssd/ssd1/www/b.460.net.cn/vendor/topthink/framework/src/think/Event.php ( 7.67 KB )
  45. /yingpanguazai/ssd/ssd1/www/b.460.net.cn/app/service.php ( 0.13 KB )
  46. /yingpanguazai/ssd/ssd1/www/b.460.net.cn/app/AppService.php ( 0.26 KB )
  47. /yingpanguazai/ssd/ssd1/www/b.460.net.cn/vendor/topthink/framework/src/think/Service.php ( 1.64 KB )
  48. /yingpanguazai/ssd/ssd1/www/b.460.net.cn/vendor/topthink/framework/src/think/Lang.php ( 7.35 KB )
  49. /yingpanguazai/ssd/ssd1/www/b.460.net.cn/vendor/topthink/framework/src/lang/zh-cn.php ( 13.70 KB )
  50. /yingpanguazai/ssd/ssd1/www/b.460.net.cn/vendor/topthink/framework/src/think/initializer/Error.php ( 3.31 KB )
  51. /yingpanguazai/ssd/ssd1/www/b.460.net.cn/vendor/topthink/framework/src/think/initializer/RegisterService.php ( 1.33 KB )
  52. /yingpanguazai/ssd/ssd1/www/b.460.net.cn/vendor/services.php ( 0.14 KB )
  53. /yingpanguazai/ssd/ssd1/www/b.460.net.cn/vendor/topthink/framework/src/think/service/PaginatorService.php ( 1.52 KB )
  54. /yingpanguazai/ssd/ssd1/www/b.460.net.cn/vendor/topthink/framework/src/think/service/ValidateService.php ( 0.99 KB )
  55. /yingpanguazai/ssd/ssd1/www/b.460.net.cn/vendor/topthink/framework/src/think/service/ModelService.php ( 2.04 KB )
  56. /yingpanguazai/ssd/ssd1/www/b.460.net.cn/vendor/topthink/think-trace/src/Service.php ( 0.77 KB )
  57. /yingpanguazai/ssd/ssd1/www/b.460.net.cn/vendor/topthink/framework/src/think/Middleware.php ( 6.72 KB )
  58. /yingpanguazai/ssd/ssd1/www/b.460.net.cn/vendor/topthink/framework/src/think/initializer/BootService.php ( 0.77 KB )
  59. /yingpanguazai/ssd/ssd1/www/b.460.net.cn/vendor/topthink/think-orm/src/Paginator.php ( 11.86 KB )
  60. /yingpanguazai/ssd/ssd1/www/b.460.net.cn/vendor/topthink/think-validate/src/Validate.php ( 63.20 KB )
  61. /yingpanguazai/ssd/ssd1/www/b.460.net.cn/vendor/topthink/think-orm/src/Model.php ( 23.55 KB )
  62. /yingpanguazai/ssd/ssd1/www/b.460.net.cn/vendor/topthink/think-orm/src/model/concern/Attribute.php ( 21.05 KB )
  63. /yingpanguazai/ssd/ssd1/www/b.460.net.cn/vendor/topthink/think-orm/src/model/concern/AutoWriteData.php ( 4.21 KB )
  64. /yingpanguazai/ssd/ssd1/www/b.460.net.cn/vendor/topthink/think-orm/src/model/concern/Conversion.php ( 6.44 KB )
  65. /yingpanguazai/ssd/ssd1/www/b.460.net.cn/vendor/topthink/think-orm/src/model/concern/DbConnect.php ( 5.16 KB )
  66. /yingpanguazai/ssd/ssd1/www/b.460.net.cn/vendor/topthink/think-orm/src/model/concern/ModelEvent.php ( 2.33 KB )
  67. /yingpanguazai/ssd/ssd1/www/b.460.net.cn/vendor/topthink/think-orm/src/model/concern/RelationShip.php ( 28.29 KB )
  68. /yingpanguazai/ssd/ssd1/www/b.460.net.cn/vendor/topthink/think-helper/src/contract/Arrayable.php ( 0.09 KB )
  69. /yingpanguazai/ssd/ssd1/www/b.460.net.cn/vendor/topthink/think-helper/src/contract/Jsonable.php ( 0.13 KB )
  70. /yingpanguazai/ssd/ssd1/www/b.460.net.cn/vendor/topthink/think-orm/src/model/contract/Modelable.php ( 0.09 KB )
  71. /yingpanguazai/ssd/ssd1/www/b.460.net.cn/vendor/topthink/framework/src/think/Db.php ( 2.88 KB )
  72. /yingpanguazai/ssd/ssd1/www/b.460.net.cn/vendor/topthink/think-orm/src/DbManager.php ( 8.52 KB )
  73. /yingpanguazai/ssd/ssd1/www/b.460.net.cn/vendor/topthink/framework/src/think/Log.php ( 6.28 KB )
  74. /yingpanguazai/ssd/ssd1/www/b.460.net.cn/vendor/topthink/framework/src/think/Manager.php ( 3.92 KB )
  75. /yingpanguazai/ssd/ssd1/www/b.460.net.cn/vendor/psr/log/src/LoggerTrait.php ( 2.69 KB )
  76. /yingpanguazai/ssd/ssd1/www/b.460.net.cn/vendor/psr/log/src/LoggerInterface.php ( 2.71 KB )
  77. /yingpanguazai/ssd/ssd1/www/b.460.net.cn/vendor/topthink/framework/src/think/Cache.php ( 4.92 KB )
  78. /yingpanguazai/ssd/ssd1/www/b.460.net.cn/vendor/psr/simple-cache/src/CacheInterface.php ( 4.71 KB )
  79. /yingpanguazai/ssd/ssd1/www/b.460.net.cn/vendor/topthink/think-helper/src/helper/Arr.php ( 16.63 KB )
  80. /yingpanguazai/ssd/ssd1/www/b.460.net.cn/vendor/topthink/framework/src/think/cache/driver/File.php ( 7.84 KB )
  81. /yingpanguazai/ssd/ssd1/www/b.460.net.cn/vendor/topthink/framework/src/think/cache/Driver.php ( 9.03 KB )
  82. /yingpanguazai/ssd/ssd1/www/b.460.net.cn/vendor/topthink/framework/src/think/contract/CacheHandlerInterface.php ( 1.99 KB )
  83. /yingpanguazai/ssd/ssd1/www/b.460.net.cn/app/Request.php ( 0.09 KB )
  84. /yingpanguazai/ssd/ssd1/www/b.460.net.cn/vendor/topthink/framework/src/think/Request.php ( 55.78 KB )
  85. /yingpanguazai/ssd/ssd1/www/b.460.net.cn/app/middleware.php ( 0.25 KB )
  86. /yingpanguazai/ssd/ssd1/www/b.460.net.cn/vendor/topthink/framework/src/think/Pipeline.php ( 2.61 KB )
  87. /yingpanguazai/ssd/ssd1/www/b.460.net.cn/vendor/topthink/think-trace/src/TraceDebug.php ( 3.40 KB )
  88. /yingpanguazai/ssd/ssd1/www/b.460.net.cn/vendor/topthink/framework/src/think/middleware/SessionInit.php ( 1.94 KB )
  89. /yingpanguazai/ssd/ssd1/www/b.460.net.cn/vendor/topthink/framework/src/think/Session.php ( 1.80 KB )
  90. /yingpanguazai/ssd/ssd1/www/b.460.net.cn/vendor/topthink/framework/src/think/session/driver/File.php ( 6.27 KB )
  91. /yingpanguazai/ssd/ssd1/www/b.460.net.cn/vendor/topthink/framework/src/think/contract/SessionHandlerInterface.php ( 0.87 KB )
  92. /yingpanguazai/ssd/ssd1/www/b.460.net.cn/vendor/topthink/framework/src/think/session/Store.php ( 7.12 KB )
  93. /yingpanguazai/ssd/ssd1/www/b.460.net.cn/vendor/topthink/framework/src/think/Route.php ( 23.73 KB )
  94. /yingpanguazai/ssd/ssd1/www/b.460.net.cn/vendor/topthink/framework/src/think/route/RuleName.php ( 5.75 KB )
  95. /yingpanguazai/ssd/ssd1/www/b.460.net.cn/vendor/topthink/framework/src/think/route/Domain.php ( 2.53 KB )
  96. /yingpanguazai/ssd/ssd1/www/b.460.net.cn/vendor/topthink/framework/src/think/route/RuleGroup.php ( 22.43 KB )
  97. /yingpanguazai/ssd/ssd1/www/b.460.net.cn/vendor/topthink/framework/src/think/route/Rule.php ( 26.95 KB )
  98. /yingpanguazai/ssd/ssd1/www/b.460.net.cn/vendor/topthink/framework/src/think/route/RuleItem.php ( 9.78 KB )
  99. /yingpanguazai/ssd/ssd1/www/b.460.net.cn/route/app.php ( 1.72 KB )
  100. /yingpanguazai/ssd/ssd1/www/b.460.net.cn/vendor/topthink/framework/src/think/facade/Route.php ( 4.70 KB )
  101. /yingpanguazai/ssd/ssd1/www/b.460.net.cn/vendor/topthink/framework/src/think/route/dispatch/Controller.php ( 4.74 KB )
  102. /yingpanguazai/ssd/ssd1/www/b.460.net.cn/vendor/topthink/framework/src/think/route/Dispatch.php ( 10.44 KB )
  103. /yingpanguazai/ssd/ssd1/www/b.460.net.cn/app/controller/Index.php ( 4.81 KB )
  104. /yingpanguazai/ssd/ssd1/www/b.460.net.cn/app/BaseController.php ( 2.05 KB )
  105. /yingpanguazai/ssd/ssd1/www/b.460.net.cn/vendor/topthink/think-orm/src/facade/Db.php ( 0.93 KB )
  106. /yingpanguazai/ssd/ssd1/www/b.460.net.cn/vendor/topthink/think-orm/src/db/connector/Mysql.php ( 5.44 KB )
  107. /yingpanguazai/ssd/ssd1/www/b.460.net.cn/vendor/topthink/think-orm/src/db/PDOConnection.php ( 52.47 KB )
  108. /yingpanguazai/ssd/ssd1/www/b.460.net.cn/vendor/topthink/think-orm/src/db/Connection.php ( 8.39 KB )
  109. /yingpanguazai/ssd/ssd1/www/b.460.net.cn/vendor/topthink/think-orm/src/db/ConnectionInterface.php ( 4.57 KB )
  110. /yingpanguazai/ssd/ssd1/www/b.460.net.cn/vendor/topthink/think-orm/src/db/builder/Mysql.php ( 16.58 KB )
  111. /yingpanguazai/ssd/ssd1/www/b.460.net.cn/vendor/topthink/think-orm/src/db/Builder.php ( 24.06 KB )
  112. /yingpanguazai/ssd/ssd1/www/b.460.net.cn/vendor/topthink/think-orm/src/db/BaseBuilder.php ( 27.50 KB )
  113. /yingpanguazai/ssd/ssd1/www/b.460.net.cn/vendor/topthink/think-orm/src/db/Query.php ( 15.71 KB )
  114. /yingpanguazai/ssd/ssd1/www/b.460.net.cn/vendor/topthink/think-orm/src/db/BaseQuery.php ( 45.13 KB )
  115. /yingpanguazai/ssd/ssd1/www/b.460.net.cn/vendor/topthink/think-orm/src/db/concern/TimeFieldQuery.php ( 7.43 KB )
  116. /yingpanguazai/ssd/ssd1/www/b.460.net.cn/vendor/topthink/think-orm/src/db/concern/AggregateQuery.php ( 3.26 KB )
  117. /yingpanguazai/ssd/ssd1/www/b.460.net.cn/vendor/topthink/think-orm/src/db/concern/ModelRelationQuery.php ( 20.07 KB )
  118. /yingpanguazai/ssd/ssd1/www/b.460.net.cn/vendor/topthink/think-orm/src/db/concern/ParamsBind.php ( 3.66 KB )
  119. /yingpanguazai/ssd/ssd1/www/b.460.net.cn/vendor/topthink/think-orm/src/db/concern/ResultOperation.php ( 7.01 KB )
  120. /yingpanguazai/ssd/ssd1/www/b.460.net.cn/vendor/topthink/think-orm/src/db/concern/WhereQuery.php ( 19.37 KB )
  121. /yingpanguazai/ssd/ssd1/www/b.460.net.cn/vendor/topthink/think-orm/src/db/concern/JoinAndViewQuery.php ( 7.11 KB )
  122. /yingpanguazai/ssd/ssd1/www/b.460.net.cn/vendor/topthink/think-orm/src/db/concern/TableFieldInfo.php ( 2.63 KB )
  123. /yingpanguazai/ssd/ssd1/www/b.460.net.cn/vendor/topthink/think-orm/src/db/concern/Transaction.php ( 2.77 KB )
  124. /yingpanguazai/ssd/ssd1/www/b.460.net.cn/vendor/topthink/framework/src/think/log/driver/File.php ( 5.96 KB )
  125. /yingpanguazai/ssd/ssd1/www/b.460.net.cn/vendor/topthink/framework/src/think/contract/LogHandlerInterface.php ( 0.86 KB )
  126. /yingpanguazai/ssd/ssd1/www/b.460.net.cn/vendor/topthink/framework/src/think/log/Channel.php ( 3.89 KB )
  127. /yingpanguazai/ssd/ssd1/www/b.460.net.cn/vendor/topthink/framework/src/think/event/LogRecord.php ( 1.02 KB )
  128. /yingpanguazai/ssd/ssd1/www/b.460.net.cn/vendor/topthink/think-helper/src/Collection.php ( 16.47 KB )
  129. /yingpanguazai/ssd/ssd1/www/b.460.net.cn/vendor/topthink/framework/src/think/facade/View.php ( 1.70 KB )
  130. /yingpanguazai/ssd/ssd1/www/b.460.net.cn/vendor/topthink/framework/src/think/View.php ( 4.39 KB )
  131. /yingpanguazai/ssd/ssd1/www/b.460.net.cn/vendor/topthink/framework/src/think/Response.php ( 8.81 KB )
  132. /yingpanguazai/ssd/ssd1/www/b.460.net.cn/vendor/topthink/framework/src/think/response/View.php ( 3.29 KB )
  133. /yingpanguazai/ssd/ssd1/www/b.460.net.cn/vendor/topthink/framework/src/think/Cookie.php ( 6.06 KB )
  134. /yingpanguazai/ssd/ssd1/www/b.460.net.cn/vendor/topthink/think-view/src/Think.php ( 8.38 KB )
  135. /yingpanguazai/ssd/ssd1/www/b.460.net.cn/vendor/topthink/framework/src/think/contract/TemplateHandlerInterface.php ( 1.60 KB )
  136. /yingpanguazai/ssd/ssd1/www/b.460.net.cn/vendor/topthink/think-template/src/Template.php ( 46.61 KB )
  137. /yingpanguazai/ssd/ssd1/www/b.460.net.cn/vendor/topthink/think-template/src/template/driver/File.php ( 2.41 KB )
  138. /yingpanguazai/ssd/ssd1/www/b.460.net.cn/vendor/topthink/think-template/src/template/contract/DriverInterface.php ( 0.86 KB )
  139. /yingpanguazai/ssd/ssd1/www/b.460.net.cn/runtime/temp/b35eef690f41e64ad9e1c098cfc7d3bc.php ( 11.98 KB )
  140. /yingpanguazai/ssd/ssd1/www/b.460.net.cn/vendor/topthink/think-trace/src/Html.php ( 4.42 KB )
  1. CONNECT:[ UseTime:0.000662s ] mysql:host=127.0.0.1;port=3306;dbname=b460;charset=utf8mb4
  2. SHOW FULL COLUMNS FROM `fenlei` [ RunTime:0.000989s ]
  3. SELECT * FROM `fenlei` WHERE `fid` = 0 [ RunTime:0.000346s ]
  4. SELECT * FROM `fenlei` WHERE `fid` = 63 [ RunTime:0.000267s ]
  5. SHOW FULL COLUMNS FROM `set` [ RunTime:0.000673s ]
  6. SELECT * FROM `set` [ RunTime:0.000200s ]
  7. SHOW FULL COLUMNS FROM `article` [ RunTime:0.000606s ]
  8. SELECT * FROM `article` WHERE `id` = 478308 LIMIT 1 [ RunTime:0.000535s ]
  9. UPDATE `article` SET `lasttime` = 1770347682 WHERE `id` = 478308 [ RunTime:0.010245s ]
  10. SELECT * FROM `fenlei` WHERE `id` = 65 LIMIT 1 [ RunTime:0.000392s ]
  11. SELECT * FROM `article` WHERE `id` < 478308 ORDER BY `id` DESC LIMIT 1 [ RunTime:0.000665s ]
  12. SELECT * FROM `article` WHERE `id` > 478308 ORDER BY `id` ASC LIMIT 1 [ RunTime:0.000676s ]
  13. SELECT * FROM `article` WHERE `id` < 478308 ORDER BY `id` DESC LIMIT 10 [ RunTime:0.000782s ]
  14. SELECT * FROM `article` WHERE `id` < 478308 ORDER BY `id` DESC LIMIT 10,10 [ RunTime:0.006451s ]
  15. SELECT * FROM `article` WHERE `id` < 478308 ORDER BY `id` DESC LIMIT 20,10 [ RunTime:0.000720s ]
0.095842s