当前位置:首页>南京>学霸扎堆“物化生”?南京部分高中最新选科分班情况曝光!

学霸扎堆“物化生”?南京部分高中最新选科分班情况曝光!

  • 2026-04-28 19:13:41
学霸扎堆“物化生”?南京部分高中最新选科分班情况曝光!

本文福利

回复【年级+期末】获取 南京各区期末真题

回复【年级+学科】获取 南京新学期提前学知识点汇总

✳ 公益资料,免费下载,仅供自学使用

“开学分班一张,几家欢喜几家愁。”

随着新学期的临近,南京高一学生将迎来新一轮选科分流,目前已有多所高中的选科分班方案陆续公布!具体情况如下:

金陵中学

金中分班的核心依据是高一上学期的综合表现然后根据学生在不同学科组(如物化生、史政地等)中的成绩进行综合排名,以此作为分班的重要参考。

01.新街口校区
选科班级
物化生
6个(3个行健班,其中1个"健中健")
物化地
2.5个(1个吴健雄班)
物化政
0.5个
史政地
1个
02.江心洲校区
选科班级

史政地

11、12
物化政
13 
物化地
14、15、16
物化生
17、18、19、20、21
备注:

金中2026年分班更侧重选科组合,弱化传统重点班型(如南大班取消),但保留"行健班"等特色班级。比如新街口校区物化生的6个班中,有3个行健班,其中8班是“健中健”(行健班中Z好的班型)!

中华中学

这次分班的主要依据是高一上学期的综合成绩,这是一个非常关键的节点,直接决定了你未来三年的学习班级和同窗。

01.兴隆校区
选科班级
物化生
7.5个
物化地
2.5个
备注:

据往年经验,高一上学期几次重要考试,成绩权重如下:期末35%;期中30%;中考20%;月考15%。简单来说,期末成绩最重要,但整个高一上学期的表现都会被综合考量,所以不能掉以轻心。

二十九中

学校会根据期中、期末考试成绩,按照一定的权重比例进行换算,进行分班。

选科班级
物化生
11个
物化地
4个
史政地
3个
备注:

高二会根据高一月考大考成绩进行综合评估选拔,是否能进入清北拔尖班。所以高一上学期的期末成绩和高一下学期的期中、期末成绩都至关重要!

建邺高中

主要基于学生选科组合分配班级。2025级班级设置详情如下:

选科班级
物化生
3+0.5+0.92个
物化地
4+0.5个
物化政
0.08
历政地
3
备注:

有家长透露1,2,4,5,6,7,10,11中华班!有家长表示一共12个班,8个中华班很夸张,有家长对此进行了答疑,说因为当时为了招揽生源,做出了只要一开始进了中华班,后面就不会出来的承诺。不过以上均非官方消息,仅供参考!

十三中

学校会综合考量你整个高一上学期的学习情况来决定你在高一下学期的班级。

01.台城校区
选科班级
C9
1班
物化生
2、3、4、5、6
物化地
7、8、9、10(9、10是志远班)
史政地
11、12
02.红山校区
选科班级
物化生
3个
物化地
3个
备注:

十三中的分班并非只看一次考试,而是更看重整个学期的稳定性和综合实力。

九中

分班核心依据是上学期的九科综合成绩,其中期末考试成绩的占比最大。学校会将所有学生的成绩打乱重新排名,进行分班。

01.震旦校区
选科班级
物化生
11、12、13(11、12东大英才班)
物化地
14、15、16(14、15东大英才班)
物化政
17
史政地
18、19(18东大英才班)
02.长江路校区
选科班级
物化生+物化地
1班(创新班)
物化地+物化政
2班
物化地
3班(东大英才班)
物化生
5班、6班(东大英才班)
史政地
8班(东大英才班)
备注:

这是决定性的分班,班级基本固定后,后续调整会非常困难。想进好班,关键在于抓住高一上学期的机会。

雨花台中学

这次分班,主要是为了在学生完成选科后,根据新的学习组合和成绩进行更合理的编班。

01.岱山校区
选科班级
物化生
3个
物化地
2个
备注:

此次分班会参考以下几个关键节点的成绩,并按一定比例折算:中考20%;上学期期中占30%;月考15%;期末35%。

二十七中

根据现有信息推测,主要参考学生在高一上学期的期中和期末考试成绩,并按一定比例换算来决定最终班级。

01.台城校区
选科班级
物化生
6个
物化地
4个
物化政
1个
文科班
3个
备注:

这次分班基本定型,后续想变动会非常困难。所以,高一上学期的每一次考试都至关重要。

人民中学
选科班级
物化地
4个
物化生
1.5个
物化政
2.5个
文科班
3个
十四中

以高一上学期四次考试成绩加权平均为核心标准:包括两次月考(各占15%)、期中考(30%)、期末考试(40%)。最终按总分排名分班,避免单次考试失误影响结果。

选科班级
物化地
6个
物化生
5个
备注:

按照以往经验,物化生组合总分前100名、史地政组合前50名进入对应文/理重点班。冷门组合实行走班制(即学生固定行政班,按选课科目流动上课);

这场看似平静的“洗牌”,背后是班型资源争夺、赋分博弈,甚至校区迁移的暗涌。下图为2025江苏高考-南京选科统计

那选科分班时如何争取进入好班、获得更优质的师资?一定需要提前做好规划,尤其是竞争激烈的物化专业。

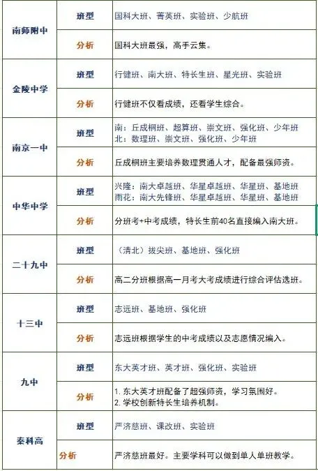
△ 2025南京高中重点班型一览

提升学业成绩

重视主科成绩:语文、数学、外语三门主科分值占比高,对总分影响显著。需保持三科均衡发展,避免偏科,确保在重要考试中取得优异成绩。

强化选科科目:结合自身选科组合,重点提升选考科目的学习成效。例如,选择物理类组合的学生,应加强物理、化学等科目的钻研;选择历史类组合的学生,则需注重历史、政治等科目的巩固。

关注单科排名:在高考赋分制度下,单科排名比原始分数更具参考价值。平时考试中需关注各科排名,明确自己在班级和年级的相对位置,据此制定针对性提升计划。

了解分班规则与标准

研究学校分班政策:不同学校的分班依据存在差异,有的以中考成绩为主,有的结合高一上学期期中、期末成绩,还有的会组织专门的分班考试。需提前了解学校具体规则,明确努力方向。

关注特色班型要求:部分学校设有实验班、强基班、竞赛班等特色班型,这类班型可能对学生的学科特长、综合素质有特殊要求。若有意向,需提前了解选拔标准并针对性准备。

展现学科特长与综合素质

发挥学科特长:若在某一学科具备突出能力或浓厚兴趣,可积极参与学科竞赛、科技创新等活动,争取获得相关成绩或证书。学科特长在分班时可能成为重要优势,尤其对注重拔尖人才培养的班型而言。

提升综合素质:主动参与学校社团活动、志愿服务、社会实践等,培养团队协作、领导力、沟通能力等综合素质。部分学校分班时会综合考量学生的综合素质表现。

与老师和学校保持沟通

主动与老师交流:定期向班主任、任课老师汇报学习情况、选科意向及未来规划。老师可根据你的表现和潜力提供针对性建议,也可能在分班时为你争取更多机会。

了解学校资源与机会:关注学校提供的名师辅导、学科拓展课程、高校合作项目等资源。积极参与此类活动,既能提升学习能力,也能增强分班时的竞争力。

温馨提示

进入好班固然重要,但更关键的是结合自身兴趣、能力及未来规划,选择适合的选科组合与学习路径。无论分班结果如何,保持积极的学习态度与持续努力,都能在高中阶段实现良好发展。

✳️ 文中所有数据均来自于网络,如有错漏敬请指出!

END
往期推荐
RECOMMEND
1

一通百通!中考几何经典母题深度解析

2

新鲜出炉!2025年南京中考数学试卷解析!

3

超难!二次函数压轴-比大小、求参数!

4

中考必考!二次函数压轴与线段交点问题!

5

南京期中各区数学选填压轴题汇总!

最新文章

随机文章

基本 文件 流程 错误 SQL 调试
  1. 请求信息 : 2026-04-30 00:25:10 HTTP/2.0 GET : https://b.460.net.cn/a/493620.html
  2. 运行时间 : 0.297578s [ 吞吐率:3.36req/s ] 内存消耗:4,540.06kb 文件加载:140
  3. 缓存信息 : 0 reads,0 writes
  4. 会话信息 : SESSION_ID=2a61b0b8d087d30fe3f5c44638ca3aa1
  1. /yingpanguazai/ssd/ssd1/www/b.460.net.cn/public/index.php ( 0.79 KB )
  2. /yingpanguazai/ssd/ssd1/www/b.460.net.cn/vendor/autoload.php ( 0.17 KB )
  3. /yingpanguazai/ssd/ssd1/www/b.460.net.cn/vendor/composer/autoload_real.php ( 2.49 KB )
  4. /yingpanguazai/ssd/ssd1/www/b.460.net.cn/vendor/composer/platform_check.php ( 0.90 KB )
  5. /yingpanguazai/ssd/ssd1/www/b.460.net.cn/vendor/composer/ClassLoader.php ( 14.03 KB )
  6. /yingpanguazai/ssd/ssd1/www/b.460.net.cn/vendor/composer/autoload_static.php ( 4.90 KB )
  7. /yingpanguazai/ssd/ssd1/www/b.460.net.cn/vendor/topthink/think-helper/src/helper.php ( 8.34 KB )
  8. /yingpanguazai/ssd/ssd1/www/b.460.net.cn/vendor/topthink/think-validate/src/helper.php ( 2.19 KB )
  9. /yingpanguazai/ssd/ssd1/www/b.460.net.cn/vendor/topthink/think-orm/src/helper.php ( 1.47 KB )
  10. /yingpanguazai/ssd/ssd1/www/b.460.net.cn/vendor/topthink/think-orm/stubs/load_stubs.php ( 0.16 KB )
  11. /yingpanguazai/ssd/ssd1/www/b.460.net.cn/vendor/topthink/framework/src/think/Exception.php ( 1.69 KB )
  12. /yingpanguazai/ssd/ssd1/www/b.460.net.cn/vendor/topthink/think-container/src/Facade.php ( 2.71 KB )
  13. /yingpanguazai/ssd/ssd1/www/b.460.net.cn/vendor/symfony/deprecation-contracts/function.php ( 0.99 KB )
  14. /yingpanguazai/ssd/ssd1/www/b.460.net.cn/vendor/symfony/polyfill-mbstring/bootstrap.php ( 8.26 KB )
  15. /yingpanguazai/ssd/ssd1/www/b.460.net.cn/vendor/symfony/polyfill-mbstring/bootstrap80.php ( 9.78 KB )
  16. /yingpanguazai/ssd/ssd1/www/b.460.net.cn/vendor/symfony/var-dumper/Resources/functions/dump.php ( 1.49 KB )
  17. /yingpanguazai/ssd/ssd1/www/b.460.net.cn/vendor/topthink/think-dumper/src/helper.php ( 0.18 KB )
  18. /yingpanguazai/ssd/ssd1/www/b.460.net.cn/vendor/symfony/var-dumper/VarDumper.php ( 4.30 KB )
  19. /yingpanguazai/ssd/ssd1/www/b.460.net.cn/vendor/topthink/framework/src/think/App.php ( 15.30 KB )
  20. /yingpanguazai/ssd/ssd1/www/b.460.net.cn/vendor/topthink/think-container/src/Container.php ( 15.76 KB )
  21. /yingpanguazai/ssd/ssd1/www/b.460.net.cn/vendor/psr/container/src/ContainerInterface.php ( 1.02 KB )
  22. /yingpanguazai/ssd/ssd1/www/b.460.net.cn/app/provider.php ( 0.19 KB )
  23. /yingpanguazai/ssd/ssd1/www/b.460.net.cn/vendor/topthink/framework/src/think/Http.php ( 6.04 KB )
  24. /yingpanguazai/ssd/ssd1/www/b.460.net.cn/vendor/topthink/think-helper/src/helper/Str.php ( 7.29 KB )
  25. /yingpanguazai/ssd/ssd1/www/b.460.net.cn/vendor/topthink/framework/src/think/Env.php ( 4.68 KB )
  26. /yingpanguazai/ssd/ssd1/www/b.460.net.cn/app/common.php ( 0.03 KB )
  27. /yingpanguazai/ssd/ssd1/www/b.460.net.cn/vendor/topthink/framework/src/helper.php ( 18.78 KB )
  28. /yingpanguazai/ssd/ssd1/www/b.460.net.cn/vendor/topthink/framework/src/think/Config.php ( 5.54 KB )
  29. /yingpanguazai/ssd/ssd1/www/b.460.net.cn/config/app.php ( 0.95 KB )
  30. /yingpanguazai/ssd/ssd1/www/b.460.net.cn/config/cache.php ( 0.78 KB )
  31. /yingpanguazai/ssd/ssd1/www/b.460.net.cn/config/console.php ( 0.23 KB )
  32. /yingpanguazai/ssd/ssd1/www/b.460.net.cn/config/cookie.php ( 0.56 KB )
  33. /yingpanguazai/ssd/ssd1/www/b.460.net.cn/config/database.php ( 2.47 KB )
  34. /yingpanguazai/ssd/ssd1/www/b.460.net.cn/vendor/topthink/framework/src/think/facade/Env.php ( 1.67 KB )
  35. /yingpanguazai/ssd/ssd1/www/b.460.net.cn/config/filesystem.php ( 0.61 KB )
  36. /yingpanguazai/ssd/ssd1/www/b.460.net.cn/config/lang.php ( 0.91 KB )
  37. /yingpanguazai/ssd/ssd1/www/b.460.net.cn/config/log.php ( 1.35 KB )
  38. /yingpanguazai/ssd/ssd1/www/b.460.net.cn/config/middleware.php ( 0.19 KB )
  39. /yingpanguazai/ssd/ssd1/www/b.460.net.cn/config/route.php ( 1.89 KB )
  40. /yingpanguazai/ssd/ssd1/www/b.460.net.cn/config/session.php ( 0.57 KB )
  41. /yingpanguazai/ssd/ssd1/www/b.460.net.cn/config/trace.php ( 0.34 KB )
  42. /yingpanguazai/ssd/ssd1/www/b.460.net.cn/config/view.php ( 0.82 KB )
  43. /yingpanguazai/ssd/ssd1/www/b.460.net.cn/app/event.php ( 0.25 KB )
  44. /yingpanguazai/ssd/ssd1/www/b.460.net.cn/vendor/topthink/framework/src/think/Event.php ( 7.67 KB )
  45. /yingpanguazai/ssd/ssd1/www/b.460.net.cn/app/service.php ( 0.13 KB )
  46. /yingpanguazai/ssd/ssd1/www/b.460.net.cn/app/AppService.php ( 0.26 KB )
  47. /yingpanguazai/ssd/ssd1/www/b.460.net.cn/vendor/topthink/framework/src/think/Service.php ( 1.64 KB )
  48. /yingpanguazai/ssd/ssd1/www/b.460.net.cn/vendor/topthink/framework/src/think/Lang.php ( 7.35 KB )
  49. /yingpanguazai/ssd/ssd1/www/b.460.net.cn/vendor/topthink/framework/src/lang/zh-cn.php ( 13.70 KB )
  50. /yingpanguazai/ssd/ssd1/www/b.460.net.cn/vendor/topthink/framework/src/think/initializer/Error.php ( 3.31 KB )
  51. /yingpanguazai/ssd/ssd1/www/b.460.net.cn/vendor/topthink/framework/src/think/initializer/RegisterService.php ( 1.33 KB )
  52. /yingpanguazai/ssd/ssd1/www/b.460.net.cn/vendor/services.php ( 0.14 KB )
  53. /yingpanguazai/ssd/ssd1/www/b.460.net.cn/vendor/topthink/framework/src/think/service/PaginatorService.php ( 1.52 KB )
  54. /yingpanguazai/ssd/ssd1/www/b.460.net.cn/vendor/topthink/framework/src/think/service/ValidateService.php ( 0.99 KB )
  55. /yingpanguazai/ssd/ssd1/www/b.460.net.cn/vendor/topthink/framework/src/think/service/ModelService.php ( 2.04 KB )
  56. /yingpanguazai/ssd/ssd1/www/b.460.net.cn/vendor/topthink/think-trace/src/Service.php ( 0.77 KB )
  57. /yingpanguazai/ssd/ssd1/www/b.460.net.cn/vendor/topthink/framework/src/think/Middleware.php ( 6.72 KB )
  58. /yingpanguazai/ssd/ssd1/www/b.460.net.cn/vendor/topthink/framework/src/think/initializer/BootService.php ( 0.77 KB )
  59. /yingpanguazai/ssd/ssd1/www/b.460.net.cn/vendor/topthink/think-orm/src/Paginator.php ( 11.86 KB )
  60. /yingpanguazai/ssd/ssd1/www/b.460.net.cn/vendor/topthink/think-validate/src/Validate.php ( 63.20 KB )
  61. /yingpanguazai/ssd/ssd1/www/b.460.net.cn/vendor/topthink/think-orm/src/Model.php ( 23.55 KB )
  62. /yingpanguazai/ssd/ssd1/www/b.460.net.cn/vendor/topthink/think-orm/src/model/concern/Attribute.php ( 21.05 KB )
  63. /yingpanguazai/ssd/ssd1/www/b.460.net.cn/vendor/topthink/think-orm/src/model/concern/AutoWriteData.php ( 4.21 KB )
  64. /yingpanguazai/ssd/ssd1/www/b.460.net.cn/vendor/topthink/think-orm/src/model/concern/Conversion.php ( 6.44 KB )
  65. /yingpanguazai/ssd/ssd1/www/b.460.net.cn/vendor/topthink/think-orm/src/model/concern/DbConnect.php ( 5.16 KB )
  66. /yingpanguazai/ssd/ssd1/www/b.460.net.cn/vendor/topthink/think-orm/src/model/concern/ModelEvent.php ( 2.33 KB )
  67. /yingpanguazai/ssd/ssd1/www/b.460.net.cn/vendor/topthink/think-orm/src/model/concern/RelationShip.php ( 28.29 KB )
  68. /yingpanguazai/ssd/ssd1/www/b.460.net.cn/vendor/topthink/think-helper/src/contract/Arrayable.php ( 0.09 KB )
  69. /yingpanguazai/ssd/ssd1/www/b.460.net.cn/vendor/topthink/think-helper/src/contract/Jsonable.php ( 0.13 KB )
  70. /yingpanguazai/ssd/ssd1/www/b.460.net.cn/vendor/topthink/think-orm/src/model/contract/Modelable.php ( 0.09 KB )
  71. /yingpanguazai/ssd/ssd1/www/b.460.net.cn/vendor/topthink/framework/src/think/Db.php ( 2.88 KB )
  72. /yingpanguazai/ssd/ssd1/www/b.460.net.cn/vendor/topthink/think-orm/src/DbManager.php ( 8.52 KB )
  73. /yingpanguazai/ssd/ssd1/www/b.460.net.cn/vendor/topthink/framework/src/think/Log.php ( 6.28 KB )
  74. /yingpanguazai/ssd/ssd1/www/b.460.net.cn/vendor/topthink/framework/src/think/Manager.php ( 3.92 KB )
  75. /yingpanguazai/ssd/ssd1/www/b.460.net.cn/vendor/psr/log/src/LoggerTrait.php ( 2.69 KB )
  76. /yingpanguazai/ssd/ssd1/www/b.460.net.cn/vendor/psr/log/src/LoggerInterface.php ( 2.71 KB )
  77. /yingpanguazai/ssd/ssd1/www/b.460.net.cn/vendor/topthink/framework/src/think/Cache.php ( 4.92 KB )
  78. /yingpanguazai/ssd/ssd1/www/b.460.net.cn/vendor/psr/simple-cache/src/CacheInterface.php ( 4.71 KB )
  79. /yingpanguazai/ssd/ssd1/www/b.460.net.cn/vendor/topthink/think-helper/src/helper/Arr.php ( 16.63 KB )
  80. /yingpanguazai/ssd/ssd1/www/b.460.net.cn/vendor/topthink/framework/src/think/cache/driver/File.php ( 7.84 KB )
  81. /yingpanguazai/ssd/ssd1/www/b.460.net.cn/vendor/topthink/framework/src/think/cache/Driver.php ( 9.03 KB )
  82. /yingpanguazai/ssd/ssd1/www/b.460.net.cn/vendor/topthink/framework/src/think/contract/CacheHandlerInterface.php ( 1.99 KB )
  83. /yingpanguazai/ssd/ssd1/www/b.460.net.cn/app/Request.php ( 0.09 KB )
  84. /yingpanguazai/ssd/ssd1/www/b.460.net.cn/vendor/topthink/framework/src/think/Request.php ( 55.78 KB )
  85. /yingpanguazai/ssd/ssd1/www/b.460.net.cn/app/middleware.php ( 0.25 KB )
  86. /yingpanguazai/ssd/ssd1/www/b.460.net.cn/vendor/topthink/framework/src/think/Pipeline.php ( 2.61 KB )
  87. /yingpanguazai/ssd/ssd1/www/b.460.net.cn/vendor/topthink/think-trace/src/TraceDebug.php ( 3.40 KB )
  88. /yingpanguazai/ssd/ssd1/www/b.460.net.cn/vendor/topthink/framework/src/think/middleware/SessionInit.php ( 1.94 KB )
  89. /yingpanguazai/ssd/ssd1/www/b.460.net.cn/vendor/topthink/framework/src/think/Session.php ( 1.80 KB )
  90. /yingpanguazai/ssd/ssd1/www/b.460.net.cn/vendor/topthink/framework/src/think/session/driver/File.php ( 6.27 KB )
  91. /yingpanguazai/ssd/ssd1/www/b.460.net.cn/vendor/topthink/framework/src/think/contract/SessionHandlerInterface.php ( 0.87 KB )
  92. /yingpanguazai/ssd/ssd1/www/b.460.net.cn/vendor/topthink/framework/src/think/session/Store.php ( 7.12 KB )
  93. /yingpanguazai/ssd/ssd1/www/b.460.net.cn/vendor/topthink/framework/src/think/Route.php ( 23.73 KB )
  94. /yingpanguazai/ssd/ssd1/www/b.460.net.cn/vendor/topthink/framework/src/think/route/RuleName.php ( 5.75 KB )
  95. /yingpanguazai/ssd/ssd1/www/b.460.net.cn/vendor/topthink/framework/src/think/route/Domain.php ( 2.53 KB )
  96. /yingpanguazai/ssd/ssd1/www/b.460.net.cn/vendor/topthink/framework/src/think/route/RuleGroup.php ( 22.43 KB )
  97. /yingpanguazai/ssd/ssd1/www/b.460.net.cn/vendor/topthink/framework/src/think/route/Rule.php ( 26.95 KB )
  98. /yingpanguazai/ssd/ssd1/www/b.460.net.cn/vendor/topthink/framework/src/think/route/RuleItem.php ( 9.78 KB )
  99. /yingpanguazai/ssd/ssd1/www/b.460.net.cn/route/app.php ( 1.72 KB )
  100. /yingpanguazai/ssd/ssd1/www/b.460.net.cn/vendor/topthink/framework/src/think/facade/Route.php ( 4.70 KB )
  101. /yingpanguazai/ssd/ssd1/www/b.460.net.cn/vendor/topthink/framework/src/think/route/dispatch/Controller.php ( 4.74 KB )
  102. /yingpanguazai/ssd/ssd1/www/b.460.net.cn/vendor/topthink/framework/src/think/route/Dispatch.php ( 10.44 KB )
  103. /yingpanguazai/ssd/ssd1/www/b.460.net.cn/app/controller/Index.php ( 4.81 KB )
  104. /yingpanguazai/ssd/ssd1/www/b.460.net.cn/app/BaseController.php ( 2.05 KB )
  105. /yingpanguazai/ssd/ssd1/www/b.460.net.cn/vendor/topthink/think-orm/src/facade/Db.php ( 0.93 KB )
  106. /yingpanguazai/ssd/ssd1/www/b.460.net.cn/vendor/topthink/think-orm/src/db/connector/Mysql.php ( 5.44 KB )
  107. /yingpanguazai/ssd/ssd1/www/b.460.net.cn/vendor/topthink/think-orm/src/db/PDOConnection.php ( 52.47 KB )
  108. /yingpanguazai/ssd/ssd1/www/b.460.net.cn/vendor/topthink/think-orm/src/db/Connection.php ( 8.39 KB )
  109. /yingpanguazai/ssd/ssd1/www/b.460.net.cn/vendor/topthink/think-orm/src/db/ConnectionInterface.php ( 4.57 KB )
  110. /yingpanguazai/ssd/ssd1/www/b.460.net.cn/vendor/topthink/think-orm/src/db/builder/Mysql.php ( 16.58 KB )
  111. /yingpanguazai/ssd/ssd1/www/b.460.net.cn/vendor/topthink/think-orm/src/db/Builder.php ( 24.06 KB )
  112. /yingpanguazai/ssd/ssd1/www/b.460.net.cn/vendor/topthink/think-orm/src/db/BaseBuilder.php ( 27.50 KB )
  113. /yingpanguazai/ssd/ssd1/www/b.460.net.cn/vendor/topthink/think-orm/src/db/Query.php ( 15.71 KB )
  114. /yingpanguazai/ssd/ssd1/www/b.460.net.cn/vendor/topthink/think-orm/src/db/BaseQuery.php ( 45.13 KB )
  115. /yingpanguazai/ssd/ssd1/www/b.460.net.cn/vendor/topthink/think-orm/src/db/concern/TimeFieldQuery.php ( 7.43 KB )
  116. /yingpanguazai/ssd/ssd1/www/b.460.net.cn/vendor/topthink/think-orm/src/db/concern/AggregateQuery.php ( 3.26 KB )
  117. /yingpanguazai/ssd/ssd1/www/b.460.net.cn/vendor/topthink/think-orm/src/db/concern/ModelRelationQuery.php ( 20.07 KB )
  118. /yingpanguazai/ssd/ssd1/www/b.460.net.cn/vendor/topthink/think-orm/src/db/concern/ParamsBind.php ( 3.66 KB )
  119. /yingpanguazai/ssd/ssd1/www/b.460.net.cn/vendor/topthink/think-orm/src/db/concern/ResultOperation.php ( 7.01 KB )
  120. /yingpanguazai/ssd/ssd1/www/b.460.net.cn/vendor/topthink/think-orm/src/db/concern/WhereQuery.php ( 19.37 KB )
  121. /yingpanguazai/ssd/ssd1/www/b.460.net.cn/vendor/topthink/think-orm/src/db/concern/JoinAndViewQuery.php ( 7.11 KB )
  122. /yingpanguazai/ssd/ssd1/www/b.460.net.cn/vendor/topthink/think-orm/src/db/concern/TableFieldInfo.php ( 2.63 KB )
  123. /yingpanguazai/ssd/ssd1/www/b.460.net.cn/vendor/topthink/think-orm/src/db/concern/Transaction.php ( 2.77 KB )
  124. /yingpanguazai/ssd/ssd1/www/b.460.net.cn/vendor/topthink/framework/src/think/log/driver/File.php ( 5.96 KB )
  125. /yingpanguazai/ssd/ssd1/www/b.460.net.cn/vendor/topthink/framework/src/think/contract/LogHandlerInterface.php ( 0.86 KB )
  126. /yingpanguazai/ssd/ssd1/www/b.460.net.cn/vendor/topthink/framework/src/think/log/Channel.php ( 3.89 KB )
  127. /yingpanguazai/ssd/ssd1/www/b.460.net.cn/vendor/topthink/framework/src/think/event/LogRecord.php ( 1.02 KB )
  128. /yingpanguazai/ssd/ssd1/www/b.460.net.cn/vendor/topthink/think-helper/src/Collection.php ( 16.47 KB )
  129. /yingpanguazai/ssd/ssd1/www/b.460.net.cn/vendor/topthink/framework/src/think/facade/View.php ( 1.70 KB )
  130. /yingpanguazai/ssd/ssd1/www/b.460.net.cn/vendor/topthink/framework/src/think/View.php ( 4.39 KB )
  131. /yingpanguazai/ssd/ssd1/www/b.460.net.cn/vendor/topthink/framework/src/think/Response.php ( 8.81 KB )
  132. /yingpanguazai/ssd/ssd1/www/b.460.net.cn/vendor/topthink/framework/src/think/response/View.php ( 3.29 KB )
  133. /yingpanguazai/ssd/ssd1/www/b.460.net.cn/vendor/topthink/framework/src/think/Cookie.php ( 6.06 KB )
  134. /yingpanguazai/ssd/ssd1/www/b.460.net.cn/vendor/topthink/think-view/src/Think.php ( 8.38 KB )
  135. /yingpanguazai/ssd/ssd1/www/b.460.net.cn/vendor/topthink/framework/src/think/contract/TemplateHandlerInterface.php ( 1.60 KB )
  136. /yingpanguazai/ssd/ssd1/www/b.460.net.cn/vendor/topthink/think-template/src/Template.php ( 46.61 KB )
  137. /yingpanguazai/ssd/ssd1/www/b.460.net.cn/vendor/topthink/think-template/src/template/driver/File.php ( 2.41 KB )
  138. /yingpanguazai/ssd/ssd1/www/b.460.net.cn/vendor/topthink/think-template/src/template/contract/DriverInterface.php ( 0.86 KB )
  139. /yingpanguazai/ssd/ssd1/www/b.460.net.cn/runtime/temp/b35eef690f41e64ad9e1c098cfc7d3bc.php ( 11.98 KB )
  140. /yingpanguazai/ssd/ssd1/www/b.460.net.cn/vendor/topthink/think-trace/src/Html.php ( 4.42 KB )
  1. CONNECT:[ UseTime:0.000885s ] mysql:host=127.0.0.1;port=3306;dbname=b460;charset=utf8mb4
  2. SHOW FULL COLUMNS FROM `fenlei` [ RunTime:0.001533s ]
  3. SELECT * FROM `fenlei` WHERE `fid` = 0 [ RunTime:0.001823s ]
  4. SELECT * FROM `fenlei` WHERE `fid` = 63 [ RunTime:0.000750s ]
  5. SHOW FULL COLUMNS FROM `set` [ RunTime:0.001456s ]
  6. SELECT * FROM `set` [ RunTime:0.000683s ]
  7. SHOW FULL COLUMNS FROM `article` [ RunTime:0.001527s ]
  8. SELECT * FROM `article` WHERE `id` = 493620 LIMIT 1 [ RunTime:0.001386s ]
  9. UPDATE `article` SET `lasttime` = 1777479910 WHERE `id` = 493620 [ RunTime:0.031988s ]
  10. SELECT * FROM `fenlei` WHERE `id` = 65 LIMIT 1 [ RunTime:0.019699s ]
  11. SELECT * FROM `article` WHERE `id` < 493620 ORDER BY `id` DESC LIMIT 1 [ RunTime:0.015652s ]
  12. SELECT * FROM `article` WHERE `id` > 493620 ORDER BY `id` ASC LIMIT 1 [ RunTime:0.001143s ]
  13. SELECT * FROM `article` WHERE `id` < 493620 ORDER BY `id` DESC LIMIT 10 [ RunTime:0.004504s ]
  14. SELECT * FROM `article` WHERE `id` < 493620 ORDER BY `id` DESC LIMIT 10,10 [ RunTime:0.008369s ]
  15. SELECT * FROM `article` WHERE `id` < 493620 ORDER BY `id` DESC LIMIT 20,10 [ RunTime:0.021843s ]
0.301856s