

临近开学,幼升小、小升初的话题就又被炒热起来了。不少家长还在问,“公办还有戏吗”、“民办还敢考吗”、“我家娃到底该往去哪所学校”。

公办和民办校到底在干什么?就目前的形势来看,公办在试探,民办在坚守......

还是听家长朋友跟我分享的,平时南京一有啥“大瓜”,我基本上第一时间就能知道。
动作一:年前,部分公办学校在学区内进行了“内推选拔”,进行了一轮摸底,对一些拔尖的孩子给出了“进好班”的口头承诺。
动作二:有几所公办校,已经开始悄悄联系学区外的牛娃。
公办的这两个“大动作”,听起来也蛮有意思的,但是否意味着公办又能择校了?

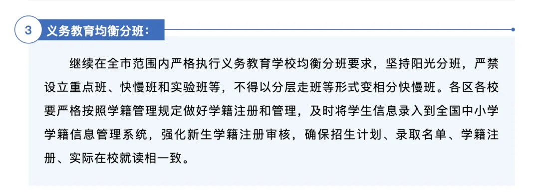
去年市教育局再次强调,“坚持阳光分班,严禁设立重点班、快慢班和实验班等,不得以分层走班等形式变相分快慢班。”
但是,头部公办学区的房价,也是需要中考成绩来支撑。三年后,公办学校是要拿中考成绩说话的。中考不出成绩,家长狂砸四五万一平米的学区房的意义是什么呢?
据去年进了某公办快班的家长透露,过去的分班规则是好学生=好班级,而现在是好班级=好老师。
开学后,学校会严格遵守阳光分班,完全随机,确保每个班的生源起点大致均衡,然后,进行统一的分班考。
考试结束后,哪个班级的整体均分最高、学风最好...然后,把最强的师资、最好的教学资源,匹配倾斜给这个班级。而不是和以往一样,把拔尖的学生重新组合在一起。
你看,规则没变,但已经从“分学生”悄悄转向了“分老师”。表面看,大家都在同一条起跑线,但实际上......学校并没有筛选学生,只是在优化师资配置罢了,这,就是公办校在红线之下,为成绩找到的新出路。
公办优录的“戏”还在唱,只是听的不再清晰罢了,断断续续......

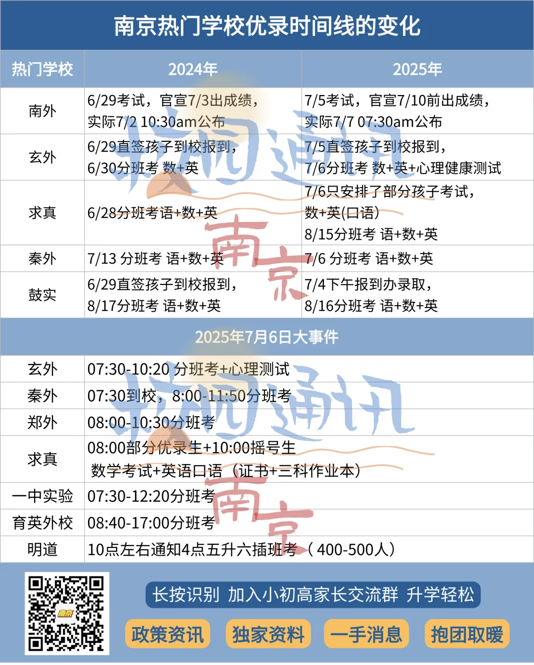
和公办相比,今年的民办显得格外谨慎,大部分民办校动作不敢太大,但不敢太大不等于没有动作。
往年,主要的几个招生的渠道:
渠道一、在对口或有长期合作关系的小学里,进行小范围的选拔,俗称“优推”。

△图源:南京校园通讯独家原创自制
所以,民办的优录动作不会停止,只是变得更小范围、更隐蔽,这个空间会越来越小,越来越“地下”。
每年小升初真正的“枪声”打响的时候,一般都要等到4-5月份的官方政策落地,现在的一切,都只是各方的在“抢跑”和“试探”。
所以,别轻易被网上的各种消息带跑偏,政策没出来之前,一切都有变数,你急,学校比你更急。不管择校的规则怎么变,孩子自身的优秀,永远是硬通货,把该拿的奖拿到,把该会的学扎实,这才是万变不离其宗的根本。
择校的风会吹向哪里,很快就会有答案,政策会给执行留下一道口子,但这道口子有多大,现在谁也无法预言。公办正在做的,是抓住政策模糊期的最大可能,而民办不敢说的,是为生存必须做的努力。
对于家长而言,择校是场信息战,更是心态战,稳住自己的节奏,别被满天飞的消息裹挟,做到因上努力就可以了,其他的就果上随缘吧。
👇👇👇
3-5年级的家长,清楚孩子适合哪些学校吗?小升初该怎么努力?6年级的家长,还在纠结择校是否来得及?最后一年,还能冲刺什么学校呢?


如果侵犯到您的权益,请第一时间联系我们。
(请添加管理员PlutoHaoH联系)
以上图文,贵在分享!

