当前位置:首页>南京>【教育资讯】南京市江北新区2019年小学招生工作实施方案出台(转)

【教育资讯】南京市江北新区2019年小学招生工作实施方案出台(转)

  • 2026-04-21 11:31:00
【教育资讯】南京市江北新区2019年小学招生工作实施方案出台(转)

重磅!重磅!重磅!

江北新区的各位家长注意啦!

《南京市江北新区2019年小学招生工作实施方案》

正式出炉!

各小学:

为深入贯彻党的十九大精神,贯彻落实全国教育大会部署要求,进一步规范教育秩序,营造良好教育生态,促进教育公平,更好地推进我区义务教育优质均衡发展,根据《义务教育法》、《未成年人保护法》、《民办教育促进法》等法律规定,《教育部办公厅关于做好2019年普通中小学招生入学工作的通知》(教基厅〔2019〕1号)、《省教育厅关于做好2019年普通中小学招生入学工作的通知》(苏教基〔2019〕4号)、《南京市教育局关于做好2019年义务教育阶段招生入学工作的通知》(宁教〔2019〕4号)等相关文件精神,结合本区实际,经江北新区招生委员会批准,现就2019年江北新区小学招生工作提出如下方案,请认真贯彻执行。

组织领导

南京市江北新区2019年义务教育招生工作在区招生委员会统一领导下进行。社会事业局成立区招生工作领导小组,下设招生工作小组,负责本区域内公办、民办小学招生工作的组织、管理、监督。招生期间建立招生工作协调小组,其成员由区招生办人员、教育相关部门人员以及各校负责招生工作的人员组成,统筹全区招生工作的咨询、协调。区招生工作小组、区招生工作协调小组办公地点设在区招生办(旭东路629号)。

划定学区

按照“尊重历史,结合实际,保证学位,相对就近”的原则,各公办小学施教区由区招生委员会划定(见附件)。各小学要严格按照施教区范围招生,切实保证本施教区范围内的适龄儿童全部按时入学。

核准计划

公办小学必须严格按照社会事业局下发的招生计划招生,民办小学必须严格执行社会事业局核准的招生计划。各校须执行规定班额,其中小班化学校不超过32人,非小班化学校不超过45人。如因施教区生源数较多,需要增加招生计划,须向社会事业局书面申请,经批准后方可变更。

入学条件

1.新生入学年龄应满6周岁(2013年8月31日以前出生),任何学校不得以任何理由招收不足年龄的儿童入学。

2.适龄儿童确因身体状况等原因需要延缓入学的,其父母(或法定监护人)应当提出申请,提供二级以上医疗机构出具的医学诊断证明,由社会事业局审核批准。

招生办法
公办学校
01
施教区招生

施教区内适龄儿童入学原则上应与父母(或法定监护人)在本区同一户籍,且户籍与实际常住地、产权证(产权证是指房屋所有权证,持有者为适龄儿童少年的法定监护人)一致。户籍迁入和产权证办理时间应在2019年3月31日以前。

1

施教区内户籍与实际常住地、产权证一致,属下列情况之一并持有相应证明, 按正常入学处理:

①本区户籍适龄儿童随父母(或法定监护人)一方在施教区常住,另一方是不在本区的现役军人、在外地工作、务农或出国定居的。

②父母离异,本区户籍适龄儿童随法定监护人在施教区常住的。

③本区户籍适龄儿童户籍单立或随祖父母(外祖父母 )在施教区常住,其父母(或法定监护人)双方都是不在本区的现役军人及公派出国工作的专家、技术人员。

④本区户籍适龄儿童自出生起即随父母(或法定监护人)户籍在祖父母(外祖父母)处落户,其父母(或法定监护人)双方在本市范围内均未购买或未分配产权房,并在祖父母(外祖父母)处实际常住且户籍从未迁移过的。

2

有关入学审定中其他特殊情况,按照以下原则办理:

①本区户籍适龄儿童家庭因拆迁等原因尚未取得安置房,也未在本区购置房产,根据拆迁安置协议上安置所在地的施教区确定就读学校;已在本区购置房产,则根据房产所在地的施教区确定就读学校(是否拆迁以签订拆迁安置协议为准,拆迁安置协议签订时间截止2019年5月31日)。

②适龄儿童家庭通过购置本区房产并迁入户籍入学,户籍迁入和产权证办理时间原则上在2019年3月31日以前。在此时间之后的,根据产权房所在地施教区学校空余学位情况,以所在家庭的户籍迁入时间先后依次安排。该施教区学校学位不足,无法安排的,由区招生办统筹安排到其它学校就读。

③适龄儿童家庭通过购置本区二手房取得施教区学位,入学当年该二手房原户籍家庭须无适龄儿童在该施教区学校就读。

④本区户籍适龄儿童入学条件审核中除上述以外特殊情况的,由区招生办根据各校学位空余情况统筹安排到本区公办学校就读。

02
热点学校电脑派位招生

经研究决定,南京市扬子第三小学(以下简称扬子三小)、浦口实验小学高新分校(以下简称浦实高新分校)部分空余学位在本区范围内采取公开报名、电脑派位的方式确定。具体方法为:

1

本区户籍的适龄儿童如有就读扬子三小、浦实高新分校意愿的,其父母(或法定监护人)于6月2日至3日持户口簿到扬子三小或浦实高新分校报名参加该校的电脑派位。超过规定日期,不得参加电脑派位报名。

2

公办热点学校(扬子三小、浦实高新分校)电脑派位与民办学校电脑派位同步进行,适龄儿童只能选择其中一所学校报名参加该校的电脑派位,不得兼报。

3

电脑派位计划由南京市教育局审核确定。参加扬子三小、浦实高新分校电脑派位报名人数如小于等于该校电脑派位计划则全额录取;如大于该校电脑派位计划,则通过电脑派位的方式确定。

4

参加扬子三小、浦实高新分校电脑派位取得学位的适龄儿童须在电脑派位学校报名入学并注册学籍,不得在本区其他小学入学,否则该生将无法取得学籍;电脑派位未取得学位的适龄儿童,回原施教区学校就读。

03
外来务工人员随迁子女入学

非南京户籍适龄儿童(不包括在本市跨区流动的务工人员子女),随来宁合法务工的父母(或法定监护人)在本区暂住,申请到我区义务教育阶段公办学校就读,应在 5月17日、18日到外来务工随迁子女材料审核点完整提交以下材料原件及复印件,进行登记和材料查验,提出入学申请:

1

家庭户口簿(非南京市户籍)和父母(或法定监护人)身份证。

2

由公安部门出具的随迁子女父母(或法定监护人)居住证,需在本区居住地连续居住且满一年(居住年限计算至2019年5月31日止)。

3

随迁子女父母(或法定监护人)相对稳定工作证明,与用工单位签订的劳动合同及个人在宁缴纳社会保险连续且满一年凭证,或经市场监督管理部门颁发的在宁连续且满一年有效营业执照(相关证照年限计算均至2019年5月31日止)。

4

随迁子女符合国家生育政策的相关证明材料(独生子女证、准生证、出生证等)。

区招办将在本区户籍学生义务教育学位派定完成后,对完整提交上诉材料经审核符合条件的外来务工人员随迁子女统筹安排进入公办小学就读;对不符合统筹安置条件的外来务工人员随迁子女,本区不负责安排其入学;对随迁子女父母(或法定监护人)在报名登记时提供与事实不符材料的,一经查实即拒收该生入学。

04
政策照顾学生入学

在招生工作中对以下对象给予适当照顾:烈士子女;因公牺牲的军人和警察子女;驻边疆国境的县(市)、沙漠区、国家确定的边远地区中的三类地区和军队确定的特、一、二类岛屿部队现役军人子女;全国劳模及对南京经济社会发展做出重要贡献人员的子女等。

05

特需儿童少年学生入学

本区智障儿童少年可在六合区或浦口区特教学校就读,视障儿童少年可到南京市盲人(低视力)学校就读,听障儿童少年可到南京市聋人学校就读。任何学校不得以任何理由拒收施教区内经教育评估诊断、具备随班就读能力的适龄特需儿童少年入学或休学康复后复学。

06

本市外区户籍学生入学

户籍为南京市其他区域(非江北新区)的适龄儿童前往户籍所在地教育局报名,由户籍所在地教育局负责安排入学,江北新区不安排其入学。

民办学校

南京育英第二外国语学校小学部(以下简称育英二外)、南京实验国际学校小学部(以下简称实验国际学校)招生工作按《南京市教育局关于做好2019年义务教育阶段招生入学工作的通知》(宁教〔2019〕4号)和南京市教育局《关于试用民办小学网上报名及录取平台的通知》要求执行,通过全市统一网络平台组织报名招生。学校招生方案(包含招生计划、招生范围、招生方式、收费标准)经社会事业局审核后报市教育局备案并向社会公布。学校按照招生方案在规定的计划、时间和范围内实施招生。

01

民办小学网上报名招生

有就读民办小学意愿的适龄儿童法定监护人在规定的时间内通过“我的南京”APP报名平台报名。每个适龄儿童最多可选报2所民办小学。学校按全市统一时间对网上报名的适龄儿童开展现场面谈,确定录取对象后,实行现场签约、网上录取。每名适龄儿童只能和一所民办小学签约,已签约的学生不能再被其他学校录取。

02

民办小学电脑派位招生

(1)对报名人数超过计划数的民办小学,积极推进电脑派位方式随机录取。民办小学通过电脑派位方式录取的学生比例不低于招生计划的20%。

(2)本市户籍且已在“我的南京”APP报名平台填报民办小学的适龄儿童监护人可于6月2日至3日到所填报学校(育英二外或实验国际学校)申报参加该校的电脑派位,超过规定日期,不得参加电脑派位报名。未在“我的南京”APP平台报名的,不能参加民办小学电脑派位报名。

(3)民办小学电脑派位与公办热点学校电脑派位同步进行,适龄儿童只能选择其中一所学校报名参加,不得兼报。

实施
&
流程

施教区招生

4月26日-27日

本区户籍未在本区幼儿园就读的适龄儿童和未参加本区3月份入学信息登记的本区户籍适龄儿童父母(或法定监护人)持家庭户口簿、房屋产权证等有关材料到江北新区招生办(旭东路629号)登记。4月26日、27日因故未能前往登记的,可于5月10日持上述材料前往招生办登记。

5月7日前

各公办小学依据本方案制定学校招生简章(包括办学基本情况、招生计划、施教区范围、报名时间、报名办法等),经社会事业局审核批准后在施教区内公布。

5月9日

在本区各幼儿园登记入学信息的由就读幼儿园发放《江北新区义务教育阶段施教区入学审核通知单》(以下简称“施教区入学审核通知单”);在区招生办登记入学信息的到招生办领取《施教区入学审核通知单》。

5月11日-12日

本区户籍适龄儿童监护人携带《施教区入学审核通知单》、户口簿、房屋产权证等有关材料(原件、复印件)到施教区学校审核报名。

6月10日

户籍在5月12日后迁入的本区户籍适龄儿童监护人携带户口簿、房屋产权证等有关材料(原件、复印件)到施教区学校审核登记。由施教区学校根据学位空余情况依次安排,对学位不足无法安排的由施教区学校与区招生办协调统筹安排。

外来务工随迁子女招生

5月17日-18日

符合相关条件的外来务工人员随迁子女父母(或法定监护人)根据居住证地址持相关材料原件及复印件(见上文:3.外来务工人员随迁子女入学)到下列地点审核登记。

(点击查看大图)

6月20日前

根据各校招生计划空余情况,将经审核符合相关条件的外来务工随迁子女统筹分配到相关学校,并发放《外来务工随迁子女入学派位单》。在本区幼儿园就读的在就读幼儿园领取,不在本区幼儿园就读的在材料审核点领取。

6月23日-24日

经审核符合相关条件的外来务工随迁子女父母(或法定监护人)携带《外来务工随迁子女入学派位单》及相关入学材料到指定学校报名确认。

民办学校网上报名招生

5月7日前

社会事业局完成对育英二外、实验国际学校招生工作材料(招生简章或招生方案、面谈方案)的审核备案工作。

5月8日9:00-5月12日12:00

家长登录“我的南京”APP报名平台报名。

5月12日

育英二外、实验国际学校上报面谈场次人数安排。

5月14日-20日

育英二外、实验国际学校与适龄儿童法定监护人确认报名结果,明确面谈时间、场次和有关要求等事宜。

5月25日-26日

育英二外、实验国际学校分别组织集中面谈。

5月27日-6月6日

育英二外、实验国际学校确定拟录取名单。

6月10日

“我的南京”APP报名平台可查询拟录取结果。

6月28日-30日

育英二外、实验国际学校首轮现场签约、通过平台录取完毕。

7月1日

“我的南京”APP报名平台可查询录取签约状态。

公办热点学校、民办学校电脑派位招生

5月24日前

公布实行电脑派位的热点公办学校电脑派位计划和民办学校电脑派位计划。

6月2日-3日

有就读扬子三小、浦实高新分校意愿的本区户籍适龄儿童父母(或法定监护人)持户口簿到扬子三小或浦实高新分校报名参加该校的电脑派位。

有就读育英二外、实验国际学校意愿且已在“我的南京”APP报名平台填报民办小学的本市户籍适龄儿童父母(或法定监护人)到育英二外、实验国际学校申报参加该校的电脑派位。

6月22日

扬子三小、浦实高新分校、育英二外、实验国际学校同步进行电脑派位。

6月23日

开通网络查询电脑派位结果。

结果公布

8月10日前

公办、民办小学发放入学通知书(或公布新生名单)。

工作要求
1
加强组织领导

在区招生委员会的统一领导下,社会事业局认真执行各项政策要求,统一招生步调,加强招生管理,规范、平稳、有序地做好2019年义务教育阶段学校招生工作。

2
严格招生纪律

各校要坚决贯彻落实教育部“十项严禁”相关纪律要求和省义务教育学校违规办学行为专项治理相关要求。严禁无计划、超计划组织招生,招生结束后,学校不得擅自招收已被其他学校录取的学生;严禁自行组织或与社会培训机构联合组织以选拔生源为目的的各类考试,或采用社会培训机构自行组织的各类考试结果;严禁提前组织招生、变相“掐尖”选生源;严禁公办学校与民办学校混合招生、混合编班;严禁以高额物质奖励、虚假宣传等不正当手段招揽生源;严禁任何学校收取或变相收取与入学挂钩的“捐资助学款”;严禁义务教育阶段学校以各类竞赛证书、学科竞赛成绩或考级证明等作为招生依据;严禁义务教育阶段学校设立任何名义的重点班、快慢班;严禁出现人籍分离、空挂学籍、学籍造假等现象,不得为违规跨区域招收的学生和违规转学学生办理学籍转接。

3
落实责任追究

完善招生管理办法,建立招生范围、招生计划和招生结果公示制度,健全违规招生查处和责任追究机制,畅通举报和申诉受理渠道,主动接受社会监督。招生结束后,社会事业局将组织开展逐校排查工作,重点排查曾经发生违规招生的学校,及时纠正和严肃查处各种违规违纪招生行为。对于造成不良影响或严重后果的学校,视情节轻重给予约谈、通报批评、追究相关人员责任。区教育督导室要将中小学招生入学工作作为今年督导的重要任务,对各校招生入学政策落实情况加强督导;各校责任督学要将中小学招生入学工作纳入日常督导范围,制定计划对所负责学校进行随机督查并写实记录。对于造成恶劣社会影响的违规招生行为,列入社会事业局重点督办事项,严肃查处追责。

4
健全应急机制

各校要设立公布招生咨询电话、举报电话,组织专人负责招生咨询,政策解释工作。耐心解答群众疑问,充分、深入、细致解读入学政策,积极做好正面宣传,提高政策的社会知晓度,要按社会事业局相关文件要求制定招生入学工作突发事件处置预案,加强会商协调,积极妥善化解矛盾。

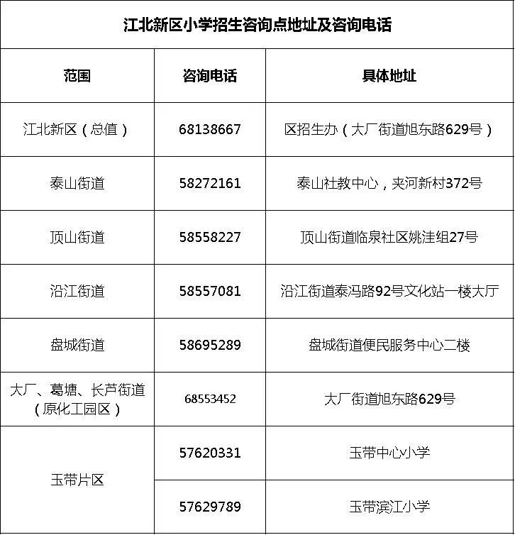
招生咨询、监督电话

(点击查看大图)

南京市江北新区社会事业局

保留本方案最终解释权

南京市江北新区社会事业局

       2019年5月5日

附件南京市江北新区公办小学施教区

九龙小学:

江北大道以东,杨新路、凤凰南路(北至南京热电厂)以南区域。包括:桂馨园、福基花园、福基瑞景园、福基丽景园、福基丽景园南钢一村~六村、湖滨小区、凤南街、耿家洼、蒋家洼、九龙洼、王山头、新村、新村厂外、消防中队、凤南小区、吕洼新村、卸甲山庄、风滨嘉园等。

南京信息工程大学附属实验小学:

江北大道以东,晓山路、太子山路以南,杨新路以北,凤凰南路(至太子山路)以西围成的区域。包括:晓山一村(含晓山新村、新广厦、圣德山庄、海棠花园、晓山公寓)、晓山路(晓山口)、宝润花园、滕泰雅苑、瑞凯国际、杨庄(含北村、新村、南村、西村)、福基紫景园、新庄(含东村、西村)、草芳新苑、晓山北村(含晓山南村)、化建社区(化建新村、化建新一村)、宋家庄、老吴家洼(太子山路以西靠老西厂门商场一侧的吴家洼)、蒋洼、肖庄、吕洼、果树山、桃花山、百悦家、芳庭潘园、仁锦苑等。

扬子二小:

扬村三路以东,扬村路以北,平顶山路以南,新华路以西围成的区域;经九路以北,新华路以东区域。包括扬子1村~6村、银江花园、碧景山庄、葛塘和平社区(湛庄、张营、李小营、唐国寺、焦洼、曹洼、上营陈、下营陈、姜桥、姚庄、丁家山)、新华七村、潘家营、柯家洼等。

扬子三小:

扬村二路以东、扬村路以北、扬村三路以西、平顶山路以南围成的区域;平顶山路以北,新华东路以西至冶山小铁路以东区域。包括:扬子7村~12村、葛塘和平社区聚富新寓、中心村、朱洼、周洼、毕洼、赵营(小铁路以南)、尹庄、山庄、大包、山倪、山郑等。

扬子四小:

扬村二路以西,葛关路以北,江北大道以东区域、平顶山路以南围成的区域;包括平顶山路以北,冶山小铁路以西至江北大道以东区域。包括:扬子14村~21村、绣景雅苑、葛塘和平社区中杨新村、宁馨家园、山胡、山许、油坊、东钱、赵营(小铁路以北)等。

南化三小:

新华路以东,经久路(东至化机厂)以南,太子山路以北,凤凰南路(南至南京热电厂)以东区域。包括:长冲街、永利街、钻石星城、新华一村、南化新一村、新华二村、新华三村、新华四村、铂金公寓、新华路242号、新华路359号(交通银行大厂分行)、山潘二村、周洼新村、太子山路(北侧)、朱洼、新吴家洼(太子山路以东靠太子山公园一侧的吴家洼)、潘北洼、红旗村、南化三村、南化新村(南化新华村)7~17幢、南化六村、七村、八村、北厂门、凤凰山、官元山、凤凰北路、凤凰东路、南村、西厂门街、小门、南厂门街、八步沟、南厂岗、36巷、15巷、119巷、周家洼、毕家洼、毕洼路、小营子、南磷新村、潘营新村、南化南村、十四化建、旭东路(葛关路以西,靠近化机厂一侧)、葛关路108号(老大厂中学)等。

南化四小:

杨村二路以东,欣乐路以东,园西路以北,杨村路以南围成的区域。包括:南化九村、南化十村、南化九村东、西巷、十村西巷、紫晶环球、山潘一村、山潘三村、山潘四村、水榭花苑、南化新村(新华村)1~6幢、东盛大厦前楼、葛关路沿线(葛关路381号1~2幢、葛关路<南化>第81幢、第85幢)、山潘村1~2幢、山潘村(街)、大厂新村,欣乐新村、欣城峰景、恒丰世家、旭升花苑等。

南化实小:

晓山路以北,新华路以西,园西路以南,江北大道以东围成的区域。包括:新华五村、新华六村、阿尔卡迪亚、福基旭东新城、三丰公寓、兰亭苑、大汤等;原长芦街道水家湾社区湾北三、四、五组和老街,陆营社区卞营、下沈、小陆营、常家营小区、西王和方巷小区等未拆迁区域。

葛塘中心小学:

江北大道以西,马叉河以南,团结河以东围成的区域。包括尚品馨苑、美利广场、棠雅苑、聚瑞家园、文承苑、文承熙苑、永恒家园、怡景佳园;葛塘中山社区;葛塘工农社区(任井、墩子高、姚庄、伏庄、胡庄、郜庄、武庄、曹庄、和尚庄、中心村、新宏鑫、潘塘许、新郑营、尤山头、小汤、四周)。

长城小学:

原长城街道所辖区域。包括接待寺社区(含长城新苑、长城佳苑、梧桐世家);长城村;官塘河村;前程村等。

晓庄学院顶山实验小学:

顶山街道吉庆社区、大新社区、石佛社区(不含金地浅山艺境,山水金盾花园)、珍珠路社区。代招华润国际(待该区域配建小学建成开办后再行调整)。

浦厂小学:

顶山街道临泉社区、龙虎巷社区、金汤街社区、南苑社区,浦口区内中车浦镇车辆有限公司和工业公司职工子女。

浦口实验小学:

大华锦绣华城(临江苑、柳州苑、桂美颂、榴美颂、香榭美颂、香邑美颂、乐美颂、爱美颂、香鸢美颂、香醍美颂);浦园村、浦建村、浦东村、浦东二村、津浦新村、新马路(不含175、184、186、188号)、浦铁一村(非铁路职工子女)、浦东路四号、六号、十八号(浦口电大门前小河为界)、南京电力环境保护科学研究所、铁道部南京煤炭设计院,桥工新村、迎江路(原桥北小学学区)、彩虹雅苑。

南京一中江北分校:

雅居乐、正荣润江城,代招正荣润锦城、保利西江月(待该区域配建小学建成开办后再行调整)。

浦口实小浦园路分校:

江月府、锦汇苑、滨河御景、宜馨苑,宁港一、二村,大坝头1-50号,浦中路,浦铁二村,小柳三、四、六组,夹河六、七、九组,夹河新村,轮渡桥,河西街,河北街。

浦口实小万江分校:

万江共和小区(天和苑、地和苑、仁和苑)。

铁路小学:

泰山街道码头街、扶轮街、阳沟街、大马路、和平街、菜市中街、浦欣家园,浦铁一村铁路职工子女,新马路184、186、188号,码头社区。

琅小明发滨江分校:

明发滨江新城。

泰山小学:

金泉泰来苑、玫瑰花园、浦东花园、华侨绿洲、泰山花苑、泰山天然居、太平宝坻、景福家园、铁桥小区、爱上花园、新桥家园、新荣家园、泰福新寓、艾菲国际、铭人丽岛、杏林北苑、碧泉家园、钟表材料厂宿舍楼、毛纺厂宿舍、泰西路42号教师公寓、泰西路50号东南大学宿舍楼、南农大工学院家属区、南京麒麟交通技师学院家属区、后河沿、泰冯路泰山段双号至58号。

鼎泰实验小学:

浦东北路以西、浦珠路以北、新马路(兴浦路-凯天路以东区域(含鼎泰家园、山水云房、恒辉翡翠城,郦都鸿图阁等)。

柳袱小学:

泰山街道桥北社区,临江5组,桥北小区、江畔明珠、幸福美地、桥北花苑、春江阁、浦泰和天下,金城丽景、华侨城、中浦家园,迎江雅居。

力小海德北岸分校:

海德北岸、朗诗红树林。

浦口外国语学校(小学部):

旭日爱上城、旭日华庭。代招金城丽景、华侨城和中浦家园。

琅小威尼斯分校:

威尼斯水城街区。

北小分校红太阳小学:

旭日上城、旭日家园。

沿江小学:

沿江街道冯墙社区、路西社区,高新花苑、锦绣澜山、燕澜七缙、天华硅谷、天华绿谷、海润风景、浦洲花园、创业新村等。京新社区、新华社区未拆迁部分可在沿江小学和浦洲路小学中选择入学。

浦洲路小学:

沿江街道复兴社区,润泰花园、润泰锦园等。京新社区、新华社区未拆迁部分可在沿江小学和浦洲路小学中选择入学。

琅小分校天润城小学:

天润城1-10街区。

二十九中学天润城分校(小学部):

天润城11-16街区(含万润家园),代招:江岸水城、润富花园。

浦口实小高新分校:

新城香溢紫郡、亚泰山语湖。

南信大高新附小:

盘城街道江北社区、盘城社区、新华社区、双城社区、落桥社区(原落桥村),盘龙山庄、盘金华府、鑫庭雅苑、徐窑花园、盘锦花园、盘新家园、儒林学士府、盘城新居、盘城公寓等,南京信息工程大学盘城宿舍区。

永丰小学:

盘城街道永丰社区、老幼岗社区,裕民家园小区,落桥社区(包括原庆丰村、落桥村跃进河以西)、渡桥社区、板桥社区(原新民村1-3组)。

六一小学:

盘城街道板桥社区,泰山街道原林场村,舟桥旅、高炮师营区,南京陆军指挥学院院区。

花旗小学:

花旗社区。

浦口外国语学校高新分校:

代招弘阳时光里花园、弘阳悦峰时光里、绿地悦峰公馆、招商兰溪谷、朗诗未来街区、新城花漾紫郡、旭日学府(待该区域配建小学建成开办后再行调整)。

玉带中心小学:

玉带社区、小摆渡社区、通江集社区、白玉社区。

玉带滨江小学:

新犁社区、滨江社区。

南京工业大学实验小学:

明发云庭、香漫山花园、国信自然天城、林景熙园,金地浅山艺境,山水金盾花园,代招顶山街道七里桥社区江北快速路以北未拆迁居民子女。

文章已于2019-05-06修改

最新文章

随机文章

基本 文件 流程 错误 SQL 调试
  1. 请求信息 : 2026-04-22 00:23:14 HTTP/2.0 GET : https://b.460.net.cn/a/497817.html
  2. 运行时间 : 0.085092s [ 吞吐率:11.75req/s ] 内存消耗:4,538.90kb 文件加载:140
  3. 缓存信息 : 0 reads,0 writes
  4. 会话信息 : SESSION_ID=8ea382cb4f1b63652f1f6752c05c70a2
  1. /yingpanguazai/ssd/ssd1/www/b.460.net.cn/public/index.php ( 0.79 KB )
  2. /yingpanguazai/ssd/ssd1/www/b.460.net.cn/vendor/autoload.php ( 0.17 KB )
  3. /yingpanguazai/ssd/ssd1/www/b.460.net.cn/vendor/composer/autoload_real.php ( 2.49 KB )
  4. /yingpanguazai/ssd/ssd1/www/b.460.net.cn/vendor/composer/platform_check.php ( 0.90 KB )
  5. /yingpanguazai/ssd/ssd1/www/b.460.net.cn/vendor/composer/ClassLoader.php ( 14.03 KB )
  6. /yingpanguazai/ssd/ssd1/www/b.460.net.cn/vendor/composer/autoload_static.php ( 4.90 KB )
  7. /yingpanguazai/ssd/ssd1/www/b.460.net.cn/vendor/topthink/think-helper/src/helper.php ( 8.34 KB )
  8. /yingpanguazai/ssd/ssd1/www/b.460.net.cn/vendor/topthink/think-validate/src/helper.php ( 2.19 KB )
  9. /yingpanguazai/ssd/ssd1/www/b.460.net.cn/vendor/topthink/think-orm/src/helper.php ( 1.47 KB )
  10. /yingpanguazai/ssd/ssd1/www/b.460.net.cn/vendor/topthink/think-orm/stubs/load_stubs.php ( 0.16 KB )
  11. /yingpanguazai/ssd/ssd1/www/b.460.net.cn/vendor/topthink/framework/src/think/Exception.php ( 1.69 KB )
  12. /yingpanguazai/ssd/ssd1/www/b.460.net.cn/vendor/topthink/think-container/src/Facade.php ( 2.71 KB )
  13. /yingpanguazai/ssd/ssd1/www/b.460.net.cn/vendor/symfony/deprecation-contracts/function.php ( 0.99 KB )
  14. /yingpanguazai/ssd/ssd1/www/b.460.net.cn/vendor/symfony/polyfill-mbstring/bootstrap.php ( 8.26 KB )
  15. /yingpanguazai/ssd/ssd1/www/b.460.net.cn/vendor/symfony/polyfill-mbstring/bootstrap80.php ( 9.78 KB )
  16. /yingpanguazai/ssd/ssd1/www/b.460.net.cn/vendor/symfony/var-dumper/Resources/functions/dump.php ( 1.49 KB )
  17. /yingpanguazai/ssd/ssd1/www/b.460.net.cn/vendor/topthink/think-dumper/src/helper.php ( 0.18 KB )
  18. /yingpanguazai/ssd/ssd1/www/b.460.net.cn/vendor/symfony/var-dumper/VarDumper.php ( 4.30 KB )
  19. /yingpanguazai/ssd/ssd1/www/b.460.net.cn/vendor/topthink/framework/src/think/App.php ( 15.30 KB )
  20. /yingpanguazai/ssd/ssd1/www/b.460.net.cn/vendor/topthink/think-container/src/Container.php ( 15.76 KB )
  21. /yingpanguazai/ssd/ssd1/www/b.460.net.cn/vendor/psr/container/src/ContainerInterface.php ( 1.02 KB )
  22. /yingpanguazai/ssd/ssd1/www/b.460.net.cn/app/provider.php ( 0.19 KB )
  23. /yingpanguazai/ssd/ssd1/www/b.460.net.cn/vendor/topthink/framework/src/think/Http.php ( 6.04 KB )
  24. /yingpanguazai/ssd/ssd1/www/b.460.net.cn/vendor/topthink/think-helper/src/helper/Str.php ( 7.29 KB )
  25. /yingpanguazai/ssd/ssd1/www/b.460.net.cn/vendor/topthink/framework/src/think/Env.php ( 4.68 KB )
  26. /yingpanguazai/ssd/ssd1/www/b.460.net.cn/app/common.php ( 0.03 KB )
  27. /yingpanguazai/ssd/ssd1/www/b.460.net.cn/vendor/topthink/framework/src/helper.php ( 18.78 KB )
  28. /yingpanguazai/ssd/ssd1/www/b.460.net.cn/vendor/topthink/framework/src/think/Config.php ( 5.54 KB )
  29. /yingpanguazai/ssd/ssd1/www/b.460.net.cn/config/app.php ( 0.95 KB )
  30. /yingpanguazai/ssd/ssd1/www/b.460.net.cn/config/cache.php ( 0.78 KB )
  31. /yingpanguazai/ssd/ssd1/www/b.460.net.cn/config/console.php ( 0.23 KB )
  32. /yingpanguazai/ssd/ssd1/www/b.460.net.cn/config/cookie.php ( 0.56 KB )
  33. /yingpanguazai/ssd/ssd1/www/b.460.net.cn/config/database.php ( 2.47 KB )
  34. /yingpanguazai/ssd/ssd1/www/b.460.net.cn/vendor/topthink/framework/src/think/facade/Env.php ( 1.67 KB )
  35. /yingpanguazai/ssd/ssd1/www/b.460.net.cn/config/filesystem.php ( 0.61 KB )
  36. /yingpanguazai/ssd/ssd1/www/b.460.net.cn/config/lang.php ( 0.91 KB )
  37. /yingpanguazai/ssd/ssd1/www/b.460.net.cn/config/log.php ( 1.35 KB )
  38. /yingpanguazai/ssd/ssd1/www/b.460.net.cn/config/middleware.php ( 0.19 KB )
  39. /yingpanguazai/ssd/ssd1/www/b.460.net.cn/config/route.php ( 1.89 KB )
  40. /yingpanguazai/ssd/ssd1/www/b.460.net.cn/config/session.php ( 0.57 KB )
  41. /yingpanguazai/ssd/ssd1/www/b.460.net.cn/config/trace.php ( 0.34 KB )
  42. /yingpanguazai/ssd/ssd1/www/b.460.net.cn/config/view.php ( 0.82 KB )
  43. /yingpanguazai/ssd/ssd1/www/b.460.net.cn/app/event.php ( 0.25 KB )
  44. /yingpanguazai/ssd/ssd1/www/b.460.net.cn/vendor/topthink/framework/src/think/Event.php ( 7.67 KB )
  45. /yingpanguazai/ssd/ssd1/www/b.460.net.cn/app/service.php ( 0.13 KB )
  46. /yingpanguazai/ssd/ssd1/www/b.460.net.cn/app/AppService.php ( 0.26 KB )
  47. /yingpanguazai/ssd/ssd1/www/b.460.net.cn/vendor/topthink/framework/src/think/Service.php ( 1.64 KB )
  48. /yingpanguazai/ssd/ssd1/www/b.460.net.cn/vendor/topthink/framework/src/think/Lang.php ( 7.35 KB )
  49. /yingpanguazai/ssd/ssd1/www/b.460.net.cn/vendor/topthink/framework/src/lang/zh-cn.php ( 13.70 KB )
  50. /yingpanguazai/ssd/ssd1/www/b.460.net.cn/vendor/topthink/framework/src/think/initializer/Error.php ( 3.31 KB )
  51. /yingpanguazai/ssd/ssd1/www/b.460.net.cn/vendor/topthink/framework/src/think/initializer/RegisterService.php ( 1.33 KB )
  52. /yingpanguazai/ssd/ssd1/www/b.460.net.cn/vendor/services.php ( 0.14 KB )
  53. /yingpanguazai/ssd/ssd1/www/b.460.net.cn/vendor/topthink/framework/src/think/service/PaginatorService.php ( 1.52 KB )
  54. /yingpanguazai/ssd/ssd1/www/b.460.net.cn/vendor/topthink/framework/src/think/service/ValidateService.php ( 0.99 KB )
  55. /yingpanguazai/ssd/ssd1/www/b.460.net.cn/vendor/topthink/framework/src/think/service/ModelService.php ( 2.04 KB )
  56. /yingpanguazai/ssd/ssd1/www/b.460.net.cn/vendor/topthink/think-trace/src/Service.php ( 0.77 KB )
  57. /yingpanguazai/ssd/ssd1/www/b.460.net.cn/vendor/topthink/framework/src/think/Middleware.php ( 6.72 KB )
  58. /yingpanguazai/ssd/ssd1/www/b.460.net.cn/vendor/topthink/framework/src/think/initializer/BootService.php ( 0.77 KB )
  59. /yingpanguazai/ssd/ssd1/www/b.460.net.cn/vendor/topthink/think-orm/src/Paginator.php ( 11.86 KB )
  60. /yingpanguazai/ssd/ssd1/www/b.460.net.cn/vendor/topthink/think-validate/src/Validate.php ( 63.20 KB )
  61. /yingpanguazai/ssd/ssd1/www/b.460.net.cn/vendor/topthink/think-orm/src/Model.php ( 23.55 KB )
  62. /yingpanguazai/ssd/ssd1/www/b.460.net.cn/vendor/topthink/think-orm/src/model/concern/Attribute.php ( 21.05 KB )
  63. /yingpanguazai/ssd/ssd1/www/b.460.net.cn/vendor/topthink/think-orm/src/model/concern/AutoWriteData.php ( 4.21 KB )
  64. /yingpanguazai/ssd/ssd1/www/b.460.net.cn/vendor/topthink/think-orm/src/model/concern/Conversion.php ( 6.44 KB )
  65. /yingpanguazai/ssd/ssd1/www/b.460.net.cn/vendor/topthink/think-orm/src/model/concern/DbConnect.php ( 5.16 KB )
  66. /yingpanguazai/ssd/ssd1/www/b.460.net.cn/vendor/topthink/think-orm/src/model/concern/ModelEvent.php ( 2.33 KB )
  67. /yingpanguazai/ssd/ssd1/www/b.460.net.cn/vendor/topthink/think-orm/src/model/concern/RelationShip.php ( 28.29 KB )
  68. /yingpanguazai/ssd/ssd1/www/b.460.net.cn/vendor/topthink/think-helper/src/contract/Arrayable.php ( 0.09 KB )
  69. /yingpanguazai/ssd/ssd1/www/b.460.net.cn/vendor/topthink/think-helper/src/contract/Jsonable.php ( 0.13 KB )
  70. /yingpanguazai/ssd/ssd1/www/b.460.net.cn/vendor/topthink/think-orm/src/model/contract/Modelable.php ( 0.09 KB )
  71. /yingpanguazai/ssd/ssd1/www/b.460.net.cn/vendor/topthink/framework/src/think/Db.php ( 2.88 KB )
  72. /yingpanguazai/ssd/ssd1/www/b.460.net.cn/vendor/topthink/think-orm/src/DbManager.php ( 8.52 KB )
  73. /yingpanguazai/ssd/ssd1/www/b.460.net.cn/vendor/topthink/framework/src/think/Log.php ( 6.28 KB )
  74. /yingpanguazai/ssd/ssd1/www/b.460.net.cn/vendor/topthink/framework/src/think/Manager.php ( 3.92 KB )
  75. /yingpanguazai/ssd/ssd1/www/b.460.net.cn/vendor/psr/log/src/LoggerTrait.php ( 2.69 KB )
  76. /yingpanguazai/ssd/ssd1/www/b.460.net.cn/vendor/psr/log/src/LoggerInterface.php ( 2.71 KB )
  77. /yingpanguazai/ssd/ssd1/www/b.460.net.cn/vendor/topthink/framework/src/think/Cache.php ( 4.92 KB )
  78. /yingpanguazai/ssd/ssd1/www/b.460.net.cn/vendor/psr/simple-cache/src/CacheInterface.php ( 4.71 KB )
  79. /yingpanguazai/ssd/ssd1/www/b.460.net.cn/vendor/topthink/think-helper/src/helper/Arr.php ( 16.63 KB )
  80. /yingpanguazai/ssd/ssd1/www/b.460.net.cn/vendor/topthink/framework/src/think/cache/driver/File.php ( 7.84 KB )
  81. /yingpanguazai/ssd/ssd1/www/b.460.net.cn/vendor/topthink/framework/src/think/cache/Driver.php ( 9.03 KB )
  82. /yingpanguazai/ssd/ssd1/www/b.460.net.cn/vendor/topthink/framework/src/think/contract/CacheHandlerInterface.php ( 1.99 KB )
  83. /yingpanguazai/ssd/ssd1/www/b.460.net.cn/app/Request.php ( 0.09 KB )
  84. /yingpanguazai/ssd/ssd1/www/b.460.net.cn/vendor/topthink/framework/src/think/Request.php ( 55.78 KB )
  85. /yingpanguazai/ssd/ssd1/www/b.460.net.cn/app/middleware.php ( 0.25 KB )
  86. /yingpanguazai/ssd/ssd1/www/b.460.net.cn/vendor/topthink/framework/src/think/Pipeline.php ( 2.61 KB )
  87. /yingpanguazai/ssd/ssd1/www/b.460.net.cn/vendor/topthink/think-trace/src/TraceDebug.php ( 3.40 KB )
  88. /yingpanguazai/ssd/ssd1/www/b.460.net.cn/vendor/topthink/framework/src/think/middleware/SessionInit.php ( 1.94 KB )
  89. /yingpanguazai/ssd/ssd1/www/b.460.net.cn/vendor/topthink/framework/src/think/Session.php ( 1.80 KB )
  90. /yingpanguazai/ssd/ssd1/www/b.460.net.cn/vendor/topthink/framework/src/think/session/driver/File.php ( 6.27 KB )
  91. /yingpanguazai/ssd/ssd1/www/b.460.net.cn/vendor/topthink/framework/src/think/contract/SessionHandlerInterface.php ( 0.87 KB )
  92. /yingpanguazai/ssd/ssd1/www/b.460.net.cn/vendor/topthink/framework/src/think/session/Store.php ( 7.12 KB )
  93. /yingpanguazai/ssd/ssd1/www/b.460.net.cn/vendor/topthink/framework/src/think/Route.php ( 23.73 KB )
  94. /yingpanguazai/ssd/ssd1/www/b.460.net.cn/vendor/topthink/framework/src/think/route/RuleName.php ( 5.75 KB )
  95. /yingpanguazai/ssd/ssd1/www/b.460.net.cn/vendor/topthink/framework/src/think/route/Domain.php ( 2.53 KB )
  96. /yingpanguazai/ssd/ssd1/www/b.460.net.cn/vendor/topthink/framework/src/think/route/RuleGroup.php ( 22.43 KB )
  97. /yingpanguazai/ssd/ssd1/www/b.460.net.cn/vendor/topthink/framework/src/think/route/Rule.php ( 26.95 KB )
  98. /yingpanguazai/ssd/ssd1/www/b.460.net.cn/vendor/topthink/framework/src/think/route/RuleItem.php ( 9.78 KB )
  99. /yingpanguazai/ssd/ssd1/www/b.460.net.cn/route/app.php ( 1.72 KB )
  100. /yingpanguazai/ssd/ssd1/www/b.460.net.cn/vendor/topthink/framework/src/think/facade/Route.php ( 4.70 KB )
  101. /yingpanguazai/ssd/ssd1/www/b.460.net.cn/vendor/topthink/framework/src/think/route/dispatch/Controller.php ( 4.74 KB )
  102. /yingpanguazai/ssd/ssd1/www/b.460.net.cn/vendor/topthink/framework/src/think/route/Dispatch.php ( 10.44 KB )
  103. /yingpanguazai/ssd/ssd1/www/b.460.net.cn/app/controller/Index.php ( 4.81 KB )
  104. /yingpanguazai/ssd/ssd1/www/b.460.net.cn/app/BaseController.php ( 2.05 KB )
  105. /yingpanguazai/ssd/ssd1/www/b.460.net.cn/vendor/topthink/think-orm/src/facade/Db.php ( 0.93 KB )
  106. /yingpanguazai/ssd/ssd1/www/b.460.net.cn/vendor/topthink/think-orm/src/db/connector/Mysql.php ( 5.44 KB )
  107. /yingpanguazai/ssd/ssd1/www/b.460.net.cn/vendor/topthink/think-orm/src/db/PDOConnection.php ( 52.47 KB )
  108. /yingpanguazai/ssd/ssd1/www/b.460.net.cn/vendor/topthink/think-orm/src/db/Connection.php ( 8.39 KB )
  109. /yingpanguazai/ssd/ssd1/www/b.460.net.cn/vendor/topthink/think-orm/src/db/ConnectionInterface.php ( 4.57 KB )
  110. /yingpanguazai/ssd/ssd1/www/b.460.net.cn/vendor/topthink/think-orm/src/db/builder/Mysql.php ( 16.58 KB )
  111. /yingpanguazai/ssd/ssd1/www/b.460.net.cn/vendor/topthink/think-orm/src/db/Builder.php ( 24.06 KB )
  112. /yingpanguazai/ssd/ssd1/www/b.460.net.cn/vendor/topthink/think-orm/src/db/BaseBuilder.php ( 27.50 KB )
  113. /yingpanguazai/ssd/ssd1/www/b.460.net.cn/vendor/topthink/think-orm/src/db/Query.php ( 15.71 KB )
  114. /yingpanguazai/ssd/ssd1/www/b.460.net.cn/vendor/topthink/think-orm/src/db/BaseQuery.php ( 45.13 KB )
  115. /yingpanguazai/ssd/ssd1/www/b.460.net.cn/vendor/topthink/think-orm/src/db/concern/TimeFieldQuery.php ( 7.43 KB )
  116. /yingpanguazai/ssd/ssd1/www/b.460.net.cn/vendor/topthink/think-orm/src/db/concern/AggregateQuery.php ( 3.26 KB )
  117. /yingpanguazai/ssd/ssd1/www/b.460.net.cn/vendor/topthink/think-orm/src/db/concern/ModelRelationQuery.php ( 20.07 KB )
  118. /yingpanguazai/ssd/ssd1/www/b.460.net.cn/vendor/topthink/think-orm/src/db/concern/ParamsBind.php ( 3.66 KB )
  119. /yingpanguazai/ssd/ssd1/www/b.460.net.cn/vendor/topthink/think-orm/src/db/concern/ResultOperation.php ( 7.01 KB )
  120. /yingpanguazai/ssd/ssd1/www/b.460.net.cn/vendor/topthink/think-orm/src/db/concern/WhereQuery.php ( 19.37 KB )
  121. /yingpanguazai/ssd/ssd1/www/b.460.net.cn/vendor/topthink/think-orm/src/db/concern/JoinAndViewQuery.php ( 7.11 KB )
  122. /yingpanguazai/ssd/ssd1/www/b.460.net.cn/vendor/topthink/think-orm/src/db/concern/TableFieldInfo.php ( 2.63 KB )
  123. /yingpanguazai/ssd/ssd1/www/b.460.net.cn/vendor/topthink/think-orm/src/db/concern/Transaction.php ( 2.77 KB )
  124. /yingpanguazai/ssd/ssd1/www/b.460.net.cn/vendor/topthink/framework/src/think/log/driver/File.php ( 5.96 KB )
  125. /yingpanguazai/ssd/ssd1/www/b.460.net.cn/vendor/topthink/framework/src/think/contract/LogHandlerInterface.php ( 0.86 KB )
  126. /yingpanguazai/ssd/ssd1/www/b.460.net.cn/vendor/topthink/framework/src/think/log/Channel.php ( 3.89 KB )
  127. /yingpanguazai/ssd/ssd1/www/b.460.net.cn/vendor/topthink/framework/src/think/event/LogRecord.php ( 1.02 KB )
  128. /yingpanguazai/ssd/ssd1/www/b.460.net.cn/vendor/topthink/think-helper/src/Collection.php ( 16.47 KB )
  129. /yingpanguazai/ssd/ssd1/www/b.460.net.cn/vendor/topthink/framework/src/think/facade/View.php ( 1.70 KB )
  130. /yingpanguazai/ssd/ssd1/www/b.460.net.cn/vendor/topthink/framework/src/think/View.php ( 4.39 KB )
  131. /yingpanguazai/ssd/ssd1/www/b.460.net.cn/vendor/topthink/framework/src/think/Response.php ( 8.81 KB )
  132. /yingpanguazai/ssd/ssd1/www/b.460.net.cn/vendor/topthink/framework/src/think/response/View.php ( 3.29 KB )
  133. /yingpanguazai/ssd/ssd1/www/b.460.net.cn/vendor/topthink/framework/src/think/Cookie.php ( 6.06 KB )
  134. /yingpanguazai/ssd/ssd1/www/b.460.net.cn/vendor/topthink/think-view/src/Think.php ( 8.38 KB )
  135. /yingpanguazai/ssd/ssd1/www/b.460.net.cn/vendor/topthink/framework/src/think/contract/TemplateHandlerInterface.php ( 1.60 KB )
  136. /yingpanguazai/ssd/ssd1/www/b.460.net.cn/vendor/topthink/think-template/src/Template.php ( 46.61 KB )
  137. /yingpanguazai/ssd/ssd1/www/b.460.net.cn/vendor/topthink/think-template/src/template/driver/File.php ( 2.41 KB )
  138. /yingpanguazai/ssd/ssd1/www/b.460.net.cn/vendor/topthink/think-template/src/template/contract/DriverInterface.php ( 0.86 KB )
  139. /yingpanguazai/ssd/ssd1/www/b.460.net.cn/runtime/temp/b35eef690f41e64ad9e1c098cfc7d3bc.php ( 11.98 KB )
  140. /yingpanguazai/ssd/ssd1/www/b.460.net.cn/vendor/topthink/think-trace/src/Html.php ( 4.42 KB )
  1. CONNECT:[ UseTime:0.000929s ] mysql:host=127.0.0.1;port=3306;dbname=b460;charset=utf8mb4
  2. SHOW FULL COLUMNS FROM `fenlei` [ RunTime:0.001592s ]
  3. SELECT * FROM `fenlei` WHERE `fid` = 0 [ RunTime:0.000659s ]
  4. SELECT * FROM `fenlei` WHERE `fid` = 63 [ RunTime:0.000718s ]
  5. SHOW FULL COLUMNS FROM `set` [ RunTime:0.001385s ]
  6. SELECT * FROM `set` [ RunTime:0.000571s ]
  7. SHOW FULL COLUMNS FROM `article` [ RunTime:0.001521s ]
  8. SELECT * FROM `article` WHERE `id` = 497817 LIMIT 1 [ RunTime:0.001103s ]
  9. UPDATE `article` SET `lasttime` = 1776788594 WHERE `id` = 497817 [ RunTime:0.001158s ]
  10. SELECT * FROM `fenlei` WHERE `id` = 65 LIMIT 1 [ RunTime:0.000263s ]
  11. SELECT * FROM `article` WHERE `id` < 497817 ORDER BY `id` DESC LIMIT 1 [ RunTime:0.000411s ]
  12. SELECT * FROM `article` WHERE `id` > 497817 ORDER BY `id` ASC LIMIT 1 [ RunTime:0.000390s ]
  13. SELECT * FROM `article` WHERE `id` < 497817 ORDER BY `id` DESC LIMIT 10 [ RunTime:0.000897s ]
  14. SELECT * FROM `article` WHERE `id` < 497817 ORDER BY `id` DESC LIMIT 10,10 [ RunTime:0.000759s ]
  15. SELECT * FROM `article` WHERE `id` < 497817 ORDER BY `id` DESC LIMIT 20,10 [ RunTime:0.000735s ]
0.086629s