点击蓝字“蛋白质组”,轻松关注不迷路

生科云网址:https://www.bioincloud.tech/
编译:微科盟,编辑:微科盟Emma、江舜尧。
微科盟原创微文,欢迎转发转载。
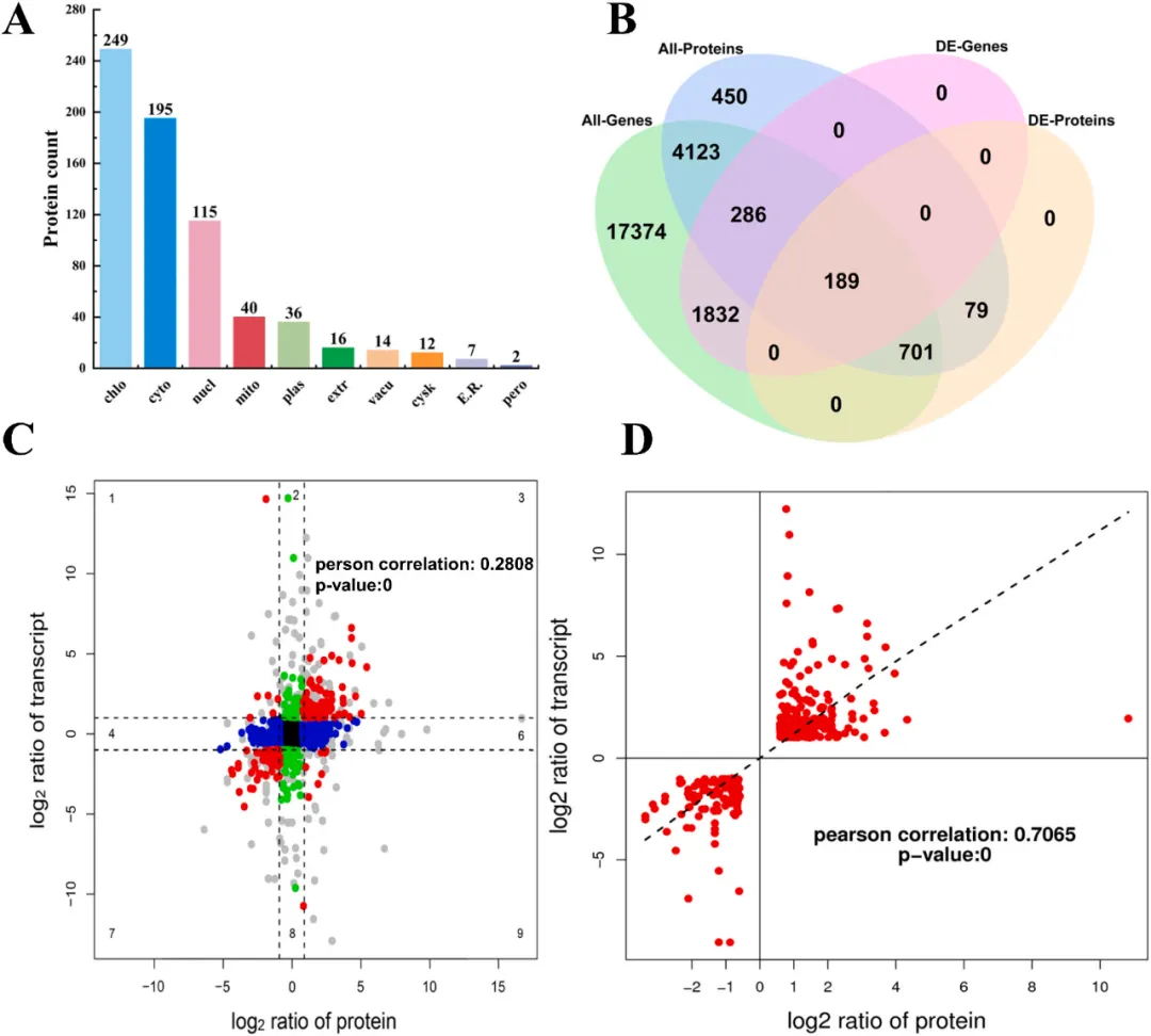
银杏(Ginkgo biloba,一种模式裸子植物)是一种重要的经济树种,黄酮类化合物是其主要经济特性之一,因此,黄酮含量的高低决定了其经济地位的重要程度。研究表明,除外部环境因子外,其他调控基因、转录因子和长链非编码RNAs在银杏黄酮类化合物的调控网络中发挥着重要作用。不同数量的基因组复制可能会影响植物转录和代谢物的产生,已有研究表明同一物种的低倍体植物往往比高倍体植物表现出较弱的生理特征,这可能是由于植物基因转录和蛋白表达的不同所致,但其原因尚不清楚。在此,本研究测定了银杏三种单倍体和二倍体嫁接植株叶片中的黄酮含量,并首次结合转录组学和蛋白质组学分析了不同倍性银杏材料中黄酮含量差异及可能的调控机制。结果表明,单倍体银杏的叶面积、黄酮含量和净光合速率均小于二倍体银杏。单倍体的基因表达量也普遍低于二倍体,在2452个差异表达基因(DEGs)中,有1149个上调基因(46.8%)和1309个下调基因(53.2%);在686个差异表达蛋白(DEPs),有289个蛋白表达上调(42.1%),397个蛋白表达下调(57.9%)。PAL,PAM,FLS,OMT1可能是银杏黄酮调控中的枢纽基因。综上,本研究证实了银杏单倍体具有较低的代谢趋势,并且指出了银杏单倍体中黄酮含量较低可能是由于相应调控基因表达量的减少和参与黄酮合成的基因下调所致。
亮点
(1)首次结合多组学分析单倍体银杏
(2)推测SPT和MYC2是广泛参与调控单倍体银杏黄酮的转录因子。
(3)PAL、PAM、FLS和OTM1最有可能是银杏黄酮调控中的枢纽基因。
论文ID
实验设计

实验结果










讨论

结论
----------微科盟更多推荐----------
科研 |四川农科院&川大:对黄色金针菇的多组学联合分析揭示了采后氧化损伤响应机制(国人佳作)
科研 |中国林科院&山东农大:木质素生物合成对镉耐受性的分子机制研究:馒头柳的形态、转录组和蛋白质组分析(国人佳作)

获取此文献原文PDF、申请加入学术群,联系您所添加的任一微科盟组学老师即可,如未添加过微科盟组学老师,请联系组学老师30,无需重复添加。

请关注下方公众号
了解更多蛋白质组知识

蛋白质组仅用于学术成果分享与交流,不涉及商业利益。
也严禁他人将本公众号的内容用于商业运营。