

引言
eIF3f 竟是肝癌的 “帮凶”,靠调控脂肪酸合成让肿瘤恶性升级,还会躲避免疫攻击!🔥
🔑 肝癌高发且致死率高,脂肪酸代谢紊乱是其关键特征,但其调控机制一直未被摸清。
🔑 南京医科大学首家附属医院发现 eIF3f 在肝癌中高表达,与不良预后相关,是推动肿瘤发展的关键分子。
🔑 该发现为肝癌精准治疗找到新靶点,也为联合免疫治疗提供了新方向。
🔑 一起扒一扒背后的思路逻辑吧!
选题无从下手?方案评估复杂?点击下方名片,我们来为您提供选题分析和方案评估!
关注生信星图,每天分享高分文献~





近期前沿热点:虚拟细胞、虚拟敲除
复刻高分思路 助力科研梦想✍


机器学习:欢迎咨询,认准生信星图👏

📣肝癌致死率居高不下,脂肪酸代谢紊乱是其重要特征,但其调控机制尚未明晰。因此,探究相关调控分子,对研发肝癌精准治疗方案意义重大。🌏


✅ 模型构建
建立肝癌患者来源类器官模型,构建小鼠、斑马鱼等多物种体内肿瘤模型,验证肿瘤恶性表型。
✅ 多组学分析
整合单细胞 / 空间转录组学、代谢组学、蛋白质组学及 IP-MS,结合代谢流分析筛选关键分子与通路。
✅ 基因敲除
shRNA 敲低、LNP 递送 siRNA 实现肝脏靶向基因敲除,慢病毒介导过表达,构建基因突变体验证蛋白功能域。
✅ 数据库分析
利用TCGA 公共数据库做差异分析与预后分析,结合 MsigDB、UbiBrowser 等预测泛素化 / 磷酸化位点。
✅ 表型与分子验证
开展细胞增殖、迁移等体外实验,通过 Co-IP、GST pull-down 等验证蛋白互作,检测脂质代谢相关指标。

🎯 eIF3f 高表达关联不良预后
肝癌组织中 eIF3f 表达显著上调,与患者不良预后紧密相关;
空间转录组学证实,HCC 细胞中 eIF3f 水平明显高于癌旁正常肝细胞。

(通过将类器官单细胞RNA测序(scRNA-seq)分析与大规模数据库分析相结合,探索同时影响 HCC 中FAM(脂肪酸代谢)和恶性肿瘤的基因。)
🎯 eIF3f 促进 HCC 恶性进展
体外实验:eIF3f 敲低抑制肝癌细胞 / 类器官增殖、迁移和侵袭,过表达则增强相关表型;
体内实验:多物种模型(小鼠、斑马鱼)中,eIF3f 敲低抑制肿瘤生长和肺转移、延长生存期,过表达则相反。

(eIF3f水平升高可促进体外和体内 HCC 恶性转化)
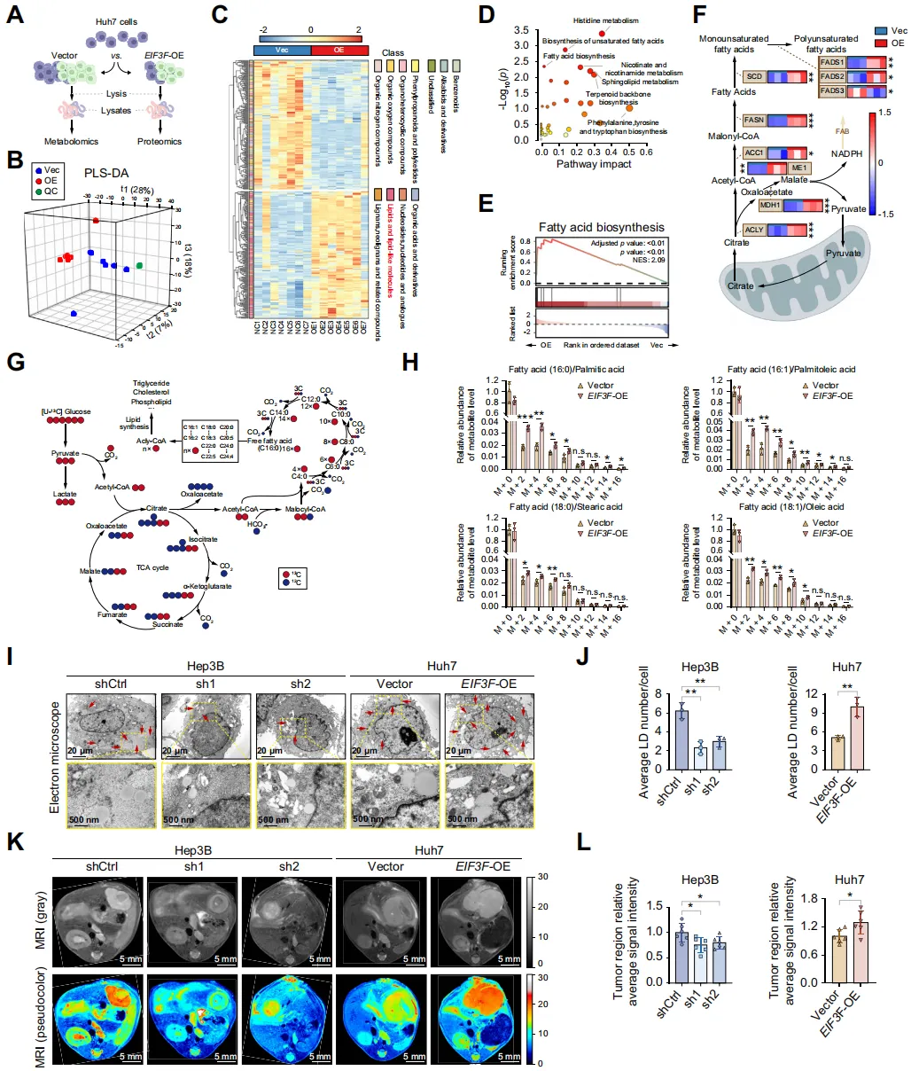
🎯 eIF3f 调控脂肪酸合成与积累
多组学分析显示,eIF3f 过表达组脂质代谢物富集,脂肪酸合成(FAB)通路显著激活;
代谢流分析证实,eIF3f 促进葡萄糖向脂肪酸(C16:0、C16:1 等)转化,增加脂质滴及甘油三酯、胆固醇积累;
FASN 抑制剂 TVB-2640 可部分逆转 eIF3f 过表达介导的肿瘤促进作用。

(eIF3f增强 HCC 中脂肪酸(FAB)及脂质的积累。)
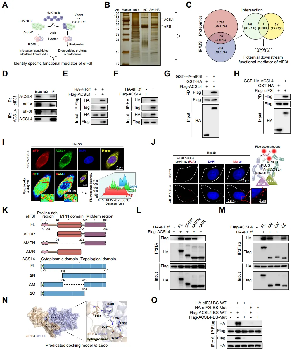
🎯 eIF3f 与 ACSL4 直接互作
IP-MS、Co-IP 等实验证实,eIF3f 与 ACSL4 直接结合,结合区域分别为 eIF3f 的 MitMem 区(223-357 位氨基酸)和 ACSL4 的中央区(238-474 位氨基酸);
3D docking 及突变实验确定,eIF3f 的 F257、D281 等位点与 ACSL4 的 K397、Q390 等位点为关键互作位点。

(eIF3f特异性与FAB关键因子ACSL4相互作用。)
🎯 eIF3f 稳定 ACSL4 的机制
eIF3f 通过 MPN 结构域的去泛素化活性,抑制 ACSL4 的 K48 连接泛素化及蛋白酶体降解;
MPN 结构域的 KKV 位点是 eIF3f 去泛素化活性关键,ACSL4 的 K148 和 K536 位点是核心去泛素化位点;
NEDD4L 促进 ACSL4 的 K48 连接泛素化,eIF3f 可部分逆转该作用。

(eIF3f抑制K48连接泛素介导的ACSL4蛋白酶体降解)
🎯 SRPK1 介导 eIF3f 磷酸化
去磷酸化实验表明,磷酸化参与 eIF3f 与 ACSL4 的相互作用;
SRPK1 可磷酸化 eIF3f 的 Ser266 位点,增强二者结合,SRPK1 抑制剂 SPHINX31 则减弱该互作。

(SRPK1介导的eIF3f Ser266磷酸化促进其与ACSL4的相互作用。)
🎯 ACSL4 介导 eIF3f 功能
Rescue 实验证实,ACSL4 过表达可逆转 eIF3f 敲低导致的 FAB 减弱和脂质积累减少,反之亦然;
ACSL4 过表达可部分恢复 eIF3f 敲低对 HCC 恶性表型的抑制,ACSL4 敲低则逆转 eIF3f 过表达的促进作用。
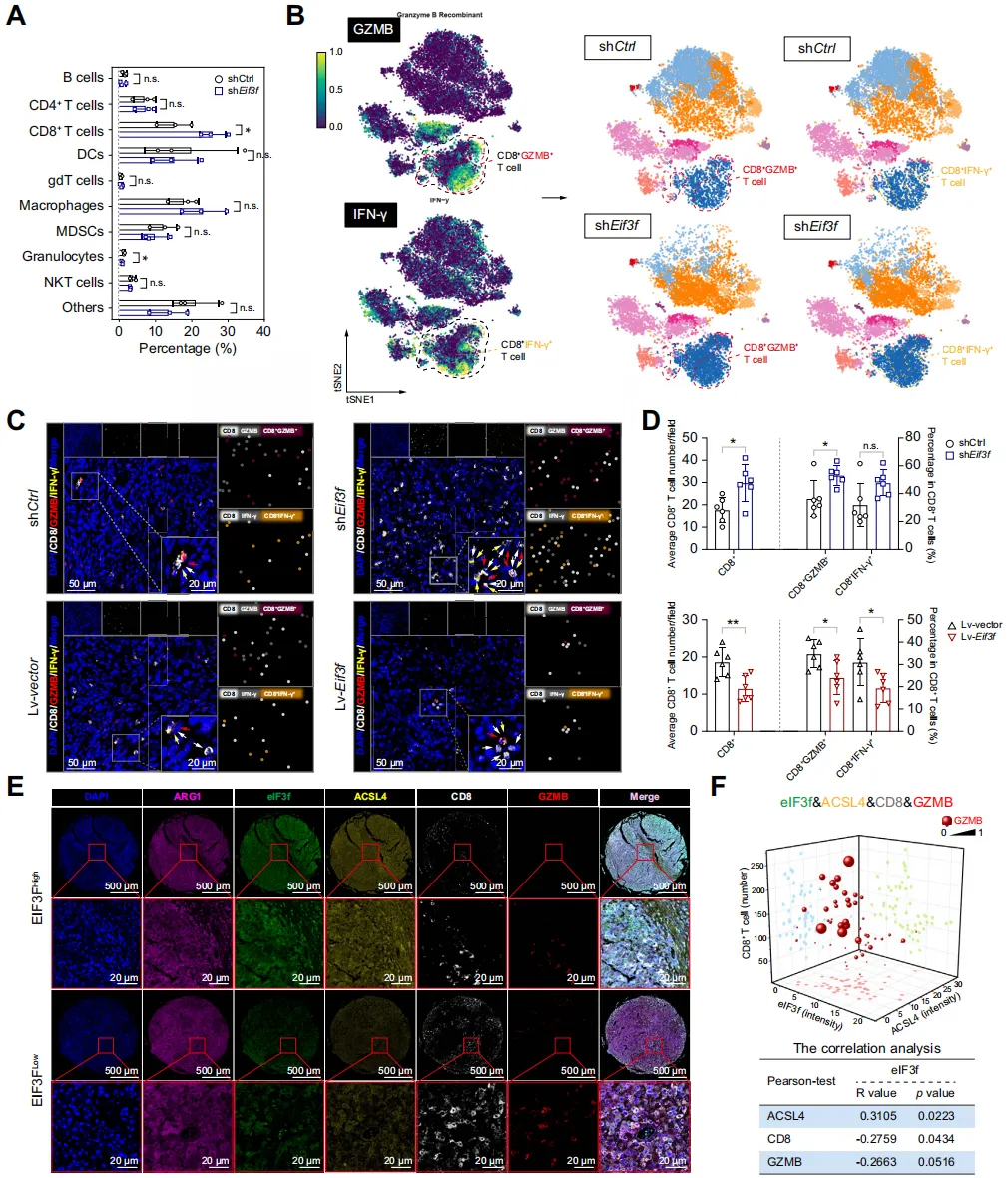
🎯 eIF3f 影响免疫微环境
eIF3f 敲低增加肿瘤组织中 CD8⁺T 细胞浸润及 IFN-γ、GZMB 阳性 CD8⁺T 细胞比例,过表达则相反;
临床样本分析显示,eIF3f 表达与 ACSL4 正相关,与 CD8⁺T 细胞数量、GZMB 水平负相关。

(eIF3f水平升高与 HCC 中CD8+ T细胞浸润减少相关。)
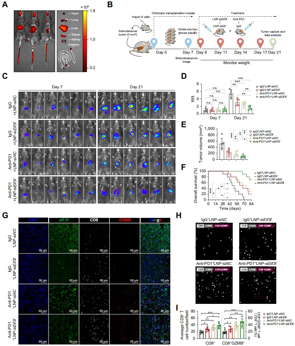
🎯 靶向 eIF3f 增强抗 PD-1 疗效
LNP-siEIF3F 可靶向肝脏递送 siRNA,抑制肿瘤生长,延长模型小鼠生存期;
LNP-siEIF3F 与抗 PD-1 联合治疗,较单药更显著抑制肿瘤生长、增加 CD8⁺T 细胞浸润及活化,延长生存期。

(靶向eIF3f可减轻肿瘤负荷并提高抗PD-1疗法在小鼠中的疗效。)

⭐ 综上,本研究揭示 eIF3f 通过稳定 ACSL4 促进肝癌脂肪酸合成,还抑制 CD8⁺T 细胞浸润。靶向这一轴可延缓肿瘤进展,联合抗 PD-1 疗效更佳,为肝癌精准治疗提供新方向与潜在靶点。
今天的分享就到这里了!我们下次见!
如果您也想用”基因敲除+多组学+TCGA“进行生信分析,复刻高分思路
⭐联系生信星图,我来为您发顶刊保驾护航!🚢


生信星图专业分析
思路设计 方案评估
孟德尔随机化/共病分析/机器学习
转录组/预后模型/虚拟敲除/公共数据库



