当前位置:首页>南京>【Nature Aging】南京大学医学院郭保生/蒋青/陈响团队成果,运动通过“骨骼肌-外泌体-大脑”的远程通信轴改善认知功能的新发现

【Nature Aging】南京大学医学院郭保生/蒋青/陈响团队成果,运动通过“骨骼肌-外泌体-大脑”的远程通信轴改善认知功能的新发现

  • 2026-05-28 01:27:44
【Nature Aging】南京大学医学院郭保生/蒋青/陈响团队成果,运动通过“骨骼肌-外泌体-大脑”的远程通信轴改善认知功能的新发现
导读
长期以来,我们都知道规律运动不仅强身,更能健脑。尤其是在阿尔茨海默病(Alzheimer’s disease, AD)的预防和延缓方面,运动的效果已被大量研究证实。但一个根本性的问题一直悬而未决:当我们迈开双腿运动时,四肢的肌肉究竟是通过什么“信号”,告诉遥远的大脑“请你更健康一点”
本文旨在探究一个长期悬而未决的科学问题:“运动如何改善阿尔茨海默病(AD)的认知功能?”
其提出的核心假说是:运动并非直接作用于大脑,而是通过一种“骨骼肌-大脑”的远程通信轴,其中运动诱导的骨骼肌源性细胞外囊泡是关键的信号传递分子。
针对以上科学问题,202632日,南京大学医学院/南京鼓楼医院郭保生教授蒋青教授陈响副研究员团队在【Nature Aging】在线发表题为Exercise alleviates cognitive dysfunction in Alzheimer’s disease mice via skeletal muscle-derived extracellular vesicles that enhance plaque clearance by microglia 的研究成果。
首次证实:运动诱导的骨骼肌来源细胞外囊泡SKM-EVs及其携带的关键微RNA—miR-378a-3p,是介导肌肉运动与大脑认知改善的核心信使该研究不仅阐明了运动通过肌肉-大脑轴调控小胶质细胞、清除β-淀粉样蛋白β- Amyloid plaques, Aβ的全新机制,更为开发模拟运动的阿尔茨海默病治疗策略提供了极具潜力的新方向。

方案设计&流程

本研究文章的整个逻辑链条可以概括为:

运动刺激 → 骨骼肌分泌EVs增加 → EVs携带miR-378a-3p进入大脑 → 小胶质细胞摄取 → miR-378a-3p靶向p110α → 启动FoxO1/LPL脂代谢重编程 → 激活疾病相关小胶质细胞 → 增强Aβ斑块清除能力 → 最终改善阿尔茨海默病认知功能。

其主要研究方法流程可整理如下:

一、 动物模型与分组

  1. 主要动物模型:6月龄雄性APP/PS1双转基因阿尔茨海默病(AD)模型小鼠。

  2. 对照动物:年龄匹配的野生型(WT)C57BL/6J小鼠。

  3. 转基因报告鼠:构建骨骼肌特异性CD63-GFP报告小鼠(HSAcre;CD63-GFPki),用于示踪骨骼肌来源细胞外囊泡(SKM-EVs)。

  4. 条件性敲除鼠:构建骨骼肌特异性Dicer1条件性敲除小鼠(Dicer1 CKO),用于消除骨骼肌miRNA的生物合成。

  5. 实验分组:通常分为运动组静坐对照组,并根据实验目的设置药物处理组、EVs注射组等。

二、 运动干预方案

  • 方式:无负重游泳训练。

  • 周期:连续4周。

  • 频率与时长:每周5天,每天两次,每次30分钟,两次训练间隔至少4小时。

  • 控制:静坐对照组小鼠在相同环境中饲养,但不进行游泳训练。

三、 骨骼肌来源细胞外囊泡的分离与鉴定

  1. 样本来源:小鼠腓肠肌/比目鱼肌组织或血清。

  2. 分离方法

    • 超速离心法:组织匀浆或血清经差速离心(如300g, 2000g, 10000g去除细胞碎片)后,最后以100,000-120,000g超速离心沉淀EVs。

    • 离体肌肉训练模型:使用Aurora Scientific 1200A离体肌肉测试系统对分离的肌肉进行电刺激模拟运动,收集培养上清分离EVs。

  3. 外泌体鉴定与表征

    • 纳米颗粒追踪分析:测定EVs的粒径分布(~80 nm)和浓度。

    • 透射电子显微镜:观察EVs的典型杯状形态。

    • Western Blot:检测EVs标志蛋白(CD9, CD63, TSG101, Alix)。

    • 报告基因示踪:利用CD63-GFP报告鼠,通过荧光显微镜观察SKM-EVs在脑内的分布。

四、 细胞实验

  1. 原代小胶质细胞分离与培养:从新生小鼠大脑中分离培养。

  2. 细胞系:使用BV2小胶质细胞系。

  3. EVs摄取实验:用PKH26或DiD等荧光染料标记SKM-EVs,与细胞共孵育后,通过共聚焦显微镜或流式细胞术检测细胞对EVs的摄取。

  4. 吞噬功能检测:将小胶质细胞与FAM标记的Aβ寡聚体共孵育,通过流式细胞术或荧光显微镜定量其吞噬能力。

  5. 细胞迁移实验:使用Transwell小室评估小胶质细胞的迁移能力。

五、 行为学与认知功能评估

  1. Morris水迷宫:评估小鼠的空间学习与记忆能力。包括为期数天的隐藏平台训练和最后一天的探测试验。

  2. 新物体识别测试:评估小鼠的识别记忆。记录小鼠探索新物体与熟悉物体的时间比。

  3. 旷场实验:评估小鼠的自发活动与焦虑水平,排除运动能力差异对认知测试的干扰。

六、 组织学与分子生物学分析

  1. 组织采集与处理:灌注取脑后,部分用于蛋白/RNA提取,部分进行冰冻切片或石蜡包埋切片。

  2. 免疫荧光/免疫组化

    • Aβ斑块:使用6E10、Methoxy-X04等抗体或染料标记。

    • 小胶质细胞:使用Iba1抗体标记。

    • 疾病相关小胶质细胞:使用Trem2、CD11c等DAM标志物进行共标。

    • 突触与神经元:使用PSD-95、Synapsin、NeuN等抗体。

  3. 图像分析:使用共聚焦显微镜进行3D重建,定量分析斑块体积、小胶质细胞形态(Sholl分析)、共定位情况等。

  4. Western Blot:检测目标蛋白(如Trem2, p-SYK, PSD-95, Synapsin, p110α等)的表达水平。

  5. 实时定量PCR

    • 检测DAM相关基因(Trem2ApoeCtsb等)的mRNA表达。

    • 检测miR-378a-3p及其他候选miRNA的表达水平。

  6. 小RNA测序:对静坐与运动组小鼠的SKM-EVs进行miRNA深度测序,筛选差异表达的miRNA。

  7. 双荧光素酶报告基因实验:验证miR-378a-3p与靶基因Pik3ca(编码p110α)3‘UTR的结合。

七、 干预与功能验证实验

  1. SKM-EVs体内注射:通过尾静脉向AD小鼠注射从运动或静坐鼠分离的SKM-EVs(~25μg蛋白/次,每周3次,持续4周)。

  2. miRNA激动剂/抑制剂注射:通过侧脑室或海马立体定位注射miR-378a-3p agomir(模拟物)或antagomir(抑制剂)。

  3. 小胶质细胞清除实验:通过口服CSF1R抑制剂PLX5622,特异性清除大脑中的小胶质细胞,以验证其在运动获益中的必要性。

  4. SKM-EVs分泌阻断实验:使用靶向骨骼肌的脂质体(DSPE-PEG2000-RGDLTTP@GW4869)递送EVs分泌抑制剂GW4869,特异性阻断运动诱导的SKM-EVs释放。

八、 电生理与形态学

  1. 场电位记录:在海马脑片上记录长时程增强,评估突触可塑性。

  2. 高尔基染色:对脑组织进行高尔基染色,分析树突棘的密度和形态。

九、 数据分析与统计

  • 数据以均值±标准误表示。

  • 使用双尾非配对t检验、单因素方差分析(ANOVA)及Tukey事后检验、双因素方差分析等进行组间比较。

主要内容&结果

1.  现象发现:运动通过小胶质细胞活化改善APP/PS1小鼠的认知功能
第一步:确立运动与认知改善的表型
  • 实验设计:将AD模型鼠(APP/PS1)分为运动组静坐组,进行为期12周的游泳训练。

    • 实验:对6月龄APP/PS1 AD模型鼠进行为期4周的游泳训练。

    • 发现

    1. 行为改善:运动显著提升了AD小鼠的空间记忆和新物体识别能力。

    2. 病理减轻:大脑皮层和海马体的淀粉样斑块(Aβ)沉积减少。

    3. 小胶质细胞激活:运动激活了疾病相关小胶质细胞 亚群。该亚群的特征是:形态向吞噬型转变、聚集在斑块周围、吞噬Aβ斑块能力增强,并高表达DAM标志基因(如Trem2)

    • 关键数据展示

    • a-d. 行为学测试:通过Morris水迷宫新物体识别实验,证明运动组小鼠的空间学习记忆能力和识别记忆能力显著优于静坐组。

    • e. Aβ斑块负荷:免疫荧光染色显示,运动组小鼠海马区和皮层中的Aβ斑块面积和数量显著减少。

    • f. 小胶质细胞形态:3D重建和Sholl分析显示,运动组小鼠海马区的小胶质细胞变得更“活化”,胞体增大、突起变短且复杂度降低,这是向疾病相关小胶质细胞转变的形态特征。

    • g. DAM基因表达:qPCR检测显示,运动组大脑中DAM特征基因(如 Trem2Apoe)的表达显著上调。

    • 结论运动改善了AD小鼠的认知缺陷,并伴随着Aβ清除和小胶质细胞向DAM表型的活化。

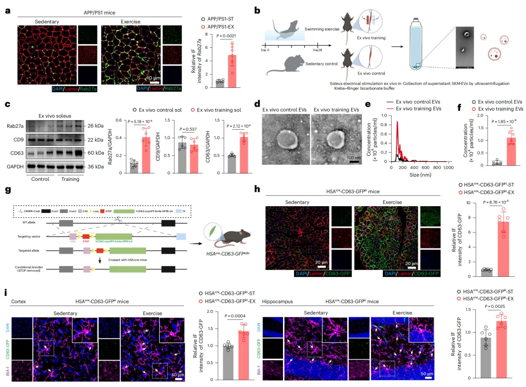
2. 机制探究:运动促进骨骼肌细胞外囊泡的分泌及其被小胶质细胞摄取

第二步:发现关键的信号载体——骨骼肌源性EVs

  • 实验设计

    1. 体外离体实验:分离小鼠骨骼肌进行培养,比较运动与静坐状态下EVs的分泌。离体肌肉训练模型证实,肌肉收缩本身就能增加EVs的分泌

    2. 在体内报告系统示踪:使用HSAcre;CD63-GFPki转基因小鼠(其骨骼肌分泌的EVs带有GFP荧光标记),观察运动后GFP信号在脑内的分布。构建骨骼肌特异性CD63-GFP报告小鼠,证实运动后骨骼肌EVs增多,并能进入大脑,被小胶质细胞优先摄取。

  • 关键数据展示

    • a-c. EV生物合成标志:运动后,骨骼肌中EV生物发生关键基因(Rab27aAlix)和膜标志蛋白CD63的表达显著增加。

    • d-f. EVs的分离与鉴定:通过NTA和WB证实,运动后骨骼肌培养上清和血清中的EVs数量显著增多,且表达CD63、TSG101等标志物。

    • g-i. EVs的入脑与细胞靶向:在报告鼠中,运动后脑内(特别是海马区)的GFP信号显著增强。高分辨率共聚焦显微镜显示,GFP信号(即SKM-EVs)与脑内的小胶质细胞标志物Iba1高度共定位,而与神经元或星形胶质细胞共定位较少。

  • 结论运动能直接促进骨骼肌分泌更多的EVs,这些EVs能够进入大脑,并主要被小胶质细胞摄取。

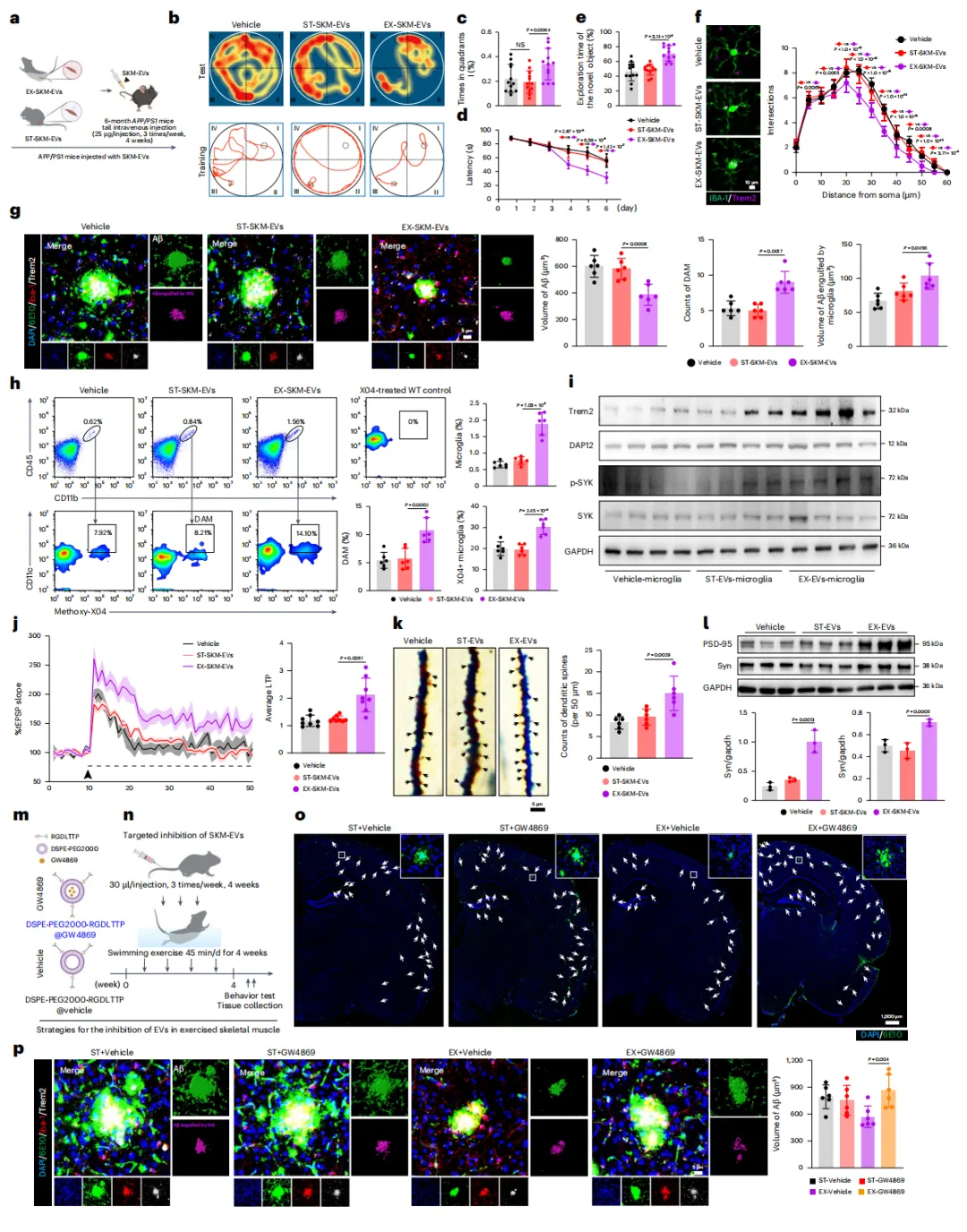
3.  功能验证:功能获得与功能丧失实验证明运动诱导的SKM-EVs是关键媒介

第三步:功能获得与功能缺失实验,验证SKM-EVs的关键作用

  • 实验设计

    • 功能获得:从运动或静坐的小鼠骨骼肌中分离EVs,直接静脉注射给未运动的AD小鼠。

    • 功能丧失:构建DSPE-PEG2000-RGDLTTP@GW4869脂质体。该脂质体表面修饰了靶向骨骼肌的肽段(RGDLTTP),内部包裹EV分泌抑制剂GW4869。将其注射给运动中的AD小鼠,以特异性阻断骨骼肌的EV分泌。

  • 关键数据展示

    • a-l. 功能获得部分:注射了“运动来源EVs”的AD小鼠,其认知功能、小胶质细胞DAM活化、Aβ吞噬能力、突触可塑性(LTP)均得到显著改善,效果与直接运动类似。而注射“静坐来源EVs”则无此效果。

    • m-p. 功能丧失部分:使用靶向抑制剂阻断运动小鼠的SKM-EV分泌后,运动带来的认知改善、Aβ清除和小胶质细胞活化效应完全被抵消

    • 结论SKM-EVs是运动产生益处的必要且充分的媒介。

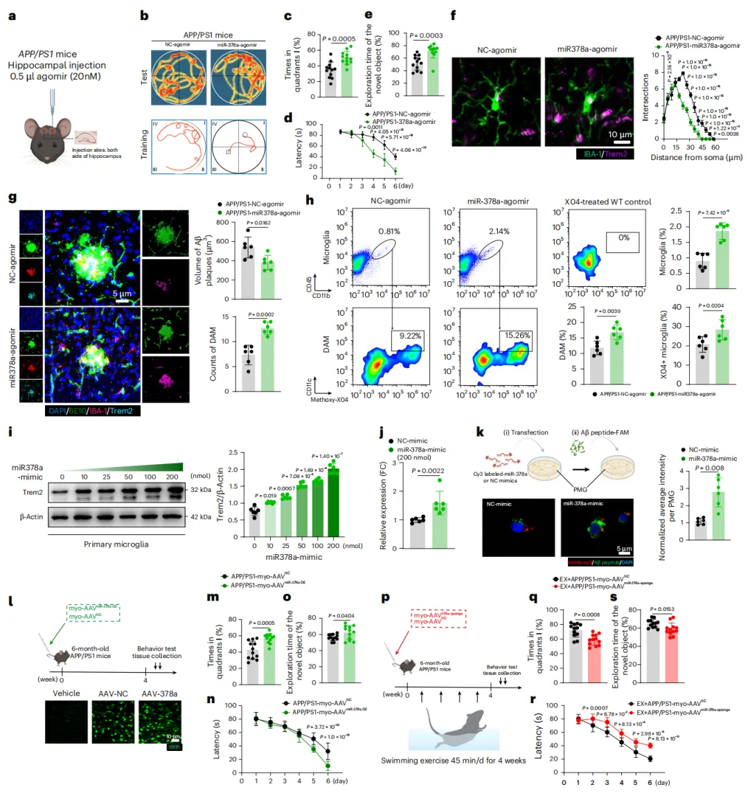
4. 解关键分子:运动诱导的SKM-EVs中的miR-378a-3p是产生益处的关键分子

第四步:寻找EVs中的关键信号分子——miR-378a-3p
  • 实验设计

    1. 构建骨骼肌特异性Dicer1条件性敲除小鼠,使其肌肉无法生成成熟的miRNA,再与AD模型鼠杂交。

    2. 对静坐和运动来源的SKM-EVs进行小RNA测序,筛选差异表达的miRNA。

      功能验证

      • 向AD小鼠海马区直接注射miR-378a-3p激动剂,可改善认知、激活DAM、减少Aβ。

      • 肌肉特异性过表达miR-378a-3p可模拟运动效果;反之,在肌肉中将其“海绵吸附”则消除运动益处。

  • 关键数据展示

    • a-b. Dicer1 CKO验证:在肌肉特异性敲除Dicer1后,运动无法再改善AD小鼠的认知功能。

    • c-d. miRNA测序:热图和火山图显示,miR-378a-3p在运动来源的EVs中表达上调最为显著。

    • e-g. 关键分子验证:在Dicer1 CKO小鼠的EVs中,miR-378a-3p含量极低。而将正常运动来源的EVs(富含miR-378a-3p)注射给这些CKO小鼠,可以“拯救”其认知功能。

  • 结论EVs中的miRNA,特别是miR-378a-3p,是介导运动益处的关键功能性分子。

5.下游机制:miR-378a-3p改善AD小鼠认知功能并促进DAM活化

第五步:阐明分子机制——miR-378a-3p如何激活DAM

  • 实验设计:通过侧脑室注射,直接向AD小鼠大脑递送miR-378a-3p的模拟物,观察其效果。

  • 关键数据展示

    • a-e. 行为学改善:注射miR-378a-3p模拟物能显著改善AD小鼠的认知缺陷。

    • f-j. 小胶质细胞与Aβ清除:miR-378a-3p处理诱导了小胶质细胞向DAM表型极化(形态改变,Trem2表达上调),并增强了其清除Aβ斑块的能力。

    • k. 体外功能验证:在培养的小胶质细胞系中加入miR-378a-3p,能直接增强其吞噬荧光标记的Aβ寡聚体的能力。

  • 结论miR-378a-3p本身足以模拟运动和SKM-EVs的核心治疗作用

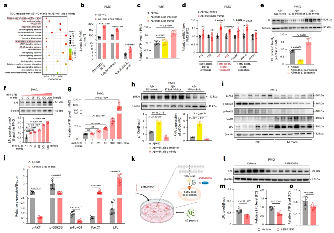
6.治疗应用:miR-378a-3p通过靶向p110α增强脂质代谢以促进小胶质细胞活化

第六步:探索转化潜能——基于EVs的治疗策略

  • 实验设计:通过生物信息学预测和双荧光素酶报告基因实验验证miR-378a-3p的靶基因,并在细胞和小鼠模型中研究其下游机制。

  • 关键数据展示

    • a-d. 靶点验证:预测并证实Pik3ca(编码p110α蛋白)是miR-378a-3p的直接靶标。miR-378a-3p过表达会降低p110α的蛋白水平。

    • e-f. 机制阐释:p110α是PI3K通路的关键组分。抑制p110α或过表达miR-378a-3p,能改变小胶质细胞的脂质代谢(如增加脂滴形成),这是DAM活化的一个关键代谢特征,有助于其吞噬和清理细胞碎片。

  • 结论揭示了miR-378a-3p通过抑制p110α,调控小胶质细胞脂质代谢,从而驱动其向有益于AD治疗的DAM表型极化的分子通路。

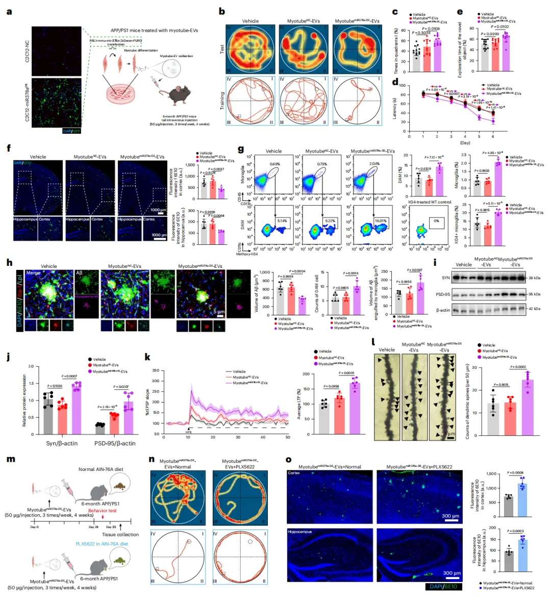
7. 评估治疗潜力——治疗性施用过表达miR-378a的肌管来源EVs可缓解AD小鼠认知障碍

  • 第七步:探索临床治疗潜力——基于EVs的临床转化应用

    • a. 治疗流程:展示了从细胞培养、EVs分离到动物注射的完整治疗流程。

    • b-h. 治疗效果:这种“工程化”的EVs治疗,能够显著改善AD小鼠的认知功能,减少Aβ斑块,并促进小胶质细胞向DAM表型转化。

    • 实验设计:在体外培养的肌管细胞中过表达miR-378a,收集其分泌的EVs,然后将其作为“药物”静脉注射给AD小鼠。

    • 关键数据展示

      结论:该实验为基于SKM-EVs和miR-378a-3p的AD治疗策略提供了概念验证和临床前数据支持。

    结论:该实验为基于SKM-EVs和miR-378a-3p的AD治疗策略提供了概念验证和临床前数据支持。

    研究意义&总结

    本研究发现miR-378a-3p通过骨骼肌来源的细胞外囊泡(SKM-EVs)调控小胶质细胞,为阿尔茨海默病(AD)治疗提供了全新的“运动模拟”干预范式。其潜在的临床应用细节主要体现在以下几个方面:

    一、 核心治疗策略与递送系统

    1. “工程化”骨骼肌EVs疗法:研究已证明,通过基因工程手段(如AAV病毒)在体外构建过表达miR-378a-3p的肌管细胞(如C2C12),并收集其分泌的EVs,可以制造出“运动模拟版”的治疗性囊泡。直接给AD模型小鼠注射这种工程化EVs,能获得与运动相当的认知改善效果。这为无法进行有效运动的AD患者(如高龄、衰弱者)提供了直接的替代治疗方案。

    2. miR-378a-3p激动剂/模拟物直接递送

      研究团队将miR-378a-3p的激动剂(agomir)直接注射到AD小鼠的海马区,成功模拟了运动益处。这提示,开发基于miR-378a-3p的核酸药物(如miRNA模拟物)是另一条可行的临床转化路径。

    二、 潜在给药途径

    1. 静脉注射:临床前研究采用静脉输注EX-SKM-EVs或工程化EVs,这是最直接的全身给药方式,但需要考虑EVs在体内的分布和靶向效率。

    2. 鼻内给药:这是外泌体/EVs疗法在AD领域极具前景的给药途径。已有临床试验(如NCT04388982)探索通过鼻喷方式递送间充质干细胞来源的外泌体治疗AD,结果显示其能有效穿越血脑屏障,靶向海马和皮层,且安全性良好。这为miR-378a-3p EVs的递送提供了重要参考。

    3. 靶向递送系统:研究中使用了DSPE-PEG2000-RGDLTTP@GW4869这种靶向肌肉的纳米药物来特异性抑制EV分泌。反之,也可以借鉴此思路,开发能够靶向大脑或小胶质细胞的递送系统(如RVG肽修饰的脂质纳米颗粒),以提高miR-378a-3p或载药EVs的脑部富集度和治疗效果。

    三、 临床转化优势与挑战

    优势

    • 机制明确,靶向性强:该疗法直接作用于AD核心病理环节——激活小胶质细胞的Aβ清除功能,而非单纯缓解症状。

    • 天然载体,安全性高:EVs是细胞间通讯的天然载体,免疫原性低,致瘤风险远低于活细胞移植。

    • 多靶点潜力:EVs本身可携带多种有益分子(如其他神经营养因子、抗炎miRNA),与miR-378a-3p可能产生协同效应。

    • 适用于广泛人群:特别为因身体原因无法进行规律运动的AD患者提供了可行的治疗选择。

    挑战与待解决问题

    1. 规模化生产与质量控制:如何实现符合药品生产质量管理规范(GMP)标准的大规模、高纯度、高均一性EVs生产是首要瓶颈。需要建立稳定的细胞培养、EVs分离、纯化及表征流程。

    2. 剂量标准化:目前不同研究间EVs的给药剂量(以颗粒数或蛋白量计)差异巨大,亟需建立统一的疗效-剂量关系标准。

    3. 长期安全性与免疫原性:虽然EVs安全性较高,但其长期体内代谢、分布以及对免疫系统的潜在影响仍需在大型动物模型和临床试验中充分评估。

    4. 监管路径:基于EVs和miRNA的疗法属于新兴领域,全球监管机构(如FDA、NMPA)尚未形成成熟的审批路径和评价标准。

    四、 未来临床应用展望

    1. 早期干预与预防:鉴于该通路源于运动的生理保护机制,未来或可开发用于AD高危人群(如携带APOE4基因、轻度认知障碍患者)的早期干预或预防性产品。

    2. 联合治疗:可与现有的抗Aβ抗体(如Lecanemab)或抗tau蛋白疗法联用,形成“清除病理蛋白+增强大脑 innate immunity”的组合拳,可能产生协同增效作用。

    3. 个体化医疗:未来可能通过检测患者血液或脑脊液中的EVs miRNA谱,筛选出对miR-378a-3p疗法应答良好的亚群,实现精准治疗。

    4. 作为疾病监测的生物标志物:血液中miR-378a-3p的水平或EVs的特征,未来有可能作为评估疾病进展或治疗反应的动态生物标志物。

    总结miR-378a-3p/SKM-EVs通路为AD治疗开辟了一条极具创新性的“运动模拟”路径。其临床应用将很可能以工程化EVs鼻喷或静脉制剂的形式率先进入临床试验。尽管面临生产、标准化和监管等挑战,但其明确的生物学机制、良好的临床前疗效以及相对较高的安全性,使其成为下一代AD疾病修饰疗法(DMT)的有力候选者。

    咨询&联系&合作

    Driving innovation for better life!

    最新文章

    随机文章

    基本 文件 流程 错误 SQL 调试
    1. 请求信息 : 2026-05-28 14:53:36 HTTP/2.0 GET : https://b.460.net.cn/a/502103.html
    2. 运行时间 : 0.081022s [ 吞吐率:12.34req/s ] 内存消耗:4,667.16kb 文件加载:140
    3. 缓存信息 : 0 reads,0 writes
    4. 会话信息 : SESSION_ID=33f6821371347623bc9024fd4bfaa0a4
    1. /yingpanguazai/ssd/ssd1/www/b.460.net.cn/public/index.php ( 0.79 KB )
    2. /yingpanguazai/ssd/ssd1/www/b.460.net.cn/vendor/autoload.php ( 0.17 KB )
    3. /yingpanguazai/ssd/ssd1/www/b.460.net.cn/vendor/composer/autoload_real.php ( 2.49 KB )
    4. /yingpanguazai/ssd/ssd1/www/b.460.net.cn/vendor/composer/platform_check.php ( 0.90 KB )
    5. /yingpanguazai/ssd/ssd1/www/b.460.net.cn/vendor/composer/ClassLoader.php ( 14.03 KB )
    6. /yingpanguazai/ssd/ssd1/www/b.460.net.cn/vendor/composer/autoload_static.php ( 4.90 KB )
    7. /yingpanguazai/ssd/ssd1/www/b.460.net.cn/vendor/topthink/think-helper/src/helper.php ( 8.34 KB )
    8. /yingpanguazai/ssd/ssd1/www/b.460.net.cn/vendor/topthink/think-validate/src/helper.php ( 2.19 KB )
    9. /yingpanguazai/ssd/ssd1/www/b.460.net.cn/vendor/topthink/think-orm/src/helper.php ( 1.47 KB )
    10. /yingpanguazai/ssd/ssd1/www/b.460.net.cn/vendor/topthink/think-orm/stubs/load_stubs.php ( 0.16 KB )
    11. /yingpanguazai/ssd/ssd1/www/b.460.net.cn/vendor/topthink/framework/src/think/Exception.php ( 1.69 KB )
    12. /yingpanguazai/ssd/ssd1/www/b.460.net.cn/vendor/topthink/think-container/src/Facade.php ( 2.71 KB )
    13. /yingpanguazai/ssd/ssd1/www/b.460.net.cn/vendor/symfony/deprecation-contracts/function.php ( 0.99 KB )
    14. /yingpanguazai/ssd/ssd1/www/b.460.net.cn/vendor/symfony/polyfill-mbstring/bootstrap.php ( 8.26 KB )
    15. /yingpanguazai/ssd/ssd1/www/b.460.net.cn/vendor/symfony/polyfill-mbstring/bootstrap80.php ( 9.78 KB )
    16. /yingpanguazai/ssd/ssd1/www/b.460.net.cn/vendor/symfony/var-dumper/Resources/functions/dump.php ( 1.49 KB )
    17. /yingpanguazai/ssd/ssd1/www/b.460.net.cn/vendor/topthink/think-dumper/src/helper.php ( 0.18 KB )
    18. /yingpanguazai/ssd/ssd1/www/b.460.net.cn/vendor/symfony/var-dumper/VarDumper.php ( 4.30 KB )
    19. /yingpanguazai/ssd/ssd1/www/b.460.net.cn/vendor/topthink/framework/src/think/App.php ( 15.30 KB )
    20. /yingpanguazai/ssd/ssd1/www/b.460.net.cn/vendor/topthink/think-container/src/Container.php ( 15.76 KB )
    21. /yingpanguazai/ssd/ssd1/www/b.460.net.cn/vendor/psr/container/src/ContainerInterface.php ( 1.02 KB )
    22. /yingpanguazai/ssd/ssd1/www/b.460.net.cn/app/provider.php ( 0.19 KB )
    23. /yingpanguazai/ssd/ssd1/www/b.460.net.cn/vendor/topthink/framework/src/think/Http.php ( 6.04 KB )
    24. /yingpanguazai/ssd/ssd1/www/b.460.net.cn/vendor/topthink/think-helper/src/helper/Str.php ( 7.29 KB )
    25. /yingpanguazai/ssd/ssd1/www/b.460.net.cn/vendor/topthink/framework/src/think/Env.php ( 4.68 KB )
    26. /yingpanguazai/ssd/ssd1/www/b.460.net.cn/app/common.php ( 0.03 KB )
    27. /yingpanguazai/ssd/ssd1/www/b.460.net.cn/vendor/topthink/framework/src/helper.php ( 18.78 KB )
    28. /yingpanguazai/ssd/ssd1/www/b.460.net.cn/vendor/topthink/framework/src/think/Config.php ( 5.54 KB )
    29. /yingpanguazai/ssd/ssd1/www/b.460.net.cn/config/app.php ( 0.95 KB )
    30. /yingpanguazai/ssd/ssd1/www/b.460.net.cn/config/cache.php ( 0.78 KB )
    31. /yingpanguazai/ssd/ssd1/www/b.460.net.cn/config/console.php ( 0.23 KB )
    32. /yingpanguazai/ssd/ssd1/www/b.460.net.cn/config/cookie.php ( 0.56 KB )
    33. /yingpanguazai/ssd/ssd1/www/b.460.net.cn/config/database.php ( 2.47 KB )
    34. /yingpanguazai/ssd/ssd1/www/b.460.net.cn/vendor/topthink/framework/src/think/facade/Env.php ( 1.67 KB )
    35. /yingpanguazai/ssd/ssd1/www/b.460.net.cn/config/filesystem.php ( 0.61 KB )
    36. /yingpanguazai/ssd/ssd1/www/b.460.net.cn/config/lang.php ( 0.91 KB )
    37. /yingpanguazai/ssd/ssd1/www/b.460.net.cn/config/log.php ( 1.35 KB )
    38. /yingpanguazai/ssd/ssd1/www/b.460.net.cn/config/middleware.php ( 0.19 KB )
    39. /yingpanguazai/ssd/ssd1/www/b.460.net.cn/config/route.php ( 1.89 KB )
    40. /yingpanguazai/ssd/ssd1/www/b.460.net.cn/config/session.php ( 0.57 KB )
    41. /yingpanguazai/ssd/ssd1/www/b.460.net.cn/config/trace.php ( 0.34 KB )
    42. /yingpanguazai/ssd/ssd1/www/b.460.net.cn/config/view.php ( 0.82 KB )
    43. /yingpanguazai/ssd/ssd1/www/b.460.net.cn/app/event.php ( 0.25 KB )
    44. /yingpanguazai/ssd/ssd1/www/b.460.net.cn/vendor/topthink/framework/src/think/Event.php ( 7.67 KB )
    45. /yingpanguazai/ssd/ssd1/www/b.460.net.cn/app/service.php ( 0.13 KB )
    46. /yingpanguazai/ssd/ssd1/www/b.460.net.cn/app/AppService.php ( 0.26 KB )
    47. /yingpanguazai/ssd/ssd1/www/b.460.net.cn/vendor/topthink/framework/src/think/Service.php ( 1.64 KB )
    48. /yingpanguazai/ssd/ssd1/www/b.460.net.cn/vendor/topthink/framework/src/think/Lang.php ( 7.35 KB )
    49. /yingpanguazai/ssd/ssd1/www/b.460.net.cn/vendor/topthink/framework/src/lang/zh-cn.php ( 13.70 KB )
    50. /yingpanguazai/ssd/ssd1/www/b.460.net.cn/vendor/topthink/framework/src/think/initializer/Error.php ( 3.31 KB )
    51. /yingpanguazai/ssd/ssd1/www/b.460.net.cn/vendor/topthink/framework/src/think/initializer/RegisterService.php ( 1.33 KB )
    52. /yingpanguazai/ssd/ssd1/www/b.460.net.cn/vendor/services.php ( 0.14 KB )
    53. /yingpanguazai/ssd/ssd1/www/b.460.net.cn/vendor/topthink/framework/src/think/service/PaginatorService.php ( 1.52 KB )
    54. /yingpanguazai/ssd/ssd1/www/b.460.net.cn/vendor/topthink/framework/src/think/service/ValidateService.php ( 0.99 KB )
    55. /yingpanguazai/ssd/ssd1/www/b.460.net.cn/vendor/topthink/framework/src/think/service/ModelService.php ( 2.04 KB )
    56. /yingpanguazai/ssd/ssd1/www/b.460.net.cn/vendor/topthink/think-trace/src/Service.php ( 0.77 KB )
    57. /yingpanguazai/ssd/ssd1/www/b.460.net.cn/vendor/topthink/framework/src/think/Middleware.php ( 6.72 KB )
    58. /yingpanguazai/ssd/ssd1/www/b.460.net.cn/vendor/topthink/framework/src/think/initializer/BootService.php ( 0.77 KB )
    59. /yingpanguazai/ssd/ssd1/www/b.460.net.cn/vendor/topthink/think-orm/src/Paginator.php ( 11.86 KB )
    60. /yingpanguazai/ssd/ssd1/www/b.460.net.cn/vendor/topthink/think-validate/src/Validate.php ( 63.20 KB )
    61. /yingpanguazai/ssd/ssd1/www/b.460.net.cn/vendor/topthink/think-orm/src/Model.php ( 23.55 KB )
    62. /yingpanguazai/ssd/ssd1/www/b.460.net.cn/vendor/topthink/think-orm/src/model/concern/Attribute.php ( 21.05 KB )
    63. /yingpanguazai/ssd/ssd1/www/b.460.net.cn/vendor/topthink/think-orm/src/model/concern/AutoWriteData.php ( 4.21 KB )
    64. /yingpanguazai/ssd/ssd1/www/b.460.net.cn/vendor/topthink/think-orm/src/model/concern/Conversion.php ( 6.44 KB )
    65. /yingpanguazai/ssd/ssd1/www/b.460.net.cn/vendor/topthink/think-orm/src/model/concern/DbConnect.php ( 5.16 KB )
    66. /yingpanguazai/ssd/ssd1/www/b.460.net.cn/vendor/topthink/think-orm/src/model/concern/ModelEvent.php ( 2.33 KB )
    67. /yingpanguazai/ssd/ssd1/www/b.460.net.cn/vendor/topthink/think-orm/src/model/concern/RelationShip.php ( 28.29 KB )
    68. /yingpanguazai/ssd/ssd1/www/b.460.net.cn/vendor/topthink/think-helper/src/contract/Arrayable.php ( 0.09 KB )
    69. /yingpanguazai/ssd/ssd1/www/b.460.net.cn/vendor/topthink/think-helper/src/contract/Jsonable.php ( 0.13 KB )
    70. /yingpanguazai/ssd/ssd1/www/b.460.net.cn/vendor/topthink/think-orm/src/model/contract/Modelable.php ( 0.09 KB )
    71. /yingpanguazai/ssd/ssd1/www/b.460.net.cn/vendor/topthink/framework/src/think/Db.php ( 2.88 KB )
    72. /yingpanguazai/ssd/ssd1/www/b.460.net.cn/vendor/topthink/think-orm/src/DbManager.php ( 8.52 KB )
    73. /yingpanguazai/ssd/ssd1/www/b.460.net.cn/vendor/topthink/framework/src/think/Log.php ( 6.28 KB )
    74. /yingpanguazai/ssd/ssd1/www/b.460.net.cn/vendor/topthink/framework/src/think/Manager.php ( 3.92 KB )
    75. /yingpanguazai/ssd/ssd1/www/b.460.net.cn/vendor/psr/log/src/LoggerTrait.php ( 2.69 KB )
    76. /yingpanguazai/ssd/ssd1/www/b.460.net.cn/vendor/psr/log/src/LoggerInterface.php ( 2.71 KB )
    77. /yingpanguazai/ssd/ssd1/www/b.460.net.cn/vendor/topthink/framework/src/think/Cache.php ( 4.92 KB )
    78. /yingpanguazai/ssd/ssd1/www/b.460.net.cn/vendor/psr/simple-cache/src/CacheInterface.php ( 4.71 KB )
    79. /yingpanguazai/ssd/ssd1/www/b.460.net.cn/vendor/topthink/think-helper/src/helper/Arr.php ( 16.63 KB )
    80. /yingpanguazai/ssd/ssd1/www/b.460.net.cn/vendor/topthink/framework/src/think/cache/driver/File.php ( 7.84 KB )
    81. /yingpanguazai/ssd/ssd1/www/b.460.net.cn/vendor/topthink/framework/src/think/cache/Driver.php ( 9.03 KB )
    82. /yingpanguazai/ssd/ssd1/www/b.460.net.cn/vendor/topthink/framework/src/think/contract/CacheHandlerInterface.php ( 1.99 KB )
    83. /yingpanguazai/ssd/ssd1/www/b.460.net.cn/app/Request.php ( 0.09 KB )
    84. /yingpanguazai/ssd/ssd1/www/b.460.net.cn/vendor/topthink/framework/src/think/Request.php ( 55.78 KB )
    85. /yingpanguazai/ssd/ssd1/www/b.460.net.cn/app/middleware.php ( 0.25 KB )
    86. /yingpanguazai/ssd/ssd1/www/b.460.net.cn/vendor/topthink/framework/src/think/Pipeline.php ( 2.61 KB )
    87. /yingpanguazai/ssd/ssd1/www/b.460.net.cn/vendor/topthink/think-trace/src/TraceDebug.php ( 3.40 KB )
    88. /yingpanguazai/ssd/ssd1/www/b.460.net.cn/vendor/topthink/framework/src/think/middleware/SessionInit.php ( 1.94 KB )
    89. /yingpanguazai/ssd/ssd1/www/b.460.net.cn/vendor/topthink/framework/src/think/Session.php ( 1.80 KB )
    90. /yingpanguazai/ssd/ssd1/www/b.460.net.cn/vendor/topthink/framework/src/think/session/driver/File.php ( 6.27 KB )
    91. /yingpanguazai/ssd/ssd1/www/b.460.net.cn/vendor/topthink/framework/src/think/contract/SessionHandlerInterface.php ( 0.87 KB )
    92. /yingpanguazai/ssd/ssd1/www/b.460.net.cn/vendor/topthink/framework/src/think/session/Store.php ( 7.12 KB )
    93. /yingpanguazai/ssd/ssd1/www/b.460.net.cn/vendor/topthink/framework/src/think/Route.php ( 23.73 KB )
    94. /yingpanguazai/ssd/ssd1/www/b.460.net.cn/vendor/topthink/framework/src/think/route/RuleName.php ( 5.75 KB )
    95. /yingpanguazai/ssd/ssd1/www/b.460.net.cn/vendor/topthink/framework/src/think/route/Domain.php ( 2.53 KB )
    96. /yingpanguazai/ssd/ssd1/www/b.460.net.cn/vendor/topthink/framework/src/think/route/RuleGroup.php ( 22.43 KB )
    97. /yingpanguazai/ssd/ssd1/www/b.460.net.cn/vendor/topthink/framework/src/think/route/Rule.php ( 26.95 KB )
    98. /yingpanguazai/ssd/ssd1/www/b.460.net.cn/vendor/topthink/framework/src/think/route/RuleItem.php ( 9.78 KB )
    99. /yingpanguazai/ssd/ssd1/www/b.460.net.cn/route/app.php ( 1.72 KB )
    100. /yingpanguazai/ssd/ssd1/www/b.460.net.cn/vendor/topthink/framework/src/think/facade/Route.php ( 4.70 KB )
    101. /yingpanguazai/ssd/ssd1/www/b.460.net.cn/vendor/topthink/framework/src/think/route/dispatch/Controller.php ( 4.74 KB )
    102. /yingpanguazai/ssd/ssd1/www/b.460.net.cn/vendor/topthink/framework/src/think/route/Dispatch.php ( 10.44 KB )
    103. /yingpanguazai/ssd/ssd1/www/b.460.net.cn/app/controller/Index.php ( 4.81 KB )
    104. /yingpanguazai/ssd/ssd1/www/b.460.net.cn/app/BaseController.php ( 2.05 KB )
    105. /yingpanguazai/ssd/ssd1/www/b.460.net.cn/vendor/topthink/think-orm/src/facade/Db.php ( 0.93 KB )
    106. /yingpanguazai/ssd/ssd1/www/b.460.net.cn/vendor/topthink/think-orm/src/db/connector/Mysql.php ( 5.44 KB )
    107. /yingpanguazai/ssd/ssd1/www/b.460.net.cn/vendor/topthink/think-orm/src/db/PDOConnection.php ( 52.47 KB )
    108. /yingpanguazai/ssd/ssd1/www/b.460.net.cn/vendor/topthink/think-orm/src/db/Connection.php ( 8.39 KB )
    109. /yingpanguazai/ssd/ssd1/www/b.460.net.cn/vendor/topthink/think-orm/src/db/ConnectionInterface.php ( 4.57 KB )
    110. /yingpanguazai/ssd/ssd1/www/b.460.net.cn/vendor/topthink/think-orm/src/db/builder/Mysql.php ( 16.58 KB )
    111. /yingpanguazai/ssd/ssd1/www/b.460.net.cn/vendor/topthink/think-orm/src/db/Builder.php ( 24.06 KB )
    112. /yingpanguazai/ssd/ssd1/www/b.460.net.cn/vendor/topthink/think-orm/src/db/BaseBuilder.php ( 27.50 KB )
    113. /yingpanguazai/ssd/ssd1/www/b.460.net.cn/vendor/topthink/think-orm/src/db/Query.php ( 15.71 KB )
    114. /yingpanguazai/ssd/ssd1/www/b.460.net.cn/vendor/topthink/think-orm/src/db/BaseQuery.php ( 45.13 KB )
    115. /yingpanguazai/ssd/ssd1/www/b.460.net.cn/vendor/topthink/think-orm/src/db/concern/TimeFieldQuery.php ( 7.43 KB )
    116. /yingpanguazai/ssd/ssd1/www/b.460.net.cn/vendor/topthink/think-orm/src/db/concern/AggregateQuery.php ( 3.26 KB )
    117. /yingpanguazai/ssd/ssd1/www/b.460.net.cn/vendor/topthink/think-orm/src/db/concern/ModelRelationQuery.php ( 20.07 KB )
    118. /yingpanguazai/ssd/ssd1/www/b.460.net.cn/vendor/topthink/think-orm/src/db/concern/ParamsBind.php ( 3.66 KB )
    119. /yingpanguazai/ssd/ssd1/www/b.460.net.cn/vendor/topthink/think-orm/src/db/concern/ResultOperation.php ( 7.01 KB )
    120. /yingpanguazai/ssd/ssd1/www/b.460.net.cn/vendor/topthink/think-orm/src/db/concern/WhereQuery.php ( 19.37 KB )
    121. /yingpanguazai/ssd/ssd1/www/b.460.net.cn/vendor/topthink/think-orm/src/db/concern/JoinAndViewQuery.php ( 7.11 KB )
    122. /yingpanguazai/ssd/ssd1/www/b.460.net.cn/vendor/topthink/think-orm/src/db/concern/TableFieldInfo.php ( 2.63 KB )
    123. /yingpanguazai/ssd/ssd1/www/b.460.net.cn/vendor/topthink/think-orm/src/db/concern/Transaction.php ( 2.77 KB )
    124. /yingpanguazai/ssd/ssd1/www/b.460.net.cn/vendor/topthink/framework/src/think/log/driver/File.php ( 5.96 KB )
    125. /yingpanguazai/ssd/ssd1/www/b.460.net.cn/vendor/topthink/framework/src/think/contract/LogHandlerInterface.php ( 0.86 KB )
    126. /yingpanguazai/ssd/ssd1/www/b.460.net.cn/vendor/topthink/framework/src/think/log/Channel.php ( 3.89 KB )
    127. /yingpanguazai/ssd/ssd1/www/b.460.net.cn/vendor/topthink/framework/src/think/event/LogRecord.php ( 1.02 KB )
    128. /yingpanguazai/ssd/ssd1/www/b.460.net.cn/vendor/topthink/think-helper/src/Collection.php ( 16.47 KB )
    129. /yingpanguazai/ssd/ssd1/www/b.460.net.cn/vendor/topthink/framework/src/think/facade/View.php ( 1.70 KB )
    130. /yingpanguazai/ssd/ssd1/www/b.460.net.cn/vendor/topthink/framework/src/think/View.php ( 4.39 KB )
    131. /yingpanguazai/ssd/ssd1/www/b.460.net.cn/vendor/topthink/framework/src/think/Response.php ( 8.81 KB )
    132. /yingpanguazai/ssd/ssd1/www/b.460.net.cn/vendor/topthink/framework/src/think/response/View.php ( 3.29 KB )
    133. /yingpanguazai/ssd/ssd1/www/b.460.net.cn/vendor/topthink/framework/src/think/Cookie.php ( 6.06 KB )
    134. /yingpanguazai/ssd/ssd1/www/b.460.net.cn/vendor/topthink/think-view/src/Think.php ( 8.38 KB )
    135. /yingpanguazai/ssd/ssd1/www/b.460.net.cn/vendor/topthink/framework/src/think/contract/TemplateHandlerInterface.php ( 1.60 KB )
    136. /yingpanguazai/ssd/ssd1/www/b.460.net.cn/vendor/topthink/think-template/src/Template.php ( 46.61 KB )
    137. /yingpanguazai/ssd/ssd1/www/b.460.net.cn/vendor/topthink/think-template/src/template/driver/File.php ( 2.41 KB )
    138. /yingpanguazai/ssd/ssd1/www/b.460.net.cn/vendor/topthink/think-template/src/template/contract/DriverInterface.php ( 0.86 KB )
    139. /yingpanguazai/ssd/ssd1/www/b.460.net.cn/runtime/temp/b35eef690f41e64ad9e1c098cfc7d3bc.php ( 11.98 KB )
    140. /yingpanguazai/ssd/ssd1/www/b.460.net.cn/vendor/topthink/think-trace/src/Html.php ( 4.42 KB )
    1. CONNECT:[ UseTime:0.000584s ] mysql:host=127.0.0.1;port=3306;dbname=b460;charset=utf8mb4
    2. SHOW FULL COLUMNS FROM `fenlei` [ RunTime:0.000969s ]
    3. SELECT * FROM `fenlei` WHERE `fid` = 0 [ RunTime:0.000340s ]
    4. SELECT * FROM `fenlei` WHERE `fid` = 63 [ RunTime:0.000238s ]
    5. SHOW FULL COLUMNS FROM `set` [ RunTime:0.000636s ]
    6. SELECT * FROM `set` [ RunTime:0.000199s ]
    7. SHOW FULL COLUMNS FROM `article` [ RunTime:0.000571s ]
    8. SELECT * FROM `article` WHERE `id` = 502103 LIMIT 1 [ RunTime:0.000467s ]
    9. UPDATE `article` SET `lasttime` = 1779951216 WHERE `id` = 502103 [ RunTime:0.002059s ]
    10. SELECT * FROM `fenlei` WHERE `id` = 65 LIMIT 1 [ RunTime:0.000229s ]
    11. SELECT * FROM `article` WHERE `id` < 502103 ORDER BY `id` DESC LIMIT 1 [ RunTime:0.000658s ]
    12. SELECT * FROM `article` WHERE `id` > 502103 ORDER BY `id` ASC LIMIT 1 [ RunTime:0.000564s ]
    13. SELECT * FROM `article` WHERE `id` < 502103 ORDER BY `id` DESC LIMIT 10 [ RunTime:0.004483s ]
    14. SELECT * FROM `article` WHERE `id` < 502103 ORDER BY `id` DESC LIMIT 10,10 [ RunTime:0.001665s ]
    15. SELECT * FROM `article` WHERE `id` < 502103 ORDER BY `id` DESC LIMIT 20,10 [ RunTime:0.001070s ]
    0.082754s