点击蓝字,关注我们

01
简介
【🔥单细胞+机器学习,二区发文就靠这套组合拳!】
还在为找不到创新点发愁?单细胞数据不会分析?实验周期太长赶不上毕业?别焦虑!这篇新鲜出炉的4+二区文章给你打了个完美样板📚!
研究团队只用了一套“单细胞+机器学习+动物验证”的经典三步法,就把脑出血的氧化应激机制讲得明明白白,轻松拿下中科院二区!✨
✅ 单细胞打底:用scRNA-seq把细胞层次拆解得清清楚楚,直接锁定氧化应激的关键细胞亚群;✅ 算法加码:一口气用了AUCell、Ucell、ssGSEA等5种评分算法,再叠加上XGBoost、随机森林等4种机器学习模型,多方法交叉验证,结论稳稳的;✅ 实验闭环:最后补上动物实验验证,形成“数据挖掘-算法预测-体内验证”完整证据链,让审稿人心服口服!
这套框架清晰、方法经典、可复现性极高,不管是肿瘤、神经疾病还是代谢病,换一个疾病方向照样能跑通!如果你正急着发文章,却卡在思路设计或数据分析上——这篇就是你的“参考答案”!
关注我们,持续为你拆解“可复制、易上手、周期短”的发文套路!📈点赞收藏,下一个二区见刊的就是你! 🚀

02
研究目标
03
研究方法
本研究以脑出血(ICH) 为疾病背景,聚焦氧化应激(OS) 关键表型,构建 “单细胞分析+机器学习+实验验证” 的完整研究闭环。
单细胞分析:运用 scRNA-seq 解析ICH后不同细胞层中OS的异质性;
算法挖掘:整合 AUCell、Ucell、singscore、ssGSEA、AddModuleScore 5类评分算法,结合相关性分析锁定枢纽基因;
机器学习筛选:采用 XGBoost、Boruta、随机森林、LASSO 四种模型筛选最优特征基因;
实验验证:通过 ICH动物模型 对关键基因进行体内验证。
该多维度策略全面解析了ICH后氧化应激的细胞机制,并提供了可靠的干预靶点。

还在为复杂的生信分析发愁?我们为你量身打造了系统课程,涵盖当下最热门、最实用的核心技术:
📚 核心课程模块:
单细胞 & 转录组学:从方案设计到结果解读,掌握前沿分析全流程。
SMR技术:深入学习孟德尔随机化等高级分析方法。
机器学习:让AI赋能你的科研数据挖掘。
💡 课程特色与服务:
全程实战:内容覆盖方案设计、数据获取、清洗到深度结果分析,拒绝空谈理论。
个性化教学:提供一对一专属解答,确保你真正学会、学透,攻克每个难点。
无论你是想提升技能,还是为发表高水平论文做准备,这里都能为你提供清晰的学习路径和强大的支持。立即加入,开启你的高效科研之旅!

04
研究结果
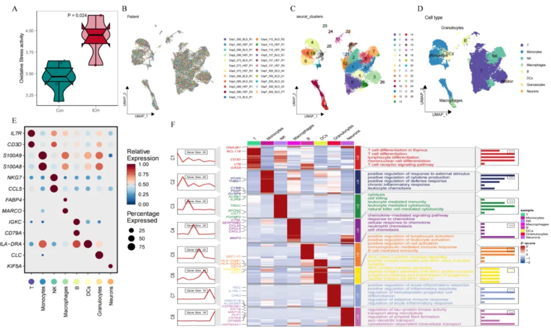
本研究首先通过 GSVA分析 揭示氧化应激与脑出血表型的相关性。随后对单细胞数据进行标准化降维处理:PCA图 显示细胞分布稳定,批次效应低;UMAP图 将所有细胞划分为 27个亚群。基于已知标记基因进行手工注释后,进一步通过标志基因可视化与GO富集分析,系统解析不同细胞亚群的功能特征,为后续机制研究奠定基础。

本研究通过 AUCell、singscore、ssGSEA等多种算法 对各个细胞亚群进行氧化应激(OS)活性评分。结果显示,单核细胞表现出较高的OS活性。依据OS总评分中位数,所有细胞被分为高OS细胞与低OS细胞两组,并进一步完成评分-基因相关性分析、高低风险基因可视化。最后,通过相关性基因与差异表达基因的韦恩图取交集,精准筛选出与OS表型密切关联的关键基因集合。

研究系统运用 XGBoost、Boruta、随机森林(RF)和LASSO四种机器学习算法 进行基因降维与筛选。通过韦恩图整合四种方法的结果,最终锁定核心基因。分析显示,在ICH组中 ANXA2和COTL1表达显著上调,且AUC曲线证实二者具有较高的诊断价值,提示其作为脑出血氧化应激关键生物标志物的潜力。

通过 MCP计数分析 发现,ANXA2和COTL1在单核细胞谱系中呈现高丰度。进一步在单细胞层面定位显示,ANXA2与COTL1在单核细胞上显著高表达。小提琴图与UMAP可视化结果一致证实,ANXA2和COTL1主要富集于单核细胞亚群,明确了二者在脑出血氧化应激中的细胞来源。

拟时序分析显示,ANXA2⁺单核细胞与COTL1⁺单核细胞在分化过程中比例同步变化,提示二者在细胞演进中具有协同作用。细胞通讯分析进一步揭示,ANXA2⁺与COTL1⁺单核细胞与其他细胞类型的互作数量及强度显著更高,且配体-受体相互作用活跃。通路富集结果从系统层面阐明了两类细胞在炎症与应激调控网络中的关键地位。

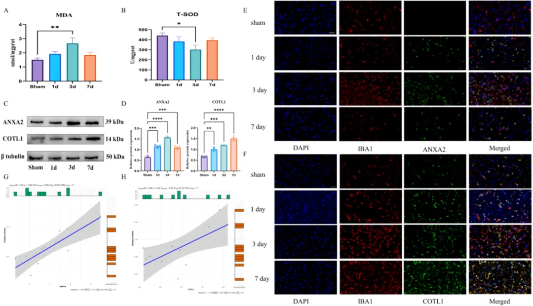
动物实验证实,在血肿周围组织中 MDA表达显著升高,而 T-SOD水平明显降低,提示氧化应激状态加剧。Western blot 验证 ANXA2和COTL1蛋白表达显著上调,免疫荧光 进一步定位二者在特定细胞中的表达。最后,Pearson相关分析 揭示了这两个基因表达与临床指标间的显著关联,为其作为生物标志物提供了实验支持。

05
文章小结
还在为单细胞数据“看不懂、用不好”发愁吗?别焦虑,这篇中科院二区的文章就是为你准备的“参考答案”!
它没有堆砌复杂技术,而是用清晰连贯的逻辑链打通了“单细胞分析→机制定位→实验验证”全流程,堪称单细胞初学者的完美范文:
1️⃣ 从数据找表型:先锁定氧化应激通路,目标明确不跑偏;2️⃣ 回归单细胞:定位关键细胞、拟时序追踪演化,把故事讲深;3️⃣ 实验闭环:动物模型+分子验证,让生信结论落地生根。
整篇文章逻辑丝滑、方法经典,可复现性极高! 特别适合:
刚接触单细胞,不知从何下手的你;
手头有数据,却不会讲“完整故事”的你;
想发二区以上,追求“分析+实验”双保险的你。
如果你也想:✅ 快速掌握单细胞发文套路✅ 用稳定框架搞定自己的课题✅ 避开常见坑、缩短发表周期
这篇范文就是你的“速成指南”!关注我们,持续拆解更多 “可复制、好上手” 的高效发文模板!📚
点赞收藏,下一个把单细胞玩转的就是你! 🔥
感兴趣直接戳下方二维码哦!



END

往期推荐
5.7/Q2,广中医联合暨大团队靠机器学习 + 分子对接狂揽 5.7 分,中医药贯叶连翘(HP)抗抑郁机制全解析!
15.7/Q1,顶刊神操作!哥伦比亚大学玩转 MR+UKB+机器学习,5个器官代谢组时钟锁定心代谢疾病,4个月速发,思路太硬核!
8.5/Q2,降区反涨分!北中医团队用 “黄芩素 + 机器学习” 纯生信,2 个月拿下 8.5 分二区,0 实验也能发!
8.1/Q1,【国自然热点大放送】TIM1+ Breg 细胞竟能逆转肝缺血损伤,RMT1-10 抗体成救命钥匙!
点击在看,与朋友共同进步