



通讯作者:侯捷、毛大庆、罗义
通讯单位:南开大学、南京大学、农业农村部环境保护科研监测所
https://doi.org/10.1016/j.jhazmat.2025.140199

亮点
1、基于45年长时序数据,首次系统揭示全球无乳链球菌(GBS)耐药性的时空演变规律;
2、研究发现亚洲是GBS耐药热点区域,耐药基因丰度与基因多态性均远超欧美;
3、全球GBS菌株中检出青霉素与万古霉素耐药基因,临床一线及最后防线用药双双面临失效风险;
4、研究量化未来20年全球GBS耐药风险,若不采取干预措施,全球耐药风险将上升187%。

图文导读
无乳链球菌(Group B Streptococcus, GBS)是全球孕妇早产、死产及产褥感染的主要致病菌。世界卫生组织数据显示,2020年全球约1970万孕妇携带GBS,引发51.8万例早产、39万例新生儿感染及9.1万例新生儿死亡。产时抗生素预防虽有效降低了新生儿早发型GBS感染疾病发病率,但围产期抗生素的广泛使用推动GBS耐药性快速进化,使GBS耐药问题日益成为全球公共卫生的重大威胁。然而,全球范围内GBS耐药基因(Antibiotic resistance genes, ARGs)的时空演变规律尚不明确,制约了精准防控策略的制定。本研究基于NCBI数据库1838个GBS全基因组数据(覆盖47个国家,1977–2022年),系统分析了全球GBS携带的ARGs丰度、多样性及单核苷酸多态性(SNPs)在过去45年间的演变趋势,并构建随机森林模型预测未来20年全球耐药风险。
01 全球GBS种群耐药基因型与表型特征解析
研究发现,GBS携带9类抗生素的耐药基因,以大环内酯类、四环素类、氨基糖苷类和林可酰胺类为主。ARGs总体携带率达99.51%,平均每菌株携带2.58个ARGs拷贝,其中大环内酯类耐药基因检出率100%,占ARGs总量的55.67%。耐药表型预测显示,65.72%的菌株对四环素类药物耐药,31.44%对红霉素耐药,29.14%对克林霉素耐药。值得注意的是,0.11%的菌株携带blaTEM-116基因(青霉素和头孢菌素耐药),部分美国菌株中检出vanGXY基因簇(万古霉素耐药),临床一线与最后防线用药面临潜在失效风险。

图1. 全球GBS基因组抗生素耐药特征解析。(a)GBS基因组ARGs分布特征;(b)基于ResFinder数据库预测的GBS抗生素耐药表型分布特征。
02 GBS菌群耐药基因的时序演化特征
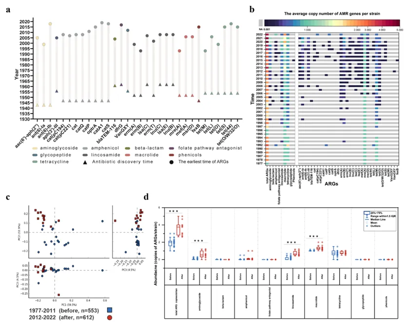
研究进一步揭示了GBS种群耐药基因的长期演化规律。通过对比各类抗生素的临床引入时间与GBS基因组中相应耐药基因的首次检出时间,发现大多数耐药基因的出现普遍滞后于抗生素临床使用40–60年:四环素类耐药基因tetM滞后39年,大环内酯类耐药基因ermB滞后43年,林可酰胺类耐药基因mefA滞后54年,链霉素耐药基因ant(6)-Ia滞后56年,β-内酰胺酶基因blaTEM-116滞后43年,万古霉素耐药基因VanGxy滞后56年。这一发现表明,GBS已逐步对大多数临床常用抗生素产生耐药性,给临床治疗和预防带来严峻挑战。
过去45年间,GBS菌株耐药基因总丰度呈现持续上升趋势,从1977年的1拷贝/株增至2022年的4.67拷贝/株,增幅达4倍。其中,氨基糖苷类耐药基因从0.11拷贝/株(1999年)增至1.21拷贝/株(2020年),大环内酯类耐药基因从1拷贝/株(1977年)增至2.00拷贝/株(2022年)。主坐标分析显示,1977–2011年与2012–2022年两个时期的耐药基因谱存在显著差异,总耐药基因丰度从1.8±0.47拷贝/株增至3.57±0.81拷贝/株,增加近2倍。各类耐药基因中,氨基糖苷类耐药基因增幅最为显著,达15.4倍。上述结果表明,GBS耐药基因丰度持续上升,耐药谱亦不断拓宽,耐药性进化呈现加速趋势。

图2. 全球GBS基因组中耐药基因丰度与多态性的时序演变。(a)抗生素发现时间与GBS基因组中耐药基因首次出现时间对比;(b)耐药基因平均拷贝数的时间变化趋势;(c)时间分组前后耐药基因的PCA分析;(d)时间分组前后耐药基因丰度变化(p<0.001)。
03 全球GBS种群耐药基因谱的地理分异特征
地理空间分析揭示了全球GBS耐药基因分布的显著区域异质性,明确亚洲已成为GBS耐药的热点区域。研究发现,亚洲GBS菌株对氨基糖苷类、四环素类和林可酰胺类抗生素的耐药水平显著高于欧美。其中,亚洲菌株氨基糖苷类耐药基因aac(6′)-aph(2’’)平均丰度达0.060拷贝/株,为欧洲菌株(0.003拷贝/株)的20倍;大环内酯类耐药基因msrD和mefA在亚洲菌株中的丰度(0.059拷贝/株)亦为欧洲(0.010拷贝/株)的5.9倍。
系统发育分析进一步证实了亚洲GBS的进化独特性:基于mefA基因构建的系统发育树显示,亚洲菌株独立分支数达21个,远超北美(1个)和欧洲(2个),表明亚洲GBS种群中mefA基因突变谱更为多样。为校正样本量差异,研究采用分支数与样本数比值作为标准化遗传多样性指数,结果显示亚洲最高(0.3621),显著高于欧洲(0.1538)和北美(0.0625)。这一发现证实,亚洲GBS种群正经历比其他地区更强烈的进化选择压力,耐药基因的突变积累和多样化进程明显加速,提示该地区可能成为未来全球GBS耐药性扩散的重要源头。上述发现为制定区域差异化的抗生素精准管理策略提供了关键科学依据。

图3. 全球GBS基因组携带耐药基因的空间分布。(a)主要抗生素耐药基因类别的全球分布地图;(b)各国耐药基因亚型分布热图;mefA(c)和msrD(d)耐药基因SNPs的洲际差异箱线图。
04 基于随机森林模型的未来二十年GBS耐药风险预测
研究团队构建随机森林回归模型,整合气候变量、地理坐标、人类发展指数(HDI)及采样时间等多维数据,预测未来20年全球GBS耐药趋势。模型结果显示:以2000–2022年为基准,若不采取任何干预措施,全球GBS耐药风险将在20年内暴涨187%,亚洲地区更为严峻,预计增幅达219%。模拟干预情景显示,若2030年各国均达到中等风险水平并维持线性增长,全球耐药风险可比无干预情景降低41.34%,亚洲降幅可达59.25%。该预测首次将“不干预的后果”与“干预的收益”量化呈现,为全球抗生素管理政策制定提供了直接数据支撑。

图4. 全球无乳链球菌耐药风险时空趋势预测图

小结
本研究系统揭示了过去45年间全球GBS耐药基因的时空演变规律,证实抗生素消费是驱动耐药性进化的核心因素。地理空间分析明确亚洲为GBS耐药热点区域,其耐药基因丰度与多态性均显著高于欧美。研究首次在一线青霉素和最后防线万古霉素相关耐药基因层面发出临床预警,提示现有治疗方案面临潜在失效风险。基于机器学习的预测模型量化了未来20年全球耐药风险,结果显示若不采取干预措施,全球GBS耐药风险将激增187%。上述发现强调,亟需在全球范围内特别是中低收入国家加强抗生素精准管理,加速GBS疫苗研发,以应对日益严峻的耐药威胁。

作者简介

通讯作者,罗义,南京大学环境学院教授,博士生导师,水污染控制与资源绿色循环全国重点实验室副主任,环境科学系主任。国家杰出青年基金获得者,荣获中国青年女科学家奖,天津市自然科学特等奖(排名1,年度唯一),国家生态环境保护领军人才。主要研究方向为新污染物抗生素的风险识别与防控,具体包括环境中病原微生物的快速检测技术、病原微生物和耐药基因的传播与进化以及环境中抗生素的风险评估。授权(公开)美国发明专利、中国发明专利40余项,主持发布团体标准3项。在Nature、生态学旗舰期刊和环境领域顶级期刊The ISME Journal, Environmental Science & Technology, Gut microbes, Applied Environmental Microbiology, Analytical Chemistry等发表论文200余篇,获The ISME Journal 2024年度最佳论文奖(全球仅3篇),获Environmental Science & Technology Letters年度5篇最佳论文之一,6篇论文入选Environmental Science & Technology、Analytical Chemistry期刊封面论文,9篇“ESI高被引论文”,被Nature, Science等国际顶级期刊引用15000余次,单篇最高引用1000余次。
通讯邮箱:luoy@nju.edu.cn

通讯作者,侯捷,农业农村部环境保护科研监测所助理研究员。主要研究方向为抗生素耐药菌及耐药基因的时空分布与传播机理。以第一或通讯作者(含共同)在Water Research,Journal of Hazardous Materials,Environment International,Eco-Environment & Health等期刊发表研究论文13篇。主持国家自然科学基金青年项目,参与国家重点研发计划等。
通讯邮箱:houjie@caas.cn
Hui Fang, Donghang Li, Xiaxia Wei, Rendong Wang, Yanyan Su, Youren Yu, Hangming Bai, Huihui Gao, Jie Hou, Daqing Mao, Yi Luo. Global dynamics of streptococcus agalactiae antibiotic resistance: Past, present, and future, Journal of Hazardous Materials. 2025(499):140199.
论文链接:https://doi.org/10.1016/j.jhazmat.2025.140199
点击阅读原文可查看论文原文

投稿、合作、转载、进群,请添加小编微信Environmentor2020!环境人Environmentor是环境领域最大的学术公号,拥有25W+活跃读者。由于微信修改了推送规则,请大家将环境人Environmentor加为星标,或每次看完后点击页面下端的“在看”,这样可以第一时间收到我们每日的推文!环境人Environmentor现有综合群、期刊投稿群、基金申请群、留学申请群、各研究领域群等共20余个,欢迎大家加小编微信Environmentor2020,我们会尽快拉您进入对应的群。

往期推荐



扫描二维码,快速入群~